Fórum témák

» Több friss téma
Fórum » NiMh akku-töltő
 
Témaindító: bolcsy, idő: Máj 2, 2006
Lapozás: OK   20 / 55
(#) erdgab hozzászólása Aug 22, 2010 /
 
Tisztelettel Üdvözlök Mindenkit!
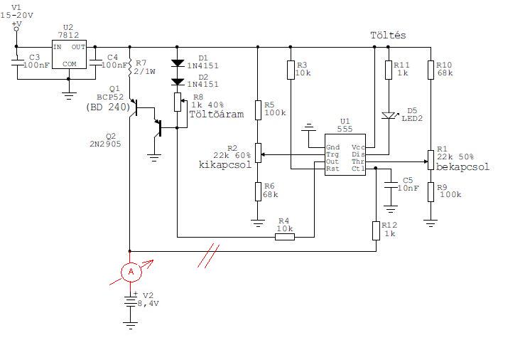
Elkészítettem a mellékletben szereplő kis töltő kapcsolást NiCa akkupakkhoz,annyit változtattam,hogy a pakk 8 cellából áll (9,6V) és az R1 trimmert 100k cseréltem.A készülék teszi is a dolgát rendesen,bekapcsol-tölt-kikapcsol a beállított értékeknél.A töltőáramok könnyebb beállítása érdekében az R8 ellenállást 120 ohm + 500 ohm potira cseréltem,így kb. 50mA és 230mA között tudom előre beállítani a töltőáramot a poti skálája segítségével.Egyetlen gondom van s ebben kérnék segítséget.A töltés befejeztével az áramkör kikapcsol,a led elalszik a be táp továbbra is a hálózaton van.A rajzon bejelölt helyre tettem egy árammérőt (DVM).Tehát,kikapcsolás után azt látom,hogy 8-10mA visszáram folyik az akkuból a töltő felé.Azt hittem a tranzisztorok nem zárnak,de amikor az LM555 IC 5, lábára menő 1k ellenállásnál leválasztottam (két piros vonal) az áramkört,megszűnt a visszáram.Most nem tudom mit tegyek,szerintetek jó ez így vagy valamit módosítani kellene?
(#) elektrorudi válasza erdgab hozzászólására (») Aug 23, 2010 /
 
Szia,
Ellenőrizni kellene, hogy az áram valóban az R12 1k ellenállás irányába folyik-e el? Ehhez az árammérőt az általad berajzolt két vonal közé kellene tenni.
Itt maximum 100-120uA folyhatna. Ha itt folyik el az áram, akkor próbaképpen ki kellene cseréni az 555-öst. Ha nem itt folyik el az áram, akkor írj, tovább gondoljuk a dolgot...
(#) erdgab válasza elektrorudi hozzászólására (») Aug 24, 2010 /
 
Szia!
Köszönöm,hogy segítettél és rávezettél a hiba lehetséges okára.Valójában nem is az áramkör volt a hibás,meg kellene tanulnom,hogy időnként elemet kellene cserélni a műszerben (9V helyett 7V) mielőtt farkast kiáltok.
(#) elektrorudi válasza erdgab hozzászólására (») Aug 24, 2010 /
 

Az elektronika ilyen csalóka...

Egyébként annak is lehetett volna realitása, hogy valóban valami hiba csúszott az áramkörbe, amikor terveztem...
Használd egészséggel!
(#) erdgab válasza elektrorudi hozzászólására (») Aug 25, 2010 /
 
Szia !
Most esett le a tantusz kedves Rudi,én ezt a rajzot még anno a drótpostán találtam, kaptam és most jött el az ideje a megvalósításnak.Az áramkör számomra tökéletes,mert nem egy időhöz kötött töltőre van most szükségem,hanem pont egy olyan kell,ami,ha feltölti az akku pakkot akkor lekapcsoljon és ne az idő határozzon.Mondjam azt,ha nem haragszol meg érte,egyszerűsége ellenére rendkívül praktikus ( ! ),a kisebb módosításokat fentebb leírtam.Most egy 12V kapcsoló üzemű dugasztápról működtetve töltök vele egy 9,6V NiCa pakkot (8 darab 800mA ceruza akku),de próbaképpen töltöttem vele szintén 9,6V bébi elem méretű (1300mA/ cella) pakkot is,ez egy akkus fúrógépé.A 12V táp most határeset,de számomra így megfelelő.A megvalósításról mutatok két képet,eléggé puritán,de kifogástalanul működik.
Köszönöm,hogy valaha megalkottad ezt a kapcsolást!
(#) elektrorudi válasza erdgab hozzászólására (») Aug 25, 2010 /
 
Hali Gábor!
So, so... mostanában nem látlak a DPG-n... :no:
Igaz, már nincs is miért ott lenni. Csak a nosztalgia...
Mindíg az egyszerű irányába törekszem. Nekem az az öröm, ha egy áramkörből el tudok hagyni egy-egy alkatrészt, és a hiánya nem okoz problémát az áramkör működésében. Vagy a NYÁK-ot a lehető legkisebbre tudom csinálni. Szerintem ez a mérnöki munka lényege.
Az általad kivitelezett készülék pontosan olyan, mint a beltartalma: egyszerű és frappáns. Ez így van egymással összhangban. Gratulálok.
A tápegység a csatlakozója meglehetősen furcsa... Hogyis van ez?
(#) erdgab válasza elektrorudi hozzászólására (») Aug 25, 2010 /
 
Szia Rudi!
Az egy amerikai dugasztáp (legalábbis annak mondják),a külső hosszabb a földelés a két belső a 230V AC betáp.Lehet kapni átalakítót ami az európai (?) a nálunk is használatos földeléses ajzatot és ezt hozza össze olyan 600 pénz körül.Nekem van ilyen amerikai dugasztápom több darab is,van trafós (AC és stabil DC kimenettel) és kapcsoló üzemű is többféle kimenő feszültségű.Miért ne használjam fel,ha lehet,gondoltam,ráadásul,nem is olyan bóvlik.
Sajnos,már nem "járok" a DPG-re,okát anno néked megírtam,de látod a címemet,ott elérhető vagyok.Öröm számomra "régi" kedves barátokkal találkozni,mint most is.
A fórumtársaktól elnézést kérek az off-ért.
(#) elektrorudi válasza erdgab hozzászólására (») Aug 25, 2010 /
 
Idézet:
„A fórumtársaktól elnézést kérek az off-ért.”

Csatlakozom Gábor kéréséhez.
(#) saraha hozzászólása Szept 1, 2010 /
 
Sziasztok.
Működne ez a kapcsolás úgy,hogy az elejére 9V-os stabot tennék mert én csak max:7,2V-al töltenék NiCd akksit.9V-os trafóm meg 9V-os stabkockám meg pont van itthon.
Vagy kéne rajta változtatni valamit?
(#) saraha válasza (Felhasználó 13571) hozzászólására (») Szept 1, 2010 /
 
Köszönöm így még egyszerűbb is
(#) Sompolya hozzászólása Szept 9, 2010 /
 
Tudna valaki segíteni abban, hogyan kell használni az MW2002 töltőt?
(#) guliver83 hozzászólása Szept 14, 2010 /
 
Hali
Tudna valaki segíteni, hogy mi lehet a baj a következő akut öltőnek? Mikor tölteném az akut akkor a a power led villog és nincs töltés. A típusa C7/36-ACS
(#) elektrorudi válasza guliver83 hozzászólására (») Szept 14, 2010 /
 
Az akku biztosan jó?
(#) guliver83 válasza elektrorudi hozzászólására (») Szept 14, 2010 /
 
sajnos igen
(#) gaben62 válasza guliver83 hozzászólására (») Szept 15, 2010 /
 
A led villogása azt jelzi,szekunderoldalon zárlat van, de ezt a hibát produkálja amikor szűrőelko kivan száradva.
(#) guliver83 válasza gaben62 hozzászólására (») Szept 15, 2010 /
 
Kicserélem az egész kondit ami benne van, remélem az megoldja a hibát.
(#) marcall hozzászólása Szept 29, 2010 /
 
Üdv!
Tegnap végig nyálazta ezt a fórúmot igaz már kicsit fáradtan de nem ez a lényeg!
Egy olyan töltő kapcsolást kerestem ami egyben kisüt is LED visszajelzéssel(kisütés,töltés,cséptöltés)!
De sajnos nem találtam olyat ami nem Pic-es vagy nem AVR-es!
AA és AAA típusú elemekhez kellene!
Esetleg nincs valakinek olyan amihez nem kell programozható IC!?
Előre is köszönöm!
(#) marcall válasza marcall hozzászólására (») Szept 29, 2010 /
 
Senki többet 3-szor!?
Nem nagyon találtam megfelelőt.
Legalább is én!
(#) Ricsi89 válasza marcall hozzászólására (») Szept 29, 2010 /
 
Végy egy gyári töltőt, ami mindezt tudja. Jobb ötletem nincs, főleg, hogy nem akarsz semmi "okos" alkatrészt bele.
(#) proli007 válasza marcall hozzászólására (») Szept 29, 2010 /
 
Hello!
Nem is fogsz, mert a NiMh aksi töltésekor feszültségtendenciát, hőmérsékletet, időt.. kell figyelni, ahhoz meg legcélszerűbb a mikroproci.
Kisütő, meg már több is épült, csak egy dobozba kell tenni a töltővel. De a csepptöltésnek értelmét nem igen látom Ni aksiknál..
üdv! proli007
(#) marcall válasza proli007 hozzászólására (») Szept 29, 2010 /
 
Értem!
Akkor egy olyan kérdés erre mit mondtok!?
IPC 1L

Köszi!
üdv marcall
(#) pittyu2 válasza marcall hozzászólására (») Szept 29, 2010 /
 
Nézd meg az adatlapját: MC33340
(#) válasza marcall hozzászólására (») Szept 29, 2010 /
 
Szia!

Az egy nagyon komoly kis töltő, úgyhogy ha tényleg szükséged van a tudására, akkor mindenképpen érdemes megvenni! Ezt a tudást és minőséget otthon ennyi pénzből gyakorlatilag lehetetlen kihozni.
(#) Krisz03 válasza hozzászólására (») Szept 30, 2010 /
 
Hasonló véleményen vagyok. Építettem már sokféle töltőt, de egyikel sem voltam igazán megelégedve. Aztán beruháztam egy IPC-1L-be, és azóta is megelégedéssel használom, bár nem napi szinten, hanem nagyjából hetente egyszer. Éppen ezért nem is értem, hogy miért érintkeznek olyan nehezen a gombok, mintha már évek óta nyúznám. Ennek ellenére akkor is azt mondom, hogy nagyon jó, sokat tudó kütyü.
(#) Ricsi89 válasza Krisz03 hozzászólására (») Szept 30, 2010 /
 
Ha ilyen jó véleménnyel vagytok róla, akkor lehet beszerzek majd én is egyet, mert van pár aksim, amit nem ártana felfrissíteni. Eddig én is csak házi töltőkkel szórakoztam, de nem igazán vált be egyik sem. Ez viszont tud mindent, ami egy aksitöltőnek tudnia kell.
(#) válasza Krisz03 hozzászólására (») Szept 30, 2010 /
 
Hogy érted, hogy nehezen érintkeznek a gombok? Ha arra gondolsz, hogy kicsit kemények, azaz nagyon meg kell nyomni őket, akkor igazad van, ez sajnos ilyen. De szerintem abszolút megszokható.

Ezek a gombok - nem tartom túl szép megoldásnak (meg ugye túl kemények is), de hogy tartós, abban biztos vagyok.
(#) Krisz03 válasza hozzászólására (») Szept 30, 2010 /
 
Pontosan erre gondolok, hogy erősebben kell nyomni. Mondjuk az tény, hogy ezek tartósak, és jobbak is, mint pl a távirányítókban lévő gumiszerű érintkezők. Ezt az apró "hibát" leszámítva a tudásával teljes mértékben meg vagyok elégedve.
(#) pittyu2 hozzászólása Okt 17, 2010 /
 
Hali.Valaki nem tudna segíteni, hogy hol találhatnám meg ezt a kapcsolást ? A cellánkénti töltés lenne a lényeg.[quote]hi nekem is kellene vmi egyszerű kapcs
95 -s rtékben van egy nagyszerű csak az ni-cd hez van, abban lm324 van és 6vról megy 4 elemet tud tölteni, és auton leáll a töltés, ha kész..
(#) rolandi350 hozzászólása Nov 10, 2010 /
 
üdv.
Van nekem egy GP Power Bank Nite - Lite NiMH akkumulátort töltőm.
Honnan tudhatnám meg, hogy van-e benne csepptöltés?
Esetleg töltés leállítás amikor már fel van töltve?
Gond lesz az akkuval egy ilyen töltőn ha több ideig rajta hagyom ameddig kell tölteni?
(#) Pixi hozzászólása Dec 2, 2010 /
 
Hali!
Valaki tud valamit azügyben, hogy van egy 4500-as akku pakkom, ami fel is vesz 4000mAh felett, de nyélgáznál lekapcsol a szabályzó vele! Mi lehet a hiba az akkuval? Kb 20 töltés van benne!

üdv
PIXI
Következő: »»   20 / 55
Bejelentkezés

Belépés

Hirdetés
XDT.hu
Az oldalon sütiket használunk a helyes működéshez. Bővebb információt az adatvédelmi szabályzatban olvashatsz. Megértettem