Fórum témák
» Több friss téma |
Sziasztok ! Most olvasom a status reportban :
"Asia (European Operated Satellites) ---------------------------------------- Satellite : Meteosat 7 (57.5°E) HRI (digital) - 1691 MHz Wefax (analogue) occasionally for ranging purposes only. Operational : Yes." Ez ha jol tudom Geo muhold, tehat kovetes nem kell (?)
Frissítsd a műholdak pályaadatait (2 line element).
Nem ertem mire gondolsz. Digitalis adas van folyamatosan a jelentes szerint.
Én az analóg Wefaxra gondoltam. Az csak néha van. A digitális adás nem azonos a NOAA-k HRPT-adásával. Kódolt, nem hozzáférhető.
Termeszetesen. Ugyanabban az allapotaban ahogy legutobb lekozoltem
Ma vettem ujra vele, es hozta a szokasos minosegu kepet. Meg jo lenne egy kettos keresztdipolt epitenem...
Felesleges a reflektor. Egy sima keresztdipólnak tökéletes vételt kellene produkálnia. Természetesen előerősítővel.
Ez nem reflektoros amire en gondolok, sajnos a linket nem kapom most. Fazishelyesen osszekotott kettos keresztdipolrol van szo. Erositon is gondolkodom.
ui: a lap aljan. Bővebben: Link
Az más. Ezt a megoldást nem ismerem. Jónak hangzik. Az előerőlködőt szerintem nem érdemes kispórolni. Sokat dob a térerőn.
Sziasztok ! VCO kicsatolas problemat elovettem. A kepen lathato formaban emitterkovetovel sikerult kicsatolni a VCO-t a PLL fele. Ami a rajzrol lemaradt az a bazison levo ~1cm hosszu ferritgyuru. Vetelnel a kulonbseg az elozo kicsatolashoz kepest annyi, hogy eltunt az alacsonyfrekis zaj. (Korabban volt egy nem tul eros 50Hz koruli zaj.) A vett kepen lathato kulonbseg nincs.
Sziasztok ! A wxtoimg -vel van gondom, megpedig az, hogy feldolgozasnal a NOAA19-et NOAA18-nak ismeri fel . Gondolom emiatt, a terkepet aboszlute nem jo helyre teszi. NOAA18-nal nincs ilyen problema. Az "Update Keplers" megvolt.
Szia!
Gyorsan csináltam egy képet (éppen most volt erre a NOAA19) és nálam is ugyanaz a helyzet. "Manual test"-el indítottam a rögzítést, mert túl messze volt a pályája. A NOAA18 is éppen előtte ment el, közelebbi pályán. Talán a program úgy értelmezte hogy a közelebbi műholdat veszem? Én általában csak "auto record"-ot rögzítek, ott nincs ilyen gond.
Szia ! nekem is "manual test"-nel van a gond. Az "auto record"-ot meg nem is hasznaltam.
5.5 MHz KF szuronel hany dB-nel szokas merni a savszellesseget? Epitettem egy felso kapacitiv csatolasu KF szurot , -3dB-nel 53 KHz a savszelessege. Ezzel is jon a zaj a NOAA15,17 -nel, de mintha hallkabban. Igaz meg vetellel nem probalkoztam.
Alapesetben minden szűrőnél a -3dB pontok közötti sávszélességet szokás megadni. Ha a megadott sávszélesség máshová vonatkozik, akkor azt külön fel szokták tüntetni.
Ez a zaj mindíg jelen van, amikor nincs műhold akkor is? Más frekvenciákon nem hallani?
A korabban csatolt zaj majdnem mindig jelen van, amikor nincs muhold akkor is. A napokban a NOAA18 vetelt is zavarta gyengebb jelnel. Kiegeszitettem a PLL modult egy SetFreq opcioval is, ennek az alapfrekije 137MHz, a lepeskoz 12.5 KHz. Igy be tudtam hatarolni a zajsavot. Nagyjabol 137.500 MHz -tol 136.625 -ig van a zajsav, ezen belul termeszetesen nem minden frekin egyforman szol, de jelen van.
Sziasztok! Szombathelyen, a zsibin talaltam egy Philips D2500 tipusu radiot. Olcobb volt mint egy FM IC es szep nagy alkatreszek vannak, szellos. Tokeletesen mukodik,es szeretnem athangolni a korabbiak alapjan. Kapcsolast nem talaltam, meg kepet sem neten, ezert lefenykepezem, es szeretnek kerni segitseget, hogyan barmoljam szet ugy hogy vegyek is vele valamit.
Keszulok aluminium magokkal es freki mero modullal. Koszonom es udv mindenkinek. Joe
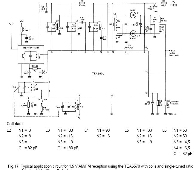
Kimostam a hazat, szo szerint. TEA5570 es IC van benne, diodas detektorral es soros kf szurovel. Az elejeben ket tranyo van, a bemeneten nyakra gyartott szimmetrizalo transzformator van. Ezustozott tekercsek vannak benne. Kihamoztam az AFC-t , az oszci frekije konnyen valtoztathatonak tunik. Nem cseplem tovabb az etert, lefenykepezem holnap.
![]() Ide tettem a kf IC Rajzat.
Nem mondtam le, csak atmenetileg tul nagy ellenallasba utkoztem epites terenten
[OFF] A muhely Nurnberg mellett egy hengerfejes Citoroenben varja, hogy holnap felszereljem ra darabjait, Bizva abban, hogy meg nem zuztak be a kocsit, megvigasztaltam magam valami kezzel foghato eszkozzel.
Szendi !
Van 1 furcsa érzésem miért nem lesz nagy sikered megint az új FM vevőddel. A kommersz FM müsor vevők érzékenysége 1,5-2 nagyságrenddel rosszabb mint ami nektek kell a műholdas vételhez. 0,2-0,1 uV (mikro) érzékenység az amit ajánlott elérni műholdvételre . A kommerszek meg kb.: 5-20 uV körüliek. Esetleg az autórádiók kicsit jobb érzékenységűek. Ezért járhattál kevés szerencsével a konverteres fm vevőddel is. Igaz ha a konvertered bemenete érzékenyebb lett volna akkor több siker lett volna. Ezért kis zajú előerősítő ajánlott mindenképp .De azokat se szokták 10-20 dB-nél nagyobbra méretezni mivel a gerjedés veszély nőne ha többet erősítenének.
Sziasztok!
Visszatertem. Egyben. Muhelyestol . Hetekig pakolnom kell...Tettunk ele eloerositot, es tobbeknek mukodott ezzel a felallassal. A konverteremnel, igy utolag, a masodik hangolt kornel levo auto transzformator lehetett a hibas: Nem tudtam hangolni azt a kort, es egy forumtars, amikor kiiktatta a fokozatot azonnal javult a vetele. Probalkozom kesobb tobb verzioval, de meg par nap ido kell amig megtalalom a pakamat.
Szerintem Szendi próbálkozzál.
Nekem gagyi műsorvevővel és 1tranyós előerősítővel meg egy házilag kézített kereszdipóllal simán jön a tik-tak. atesz
Sziasztok! Megtalaltama korabbi vevom darabjait es emlekeim szerint az eloerosito fokozat volt rossz. Korbeneztem es talaltam nehany linket, hatha erdekel valakit. Csak az eloreosito fokozatot epitem meg:Bővebben: Link
Egyebkent vicces, hogy szinte minden korabban jelzett megoldast tartalmazza ez a verzio, a bemeno kortol, a meghajto tranzisztorig. Itt meg egy masik eloerosito: Bővebben: LinkAtesz, te mivel csatolod az antennat a vevohoz? Az alapvevom szerintem jo, szelektiv.
Szia!
én egy 75 ohmos csatolásos keresztdipól antennát csináltam. Utána egy BFR90 előerősítős kapcsolás itt is fent volt a fórumon. atesz
Sziasztok!
Atrajzoltam a nyakjat, es le is valasztottam az eloerosito valamint a kevero reszt. Talaltam egy TV bol szarmazo KF reszt, igy a demodulatorom meg is van oldva. Ossze lehet hazasitani a csik panelemmel is, de mivel a demodulator resz korabban jol indult az elejere akarok koncentralni. Jatszom vele par napot aztan jelentkezem. Udv Joe
Üdv mindenkinek!
Ennyi pénzért még jó hogy lehet kapni: Bővebben: Link Azért ha én egy emberen szeretnék meggazdagodni legalább még valami rézpálca antennát hozzátennék ehhez az összeállításhoz. |
Bejelentkezés
Hirdetés |













