Fórum témák
» Több friss téma |
Fórum » DCF77 óra Nixie-csövekkel
Szia!
Ja, így már értem, akkor tényleg félreértettem amit írtál, köszi a kiigazítást! Egyébként a PCF8583-as RTC jobb is lesz, mert nagyobb a belső memóriája.
Újabb módosítások után (a rajzot újraszámoztattam):
@ Hp41c: - D17 megfordítva, - Optocsatolók átrakva, - Ezt nem értem miért szükséges ide nagyobb áramú tranzisztor, hiszen csak a relét huzigálja, - JP2 lemaradt, - Felhúzó optocsatolóval együtt átkerült, - SV2 megkommentezve, - Kommunikáció résznél lehet jobb lenne tényleg a kártyás rész, vagy inkább mind a kettő rá lesz tervezve legfeljebb a nem használt rész nem lesz beültetve, - Anódtáp nálam biztos egy panelon lesz, a kontrolleres résztől jól leválasztva árnyékolva, - Én 12V-os dugasztápról üzemeltetem majd, @ Gery78: - Jogos, dióda javítva, - 78xx-eket cseréltem LDO stabilizátorokra, betáp 12 VAC, - DS32KHZ is felkerült a rajzra opcionálisként (lehet kipróbálom én is, ha a maxim még küld), - Én magam részéről az ftdi chipet fogom használni, de a rajzra rátehetem a soros csatlakozót is..
Szia!
Bocsánat, de még mindig nem jó - lehet nekem kellene rajzolnom (csak nincs sas -om)... - T4 célja az, hogy a 3.3V -os DCF modul kimenetét az 5V -os kontrollerhez igazítsa - R35 a +5V-os tápra menjen, - Az optocsatolók - így bekötve negálnak, az OK1 opto led-je: 1 -> +5VUSB, 2 -> R37 és az OK2 opto ledje: 1 -> +5V, 2 -> R42, - Kétféle +5V lesz az USB miatt: A C18, C19, L2, R32, LED1, LED2 a +5VUSB -re kell menjen, a többi a +5V-ra. - Hasonlóan két GND is lesz: az FTDI/(7, 18, 21, 25), C18, C19, C22, USB csatlakozó és IC13/5, OK2/3 a GNDUSB-re, a többi a GND -re.
Sziasztok! Szuper lesz ez az új óra!
Ha nekem 16f887 pic-em van az berakható a 886 helyett,? Ugyanaz a progi futhat rajta? Üdv! (a 3V-os órából kiszedett dcf modullal még mindíg nem sikerült szinkront elérnem, bár a led már szépen villog, megpróbálom a most készülő óra kapcsolásával) 28 lábú a pic, akkor ezt jól elnéztem [OFF] (Nem baj a40 lábúból majd csinálok word clockot, vagy vfd-t 16 szegmenses kijelzővel)
Sziasztok!
A mechanikai kialakításom gondolkodom: - Sokféle, eltérő méretű, kivezetésű csővel építhető meg az óra. Vannak felülről és oldalról nézhető csövek is. - Többféle módon kapcsolódhat a PC-hez. - Nem biztos, hogy mindig, mindenkinek beszerezhető a 74141. - Nem mindenki tudja felforrasztani a csak SMD-ben létező FTDI vagy Bluetooth illesztőt. - Nem mindenki tud nagyméretű kártyákat (pontosan) fotózni, vasalni... A kapcsolást ezek miatt célszerűnek látszik feldarabolni: - Alaplap: pic és környezete, a shift regiszterekkel, - Nixie panel - egy vagy két nixie és az alá beszerelt led fogadására, - Dekóder kártyák - egy vagy két digit meghajtására dekóder és meghajtó tranzisztorok - vagy 74141. Átvezetné a LED digitenkénti két vezetékét is. - Táp kártya: hálózati trafó, relé, anód táp, - Kommunikációs kártya - sima/optocsatolt RS232, USB, BlueTooth, Irda stb... Ki mit szeretne... A vízszintesen fekvő alaplap felett vízszintesen/függőlegesen állnának a Nixie kártyák. Az egyik oldalon a dekóder kártyák és az anódellenállások kötnék össze függőlegesen. Az alaplap egyik oldalán elférne az elhagyható kommunikációs kártya. A 230V -os részt és az anód tápot tartalmazó táp kártya az alaplap mögött kaphatna helyet...
A javaslat jó! Szerintem is a szabványos 160x100-as lapra kellene elférni 1-1 modulnak.
A tervezésnek nekikezdtem, elég furcsán jönnek ki a lábkiosztások a shift regisztereknél: nálam a nyákon lerajzolva, sorban így jönnek a digitek: H1, H10, M1, M10, S1, S10. Engem nem különösebben zavar, de könnyen bele lehet kavarodni, ha az ember majd csak rutinszerűen rakná össze az órát. Javaslom, ha még nem késő, a shift regiszterek kimeneteit kicsit megváltoztatni (csak az első IC-re írom le):
Q7=H10-A; Q6=H10-D; Q5=H10-B; Q4=H10-C; Q3=H1-A; Q2=H1-D; Q1=H1-B; Q0=H1-C A BCD kódokkal való variálás azért van pluszban, hogy ha a későbbiekben valaki olyan nyákot tervezne, ahol a 74141-ek is ezen a nyákon vannak, ne legyen belőle szívás, hogy ott sem jó a sorrend. Mivel a 4. shift regiszeren is van 74141, ott is jó lenne a Q7,Q6,Q5,Q4=A,D,B,C sorrendet tartani, és valamelyik maradék 2-re tenni a glimmeket, mondjuk Q3,Q2-re. Vélemény?
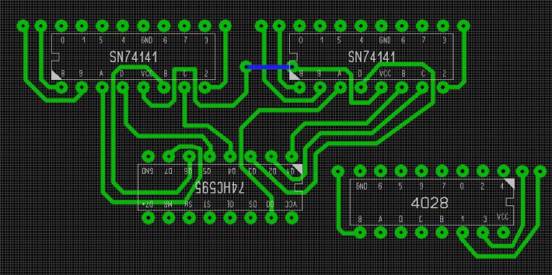
Üdv! Jó lenne látni a rajzodat: A 74141-nek az ABCD bemenetei nincsenek sorban, hanem az 1. láb felől A,D, +5V,B,C sorrendet követnek. Szívem szerint nem bontanám én se sok részre a panelt csak az opcionális dolgokat választanám le. A bcd dekóderek a kijelzős panelen kapnának helyet. Gondoljunk azokra is, akik kisebb csövekkel akarják megépíteni az órát 3 db 100x160-as panel hogy néz ki z573m-ekkel?
Ha ezt a képet megnézitek, látszik, miről beszélek. Rátettem egy 74141-et is, hogy látsszon, milyen sorrenben vannak a kimenetek. Vissza lett bontva egy csomó minden, azért ilyen ronda az ábra, még erősen kísérleti verzió. A kék vonalak most mind átkötést jelentenek majd, nem beültetés oldali fóliát.
Szerintem is jó ötlet, én is valami hasonló moduláris elrendezést javasoltam. A 160x100-as méretű nyák nagynak tűnik, szerintem elférne kisebben is, de ez csak akkor lenne valós, ha tervezéskor már láthatnám a méreteket, és az alkatrészek mennyiségét.
Jó volna egy végleges rajz, és akkor elkezdeném a nyáktervezést ebben a moduláris rendszerben.
Sziasztok!
Ne csak a 74141 -re tervezzünk, a CD4028 + 10*MPSA42 megoldást is nézzük meg... - A digit csere programból nem probléma. - BCD értékek cserélgetése már érdekesebb dolog, de az is megoldható ... Többek között ezért is gondolkodtem több kártyában, a csatlakozót körbe is járhatja a jelvezeték. A több kártyás felépítésben lenne még néhány előny: pl. a dekóder kártyából 6-7 (egy dekóder / kártya) vagy 3 (2 dekóder / kártya) egyforma kell. Vicsys által megadott méret - gondolom - (a vasalható) maximális méret... A 74141 nagyfeszültségű kimeneteit jó lenne a föld vezetékkel elválasztani a TTL jelvezetékektől.
Mivel a CD4028 BCD bemenetei is más sorrendben vannak, mint a 74141-nek, akkor gyakorlatilag jó úgy ahogy van most is, majd mindenki a saját dekódereihez vezetékezi. Viszont a digiteket akkor tényleg érdemes lenne helyes sorrendbe rakni, a 10-esek helyiértékét felcserélni az 1-esekével a programban, így a nyákon már sorban lesz.
Igazad van a 74141 nem mindíg lesz kapható. Akkor úgy kellene csinálni, hogy ne kelljen sokat drótozni, hogy a 74141 versus CD4028+Mpsa42 tranyók a kijelző paneljén foglaljanak helyet, a PIC-es panelhez való csatlakozás interfésze pedig legyen egységes. Gondolom ugyanaz a sorrend lehetséges. Így ha valaki nem tudja beszerezni a 74141-et akkor a másik megoldással megoldható a kijelzők meghajtása.
Idézet: Úgy-úgy! Bár én fotózok és ilyen fotólakkos méretet szoktam vásárolni. Ezt aztán lehet kisebbekre darabolni. :yes: „Vicsys által megadott méret - gondolom - (a vasalható) maximális méret...”
Néztem a képet amit feltettél a nyáktervről. Az nem segíthet, a a 74HC595-öt átteszed a panel másik oldalára? Akkor az lesz az alkatrész oldal, és akkor minden alkatrészt arra az oldalra tehetnél, és a fólia oldalt pedig az alkatrész oldal helyére. Tehát a két réteget megcserélnéd?
Mi a véleményed?
Mondasz valamit. Az egy és ugyanaz, mint ha nem a rétegeket cserélem meg, hanem a mostani rajzon az órákat rakom jobbra, a másodperceket meg balra. A végeredmény a Te megoldásoddal és az enyémmel is az lesz, hogy a végén, mikor kész az egész nyák, a forrasztási oldallal kell majd felfelé és 180 fokkal elforgatva berakni, vagyis minden alul lesz. Ha így jó, akkor tőlem is OK. Én eleve nem szeretem az áramkör kilátszódást, tehát nálam ez mindegy. A másik meg, hogy így az alkatrész oldal nem fog porosodni szinte egyáltalán.
![]() De szerintem jobb a békesség, és ha Hp41C softban megfordítja, akkor maradhat minden az eredeti helyén, és azok is nyugton maradnak, akik áramkör kilátszódósat szeretnének építeni. Jól megkavartuk a dolgokat azt hiszem... Tényleg dűlőre kéne jutni egy végleges verziót illetően, aztán mehet a projekt teljes lendülettel.
Szerintem nem nagy az eltérés a 4028 és a 74141 között még egyoldalas nyáknál sem veszélyes:
Sziasztok!
Azon a maximum 0,4 mm -es szigetelésen, ami a Nixie katódot vezérlő és a mellette levő láb közötti átmenetnél marad, üzemi körülmények között 70V feszültség lesz! Ha valamitől átvezetés lesz köztük, a HC595 tönkre is megy. Itt szerintem csak a föld vezeték menet - és kell mennie át, egyfajta védőfelületet képezve (Guard ring) - a kúszóáramok a föld felé lesznek kénytelenek folyni.
Ok. Azt a Vcc és D vezetéket nem muszáj ott vezetni, ez csak egy gyors skicc, ami azt akarta mutatni, hogy a két IC nem nagyon különbözik, ha megfelelő irányba van fordítva. Amúgy a igazad van, mint mindíg.
Meg lehet csinálni mindkettővel természetesen, én csak azt akartam ebből kihozni, hogy ugyanaz a nyákterv nem lesz jó egyszerre mindkettő féle IC-hez. Így a dekóderek mindenképp a kijelzőpanelon lesznek. OFF Egyébként milyen vastagságú vezetősávokkal érdemes dolgozni, hogy ne legyen túl vékony, ugyanakkor IC lábak között is el lehessen menni? Az eddigi nem túl sok nyákomat mindet kézzel rajzoltam. ON
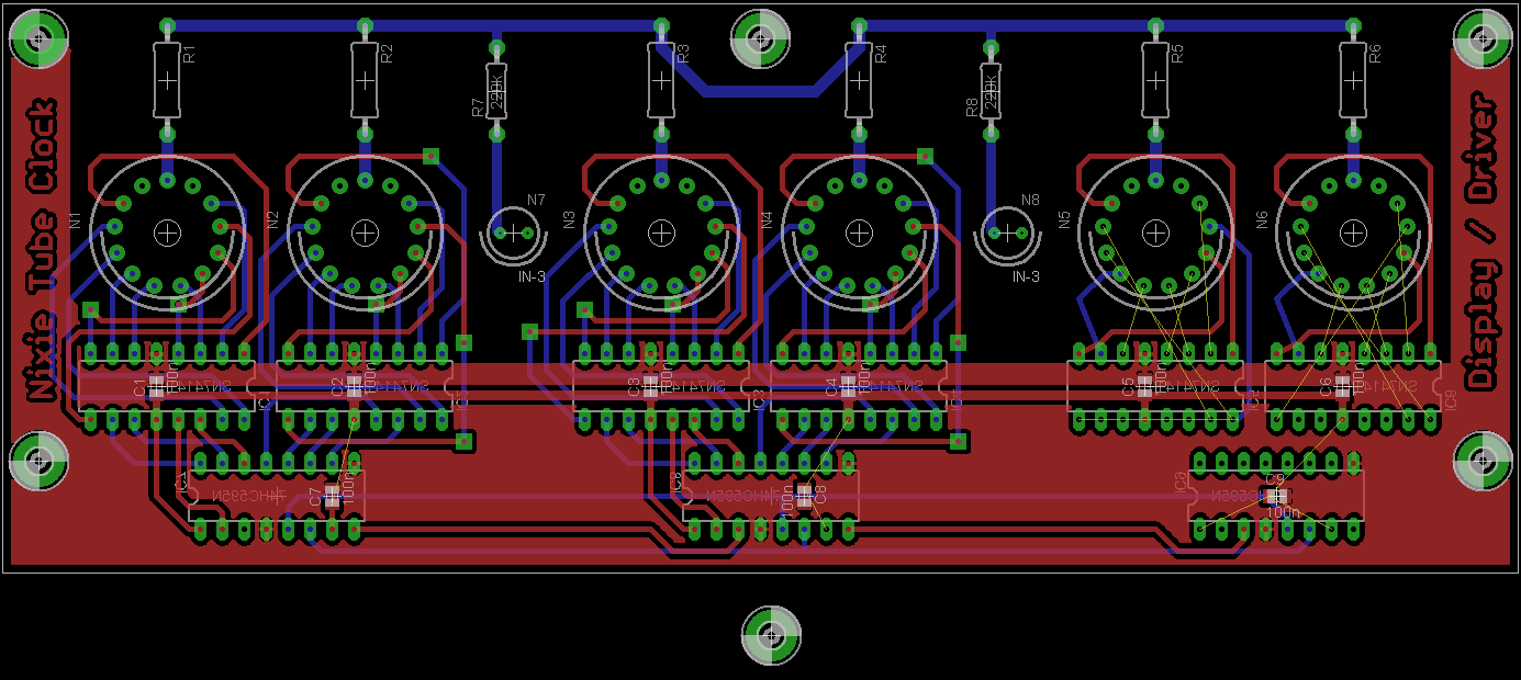
Az én felső panelem valami ilyesmi lesz. Az IC-ket átfordítottam a forrasztási oldalra.
Jó lesz, tetszik! Milyen csövekre tervezed? így méretre ha jól látom Z566M-nek tűnik.
Javítottam, hátha így jobb? (Én 0,5-nél nem terveztem vékonyabbal, bár fotózással az alá is lehet menni lásd pl. vicsys az overkillnél.)
Hát z566m az biztos nem, mert ahhoz rossz helyen van az anódja.
(és In-18 se) /Nekem tetszik az ötlet, hogy a menjen fel a kijelző panelre a 9 (10) IC, mert úgy kevesebb átkötés kell a panelek között, de ha valaki többféle csővel is meg akarja építeni, spórolhat azzal, ha az IC-k a vezérlőpanelen maradnak /
IN-14 -es csöveim vannak csak itthon.... sajnos, szívesen tennék bele valami nagyobbat is, de elérhető áron nem nagyon láttam semmit... Úgyhogy egyelőre ez van csak.
Erre a megoldás az IC foglalat. Érdemes precíziós foglalatot használni itt, mert annak a lábát könnyű mindkét oldalról forrasztani.
A kapcsolási rajzot mivel csináltad? Nagyon szép rajz. A hibákat ki tudtad javítani esetleg? Én is elkezdeném modulszinten a tervezést. Egyébként lehet még sample-ként rendelni DS32-t a Maximtól.
Bocsi, le vagyok lassulva, mire gondoltál a foglalattal? Ja értem, kiveszi az ic-ket és átrakja a másik panelbe... Akkor már inkább 3 kijelzős panel, amin csak az anódellenállások vannak (vagy az se lásd mule, Tom025)
Igen, azt csúnyán benéztem, még csak a lábszámok sem stimmelnek, nemhogy az anód. De már látom megérkezett a megfejtés.
|
Bejelentkezés
Hirdetés |




Egyébként a 
Ha nekem 16f887 pic-em van az berakható a 886 helyett,? Ugyanaz a progi futhat rajta? Üdv! (a 3V-os órából kiszedett dcf modullal még mindíg nem sikerült szinkront elérnem, bár a led már szépen villog, megpróbálom a most készülő óra kapcsolásával)

Mi a véleményed? 



(és In-18 se) /Nekem tetszik az ötlet, hogy a menjen fel a kijelző panelre a 9 (10) IC, mert úgy kevesebb átkötés kell a panelek között, de ha valaki többféle csővel is meg akarja építeni, spórolhat azzal, ha az IC-k a vezérlőpanelen maradnak /





