Fórum témák
» Több friss téma |
Jól mondod, ott van a leggyengébb láncszem, a hangsugárzó. Egyébként nem csak , hogy tisztábban adja le az 50Hz alatti mélyhangokat, de sokkal egyenesebb frekimenet mellett, azaz nem vág le 50Hz nél, nem lesznek kevésbé hallható mélyek, mint a TDA-nál. Néha elszörnyülködök ilyen dolgokon, meg kell magyarázni miért jobb egy JLH egy TDA 2030-nál, mikor az 8w-al többet tud? Áh.
Aggódni szerintem sem kell, de tény hogy a 2n3055-nek 1A fölött nagyon leromlik a hfe-je. Ha összehasonlítod egy becsületesebb 2SC5200-al a hfe/Ic (Temp) görbéjét azonnal szembeötlik. Ezért szokták még a 2sc5200-al épített B/AB végfokokban is többszörözni a párokat, mert még a 2sc5200 is csak 2A-ig Ic-ig viselkedik lineárisan adott hőmérsékleten.
Erre mondják, hogy jó az a nem-linearitás, legalább olyan mint csövesek. Az már szubjektív, hogy ki mit szeretne kihozni valamiből, így vita nem lehetséges. Még nem építettem JLH-t, de 2n3055-el hozzá sem fognék. Amikor ez az erősítő napvilágot látott akkor a 2n3055 szupersztár volt, de az idők változtak, vannak jobb építő elemek. De a kapcsolás még mindig remekmű ez kétségtelen.
Nem aztmondtam, hogy bizonyítsátok be hogy jobb az egyértelműű, csak azt hogy meikből jön ki dB
Ezért lehetséges az, hogy ez az erősítő 10W felett már sokat torzít?
Mindkettőből kijöhet dB.
Csak az alapra szeretnék rávilágítani. Ugye az egész cucc azért van hogy hallgassuk. Nem azért, hogy számolgassuk a wattokat vagy dB-eket. Szerintem minden Diy hifista egyetért velem abban , hogy a cél mindig a "szebb" hang meghallása. Lényegtelen a watt meg a dB. Egyébként az Óriási különbség a kettő erősítő között nem az alkalmazott kapcsolástechnikában keresendő, hanem a felhasznált alkatrészek milyenségében leginkább. Anno majd szét dobtam magam, amikor megmutatta Kovács Zsolt szomszédom a Microdimension Forte autós erősítő kapcsi rajzát. Egy ilyen borzasztóan primitív Fetes végfok van benne, kérdeztem? Az tényleg egy minimalista koncepció és akkor értettem meg igazán, hogy nem a kapcsolástechnika a lényeg, hanem amit beleraknak ! Egyébként limitált széria 50 db van belőle, fél misi egy darab ha tudsz venni belőle. Zsoltinak 2 van és SQ-ban simán 1. helyen végzett vele pár évvel ezelőtt.
Ez így igaz de azzal ellentétben a JHL 2-3000Ft-ból kihozható
![]() Szerk.:Abba viszont szerintem mindenki egyet ért, hogy nem attól jó egy erősítő, hogy kismillió IC meg tranyó van benne, és szerintem minél kevesebb 'akadály' van a hang útjába annál szebb hangzásvilágot lehet kapni
Ezért írtam az előbb azt, hogy szubjektív, ki-mit szeretne kihozni a dolgaiból és ki-mivel elégszik meg.
Ha csak az ellenállásokat cseréled le a hangjel útjában Allan-Bradley-re vagy Caddok-ra, már akkor teljesen másképp fog szólni, azaz szebben. Ez tapasztalat, de ez már nem az Olcsó János csak úgy építgetek kategória. Nem árt mindenkinek előre tisztázni, hogy mi a célja azzal amit csinál.
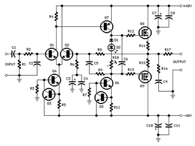
Csak tisztázás képpen szeretném megkérdezni, mert ez a 'vitából' nem teljesen világos számomra. Szóval az adott JHL kacsolási rajzon ugyebár ottvan Q3 és Q4. Namost Q4-en folyik egy konstans áram, Q3-on folyó áram pedig a kivezérlés mértékétől függően nő vagy csökken, vagy Q4-en változik az áram? MErt amikor én mértem mondjuk fix 20V-os tápfesz mellett akkor a főágban vagyis a tápból kijövő pozitív vezetéken mindíg ugyan akkora áram folyt.
No itt a baj! Szemlétet váltás kell ide!
Te úgy tekintesz az elemekre a kapcsolásban mint "akadályokra" ??? Én pedig megbízom bennük és "értékes segítőimnek" tekintem őket. Megbízom őket, hogy tegyék a dolgukat ott ahol kell és úgy ahogy kell. És mivel "becsületes" és "megbízható" elemeket választok a kritikus helyekre, ezért szükségtelen és elkerülhető az extra kompenzációs elemek kapcsolásba illesztése. Csak annyi, amennyi oda kell de az olyan alkatrész legyen amiben bízom, hogy jól teljesít. Kapisg.?
Ezért A osztály nem? Felveszi és abból adja le.
Analizáld ezt itt: (egyszerűbb lesz) Mosfet Power Follower Szerk. : Építsd meg ezt egy pár BUZ900-al, meg minőségibb alkatrészekből. Nagyon jól fűtött télen a felíciámban 7 évvel ezelőtt és egyesen kiváló hangja volt. Tessék a kapcsolás amiben nincs extra dobált alkatrész.
Értem mire akarsz célozni de viszont akkor olyan kapcsolás kell ahol tényleg oda kerülnek az alkatrészek ahova valók nempedig csak úgy 'oda vannak dobálva'
És még 1 kérdés, hogy mi a különbség hangzásba, hogyha mondjuk 30V-ot adok neki és 2A-es nyugalmit állítok be vagyha mondjuk csak 25V-ot és 1A-t és mind2 esetben ugyanakkor jellel vezérlem persze csak akkorával, hogy a második esetben se legyen túlvezérlés?
Kisebb lesz az elérhető kimenő, kisebb a hőtorzítás, stabilabb hangkép és kevésbé fog fűteni.
Elkérem, rövidesen.
Vissza volt rajzolva egy A4-es lapon. GM-audio-val együtt fejleszti Zsolt és már level 9 tuning fölött jártak 1 éve. A level 1-es átalakítást ami egy kondenzátor és ellenállás csere volt visszaküldték a udimensionnak review-ra, ők meg visszarendelték a komplett szériát átalakításra és elismerően bólogattak. A kapcsolástechnika egy alapkapcsolás, nincs benne semmi extra, olyan mint a mellékelt ábra. Viszont a felhasznált alkatrészek mind preciziós termékek Allan-Bradly és Elna márkákból állnak. Toschiba végFetek vannak benne. Majd pontosítok. Idézet: „Egyébként az Óriási különbség a kettő erősítő között nem az alkalmazott kapcsolástechnikában keresendő, hanem a felhasznált alkatrészek milyenségében leginkább.” Ezek szerint ha egy TDA erositot megepitek draga, minoseginek mondott alkatreszekbol, egy JLH-t pedig olcso, filleres alkatreszekbol akkor a TDA tuti jobb lesz? Szeinrtem santit ez a gondolatmenet. Ezek szerint a kapcsolastechnika es a helyes aramkortervezes szinte semmit nem szamit csak az alkatreszek minosege? Tapasztalataim szerint ez abszolut nem igy van. Idézet: „Lényegtelen a watt meg a dB.” Szerintem nem lenyegtelen. Addig a pontig igen amig otthon, egy csendes esten, halkan szeretne az ember zenet v. hatterzenet hallgatni. De ha az elo zenehez szeretne vki kozeliteni (hogy legalabb az illuzioja meglegyen egy koncerten hallottaknak) akkor bizony nem art ha vannak eroteljes teljesitmenytartalekok az erositoben! Idézet: „szerintem minél kevesebb 'akadály' van a hang útjába annál szebb hangzásvilágot lehet kapni” Ezzel sem ertek egyet. Ezek szerint az legjobb hangminoseget egyetlen tranzisztoros erositok nyujtjak? Ugye ezt te sem gondolod komolyan?
Hát erre a kérdésre nem egyszerű válaszolni, de ha nekiállsz minőségi, válogatott, diszkrét alkatrészekből összeállítani a tda kapcsolását és elveszed a kompenzációs tagokat, ami ugye ahhoz kell a tda-n belül, hogy a termikus állapotokat féken tartsa, akkor simán lehet szebb hangú erősítőt létrehozni, mintha a JLH-t alacsony vagy közepes alkatrészekből összeállítanád össze.
Az alkatrészek minőségén hangzásilag több múlik mint a spéci kapcsolástechnikán. Úgy lehet elképzelni, mint egy festményt. A vászon a hangsugárzód, az ecsetvonások a kapcsolástechnika, a színek pedig a alkatrészek milyensége. Sz@r színekkel lehet akármilyen a kapcsolásod, míg szép színekkel a primitív ábra is vonzó tud lenni. Most még nem baj ha nem érted, de biztos rájössz majd egyszer.
Nekem az a véleményem, hogy nem kell szélsőségekbe menni a dologgal. Egy jó minőségű erősítő tervezése éppen olyan fontos, mint a felhasznált alkatrészek. Én úgy gondolom, hogy Allan Bradley, és Toshiba alkatrészek nélkül is lehet igen jó minőséget elérni.
A jel útjáról meg azt gondolom, hogy vannak esetek, amikor nem lehet kikerülni, hogy a jel útjába essen egy egy alkatrész, arra viszont érdemes törekedni, hogy ha már ott van, akkor a legkevesebb módosítást hajtsa végre a hangzásban, erre lehetnek jók a high end alkatrészek. Persze a high end alkatrészeknek is egy része reklám, csicsa, amit ugyanúgy meg kell fizetni, mint a minőségét, hanem jobban. Kérdem én, miért nem lehet egy minőségi kondenzátor ugyanabban az alumínium tokban, mint egy bármely más elkó? Mert akkor fele annyiba kerülne? Szóval ezek a high end cuccok is egy érdekes témát alkotnak a számomra. Fele minőség fele pszihikai tunning. Én is jobbnak hallanám az erősítőmet, ha bebeszélném magamnak, hogy ez azért jó, mert caddock ellenállás van benne.
Ez pontosan így van. Szerintem, egy erősítőnél a legfontosabb a kapcsolási rajz, ehhez nagyon pontosan kell tudni az alkatrészek működését. Egyébként pedig, az ipari célokra előállított alkatrészek vannak olyan jó minőségüek, hogy nagyon is megfelelnek a célra. ( végfokra gondoltam )
Mitől jobb egy Allan Bradley ellenállás, mint egy hétköznapi Yageo, vagy egy régi Remix? Idézet: „Az alkatrészek minőségén hangzásilag több múlik mint a spéci kapcsolástechnikán.” Ez az amivel abszolut nem ertek egyet. Sajnos szep szammal vannak olyan erositok amik hibasan lettek megtervezve. Ezeken a legjobb minosegu alkatreszek sem segitenek. Viszont egy jo kapcsolas atlagos alkatreszekkel is nyujthat kituno minoseget. Idézet: „Úgy lehet elképzelni, mint egy festményt. A vászon a hangsugárzód, az ecsetvonások a kapcsolástechnika, a színek pedig a alkatrészek milyensége. Sz@r színekkel lehet akármilyen a kapcsolásod, míg szép színekkel a primitív ábra is vonzó tud lenni.” Ezzel sem ertek egyet, szerintem rossz a hasonlat. Megis milyen ertekrendszer alapjan dontod el, hogy egy szin jo-e vagy sem. A muveszetekben szvsz nem igy mukodik a dolog. Elegendo csak a fotozasra gondolni -> fekete-feher fotok. A szineket a muvesz a sajat belatasa szerint valasztja meg ugy, hogy a celjainak megfeleloek legyenek. Egy adott szin az egyik mualkotashoz megfelelo a masikhoz kevesbe. A elektronikai alkatreszek minoseget egyszeruen nem lehet analogiaba hozni a szinek milyensegevel. Idézet: „Most még nem baj ha nem érted, de biztos rájössz majd egyszer.” Az ilyen es ehhez hasonlo kijelentesektol szerintem jobb lenne tartozkodni mert valahogy ugy erzi magat az ember mintha alacsonyabb rendu lenne annal aki irta. Koszi.
Hát ha úgy nézzük akkor valamelyik hozzászólásba írtam, hogy az a jobb, ha minél kevesebb alkatrész van a hang útjába, aztán meggyőztek, hogy nem teljesen ígyvan
. Azután jött az, hogy az a legjobb erősítő, amibe olyan alkatrészek vannak amik minél kevésbé módosítják a hangot és egy minőségi ellenállás nyilván kevesebbet módosít a hangon..nade ezt halljuk-e vagycsak bemeséljük magunknak, hogy jobb lett a hangja?
" Az ilyen es ehhez hasonlo kijelentesektol szerintem jobb lenne tartozkodni mert valahogy ugy erzi magat az ember mintha alacsonyabb rendu lenne annal aki irta. Koszi. "
Van benne valami. Akikről én tudok, hogy vájtfülüek - azoknak a szakmai hozzáértésük még arra sem terjed ki, hogy egy JLH, vagy DOZ szintű erősítőt össze tudjanak rakni. De, amikor nagyjából ez némi segítséggel sikerül, akkor megállapítják, hogy (szinte) tökéletesen szól! Az egy tranzisztorosnak (!) olyan hangja van, mint egy 150 ezres berendezésnek... Miután nem szakmai problémáim vannak egy erősítővel kapcsolatban, az általad említett alacsonyabb rendűségi érzés nálam nem ezekben a kérdésekben merül fel. Valószínű, a fülemmel vannak komoly bajok...
Lehet, hogy én vagyok a béna, de amit én raktam össze 1 tranyósat az még a 2030-at se közelítette meg
Hát én mint nem műszaki ember közelíteném meg a dolgot. Szerintem ez házi barkácsnál nem egyértelmű. Ehhez az kell, hogy ceteris paribus cserélgesd az alkatrészeket az erősítőben. Mindig csak egy dolgot variálsz. Az, hogy jobb meg egy relatív és szubjektív dolog, de biztosan kimutatható "műszeresen". Mivel nekem nem áll egyelőre rendelkezésemre komoly technika, mindent próba cseresznye csinálok a fülem után. Mondjuk hallgatom a JLH-m vagy a GU-50Se-t és meg vagyok vele elégedve, de valószínű, hogy ha valamelyikőtök jönne és meghallagtná, rögtön valamit megjegyezne és módosítást javasolna és ettől lehet, hogy jobb is lesz és nem fogom elhinni, hogy eddig a módosítás nélkül is tudtam hallgatni.
Na kicsit kacifántos volt a dolog, de már este van. Amúgy én hiszek a minőségi alkatrészek szerepében. Fontos megjegyezni, hogy ezt alátámasztani nem tudom.
"...olyan alkatrészek vannak amik minél kevésbé módosítják a hangot és egy minőségi ellenállás nyilván kevesebbet módosít a hangon.."
Mi a különbség egy minőségi, meg egy nem minőségi ellenállás között? Az, hogy a nem minőségűre rá van írva, hogy 1 W és nem bír ki csak felet? Vagy az, hogy nem pontos az érték, ami rá van írva? Vagy a festése? Ezek a negatívumok hogyan tudják megváltoztatni a hangot? Különösen annak tükrében, hogy ő csak egy ellenállás, aztán áram folyik rajta, meg feszültség esik rajta, tehát általánosságban teszi a dolgát. Hogyan tud egy ellenállás torzítást ( felharmónikusokat ) beletenni a hangba? Sehogy, vagy csak hibás tervezésel, ahol nem az ellenállás a hibás... Igen, ez a bemesélési szindróma. Ha meg egy kereskedő mondja ezt, az üzletpolitika, mert a hozzá nem értők megveszik és utánna jön a bemesélés saját maguknak.
Nem hiszem, hogy béna lennél... inkább azt mondanám, hogy nincsenek csodák. Ha lennének, akkor a nagy cégek így csinálnák az összes hifit, tv-t rádiót, stb.
Én a felhasznált anyag minőségére gondoltam nem a festésre vagy a tűrésre. Szóval szerintem a minőségi ellenállásokban tuti nem az a szénréteg vagy fémréteg van mint mondjuk egy REMIX-en. Az más kérdés, hogy ahhoz hogy ez a különbséget hallani lehessen már nagyon nagy eltérésnek kell hogy legyen(szerintem)
Inkább annak az ellenállásnak kell a "gyenge láncszemnek" lennie az erősítőben.
|
Bejelentkezés
Hirdetés |







. Azután jött az, hogy az a legjobb erősítő, amibe olyan alkatrészek vannak amik minél kevésbé módosítják a hangot és egy minőségi ellenállás nyilván kevesebbet módosít a hangon..nade ezt halljuk-e vagycsak bemeséljük magunknak, hogy jobb lett a hangja?





