Fórum témák

» Több friss téma
Fórum » Labortápegység készítése
Egyéb népszerű labortáp témák:
- SMPS labortáp
- Labortáp javítása
Lapozás: OK   295 / 847
(#) proli007 válasza Gabi hozzászólására (») Okt 4, 2010 /
 
Hello!
Természetesen működne. A leágazásnak csak annyi szerepe van, hogy így kisebb lesz a negatív segédtáp feszültsége. Lévén, hogy az egyenirányítója, egy kétszerező csúcsegyenirányító.
üdv! proli007
(#) Gabi válasza proli007 hozzászólására (») Okt 4, 2010 /
 
Igen, én is így gondoltam. Csak szerintem erre nem mindenki gondol és leágazásos trafót rak bele mindenképpen. Erre a cikk kitérhetett volna.
(#) Frankye válasza Gabi hozzászólására (») Okt 4, 2010 /
 
Ha egy picit tovább olvasol, a 3. oldal első bekezdése így szól:
Idézet:
„A tápegység bemenetét 2x12 V válóáramú kimenetet biztosító transzformátorral kell meghajtani. Ez lehet két, különálló, egyenként 12 V kimenő feszültségű transzformátor, vagy egy, középkivezetéses is. Előbbi esetben a két trafó egy-egy kimenetét közösíteni kell. Mindkét esetben szükséges, hogy a transzformátor(ok) terhelhetősége legalább 2-2 A legyen, külön-külön is, mert csak így biztosítható, hogy a tápegység kimenetén az 1,5 A folyamatosan levehető legyen!”

(Kiemelés tőlem.)
(#) Gabi válasza Frankye hozzászólására (») Okt 4, 2010 /
 
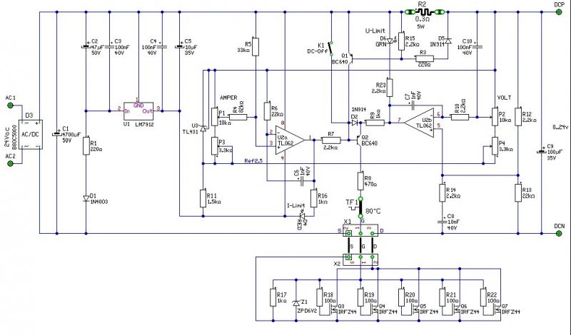
Picit félreértjük egymást szerintem. Én erre a mellékelt rajz szerinti megoldásra gondoltam. Itt már nem kell két ugyanolyan trafó, mert s segédtáp részen nem folynak nagy áramok, ide elég egy pici trafó is. Vagy nem? Tehát, ha van egy 1x24V-os trafóm azzal is megy, ha mellé teszek egy pici trafót vagy egyutasan egyenirányítom + és - ágra.

kapcsrajz.jpg
    
(#) Frankye válasza Gabi hozzászólására (») Okt 4, 2010 /
 
Nem, sajnos a segédtápnak is 2 A terhelhetőségűnek kell lennie, ez is ott van az idézett részben:
Idézet:
„Mindkét esetben szükséges, hogy a transzformátor(ok) terhelhetősége legalább 2-2 A legyen, külön-külön is, mert csak így biztosítható, hogy a tápegység kimenetén az 1,5 A folyamatosan levehető legyen!”

A "segédtáp" is aktívan részt vesz a kimenet 24-25 V-os kimenetének fenntartásában. (Ha kisebb terelhetőségű volna a második, "segédtáp" trafó, akkor a kimeneten nem lenne meg a kívánt feszülstég és áram.)
(#) Gabi válasza Frankye hozzászólására (») Okt 4, 2010 /
 
Elég szerény az elektronikai tudásom. Nem állítom, hogy értek hozzá. De D1 és D2 szerinted hány amperes dióda? Hol vagy honnan és hová folyik 2A a negatív részen? A feteken (max 50mA) vagy a BC tranyón folyik a föld felé a 2A? Az egész alsó rész csak arra szolgál, hogy a földhöz képest negatív feszt. csináljon, hogy az LM317 kimeneti min. 1.25V-ját le tudjam vinni 0V-ra, mert a földhöz képest eltolom a nulla pontját. Vagy rosszul értem?
(#) emmzolee válasza Gabi hozzászólására (») Okt 4, 2010 /
 
Szerintem el beszéltek egymás mellett.

Különben úgy gondolom, hogy most Gabinak van igaza.
A "segéd táp" , azaz a negatív táp nem kap nagy terhelést, mert csak referencia szerepe van, és azért van, hogy a kimeneten az értékeket nulláig lehessen szabályozni.
Én simán ki próbálnám egy 300mA-es 12 V-os trafóval a negatív tápellátást, és egy 24V2A-es trafóval a táp bemenetét. A lényeg, hogy a két trafó egymással össze legyen földelve. azaz egymással össze legyen kötve a két trafó szekunder oldala, a GND ponton.

Ha az embernek nincs pont olyan trafója, ami kell, simán meg oldhatja így is, de nem lesz gazdaságosabb.
(#) Gabi válasza emmzolee hozzászólására (») Okt 5, 2010 /
 
Erre már utaltam, hogy félrebeszélünk Pont erre gondoltam, hogy ha a "nagy" trafóm van, akkor csak egy kis trafóba kell beruháznom, (így egy picit gazdaságosabb). Oké, hogy a profik ezt látják, de egy kezdő elszalad leágazásos nagy trafót venni, miközben lehet, hogy nagy van neki, csak a kicsit kéne beszerezni, vagy pont az is van. Nem Frankye-t hibáztatom, csak szerintem a trafós résznek (illetve a +/- előállításának) többféle megoldása lehet. Erre gondoltam, mikor írtam az első hsz-t. Kezdőként, elsőnek (a két ledes villogó után) általában tápot épít az ember és általában túrt alkatrészekből. Bár lehet, hogy már sokat változott a világ... Szóval én ezért ebben az irányban indítottam a beszélgetést. De amíg a cikk (újra)írója hallgat...
(#) Frankye válasza Gabi hozzászólására (») Okt 5, 2010 /
 
Idézet:
„De amíg a cikk (újra)írója hallgat...”

Nem vagyok állandóan a neten, bocsánat! Mea culpa, mea maxima culpa!
Természetesen lehet, hogy nincs igazam. Lehet, hogy egy kisebb táppal ki lehet egészíteni, és nem kell "leágazásos" trafót használni. Mivel a cikk eredetijét nem én írtam, csak Mocsáry Gábor cikke alapján elkészítettem, és a tapasztalataim, illetve a cikkben foglaltak szerint megírtam, nem állítom, hogy nálam van a bölcsek köve. Én olyan trafót használtam, amit az eredeti cikk szerzője javasolt, nekem bevált, jól működött. Részemről ennyi.
(#) Gabi válasza Frankye hozzászólására (») Okt 5, 2010 /
 
Idézetek :yes: Nem kötözködni akarok, minden tiszteletem és még egy cikket sem írtam. De egy picit néztem, mikor kétszer is beidézted a szerintem (más szerint is) hülyeséget. Olvasni én is tudok :yes: Amúgy jó cikk, szerintem én is kipróbálom. Peace and harmony. Részemről is ennyi.
(#) Zed válasza emmzolee hozzászólására (») Okt 5, 2010 /
 
Emiatt nem kell trafót venni. Itt van ez az IC: LMC7660 adatlap angolul Ezzel lehet negatív tápot előállítani (de max. 10V lehet a bemenetén, tehát kellhet elé páldául egy 7808.) (Én L200-al csináltam tápot, abban is a referenciafeszültséggel "lejjebb" toltam az IC referenciapontját, LMC7660 + TL431 segítségével.)
(#) Gabi válasza Zed hozzászólására (») Okt 5, 2010 /
 
Ezt a 7660-at szokták a 7107-hez alkalmazni -5V-ra? Upsz, még egy verzió
(#) Doncso válasza Gabi hozzászólására (») Okt 5, 2010 /
 
Igen, ezt. Kell hozzá az IC meg két kondi.
(#) proli007 válasza Doncso hozzászólására (») Okt 5, 2010 /
 
Hello!
"Kell hozzá az IC meg két kondi." De ami rosszabb, tápfeszültség is.
De a 24V váltóból, ugyan úgy elő lehet állítani a negatív feszültséget, mint itt. Nem szép, de hasznos.
üdv! proli007
(#) Doncso válasza proli007 hozzászólására (») Okt 5, 2010 /
 
Merthogy le kell csökkenteni a bemenő tápfeszt +5v-ra, mondjuk ez igaz. Egyszerűbb amit mondasz.
(#) emmzolee válasza Zed hozzászólására (») Okt 6, 2010 /
 
Vágom amit mondasz.

Idézet:
„"lejjebb" toltam az IC referenciapontját, LMC7660 + TL431 segítségével.)”


Ezzel a pár alkatrésszel jelentősen meg bonyolítod ezt a kis egyszerű tápot. fölösleges ilyen "komoly" referenciát csinálni hozzá.
(#) Alex2 válasza emmzolee hozzászólására (») Okt 6, 2010 /
 
Idézet:
„Azt meg nem írom alá, hogy akkor jobb a hőátadás, mert a csillámnak, és a teflonos cuccnak is 1 W / mK a hőértéke.
Tehát ha 100W-ot fűtesz el alap esetben az LM338-addal, (ami persze lehetetlen, mert abba bele halna). Csak a durva példa kedvéért mondom. Akkor az LM338-nak a hőmérséklete 100C°-al emelkedne a környezetéhez képest, mert a 338-nak 1C°/W a hő értéke. Ha beteszed a csillámot közé, akkor nem 100C°-ot melegedne, hanem 100.1C°-ot.”

Még az ezüstnek sincs ilyen jó hővezetése.
0,8-1,2 K/W környékén van a csillámé.
És nem W/K, hanem K/W.
(#) Zed válasza emmzolee hozzászólására (») Okt 6, 2010 /
 
??? Én nem építettem ilyen tápot, én egy L200-as IC-hez használtam. Nem volt bonyolult, ezzel pontosan be tudtam állítani a negatív feszültséget. Lásd: #784056 hozzászólásom.
(#) emmzolee válasza Alex2 hozzászólására (») Okt 7, 2010 /
 
Itt meg ezt írják:

És 1W/mK a megadott érték.
(#) Alex2 válasza emmzolee hozzászólására (») Okt 7, 2010 /
 
Az a hővezetési tényezője (Watt per méter-szer Kelvin) Mivel ez nem méretre vágott lap.
Lásd: Hővezetési tényező
Ha a méretre vágott csillámokat nézed, ott már a megszokott értéket látod.
(#) koczka hozzászólása Okt 9, 2010 /
 
Hello

Elkészítettem 2db-ot ebből a tápból ugyanarról a trafóról egyikből 28,5V másikból 32,2V-t jön ki szerintetek ez az alkatrészek szórásából eredhet?
(#) magneto válasza koczka hozzászólására (») Okt 9, 2010 /
 
Az IC1 6-os lábán lévő referencia feszt mérd meg. Annak kb 10-11V környékén kell lennie. Az IC2 ezt háromszorozza. A táp angol nyelvű fórumán van egy javított kapcsolási rajz, amiben az R11-es 27K-s ellenállás helyett beraknak egy 10K-s ellenállást és egy 47K-s trimmer potit. Ennek a segítségével pontosan be lehet állítani a kimenő feszt.
(#) Sword válasza Frankye hozzászólására (») Okt 9, 2010 /
 
Ha módosítás nélkül építem meg ezt a tápot, akkor jó lesz hozzá egy 2*12V/2,5A-es trafó?
A leírásod alapján nyilván jó, csak bekavart nekem ez a segédtápos dolog .
(#) emmzolee válasza Sword hozzászólására (») Okt 9, 2010 /
 
Bőven jó. Nekem 2X12V 35VA-es trafóval gond nélkül megy. Ha nagyobb a trafó az nem gáz, csak kicsit fölösleges.
(#) Sword válasza emmzolee hozzászólására (») Okt 9, 2010 /
 
Még nem jött meg, de ilyet kaptam használtan .
Ha elfér, akkor szerintem nem "baj", ha nagyobb áramot is le tud adni olykor.
Ja még valami:
Ha 2A-hez veszem az ellenállásokat, attól a potméter értékei maradhatnak ugye?
(#) emmzolee válasza Sword hozzászólására (») Okt 9, 2010 /
 
Igen. Minden egyéb maradhat.
A 2A-hez számold ki, hogy mekkora ellenállás kell.
Itt egy kalkulátor hozzá.
Bővebben: Link
Vagy ez is jó:
Bővebben: Link

Nekem 0.6 ohm jött ki, és 2.5W-os legyen minimum.
(#) Ghoost hozzászólása Okt 14, 2010 /
 
Sziasztok!

Hat nem volt semmi ez a 182oldal atolvasasa [50es osztassal] de a vegere ertem.

3 kapcsolas nyerte el bizalmam melyek az igenyeimet is kielegithetik, alabb lathatjatok is oket.

a tobbi is kifinomult darab, de nekem tul nagyok lennenek igy alapmuszerezetsegre. Majd kesobb lehet epitek azokbol is

A trafom egy 2x18V 35VA-s Puskas Transzformator lenne (ha tudok szerezni nagyobb teljesitmenyut akkor cserelem majd)

kerdesem
a ket szekundert egy kapcsoloval valaszthatoan sorositva vagy parhuzamositva kuldenem a bemenetekre a disszipativ terheles csokkentese erdekeben.
ez jarhato-e, illetve ehhez a pici kis trafohoz ki melyiket ajanlja a 3 kozul.

esetlegesen a 3db 2N3055 helyett 1db;
illetve az 5darab IRFZ44 helyett 2 darabbal is beerheti a teljesitmeny fokozat?

az igenyeim nem nagyok! (szerintem)
Uki => 12V
Iki => 1-2A
termeszetessen szabalyozhato feszultseg es aramkorlat.

Varom megtisztelo valaszaitokat.
Udvozlettel: Ghoost
(#) Doncso válasza Ghoost hozzászólására (») Okt 15, 2010 /
 
Helló.
Ebben az esetben mindenképp a harmadik tápot építeném meg. Annak a teljesítményéhez való a transzformátorod, és semmivel sem rosszabb a másik kettőnél. A trafód fesz kimenete is pont oda illik. A soros párhuzamos trafókötést itt elhagyhatod, rendes bordával nem lesz akkora hőfejlődés.
Kicsi kompakt tápot tudsz építeni belőle.
Az áteresztő tranzisztorokra vonatkozó kérdésedre válaszolva, ha a kimenő áram nem változik, akkor nem szabad lefelezni az áteresztő tranzisztorok / FET-ek számát, mert kevesebb részre oszlik el a disszipáltatni való teljesítmény, azaz túl nagy terhelés esik mondjuk gy IRFZ44-re, konkrétan a duplája. Képzeld el, hogy négyen visztek egy trabit, vagy ketten, nem mindengy. Persze, ha a maximális kimenő áram vagy fesz igénye, esetleg mindkettő csökken, akkor lehet beszélgetni egy két áteresztő kivételéről. Bár értelmetlennek tartom, mivel kisebb fesz - áramra vannak kisebb kapcsolások, amik tökéletesen ellátják a szerepüket.
(#) Ghoost válasza Doncso hozzászólására (») Okt 15, 2010 /
 
Doncso: koszonom valaszod.
ez egy velemeny akkor az egyszeru labortap megepitese melett.

a teljesitmeny resz csokkenteset csak a teljesitmeny alapjan gondoltam [12V*2A=24W vagy ha a bemenot nezzuk 18V*2A=36W], hisz kb 40W lenne az, es mint tudjuk az adatlapokrol a 2N3055 125W-ot; az IRFZ44 pedig 150W-t kepes elfuteni. Ez alatta marad az altalanosagban elfogadott, kb 1/3 - 1/2 maxterhelesre kielezett aranynak.
(#) magneto válasza Ghoost hozzászólására (») Okt 15, 2010 /
 
Szia!

Én, ha a helyeben lennék akkor a 3. számú versenyzőt építeném meg. Az első kettőnél, mivel azok nagyobb áramra és feszültségre készültek, egy pár alkatrész értékét módosítani kell, hogy működjenek a 12V-s trafóról.

De!

Ha úgy is trafót akarsz cserélni akkor talán érdemes lenne várni egy kicsit az építéssel, és már eleve olyan trafót kellene venni/szerezni, ami megfelelő az első két tápnak. (És nyilván akkor az első két táp közül építeném meg valamelyiket. Ahogy korábban már páran mondták: Evés közben jön meg az étvágy! Az élet produkál majd olyan helyzeteket (egyre többet az idő múlásával), hogy szükség lesz/lenne nagyobb kimenőfeszültségű tápra.)
Következő: »»   295 / 847
Bejelentkezés

Belépés

Hirdetés
XDT.hu
Az oldalon sütiket használunk a helyes működéshez. Bővebb információt az adatvédelmi szabályzatban olvashatsz. Megértettem