Fórum témák
» Több friss téma |
Fórum » Labortápegység készítése
Hello!
Természetesen működne. A leágazásnak csak annyi szerepe van, hogy így kisebb lesz a negatív segédtáp feszültsége. Lévén, hogy az egyenirányítója, egy kétszerező csúcsegyenirányító. üdv! proli007
Igen, én is így gondoltam. Csak szerintem erre nem mindenki gondol és leágazásos trafót rak bele mindenképpen. Erre a cikk kitérhetett volna.
Ha egy picit tovább olvasol, a 3. oldal első bekezdése így szól:
Idézet: „A tápegység bemenetét 2x12 V válóáramú kimenetet biztosító transzformátorral kell meghajtani. Ez lehet két, különálló, egyenként 12 V kimenő feszültségű transzformátor, vagy egy, középkivezetéses is. Előbbi esetben a két trafó egy-egy kimenetét közösíteni kell. Mindkét esetben szükséges, hogy a transzformátor(ok) terhelhetősége legalább 2-2 A legyen, külön-külön is, mert csak így biztosítható, hogy a tápegység kimenetén az 1,5 A folyamatosan levehető legyen!” (Kiemelés tőlem.)
Picit félreértjük egymást szerintem. Én erre a mellékelt rajz szerinti megoldásra gondoltam. Itt már nem kell két ugyanolyan trafó, mert s segédtáp részen nem folynak nagy áramok, ide elég egy pici trafó is. Vagy nem? Tehát, ha van egy 1x24V-os trafóm azzal is megy, ha mellé teszek egy pici trafót vagy egyutasan egyenirányítom + és - ágra.
Nem, sajnos a segédtápnak is 2 A terhelhetőségűnek kell lennie, ez is ott van az idézett részben:
Idézet: „Mindkét esetben szükséges, hogy a transzformátor(ok) terhelhetősége legalább 2-2 A legyen, külön-külön is, mert csak így biztosítható, hogy a tápegység kimenetén az 1,5 A folyamatosan levehető legyen!” A "segédtáp" is aktívan részt vesz a kimenet 24-25 V-os kimenetének fenntartásában. (Ha kisebb terelhetőségű volna a második, "segédtáp" trafó, akkor a kimeneten nem lenne meg a kívánt feszülstég és áram.)
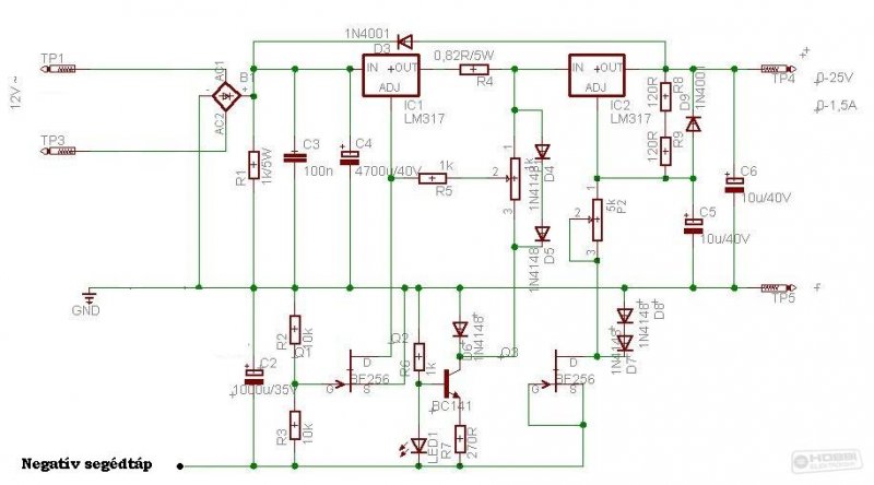
Elég szerény az elektronikai tudásom. Nem állítom, hogy értek hozzá. De D1 és D2 szerinted hány amperes dióda? Hol vagy honnan és hová folyik 2A a negatív részen? A feteken (max 50mA) vagy a BC tranyón folyik a föld felé a 2A? Az egész alsó rész csak arra szolgál, hogy a földhöz képest negatív feszt. csináljon, hogy az LM317 kimeneti min. 1.25V-ját le tudjam vinni 0V-ra, mert a földhöz képest eltolom a nulla pontját. Vagy rosszul értem?
Szerintem el beszéltek egymás mellett.
Különben úgy gondolom, hogy most Gabinak van igaza. A "segéd táp" , azaz a negatív táp nem kap nagy terhelést, mert csak referencia szerepe van, és azért van, hogy a kimeneten az értékeket nulláig lehessen szabályozni. Én simán ki próbálnám egy 300mA-es 12 V-os trafóval a negatív tápellátást, és egy 24V2A-es trafóval a táp bemenetét. A lényeg, hogy a két trafó egymással össze legyen földelve. azaz egymással össze legyen kötve a két trafó szekunder oldala, a GND ponton. Ha az embernek nincs pont olyan trafója, ami kell, simán meg oldhatja így is, de nem lesz gazdaságosabb.
Erre már utaltam, hogy félrebeszélünk
Pont erre gondoltam, hogy ha a "nagy" trafóm van, akkor csak egy kis trafóba kell beruháznom, (így egy picit gazdaságosabb). Oké, hogy a profik ezt látják, de egy kezdő elszalad leágazásos nagy trafót venni, miközben lehet, hogy nagy van neki, csak a kicsit kéne beszerezni, vagy pont az is van. Nem Frankye-t hibáztatom, csak szerintem a trafós résznek (illetve a +/- előállításának) többféle megoldása lehet. Erre gondoltam, mikor írtam az első hsz-t. Kezdőként, elsőnek (a két ledes villogó után) általában tápot épít az ember és általában túrt alkatrészekből. Bár lehet, hogy már sokat változott a világ... Szóval én ezért ebben az irányban indítottam a beszélgetést. De amíg a cikk (újra)írója hallgat... Idézet: „De amíg a cikk (újra)írója hallgat...” Nem vagyok állandóan a neten, bocsánat! Mea culpa, mea maxima culpa! Természetesen lehet, hogy nincs igazam. Lehet, hogy egy kisebb táppal ki lehet egészíteni, és nem kell "leágazásos" trafót használni. Mivel a cikk eredetijét nem én írtam, csak Mocsáry Gábor cikke alapján elkészítettem, és a tapasztalataim, illetve a cikkben foglaltak szerint megírtam, nem állítom, hogy nálam van a bölcsek köve. Én olyan trafót használtam, amit az eredeti cikk szerzője javasolt, nekem bevált, jól működött. Részemről ennyi.
Idézetek :yes: Nem kötözködni akarok, minden tiszteletem és még egy cikket sem írtam. De egy picit néztem, mikor kétszer is beidézted a szerintem (más szerint is) hülyeséget. Olvasni én is tudok :yes: Amúgy jó cikk, szerintem én is kipróbálom. Peace and harmony. Részemről is ennyi.
Emiatt nem kell trafót venni. Itt van ez az IC: LMC7660 adatlap angolul Ezzel lehet negatív tápot előállítani (de max. 10V lehet a bemenetén, tehát kellhet elé páldául egy 7808.) (Én L200-al csináltam tápot, abban is a referenciafeszültséggel "lejjebb" toltam az IC referenciapontját, LMC7660 + TL431 segítségével.)
Ezt a 7660-at szokták a 7107-hez alkalmazni -5V-ra? Upsz, még egy verzió
Hello!
"Kell hozzá az IC meg két kondi." De ami rosszabb, tápfeszültség is. De a 24V váltóból, ugyan úgy elő lehet állítani a negatív feszültséget, mint itt. Nem szép, de hasznos. üdv! proli007
Merthogy le kell csökkenteni a bemenő tápfeszt +5v-ra, mondjuk ez igaz. Egyszerűbb amit mondasz.
Vágom amit mondasz.
Idézet: „"lejjebb" toltam az IC referenciapontját, LMC7660 + TL431 segítségével.)” Ezzel a pár alkatrésszel jelentősen meg bonyolítod ezt a kis egyszerű tápot. fölösleges ilyen "komoly" referenciát csinálni hozzá. Idézet: „Azt meg nem írom alá, hogy akkor jobb a hőátadás, mert a csillámnak, és a teflonos cuccnak is 1 W / mK a hőértéke. Tehát ha 100W-ot fűtesz el alap esetben az LM338-addal, (ami persze lehetetlen, mert abba bele halna). Csak a durva példa kedvéért mondom. Akkor az LM338-nak a hőmérséklete 100C°-al emelkedne a környezetéhez képest, mert a 338-nak 1C°/W a hő értéke. Ha beteszed a csillámot közé, akkor nem 100C°-ot melegedne, hanem 100.1C°-ot.” Még az ezüstnek sincs ilyen jó hővezetése. ![]() 0,8-1,2 K/W környékén van a csillámé. És nem W/K, hanem K/W.
??? Én nem építettem ilyen tápot, én egy L200-as IC-hez használtam. Nem volt bonyolult, ezzel pontosan be tudtam állítani a negatív feszültséget. Lásd: #784056 hozzászólásom.
Az a hővezetési tényezője (Watt per méter-szer Kelvin) Mivel ez nem méretre vágott lap.
Lásd: Hővezetési tényező Ha a méretre vágott csillámokat nézed, ott már a megszokott értéket látod.
Hello
Elkészítettem 2db-ot ebből a tápból ugyanarról a trafóról egyikből 28,5V másikból 32,2V-t jön ki szerintetek ez az alkatrészek szórásából eredhet?
Az IC1 6-os lábán lévő referencia feszt mérd meg. Annak kb 10-11V környékén kell lennie. Az IC2 ezt háromszorozza. A táp angol nyelvű fórumán van egy javított kapcsolási rajz, amiben az R11-es 27K-s ellenállás helyett beraknak egy 10K-s ellenállást és egy 47K-s trimmer potit. Ennek a segítségével pontosan be lehet állítani a kimenő feszt.
Ha módosítás nélkül építem meg ezt a tápot, akkor jó lesz hozzá egy 2*12V/2,5A-es trafó?
A leírásod alapján nyilván jó, csak bekavart nekem ez a segédtápos dolog .
Bőven jó. Nekem 2X12V 35VA-es trafóval gond nélkül megy. Ha nagyobb a trafó az nem gáz, csak kicsit fölösleges.
Még nem jött meg, de ilyet kaptam használtan
.Ha elfér, akkor szerintem nem "baj", ha nagyobb áramot is le tud adni olykor. Ja még valami: Ha 2A-hez veszem az ellenállásokat, attól a potméter értékei maradhatnak ugye?
Igen. Minden egyéb maradhat.
A 2A-hez számold ki, hogy mekkora ellenállás kell. Itt egy kalkulátor hozzá. Bővebben: Link Vagy ez is jó: Bővebben: Link Nekem 0.6 ohm jött ki, és 2.5W-os legyen minimum.
Sziasztok!
Hat nem volt semmi ez a 182oldal atolvasasa [50es osztassal] de a vegere ertem. ![]() 3 kapcsolas nyerte el bizalmam melyek az igenyeimet is kielegithetik, alabb lathatjatok is oket. a tobbi is kifinomult darab, de nekem tul nagyok lennenek igy alapmuszerezetsegre. Majd kesobb lehet epitek azokbol is A trafom egy 2x18V 35VA-s Puskas Transzformator lenne (ha tudok szerezni nagyobb teljesitmenyut akkor cserelem majd) kerdesem a ket szekundert egy kapcsoloval valaszthatoan sorositva vagy parhuzamositva kuldenem a bemenetekre a disszipativ terheles csokkentese erdekeben. ez jarhato-e, illetve ehhez a pici kis trafohoz ki melyiket ajanlja a 3 kozul. esetlegesen a 3db 2N3055 helyett 1db; illetve az 5darab IRFZ44 helyett 2 darabbal is beerheti a teljesitmeny fokozat? az igenyeim nem nagyok! (szerintem) Uki => 12V Iki => 1-2A termeszetessen szabalyozhato feszultseg es aramkorlat. Varom megtisztelo valaszaitokat. Udvozlettel: Ghoost
Helló.
Ebben az esetben mindenképp a harmadik tápot építeném meg. Annak a teljesítményéhez való a transzformátorod, és semmivel sem rosszabb a másik kettőnél. A trafód fesz kimenete is pont oda illik. A soros párhuzamos trafókötést itt elhagyhatod, rendes bordával nem lesz akkora hőfejlődés. Kicsi kompakt tápot tudsz építeni belőle. Az áteresztő tranzisztorokra vonatkozó kérdésedre válaszolva, ha a kimenő áram nem változik, akkor nem szabad lefelezni az áteresztő tranzisztorok / FET-ek számát, mert kevesebb részre oszlik el a disszipáltatni való teljesítmény, azaz túl nagy terhelés esik mondjuk gy IRFZ44-re, konkrétan a duplája. Képzeld el, hogy négyen visztek egy trabit, vagy ketten, nem mindengy. Persze, ha a maximális kimenő áram vagy fesz igénye, esetleg mindkettő csökken, akkor lehet beszélgetni egy két áteresztő kivételéről. Bár értelmetlennek tartom, mivel kisebb fesz - áramra vannak kisebb kapcsolások, amik tökéletesen ellátják a szerepüket.
Doncso: koszonom valaszod.
ez egy velemeny akkor az egyszeru labortap megepitese melett. a teljesitmeny resz csokkenteset csak a teljesitmeny alapjan gondoltam [12V*2A=24W vagy ha a bemenot nezzuk 18V*2A=36W], hisz kb 40W lenne az, es mint tudjuk az adatlapokrol a 2N3055 125W-ot; az IRFZ44 pedig 150W-t kepes elfuteni. Ez alatta marad az altalanosagban elfogadott, kb 1/3 - 1/2 maxterhelesre kielezett aranynak.
Szia!
Én, ha a helyeben lennék akkor a 3. számú versenyzőt építeném meg. Az első kettőnél, mivel azok nagyobb áramra és feszültségre készültek, egy pár alkatrész értékét módosítani kell, hogy működjenek a 12V-s trafóról. De! Ha úgy is trafót akarsz cserélni akkor talán érdemes lenne várni egy kicsit az építéssel, és már eleve olyan trafót kellene venni/szerezni, ami megfelelő az első két tápnak. (És nyilván akkor az első két táp közül építeném meg valamelyiket. Ahogy korábban már páran mondták: Evés közben jön meg az étvágy! Az élet produkál majd olyan helyzeteket (egyre többet az idő múlásával), hogy szükség lesz/lenne nagyobb kimenőfeszültségű tápra.) |
Bejelentkezés
Hirdetés |





Pont erre gondoltam, hogy ha a "nagy" trafóm van, akkor csak egy kis trafóba kell beruháznom, (így egy picit gazdaságosabb). Oké, hogy a profik ezt látják, de egy kezdő elszalad leágazásos nagy trafót venni, miközben lehet, hogy nagy van neki, csak a kicsit kéne beszerezni, vagy pont az is van. Nem Frankye-t hibáztatom, csak szerintem a trafós résznek (illetve a +/- előállításának) többféle megoldása lehet. Erre gondoltam, mikor írtam az első hsz-t. Kezdőként, elsőnek (a két ledes villogó után) általában tápot épít az ember és általában túrt alkatrészekből. Bár lehet, hogy már sokat változott a világ... Szóval én ezért ebben az irányban indítottam a beszélgetést. De amíg a cikk (újra)írója hallgat...
fölösleges ilyen "komoly" referenciát csinálni hozzá. 
.








