Fórum témák

» Több friss téma
Fórum » Elektromos kapásjelző
Lapozás: OK   7 / 20
(#) tomasz85 válasza proli007 hozzászólására (») Máj 22, 2010 /
 
Koszi szepen .Majd hetfon megveszem hozza a cuccokat,es leprobalom...azert szerinted fog mukodni?Befogja majd tudni kapcsolni ez az aramkor??erdemes-e megvennem a dolgokat?
(#) proli007 válasza tomasz85 hozzászólására (») Máj 22, 2010 /
 
Hello!
Nem kell ezt venni, bármi "szemétből" ki tudsz bányászni néhány alkatrészt. Szinte bármi jó hozzá. De néhány tranyót-ellenállást megvenni nem kidobott pénz, főleg ha máskor is szeretnél készíteni valamit. (Nem ez a kár, hanem a volt kapásjelző..) Egy BC546-547 6-6Ft, Három ellenállás 10Ft.
Jósolni nem tudok, főleg távolból. Mert azt is illene tudni, mennyit kajál az a visszajelző valami. De ha 100mA-nál nem több, akkor meghajtja. És próbáld ki kisebb feszültségről is, nem biztos, hogy 12V kell neki. Esetleg elég a 9V, vagy akár a 3V is. Lehet, csak a hangerőnél kell kompromisszumot kötnöd.
üdv! proli007
(#) tomasz85 válasza proli007 hozzászólására (») Máj 24, 2010 /
 
Na helo.
Ujra itt.
Ma megvettem mindent ami kellett es leprobaltam.Csak eggy a bibi ,hogy neha bekapcsol magatol a sípoló.Szerinted az a kicsi feszultseg betudna kapcsolni ami akkor van ha nem is nyomom a gombot.Mit lehetne ezzel csinalni,nagyobb ellenállás?
Ja es az hogy lehet hogy ha megnyomom a gombot csak kb. 1 masodpercig van fent 1,56V-on es a sípoló pedig jó 3-5 masodpercig megy.
(#) proli007 válasza tomasz85 hozzászólására (») Máj 24, 2010 /
 
Hello!
Több probléma is lehet.
- Nem tudhatod, honnan vetted el a jelet. Mert a vevő felől zavarjelek is érkezhetnek. Ezt a digitális dekódoló kiszűri, mert nem tudja értelmezni a bejövő kódot. Így a csengő nem szólal meg.
- Mérd meg az első NPN tranyó bázis feszültségét, amikor nem nyomod a gombot, ott kb. 400mV, vagy az alatt kell lenni a feszültségnek. Ha 600mV közeli, akkor csökkentsd a bázis-emitter közötti ellenállást. Esetleg próbálj kondit tenni a bázis emitter közé, hátha csökkenti a zavarérzékenységet.
- A hosszabb sipolást vizsgáld úgy meg, hogy mérd meg az első tranyó bázis-emitter feszültségét, mekkora, mikor nyomod a gombot, és mekkora mikor tovább sípol.
- Tegyél a PNP tranyó bázis-emittere közé, egy 10kohm-os ellenállást.
üdv! proli007
(#) tomasz85 válasza proli007 hozzászólására (») Máj 25, 2010 /
 
Helo.
Na eldontottem a csengot meghagyom arra amire szolgál.
Es amim van sípolóm azt akarom valahogyan vezeteken keresztul bekapcsolni.Ez a sípoló 1,5 V -nál kezd sípolni.Ezt probaltam azzal az optocsatoloval kapcsolni amivel az ado nyomogombjat kapcsoltam.En ugy csinaltam hogy fogtam egy 9 V-os elemet es megszakitottam a minuszat az optocsatoloval,de nem megy.Letudnad nekem irni hogy hogy kossem be ezt hogy jol mukodjon.
Elore is koszonom.
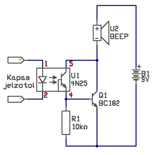
(#) proli007 válasza tomasz85 hozzászólására (») Máj 25, 2010 /
 
Hello!
Azért nem megy, mert az opto csak kis áramot tud szolgáltatni. Fel kell erősíteni, pld. egy ilyen Darlington kapcsolásban..
üdv! proli007
(#) tomasz85 válasza proli007 hozzászólására (») Máj 25, 2010 /
 
Erre jo a bc546 -os is?
Ja es a opto diodajan tovabbra is hadjam a 1,2k es a 2,2k-s ellenallasokat.
(#) proli007 válasza tomasz85 hozzászólására (») Máj 25, 2010 /
 
Hello!
- Természetesen jó, a BC546-os. (csak én már megszokásból, a BC182-őt rajzolom)
Alapvetően az opto Led diódájával sorban 1db ellenállás kell. A kimenetet (amit én láttam) az IC közvetlenül hajtja meg. Tehát nagyon nem terhelhető, de az ellenállás sok esetben már a kapásjelzőben bent van. (Az IC és a csatlakozó között van ellenállás) De ha a 2,2kohm plusz a belső ellenállások megvannak, akkor is kb. 2mA Led-áramra lehet számítani. Az is bőven elégséges az opto részére. (De meg is mérheted.)
Hogy 2mA Led-áram hatására mekkora kollektor áram lesz az opton belül, azt az opto Current Trasfer Ratio paramétere adja meg. Ez opto típusfüggő érték, 40%..1200%-ig bármi lehet. De ha csak 40%, akkor is közel 1mA áramra lehet számítani. Ha a BD546 bétája csak 100, akkor is 100mA-al lehet terhelni annak kollektorát. Vagyis, simán meg fogja hajtani a csipogót.
üdv! proli007
(#) tomasz85 válasza proli007 hozzászólására (») Máj 25, 2010 /
 
Na megycsinaltam,es mukodik is ...
Es ezuton szeretnem nagyon szepen megkoszonni ,hogy ennyit segitettel nekem...Koszi...
(#) tomasz85 hozzászólása Júl 1, 2010 /
 
Na helo.Ujra itt,te erteszz tobb mindenhez is nem?
Lenne egy kerdesem,van egy etetocsonakom es ha olyan helyre megyunk halaszni ahol nincs áram nem tudom hasznalni,azt szeretnem megkerdezni hogy nem e lehet ezt megoldani hogy egy akumlatorrol volna feltoltve ,....a csonakban egy 12 V-os akumlator van.
(#) proli007 válasza tomasz85 hozzászólására (») Júl 2, 2010 /
 
Ejnye-ejnye! Légy oly kedves, és kattints a nevemre, a fejlécben. Ha ezen elvek mentén is meg tudunk egyezni, szívesen válaszolok a kérdésedre is.. Egyébiránt nem "halászni", hanem horgászni jársz! Nem árt, ha tudod..
üdv! proli007
(#) tomasz85 válasza proli007 hozzászólására (») Júl 4, 2010 /
 
Helo.
Perszehogy,csak ugy gondoltam hogy ,ez egy mas tema es nem akartam a valasz gombal ide irni.Es koszi hogy ,kijavitottal.
(#) proli007 válasza tomasz85 hozzászólására (») Júl 4, 2010 /
 
Hello!
Nem a válasz gombra gondoltam, hanem az azonosító "proli007" nevemre, ahol ezt:
"Megkérek mindenkit aki ír nekem és válaszra is vár, hogy tiszteljen meg engem és legfőképpen magát azzal, hogy érthetően- ékezetek használatával- nagy kezdőbetűkkel ír. Mellőzve az idétlen rövidítést " olvashattad volna..
üdv! proli007
(#) tomasz85 válasza proli007 hozzászólására (») Júl 4, 2010 /
 
Helo.
Remélem ,hogy ez így már meg fog felelni.
Van egy etetőcsónakom ,amelyben egy 12 V-os akumlator van.Elég gyakran járunk olyan tavakra horgászni ,ahol nincs villamos áram ,ezért nem tudom használni.Meg lehetne ennek a csónaknak a töltését oldani egy másik nagy kapacitású akumlátorról?
Válaszodat előre is köszönöm..
(#) proli007 válasza tomasz85 hozzászólására (») Júl 4, 2010 /
 
Hello!
Köszönöm.. Meg lehet oldani, csak tekintve, hogy a töltéshez minimálisan 14,2V-ra van szükség (veszteséget nem is számolva), az aksi, pedig csak 12V-ot tud szolgáltatni, egy StepUp kapcsolóüzemű konverterből kell kialakítani a töltőt. Tehát kapcsolóüzemű szükséges.
üdv! proli007
(#) tomasz85 válasza proli007 hozzászólására (») Júl 4, 2010 /
 
Heló.
Köszi szépen a válaszodat.Esetleg lehetne valami konkrétabbat ,esetleg lehet ilyet készen kapni?Mert fogalmam nincs ,hogy mi az a step/up.
(#) tomasz85 válasza proli007 hozzászólására (») Júl 4, 2010 /
 
Hello.
Találtam valamit,de egy baj van ,hogy cseh-nyelven van.De mindent ki lehet belőle olvasni.Teszek linket.
Bővebben: Link)Ilyenre gondoltál?
(#) proli007 válasza tomasz85 hozzászólására (») Júl 4, 2010 /
 
Hello!
Pontosan.. De ha használtad volna a keresőt, akkor akár itt a honlapon is találhattál volna választ a kérdésedre.
üdv! proli007
(#) tomasz85 válasza proli007 hozzászólására (») Júl 4, 2010 /
 
És ha ezt az áramkört elkészítem ,akkor majd csak a bemenetre kötöm a nagy kapacitású aksit a kimenetére pedig az etetőcsónak aksiját ..és fogja tölteni?nem???
(#) proli007 válasza tomasz85 hozzászólására (») Júl 5, 2010 /
 
Hello!
Így van. A töltőáramot az R1 ellenállással lehet beállítani, a potival, meg a töltés végfeszültségét (14,2V). Az ellenállás jelenleg egy 30mm hosszú 0,8mm vastag kathal huzal, ami számításaim szerint kb. 0,1ohm. Ezzel a leírás szerint 2A a töltőáram maximuma. Ha ezt az ellenállást növeled, akkor csökken. Töltés vége jelzés nincs, tehát azt neked kell figyelni a feszültség alapján.
Viszont óvatoskodni kell, a fordított polaritású rákötés esetétől, mind két aksi esetében, mert nagy füst lesz..
üdv! proli007
(#) Hegejoe1974 hozzászólása Okt 9, 2010 /
 
Üdvözletem!

Hozzájutottam egy elektromos kapásjelző szetthez amihez van adóvevő. Sajnos két jelző esetében a vevő csak néhány centiméter távolságból fogja a jeleket. A harmadik tökéletesen működik. A két rossz esetén nem csak hogy nagyon közel kell vinni a vevőt, hanem a két antennát kb 90 fokos szögben kell tartani. Akkor működik rendesen de távolabbról már nem. Tudna-e segíteni valaki?
Köszönettel: HJ
(#) Inhouse válasza Hegejoe1974 hozzászólására (») Okt 9, 2010 /
 
Bocs, nem tudom mi lehet a baj, de fogtam a mai versenyen egy 7,86kg-os pontyot!
Bocs.

Üdv
Inhouse
(#) Inhouse válasza Hegejoe1974 hozzászólására (») Okt 10, 2010 /
 
Közben gondolkodtam rajta...
Valószínűleg fix kódos, lehet, hogy nincsenek azonos kódolásra állítva. Nagyon közel viszont a jel túlvezérli a dekóder részt és mégis kapcsol.
Nézd meg az állítható kódolást, azonosra van-e állítva a vevőn és az adókon. Vagy, hogy a működővel azonosra van-e állítva a másik kettő...
Gondolom az elem jó abban a 2 adóban is...

Bocs a hencegésért, de fel voltam dobva!

Üdv
Inhouse
(#) Hegejoe1974 válasza Inhouse hozzászólására (») Okt 11, 2010 /
 
Örülök a sikerednek!

De a kódolásokat már végig ellenőriztem. Nem az okozza a gondot. Szerintem az erősítő része ment tönkre. Már ha egyáltalán van benne ilyen.

Valaki segítsen!

HJ
(#) Hegejoe1974 válasza (Felhasználó 13571) hozzászólására (») Okt 11, 2010 /
 
Szia!

Elsődleges probléma, hogy a panelek le vannak öntve valami gumiszerű trutyival. Gondolom a vízhatlanítás okából. Szívesen elküldeném akár postán is ha valaki bele tudna bonyolódni. Természetesen nem ingyen kérném.

Üdv HJ
(#) Inhouse válasza Hegejoe1974 hozzászólására (») Okt 11, 2010 /
 
Még egyszer írom, hogy gondolom az elemek jók az adókban...

Üdv
Inhouse
(#) Hegejoe1974 válasza Inhouse hozzászólására (») Okt 12, 2010 /
 
Természetesen az elemeket is átpakolgattam.
Három adó van. Ebből egy kifogástalan kettő hibás. A fent leírt hibát mutatja. Az elemeket is átpakolgattam a kódokat is átállítgattam. A jó jó, a rosszak rosszak.
HJ
(#) Hegejoe1974 hozzászólása Okt 13, 2010 /
 
Sziasztok!

Ezen a linken találhattok képeket a jelzőről:

http://hegejoe.fw.hu/page.php?12

Üdv
HJ
(#) szisza hozzászólása Dec 8, 2010 /
 
Sziasztok!
Érdeklődnék ,hogy egy walkie talkie-t össze lehetne-e hozni egy elektromos kapásjelzővel úgy,hogy az adó-vevőként funkcionáljon? Én mint technikai analfabéta úgy gondoltam megoldani a dolgot,hogy a két jelző kisjack kimenetére közösítve kötném az egyik walkie-t,és valamilyen módon megoldanám,hogy kapás esetén aktiválja az adás gombot. Na ehhez kellene a segítségetek Ha bármilyen ötletetek van,azt szívesen fogadom.Előre is kösz!
Üdv:Szabolcs
(#) zsomed hozzászólása Jan 18, 2011 /
 
Sziasztok!
Elektromos kapásjelzőt szeretnék építeni.
Az alap gondolat a következő, a kapás érzékelését red csővel, görgőre erősített kis mágnessel oldanám meg, a hangot egy zümmer adná. A kérdés az lenne hogy oldjam meg azt, hogy a red cső nyitásakor adjon hangot a zümi. Remélem tudtok segíteni!
Köszönöm!
Következő: »»   7 / 20
Bejelentkezés

Belépés

Hirdetés
XDT.hu
Az oldalon sütiket használunk a helyes működéshez. Bővebb információt az adatvédelmi szabályzatban olvashatsz. Megértettem