Fórum témák
» Több friss téma |
Igen, ha belegondolsz, akkor pnp kell, mert közös anódos a kijelző, tehát alacsony szintnél fog világítani a led, de ha npn-t teszel be, akkor alacsony szintnél a tranzisztor zárt.
Sziasztok!
Szeretnék egy olyan digitális hőmérőt építeni, ami tartósan több 100°C is (hengerfej hőm., kipufogó hőm., stb) tud mérni, nincs benne PIC és kalibrálni se nagyon kell (nyilván úgy elég nagy a hibalehetőség, pontatlanság). Ehhez szeretnék kapcsolási rajzot és esetleg leírás kérni! Köszi
Hello!
Ahhoz hogy tartósan több 100 fokot is mérhess igazából csak a mérőszondát kell jól megválasztani. Véleményem szerint hőelemet kéne használnod. Ennek csak a feszültségét kell mérned, és megfelelő skálázás, valamint beállítás mellett a kijelzett feszültség maga lesz a mért hőmérséklet. Arra kell figyelned a hőelem kiválasztásánál hogy az általad mérendő hőtartományban közel lineáris karakterisztikájú legyen! Amire még érdemes figyelni, hogy 1°C változásra mekkora a feszültség változás. Minél nagyobb annál könnyebb mérni. Természetesen megoldhatod úgy is, hogy a hőelem jelét egy erősítővel felerősíted, és ezt a jelet méred. A másik lehetőséged a platina alapú hőérzékelő, a PT100. Ez a hőmérséklet-változás függvényében változtatja az ellenállását.
Üdv!
Köszi a választ! A PT100 -ra/PT1000 -re már én is gondoltam. Talán a hőelem is szóba jött. (de tovább nem jutottam) Bár eléggé "fájó pont" hogy 1500Ft -tól kezdődik az áruk... de tudnál konkrét hőelemeket mutatni? Ill. konkrét kapcsikat? Ezeket az érzékelőket (platina, hőelem) folyamatosan lehet magas hőmérsékleten "üzemeltetni"? Hogyan lehet hozzájuk vezetéket kapcsolni? (300°C környékén már olvad a forrasztás...) És milyet?
Nos, remélem tudod hogy nem tervezhetek helyetted kapcsolást! Körülnéztem a témában picit (google segített, ahogy neked is segített volna...).
Először: PT100... A legolcsóbb amit találtam az 1000Ft( Link ), de sajnos ehhez még kéne kábel. Ezzel még olyan nagy gond nem lenne, mert a teflon szigetelésű kábel kibírná, de a forrasztás nem. Pár ezerért már lehet kapni kábellel egybeszerelt PT100-at. Ezzel úgy tudnál mérni, hogy sorba kapcsolva egy másik ellenállásal feszültségosztót készítesz. A fix ellenálláson eső fesz lesz a referencia. A pt100-on eső feszültéget figyeled a referencia feszültséghez képest. Másodszor: Hőelem... Itt találsz hőelemeket: ( Link ) . Ezekkel egész egyszerűen úgy lehet mérni ha mondjuk digitális kijelzést akarsz, hogy mondjuk egy icl7107-el felépített feszmérőre akasztod a szondát, és úgy állítod be a mérőt, hogy a kívánt értéket mutassa. Lényegében túl olcsón nem jössz ki így se-úgy se. Másrészt ha nem akarod a véletlenre bízni mindenképp szükséged lesz valamilyen műszerre amivel hitelesíthetsz. Továbbá arra sem árt figyelni, hogy mivel az elektronika egy autóban lesz (ha jól emlékszem) hogy bizony télen simán lehet -20, nyáron meg akár 60 fok is, ami a mérés pontosságát befolyásolja, valamint maga az elektronika is megsínyli a dolgot, ha nem olyan alkatrészeket választasz, amik jól tűrik az ilyet. A végére pedig egy kis olvasnivaló: ( Link ) Remélem tudtam segíteni!
Sziasztok!
4 sensoros hőmérőt építettem ICL7107 és LM35CZ érzékelővel Bővebben: Link rajz alapján. Annyit változtattam hogy a tervszerinti LM35D tip érzékelőt LM35C típusra cseréltem /a D-tip sensor 0-100 °C-t tud, mig a C tip. sensor -40 °C-tól 110 °C-ig mér. Ennek megfelelően D1 jelző LED-et előtétellenállással a GND-ra kötöttem, és a DP3 "-" kijelzőjét az IC1 20-as lábára. Az LM35 tip sensorok gyárilag kalibráltak /működésük lineárisnak mondott/ a készülék beüzemelése nagyon egyszerű mert csak egy (pl. emberi testhőmérséklet, vagy jeges víz a +/-0°C) kalibrációs pont beállítása szükséges.Működik a hőmérő CSAK! ha "+/-0°C"-ra kalibrálok és testhőmérsékleten kontrollmérést végzek, akkor 36,37Cfok helyett 41-42 °C-t mutat a kijelző. Ennek korrigálására várom javaslatotokat amit előre is köszönök. ![]() Javítva a link, az elírások és a felesleges tag-ek. Kicsit több figyelmet! Frankye
Hello.
Szerintem két kalibrációs pont az. Egyik a testhő, vagy a forrásban lévő víz, a 100 foknak, másik pedig az olvadó jég a 0 foknak. Azt persze vegyük figyelembe, hogy tengerszint felett vagyunk 200m-rel, tehát a 0 fok az 0,2 fok lesz.
Én az lm 35 öt pic es termosztáthoz használtam ,és nálam is előjött ez a "probléma" nálam a teljes méréstartományban megvolt az 5 c' eltérés ,én ezt
programban korrigáltam. Valószínű hogy 0c nál 5re kellene beállítani ,és ellenállással lehúzni a kimenetét gnd re (az ellenállás akkora kell legyen ami épp 0 ra húzza le a kijelzett értéket .
Én is ezzel a szenzorral építettem hőmérőt, 7107-tel. De nálam két ponton van a hitelesítés. Szerintem kell is a két hitelesítési pont, annak ellenére, hogy gyárilag kalibrált. No de mihez kalibrálták? Majd mi bekalibráljuk a saját áramkörünkhöz. Én négy ponton, négy hőmérsékleten hitelesítettem. 0-30-60-100 fok.
Szerk: A kapcsolást megmutatod?
Szeretném kipróbálni a javaslatodat. Ha megtennéd hogy az eredeti rajzon bejelölnéd hogy hova kössek, megköszönném. Sajnos csak barkácsoló vagyok azaz hályog-kovács!
Az lm 35 kimenete és a gnd közé köss egy nagyobb
min 10k-s potit és a legnagyobb ellenállástól óvatosan tekerd lefelé beállításkor . De vigyázz hogy ne tekerd le teljesen, mert evvel kinyírhatod a szenzort
Sajnos a Vout földrehúzása nem hozott eredményt. Viszont a közösített negativ ágba átraktam a potit, ami már úgy tűnik hogy azt csinálja amit kell, csak finomítani kell még. Remélem ezzel nem csináltam nagy galibát.
Holnap külön, külön mind a 4 senzorhoz teszek egy-egy potit, remélve a még finomabb hangolást.
A rajz!
Remélem érthető.
Ezt a magoldást nem ismerem de ha működik akkor használd .
Szia "kaqkk"
Az alpötlet tőled származik! köszi!! Igen működik.
Sziasztok
Megépítettem én is a hőmérőt a beszúrt rajz alapján, a 649952 hozzászólásban Decebal által felvázolt módosítással két szenzorosra. (555 és MAX322) Kisebb módosításokat hajtottam végre pl. más erősítő IC -t használtam és az oszcillátor sebességét csökkentettem kb. 1,5 másodpercenként mér. Sikerült elég pontosra is kalibrálnom, van egy nagy felbontású hitelesített hőmérő a családban és azzal ellenőriztem. A hőmérő azóta kifogástalanul üzemel nem ugrál stabil, de hogy jött a hidegebb idő észre vettem egy furcsaságot. +1,6 fok és 0 fok között nem jelzi a hőmérsékletet folyamatosan 00.0 fokot mutat. Viszont ha a hőmérséklet 0 fok alá csökken (pl -0,1 fok) azt már jelzi, ha nő a hőmérséklet és amíg el nem éri +1,7 fokot addig 00,0 fokot mutat. Valakinek van ötlete, hogy mi lehet a hiba oka?
Sziasztok.
Én is megépítettem ezt a hőmérőt (már a másodikat). Az első egyből jó volt, de ez nem akar működni valamiért. A probléma: A kijelzőn az első digit G szegmense állandóan aktív, pedig jól van bekötve. Nem tudom a trimmerekkel állítani a hőmérőt, nem reagál a dióda-érzékelőre. A 4049-est kicseréltem egy 7066-osra a (#395591) hozzászólás alapján, mert nem volt meg a -5V az ICL 26-os lábán, igaz így is csak -3,4V körül van, de semmi javulás. Úgy látom a rajzon, hogy az ua741 ic 2. lábán kellene lenni a negatív bemenetnek. (vagy nem jól látom) Ezt is ki kellene cserélnem? (sajnos nincs több belőle) Segítsetek mi lehet a baj.
Hello!
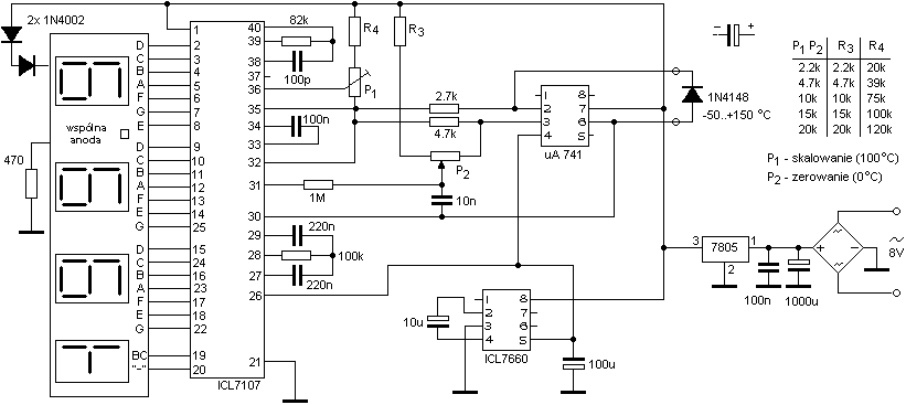
Ellenőrizni kell, hogy a 7106 áramkörében, vagy a hőmérőrészben van-e hiba. Készíttettem egy kis ábrát, hogy érthetőbb legyen a működés. Az 741 számára, a-3V már bőven elegendő. - Ha csak a G szegmens világít, akkor az esetleg a DVM negatív túlcsordulására utal. Ezért ellenőrizni kell a bemenő jelet, és a referencia értékét. Zárd rövidre, az IC 30 és 31-es lábát (bemenet 0V lesz) és mérd meg a Ref-Lo és Ref-Hi pontok közötti referencia feszültséget. Ha a referencia több mint 100mV és a bemenet rövidzárban van, akkor a DVM-nek 0V-ot kell mutatnia. - Tekintve, hogy a dióda hőegyütthatója kb. -2,2mV/°C. 100 fok esetében a dióda feszültség változása, kb. 220mV. Ezért a referencia feszültséget, a P2 poti közepén,l 220mV-ra állítjuk a GND-hez képest. - Ha a műveleti erősítő megfelelően működik, akkor az kiegyenlíti a bemeneteit. Az R1-P1-R2 feszültségosztó, az +5V tápfeszültséget kb. 482mV feszültségre osztja le. Ez mérhető, az R2 ellenálláson. De ugyan ezt a feszültséget állítja be a műveleti erősítő, az R3 ellenálláson is. Ez csak úgy lehetséges, hogy a kiment addig emelkedik a plusz táp felé, míg a kinyitott diódán keresztül, akkora áram folyik, ami az R3 ellenálláson 482mV feszültséget nem ejt. Ez lesz a dióda nyitóárama. Az IC kimeneti feszültsége 25°C környezet esetében, kb. 960mV lesz. - A P1 potival lehet beállítani, hogy a P1 csúszkáján, pont akkora feszültség essen, mint a diódán, mikor a környezeti hőmérséklet 0°C. Ha ez igaz, akkor nulla fok mellett, a DVM bemeneti feszültsége is 0V lesz. - Ha a hőmérséklet növekedik, akkor a diódán a feszültség csökken. De mivel A DVM In-Lo (negatív) bemenete kapcsolódik a dióda anódjára, ezt a feszültség csökkenést, a DVM pozitív feszültségnek látja. (Mindegy, hogy a Plusz bemenet nő, vagy a Mínusz csökken, a differencia pozitív lesz.) Így a 25°C-os környezeti hőmérséklet esetén, az In-Lo és In-Hi bement között, kb. 55mV feszültség mérhető. - Az ábrára odaírtam, hogy ezek az értékek, (számításaim szerint) a potméter hány %-os állása mellett teljesülnek. (22kohm-os trimmereket feltételezve) Remélem ez alapján el tudsz indulni a hibakeresésében. üdv! proli007
Helló!
Bocs de az előbb azt hiszem nem jól írtam le a hibát. Nem CSAK a "-" világít a kijelzőn. A kijelző működik, a potikkal tudom állítani is, de a dióda (kb. a hatodik sem) nem érzékeli a hő változást, és nem tudom levinni nullára az értékeket, mert az a bizonyos G szegmens nem alszik el ha fölfelé, sem ha lefelé állítom a trimmereket, de a túlcsordulást jelzi az egyessel -- a mínusz jellel együtt. A 7107 30 31-es lábát ha rövidre zárom akkor mutatja a nullát, de szintén a "-" együtt, és a Ref-Lo és Ref-Hi pontok között kb. 400mv van. A 741 4. lábán meg van a -4V, de az 1. is ez nem baj?(amúgy nincs bekötve). Különben ez a nyák rajz (melléklet) erről készült az első is, ami működik!! Köszönöm.
Hello!
Nekem egy TC77 hőmérő és egy 18F4550 hőmérő használata során az a problémám, lépett fel hogy a szenzor folyamatosan 0 és -0 fokot ad vissza. Több féle programot is írtam rá, használtam olyat is melyet itt találtam és a microchip CDC könyvtárában lévőt is. A bekötést a datasheet-nek megfelelően csináltam. 2 szenzort is kipróbáltam. Ha valaki tudja mi lehet a probléma kérem segítsen. Előre is köszönöm
Hello!
Ezt mind értem, csak azt nem miért nem követted ellenőrzés gyanánt, azt az eljárást, amit leírtam? Mert ezek szerint a DVM működik, csak a "hőmérő rész" nem. Azt meg leszimuláltam, és megadtam, hol mi mérhető, ha rendesen működik a dolog. Meg kell mérni, a Ref-lo (GND) lábhoz képest, az In-hi, In-Lo, Ref-Hi pontokat, valamint az IC lábain mérhető feszültségeket. Abból már kitöpizhető, mi a gond. (Az 1-es láb, az IC offset feszültség beállító pontja. Ez feszültségben közel van a negatív táphoz.) üdv! proli007
Hello!
Bár a kérdésed hőmérőre vonatkozik, de jellegében ez a TC77 és a PIC közötti SPI kommunikációról szól. Ezért javaslom, hogy a kérdést, a "PIC-miértek, hogyanok.." topikban tedd fel. Akik ilyennel foglalkoznak ott vadásznak, nem itt.. üdv! proli007 Idézet: Ott is csak akkor érdemes kérdezni, ha a valóságot pontosan fedő kapcsolási rajzot és programlistát mutatsz, mert az a topik sem a parafenomének gyülekezete, hogy puszta rágondolással megállapítsák a hiba okát. „Ezért javaslom, hogy a kérdést, a "PIC-miértek, hogyanok.." topikban tedd fel.” Egyébként gondot okozhat az is, ha "csúnyán" kapcsolódik be a táp és nem resetelődik rendesen a hőmérő IC.
Szia!
Elvégeztem méréseket, bár lehet nem úgy mint gondoltad. Idézet: :„Meg kell mérni, a Ref-lo (GND) lábhoz képest, az In-hi, In-Lo, Ref-Hi pontokat” REFHI=402mv, INLO=2,71v, INHI=1,16v. Idézet: :1=5,1 2=5,1 3=3,4 4=3,4 5=3,4 6=5,08 7=3,4 8=5,07 9=5,07 10=3,4 11=3,4 12=3,4 13=5 14=5 15=3,4 16=3,4 17=5 18=5 19=5 20=5,4 22=3,4 23=5 24=3,4 25=3,4 26=-3,46 27=2,5 - 3,6 28=2,5 - 3,6 29=2,5 - 3,6 30=5 31=3,3 32=2,3 33=1,3 - 2,1 34=1,8 - 2,5 „alamint az IC lábain mérhető feszültségeket.” 35=1,8 - 2,5 36=2,3 38=2,9 39=2,3 40=2,4 nem tudom melyik lábakra gondoltál, hát lemértem mindet. Ott ahol két érték van, a kettő között ugrál. Ja, és amúgy a stabil IC elég rendesen melegíti a hűtőbordát. Üdv és kösz: Kari55
Hello!
Jaj bocs! én a 741-es IC-re gondoltam, hiszen megállapodtunk, hogy a 7107 áramkörével valószínű minden rendben van. De Az első mérésedből látható már valami.. - A Ref-Hi feszültsége jelenleg 402mV. Ennek a kétszerese a tulajdonképpeni DVM méréshatára. Így ez 804mV-ra adódik. - De Látható, hogy az In-Lo feszültsége magasabb, mint az In-hi. Így a DVM negatív feszültséget mér. Méghozzá, 2,71V-1,16V=1,55V Mivel a méréshatár, csak 804mV, messze a negatív túlcsordulásban van a DVM. Ez látszik is a kijelzésen. - Az In-Lo feszültsége nem lehet nagyobb, mint a 4,7kohm-on mért feszültség, plusz a dióda nyitófeszültsége. Ez csak akkor lehetne 2,7V ha a dióda fordítva van bekötve, vagy a 741-es nem jó. Tehát a 741 lábain mérd meg a feszültségeket, Esetleg a hozzátartozó potik, ellenálláson, és diódán eső feszültséget. üdv! proli007
Hello!
Bocsánat, hogy a Ti farkatokkal vágom a csólánt! De gondolom a válasz, elsősorban nem nekem szólt. üdv! proli007
Szia!
Tehát a 741 lábai: 1=-3,43 2=4,74 3=2,62 4=-3,47 5-3,48 6=5,11 7=-5,12 8=0 4k7=2,34 4148 katód=4,47 anód=5,09 poti=3,6
Hello!
Ezek a feszültségek, elég értelmezhetetlenek. (1,5,8 lábakkal ne foglalkozzunk..) - Az IC-nek a táplábai, a 4-es és a 7-es. A rajzon is látható, hogy a GND ponthoz képest, a 4-es lábon a negatív tápfesz van, ami méréseid alapján, -3,5V körül van. Ez jó! De a 7-es lábon a +5V tápfeszültségének kellene lenni. (Semmi esetre sem, -5,12V-nak, ha csak nem írtad el.) - Az IC kimenete (6-os láb) nem tudja megközelíteni sem a negatív, sem a pozitív tápfeszültséget, maximum 1V különbséggel. Tehát ha az 5V táp mellett a 6-os kimenet 5V-on van, akkor a kimenet zárlatban van az 5V-os táppal.. - A két bemenetnek (2 és 3-as láb) azonos feszültségen kell hogy legyen, ha az IC már működik. Tekintve, hogy a "Be+" láb a 4,7kohm feszültségét kapja, ami számításaim szerint kb. 480mV. Tehát a "Be-" lábon is ezt a feszültséget kellene mérni. - A 6-os kimenetnek, a 480mV-tól, egy diódányira kell lenni, ami kb. 500..600mV. Tehát a kimenet értelmes szintje, kb.1V körül van. - Azt még ellenőrizni kell helyes működéshez, hogy a Ref-Lo láb és a tápegység GND pontja között jelentős feszültség különbség nem lehet. üdv! proli007 |
Bejelentkezés
Hirdetés |














