Fórum témák
» Több friss téma |
Fórum » Death of Zen (DoZ) 20W-os A osztályú erősítő
Témaindító: vendelkiraly, idő: Dec 17, 2007
Témakörök:
Egy ventillator csodakra kepes.
)
Jobb ha nincs egy hűtőfelületen a stabilizátor áteresztő eleme, a végfokozat tranyóival.
Én is úgy gondoltam hogy külön hűtőbordara szerelem fel az alimentálást ellátó tranyót, az a két nagy esztergált hűtőborda fogja hűteni az alimentálási tranyót kűlön kűlön a sztereó oldalaknak. Ventilátort nem szándékozok bele tenni, túl zajosak számomra, de szerintem ekkora hűtőfelületnél nem lesz rá szűkségem.
Nem az a lényeg, hogy a borda függőleges legyen. Ez egy rossz beidegződés. A cél mindig az, hogy a borda melegét valamilyen módon elvezessük, amire a legkézenfekvőbb megoldás a környezeti levegőt felhasználni. Akkor, és kizárólag akkor célszerű így elhelyezni, ha csak a "normál" áramlásokra számítasz. Ez annyit jelent, hogy a meleg levegő könnyebb mint a hideg, ezért felfelé mozdul el. E miatt a bordák közti meleg levegő felemelkedik, helyére meg hidegebb kerül. Szándékosan nem használtam az áramlik kifejezést, mert az már feltételez egy légtömeg-mozgási sebességet, ami alapesetben rendkívül kicsi. Na éppen ez a nagyon kicsi légcserélődési sebesség lesz még egy hangyányival lassúbb, ha a bordák vízszintesek. Egyértelműen van különbség, de én már kísérleteztem vele, és sokkal kisebb a valós hűlési intenzitás eltérés a két irány között, mint azt sokan gondolják.
A ventillátor nagyon-nagyon-nagyon sokat segíthet. És itt ne gondolj nagy és zajos megoldásokra, hanem csak lassan forgó lapátokra, amik gyakorlatilag zajtalanok, de mégis képesek akár 20-30-szoros légáramlási sebességet létrehozni, mint a hideg/meleg levegő áramlása lenne. Ekkor viszont már a vízszintes elhelyezés a nyerő, és a doboz közepére szokás csoportosítani a "hűtőcsövet", aminek két oldalán vannak a panelok, a táp a trafók és minden egyéb. A külön/egybe hűtés régi keletű vita. Van aki így, van aki úgy érvvel, de alapigazság nincs. Az én véleményem szerint, ha csak ezt valami kimondottan nem ellenjavalja, akkor célszerű mindent egyforma melegen tartani, tehát együtt hűteni. Így lesz olyan elem, ami melegíti a bordát, és lesz olyan ami felveszi ennek melegét. Az a célszerűség ebben, hogy hiába hűtenéd külön a dolgokat, idővel mindenképpen kialakul egy hőegyensúly, csak az én javaslatom szerint ehhez fél óra kell, egyébként meg 3.
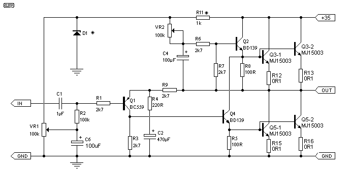
Szevasztok, van 3 típusú rajza a Doz-nak, legalább is én hármat láttam itt ezen az oldalon. Egy tuningolt változatot, és két másikat rajzot ahol az értékek eltérnek. A tuningolt változat az nem érdekel, hanem a másik kettő közül kellene választanom, van egy változat ahol a bemeneti tranyó ZTX795A, és a meghajtó tranyók pedig MJE 15032, és egy pár ellenállás eltér az Alkotós féle változattól. Azt szeretném meg tudni hogy ez a ZTX-es változat (most így nevezem meg ezt a változatot) hogy mennyiben tér el az Alkotós változattól, mint hangzásilag, és hogy ezt a változatot érdemesebb lenne e meg építeni?. Nekem amúgy jobban tetszik ez a ZTX-es változat mint a másik, olyan erőteljesebbnek tűnik és kidolgozottabbnak.
Fel teszem a két rajzot hogy miékről is van szó.
Azt akarom kérdezni még hogy R14-1 Kiloohm, és a másiknál R704- 3,9kiloohm, hogy ez(ezek) az ellenállásoknak az a szerepe hogy mikor be kapcsoljuk az erősítőt ne legyen a kimeneten egy nagy brumm? gondolom ez az ellenállás szünteti meg azt a jelenséget, de ezt csak feltételezem. Azért kérdem mert az ilyen fajta erősítők amiknek a kimenetelén van kondi az hajlamos arra hogy a hangszóróban egy pukkanás hallatszik be kapcsoláskor.
Tuningolt változat ? hol !
Egyébként nem térnek el a kapcsolási rajzok egymástól szinte semmiben , az általad eltérésnek vélt dolgok csak a tranzisztorok tipusában vannak . Az meg hogy melyikkel hogyan szól arra nem lehet válaszolni , vagyis lehet ha kiprobálod több félével és eldöntöd melyik az ami ? Anno kapásból az alkotós változatnál maradtam , de a vég tranzisztorok meg MJ15003 -ak vannak , szóval azt teszel bele amit akarsz és amik ezt a paramétert tudják ami ide kell , meg amit a pénztárcád megenged !
Szevasz, a tuningolt változatot mellékeltem. Szerintem pedig elég rendesen van eltérés a két rajz között, ha meg nézed jobban őket. Felsorolom az eltéréseket az Alkotós és a másik variáns között. R12-464K, R14-3,9K,R13-0,5 ohm, C1-1,2 mikrofaradú, C6-330 mikrofaradú, C4-2200 mikrofaradú, C2-470 mikrofaradú. Szerintem ezek az értékek az Alkotós féle változattól igencsak eltérők, és szerintem a hangzásában is ronthat vagy javíthat az erősítőnek. Szerinted?
Ez nem tuningolt , szerintem csupán csak egy duplázott vég tranzisztor semmi más , meg tartalmaz egy + zener diódát , amit már az erdeti 2. változatban is láthattunk ,ezt ha tuningolásnak nevezzük akkor legyen .
A felsorolt alkatrész értékek meg semmit nem befolyásolnak a hangzásban , ezek nem tényezők a kapott hangképben , ezeket az alkatrész értékeket ki igy ki ugy pakolgatta bele magának ez hasonló kérdés mint a vég tranzisztorok kérdése , ki erre esküszik ki arra ! Nézd csak az eredeti kapcsolást : Bővebben: Link ezt veheted kiinduló pontnak , a többi már csak körités .
Megtisztelő, hogy a nevemhez kötsz egy ilyen híres kapcsolást, de ez helytelen. Csak annyi közöm van hozzá, hogy valamikor régen terveztem hozzá néhány féle paneltervet, meg építettem néhány példányt.
Azt javaslom, hogy mikor a rajzokra próbálsz hivatkozni, akkor a legcélszerűbb a forrást megnevezni.
Szevasz Alkotó, de igen is sok közöd van hozzá, mert csináltál ehhez az erősítőhöz paneltervet, és meg osztottad mindenkivel tapasztalatidat, és csináltál egy cikket a be álitásáról, és a be kábelezésről, ezt magamnak ki is nyomtattam, és sokszor át olvastam már. Egy szóval sokaknak segédkeztél akik ki próbálták ezt a kapcsolást. CIROKL-nak pedig ha rá nézünk arra a csodás erősítőjére, és bele kukkantunk, egyszerűen kedvet kap az ember hogy ő is meg csinálja, azt a nevezetes csodát. Neki is köszönet hogy ilyen nagy kedvet tudott okozni sokaknak, és a sok segítségért. Tik vagytok ketten a Doz-nak a két nagy MESTERE.
Még nem válaszoltatok a kérdésemre hogy az R14-1kiloohm, és a másik rajznál R704-3,9kiloohm, hogy ezek az ellenállások azért vannak a kimeneten hogy meg szüntessék azokat a tranzienseket amik be kapcsoláskor szoktak keletkezni a hangszóróban?.
Azok az ellenállások nem túl fontosak. Azért vannak ott, hogy ha hangszóró nélkül kapcsolod be az erősítőt, akkor is feltöltődjön a kondi. E nélkül, ha a bekapcsolt erősítőre kapcsolnál egy hangszórót, egy jó nagyon pattanna, mert az még egyenáramúlag nem lenne feltöltve a fél tápfeszültségre.
Az egy másik kérdés, hogy valójában mennyit ér egy 3k9 értékű ellenállás, ami nagyjából 4mA-el tölti a kicsatolót, ha 35V-os tápot tételezünk fel. Az 1k már jobbnak tűnik (kb. 15mA), de még az 560R is jó lehet (kb.30 mA töltőáram). Ha vigyázol arra, hogy mindig legyen hangszóró az erősítőn bekapcsoláskor, akkor ez nem kell egyáltalán.
Szevasz, köszi a segitséget, most már lassan neki fogok állni a panelek meg tervezéséhez, és ki maratásához.
Ezek szerint saját panel terved lesz amire megépíted a DoZ -t ?
Szevasz, igen úgy terveztem hogy egy panelre építem fel a két vég fokot, mivel hogy az L-idomom 4 tranyót lát el, és olyan széles lesz a panel amilyen széles az L-idomom. Mindég saját magam szeretem meg tervezni a nyomtatott áramkört, nagyobb örömet okoz ha én saját magamnak csinálom meg, a jó régi ceruza kontra kockás füzet technikával.
Egy panelra a két véget itt nem lesz szerencsés ha csak nem 2-300 mm az L idomod !
Szerintem inkább felezd meg az L idomod és a dobozod két oldalában gondolkodj az elhelyezéséről .
A "ceruza+kockás papír" nálam is működik, ha mondjuk kádban heverészve tervezek, de utána azért nem árt valamilyen célprogrammal szépítgetni az eredményt.
Végül még egy vélemény a nyáktervezésről: Egészen biztos vagyok abban, hogy egy jó panelterv sokkal több mint a megfelelő pontok összekötése. Több kell hozzá mint az elektronikai szaktudás. Feltétlenül kell hozzá egy jó alapötlet, fantázia, és nagyfokú kreatív készség. Lehet közösíteni az erősítőket, de jelen esetben ez nem célszerű. Nem tudom volt-e már "A" osztályú erősítőd, de itt a meleget egészen más adagban kell elképzelni mint AB osztálynál. Remek példa CIROKL kialakítása, és hidd el nekem, az ott lévő hűtőbordaméret nem a Laci bohósága miatt akkora amekkora, hanem mert közel ekkora kell. Ha közös az "L" profil, akkor egymást is melegíteni fogják, de ha külön vannak, akkor kicsit szellősebb lehet a kivitelezés. Máshonnan közelítve, ha közös a két panel, akkor nem biztos, hogy fel tudsz annyi bordát csavarozni, ami képes lesz kivezetni a képződött hőt.
Az L-idomom szélessége 220 mm, és a vastagsága pedig 6 mm. Ez nem lesz jó?. Gondolom azért mondod hogy ne tegyem a két oldalt egy L-idomra, mert túl nagy lesz a hő fejlődés a két oldalnak, és az L-idom nem lenne képes át adni ekkora hőt már a nagyobbik hűtőbordának. Jól gondolom?, vagy nem?.
Teljesen igazad van, hogy nagy fantázia, és kreatív készség is kell a paneltervezéshez, de én nem szoktam programokat használni, mert nekem túl sok ideig tartana még meg rajzolnák bele egy egyszerű áramkört is (ugyan is nem értek hozzájuk), és nem is szeretem őket, sokkal gyorsabban meg tudom csinálni papíron azt a nyomtatott áramkört mint egy programban. A osztályú erősítőm még nem volt, azért szeretném most össze rakni a Dozt, hogy legyen. Már össze raktam így hálóba tesztelés ként és nagyon tetszett a hangja amit produkált, pedig még meg sem építettem hozzá a stabilizátor egységet.
Ez sok mindentől függ , elsődlegesen hogyan szereznéd azt a sok bordát össze építeni , azoknak milyen felület lesz amivel csatlakoznak meg mennyi csavarral fogatod őket fel egyenként , meg mire ?
Az ilyen összeállított hűtő bordánál nagyon nagy figyelemmel kell dolgozni mert nem biztos hogy a végeredmény az az is lesz amire számítasz /egy pici technikai háttér kell hozzá a vasas szakmából / A lényeget tekintve Alkotó már leírta neked , itt a Hő amire igen csak alaposan nagy gondot kell fordítani , annak a megfelelő elvezetésére , itt ebben az esetben meg különösen a sok pici bordából varázsolt egy egységet képviselő bordára. Csak érdekesség képen megemlítem , nálam az L idom az 9mm - ről megy 10 -re ez is csak azért annyi mert a TO3 -as Tranzisztorok lábai éppen hogy át érnek ezen a 9mm -en + a panel még hozzá 1,5 mm .
Minden kis hűtőbordát legalább 3 csavarral fogatnék fel egy U alakú 3 mm-es alumínium lemezhez. Az alumínium lemez magassága 16 cm, és a két széle pedig 28 cm, erre jönnek fel a kicsi hűtőbordák, amik 16 cm magasak 3 cm széles, és 3 cm hosszú.
Pont ezért kérdeztem mert gondoltam erre a dologra hogy valami vékonyka lemezt szeretnél felhasználni , ezt ha lehet inkább ne !
Sajnos mindig magam kell ismételni meg már - már kicsit furcsa is lehet hogy mindig magam úgy mond fényezem de nincs szándékomban , csak példa kép mutogatom mindig az általam épített DoZ -t Nem pont a külsőségekre szeretnék utalni mert az olyan amilyen de azért remélem van benne némi jóra sikeredett megoldás amit talán lehet példának tekinteni egy után építésnél . Pont itt erre az összerakott bordára szintén egy jó példa ami nálam bejött és szépen jól végzi a feladatát : Bővebben: Link A 10 darab önállóan sem kicsinek mondható borda az egy szép méretes 20mm -es ALU lapra lett fölcsavarozva , ez nem csak azért jó hogy jó nehéz legyen de arra még jobb eredményt nyujt hogy a hőt szépen egyenletesen közvetítse,elosztja a bordákra .
Más kép nem tudom meg oldani, így is elég lesz meg hajtani azt a 3 mm-es lemezt U alakúra, hát még ha vastagabbat tennék, azt már meg sem tudnám hajtani, nem beszélve arról hogy azt sem tudom hogy honnan lehetne ettől vastagabb lemezt be szerezni. Ha volna is olyan vastag alu lemezem mint amilyet te használtál fel, nem tudom hogyan lehetne meg oldani hogy U-alakú formát vegyen fel, ugyanis azt biztos nem lehet meg hajtani, valami más technikát kellene alkalmazni hogy ki jöjjön nekem az az U-alak. Már megint el keseredtem hogy nem lesz elég az a 3 mm-es alu lemez, a múltkor az volt a baj hogy nem volt elég a hűtőfelületem, most meg ez. Szerintem át adja az a hőt a többi kicsinek ha jól rá fogatom őket, és hő pasztát is be préselek közéjük, de lehet hogy tévedek
Kanoc86-nak az erősítőjében a hűtés se úgy van meg oldva ahogy látom hogy van egy vastag alu lemez, és arra csatlakoznának fel a többi kis hűtőbordák, neki egy nagy hűtőborda van, és arra csatlakozik fel még belülre egy kisebb és még is elég, habár nem tudom hogy mennyire melegszik fel neki egy jó óra járatás után. Azért hoztam fel példakép az ő erősítőjét mert szerintem nekem így át kell adja a hőt az a 3 mm- alu lemez a többi kicsinek ha jól össze vannak szorítva és hő pasztával is el látom őket, és a hűtőfelületem szerintem elég lesz hozzá most már. Az L-profilt meg akkor el vágom ketté hogy külön legyenek hűtve a végfok finál tranyóji, és egymástól távol legyenek.
A lemezhajtás egyébként sem túl jó ötlet.
Egyenletesen hajtani csak géppel lehet. A satu, szögvas, kalapács, nem lesz egyenletes. L aluprofilt kell beszerezned.
Szia!
A tiéddel az lesz a gond hogy a hátlapon lévő bordák szinte semmi hőt se fognak elvezetni. Hacsak nem teszel jó vaskos U profilt mint ahogy a többiek is javasolják. Hidd el ha tehettem volna akkor én is raktam volna jó vastag lemezt a bordák alá. Igaz igy sem olyan rossz de lehetne jobb is és melegszik rendesen. Most már be van kapcsolva legalább 2 órája de lehet hogy több és most 58 fokos. A két oldalt meg mindenképp rakd külön a két oldalára mivel ott lesz a bordák nagy része. Amúgy ahogy én nézem azokat a bordákat szerintem kevés lesz, de ezt például CIROKL jobban tudja, nekem is ő segitett hogy menyi bordát tegyek. Üdv.
Szia!
Szeretnék segíteni Neked egy kis hőelmélettel, hogy megoldódjon az erősítőd hűtés problémája. Az a gond a vékony lemezzel, hogy nem olyan jó a hővezető képessége mint egy vastag lemeznek. Biztos láttál már olyan hűtőbordát ami vékony lapokból áll. Ez az impulzus-szerű hőhatás kialakulása ellen jó, mert hamar fölveszi a meleget és hamar le is adja. Ez csak a picike ideig fennálló nagy hőt vezeti el, ezért vékony lapokból álló borda van a számítógépek prociján, és a B osztályú "olcsó" erősítők végfok IC-jén. De egy "A" osztályú erősítőnél nagy mennyiségű hő termelődik, amely konstans, és állandó hőmennyiség, amelyet csak vastag lemezzel tudsz elvezetni, mert minél vastagabb egy lemez, annál jobb a hővezető képessége. Gondolj arra, hogy milyen nehéz egy SMD heggyel szerelt pákával egy hegesztő kábelt megforrasztani. Az is emiatt van, mert a vastag drótnak sokkal nagyobb a hővezető képessége, mint az SMD hegynek, nem tud annyi hőt termelni, amivel meg tudnád olvasztani az ónt, mert egyszerűen elviszi a meleget. Tehát a javaslatom az, hogy próbálj meg minél vastagabb alu lemezt szerezni (a réz még jobb volna) és ne is próbáld meghajlítani, mert a borda nem fog rá felfeküdni, és olyan mintha rajta sem lenne, mert nem érintkezik a felülettel. Ez a másik dolog ami nagyon fontos, hogy a hőátadó felületeknek is tökéletesen síknak kell lenniük, mert nem tudnak érintkezni egymással ha görbék. Remélem nem veszed rossz néven, hogy ezt így leírtam Neked és szívesen veszed a tanácsaimat.
Bocs de én nem mondtam hogy nem elég csak a 3mm -es az ide nagy valószínűséggel kevés , ebben az esetben ha a dobozolásod két oldalát és a hát lapját egy felületnek szeretnéd .
Tegyük fel a két panelt a doboz két oldalára tervezed akkor a hát lap az semmit nem fog érni mert a 3mm -es lemezen szinte semmi hő nem fog átmenni oda , ha viszont pont fordítva lesz a hátlapon a két panel akkor meg az oldal lapok lesznek hidegek és így értelmetlen . Idézet: „Kanoc86-nak az erősítőjében a hűtés se úgy van meg oldva ahogy látom hogy van egy vastag alu lemez, és arra csatlakoznának fel a többi kis hűtőbordák, neki egy nagy hűtőborda van, és arra csatlakozik fel még belülre egy kisebb és még is elég” Neki elég mert azok a bordák egyenként is szép méretesek és a külső és a belső bordák fedésben vannak elhelyezve , köztük egy lemezzel , ez így működik . Szerintem van sok megoldás , de mindhez kell drasztikus anyag meg hűtő borda amit felhasználsz. Arra törekedj hogy minél kevesebb darabból legyen összerakva az a mennyiség amire itt szükség lehet , a tapasztalatok alapján kilehet jelenteni hogy a DoZ-hoz ha oldalanként betartjuk az 1,7 A -os nyugalmi áramot akkor kell neki az oldalankénti 3-4 ezer cm2 -es hűtő felület , ez azt jelenti hogy az ösz mennyiség 6-8 ezer cm2 .
Köszönöm a tanácsokat, akkor meg próbálok be szerezni valahonnan egy vastagabb alu lemezt amire majd fel rakom a többi kis hűtőbordát. Nem veszek én semmit rossz néven Gery78, hanem sőt örülök hogy ennyien próbáltok nekem segíteni, hogy nehogy valami baromságot csináljak amit később meg bánék. Még egyszer köszönöm a segítséget. Most fel veszem a kapcsolatot egy pár haver el hogy nincsen e nekik valami vastagabb hűtőborda. Szerintetek milyen meg oldást kellene ha sikerül is be szereznem egy vastagabb alu lemezt, hogy U-alakot vegyen fel, és a két oldala és háta is fel vegye egyenletesen a hőt?.
Idézet: „ha sikerül is be szereznem egy vastagabb alu lemezt, hogy U-alakot vegyen fel, és a két oldala és háta is fel vegye egyenletesen a hőt?.” Nem fontos miden áron az U alakhoz ragaszkodni , bőven elegendő sőt mi több jobb is lehet ha a doboz két oldala csak a hűtő felület így egymástól független lenne a két oldal . Azzal sem nincs gond ha viszont egy hatalmas felületet csinálsz mint nálam is látható , de nálam is csak kompromisszum volt valamit valamiért alapon / akkor olyan bordákat tudtam szerezni így ebből lehetett gazdálkodni / Sok esetben rakok össze több darabból nagyobb hűtő felületet , és mondhatom még nem volt gondom , bár rám jellemező a túlméretezés de ebből nem lehet gond , inkább a több mint kevés ! Ha gondolod ebben tudok segiteni , van 20-30mm -es ALU lemezem bőven . Egy pár példa : Mini méretben Egy kicsit több Még több Leg több |
Bejelentkezés
Hirdetés |




) 


Kanoc86-nak az erősítőjében a hűtés se úgy van meg oldva ahogy látom hogy van egy vastag alu lemez, és arra csatlakoznának fel a többi kis hűtőbordák, neki egy nagy hűtőborda van, és arra csatlakozik fel még belülre egy kisebb és még is elég, habár nem tudom hogy mennyire melegszik fel neki egy jó óra járatás után. Azért hoztam fel példakép az ő erősítőjét mert szerintem nekem így át kell adja a hőt az a 3 mm- alu lemez a többi kicsinek ha jól össze vannak szorítva és hő pasztával is el látom őket, és a hűtőfelületem szerintem elég lesz hozzá most már. Az L-profilt meg akkor el vágom ketté hogy külön legyenek hűtve a végfok finál tranyóji, és egymástól távol legyenek. 






