Fórum témák
» Több friss téma |
Fórum » Csöves erősítő készítése
Ne feledd betartani a fórum viselkedési szabályait, és a topik megmaradásának feltételeit. [link]
A téma átmenetileg fagyasztva lett, hozzászólni nem tudsz!
Szia!
Nagyon szép lesz. Különösen tetszik a rétegelt lemez keret. Ha kicsit csiszolod és lakkozod, nagyon szép lesz. Amin elgondolkodnék: Biztosan jó-e az egykörös kapcsoló? Én azért szakítanám mindkettőt, mert ki tudja, hogyan dugod be (vagy ami még eszembe jutott: hátra egy főkapcsolót és az elsőre egy relével anódfeszültség késleltetés, de ez csak egy ötlet, itthon látom, hogy kell olyan 15-20 másodperc, mire észheztérnek a csövek). A csavartenger a tetején nem olyan elegáns, de ha szerzel majd bele szép fejűeket, akkor nem lesz gond. Nem tudom, hogy hallható-e a különbség, de használt elkót elvből nem tennék be kicsatolónak, maximum ideiglenesen. A hangja milyen? Milyen meghajtócsöved van mert nem láttam jól a feliratát (6n1p)?
Hali!
Na igen azok vannak hátra, a csiszolás lakkozás, csak nincsen szívem most rögtön szétszedni, szinte csak most szólalt meg .Nem is gondoltam a két áramkörös kapcsolóra, de jó ötlet, köszi! A csavarok mindenképpen lesznek cserélve, csak még nem tudom milyen, sima, vagy D fejű, esetleg süllyesztett legyen, vagy valami egyéb, ötleteket várok? Hidd el én sem szívesen tettem bele a használt kondikat, de egyenlőre nincsen más, de tervezem a cserét, csak kellene valami beszerzési forrás. A hangjáról beszélni szubjektív dolog, de engem meg győzött, és másokat is, egyértelműen jobb a hangja mint egy normál erősítőnek, van összehasonlítási alap(H&K, NAD), úgyhogy szerintem megérte a dolog, a magasai szépek részletesek,kicsengenek, a mélyek is megvannak, bár ott van egy kis mosódás, révén a használt kondi! A csövek az 6N13P, és a meghajtó 6N1P-VI, bár kipróbálnám más csövekkel is. Üdv.
Szia! Szép lett
No de mi a véleményed a kínai csőről? Hozza azt, mint egy "normális"? Ha van rá lehetőséged, mérd össze egy Svetlana 6N13S-szel Nagyon de nagyon kíváncsi lennék az eredményre! Üdvözlet!
Hali!
Köszi. Egyenlőre nem csalódtam a csőben bár nincsen összehasonlítási alapom, és én is szeretném kipróbálni Svetlana-val, a csúcs persze egy 6080- al, de az majd a jövő, addig is bőven megfelel, ez a cső is, bőven jobban teljesít mint az itthon fellelhető akármelyik végfok ![]() Addig is köszönöm hogy segítettél beszerezni a csöveket. üdv!
Ja, az amcsi tipus se lehet rossz, de a kínai szerintem egyadta orosz copy
Ezért érdekelne, hogy hogy sikerült egy jó régi oroszhoz viszonyítva
Hát nem tetszik a hangja, döglött, bár lehet náthasüket vagyok...Lehet az első kísérletnél itt:
SRPP kimenet rossz helyen de jobb hang elkötöttem az srpp kimenetét azaz nem a 3k3 felöl azaz az aktív munkaellenállásnak használt trióda katódról, hanem a 3k3 alól csatoltam ki ahogy a rajzon is rajzoltam? vagy a rajzot rontottam el? Vagy mégis az öreg induktív szénrétegek szóltak jól? De mintha az utolsó jó hangot 2k2 el értem volna el, és a 3k3 csak asztalon a szkópnak tetszett... Vagy a rácslevezetője a tetródának most 220k akkor meg 470 k volt, néha meg 150k ha E-s cső volt beletéve, most 6p3s el lehet visszateszem a 470k-t. Vagy a katódkondi ...a tetróda alatt is 2 db ból volt az elkó egy rettenet öreg siemens 220mikro és egy szintén öreg 470mikro, helyett most bolti új samwa kondi 1000mikro ...lehet itt a hanghiba... vagy megsüketültem... A négyszöget amikro nézitek tegyetek a műterhelés helyett egy hangszórót, érdekes...és Ohmos műterhelésre kell kikompenzálni az erősítőt...
Azok milyen trafók lehetnek? Sajna nemtaláltam több egyformát, viszont több EI egyforma vasmag is van, ugyhogy lehet tekerés lesz, ha találok megfelelő huzalt. Eddig még nemtaláltam EI magra kimenőtervet 86osra.
Tapasztalatból 5-6cm2 EI-re primer 0,18-0,2mm-ből 2800 menet körül. A szekunder a primer menetszám 1/25-e legyen 8 ohmnál, 1/36-a 4 ohmnál 0.7mm huzalból. Érdemes a primert ketté osztani: tehát 1400 menet primer, utána a szekunder és ismét 1400 menet primer. Utána a primereket sorosítani: kezdet a véggel összeköt. Ha nem férne rá a primer akkor le lehet menni max 2500 menetig. A szekunder is le kell vinni ezzel arányosan. Nagyvonalakban ennyi de ez már sokszor téma volt itt. keresgélj egy kicsit.
Biztosan nem jó az egykörös kapcsoló, már csak a szabványok miatt sem. Ha van érinthető fémfelület, és nincs kettős szigetelés, (drága dolog bizonyitani, különösen utólag-mondjuk halálos áramütés esetén-), a biztos megoldás:
1. Mindkét 230 V-os ágat kapcsolni. 2. Mindkét ágba biztosíték primer oldalon 3. Védőföld minden érinthető fémfelületre. Röviden ennyi
Vajon jó ötlet lenne, ha kapcsolóüzemű tápról hajtanék csöves erősítőt? Vélemények?
A csöves erősítőnek mindegy, ha megfelelő terhelhetőséggel és szűréssel állítod elő a szükséges feszültségeket. Régen (40' es évektől) az összes akkumlátorról járó csöves berendezések autórádió, adóvevők mind "kapcsolóüzemű" tápról vibrátorral, (mechanikus szaggatókkal) üzemeltek, csak a 60' -as évektől voltak félvezetős inverterek.
Na igen. De akkor a lényeg az volt, hogy "szól a rádió"
Ő ezt tette:Kapcsoloüzemű tápos 6p3s
Meghallgatnám én is kíváncsiságból. 1000-2000Ft os PC bontós tápokat vajon át lehetne berhelni? Akkutöltőt már csináltam a ref feszkó emelésével az 5V ot 6-7V ra emelve 12 ből is több lett töltött is. De 300V hoz lehet az impulzustrafót is tekerni kell ? Vagy 2 tápból szembefordítani, és úgy átalakítani...hm. Nem merültem el a kapcsoloüzeműben, de a drága vas-réz miatt lehet érdemes lenne, bár néha 5e Ft ért jó táptrafót lehet venni, akkor meg minek kísérteni a gonoszt a kapcsolóüzemmel. És így a szél sem fújja el az erősítőt.
Sturbi! Mint sokatlátott csöves szaki: Lilás fény...
6P3S nekem most kikapcsolható anódtápot kapott, azaz bekapcsolom felfűt, és 10mp múlva kapcsolok anódtápot, vagy 30mp múlva (mikor is kap katódmérgezést? meddig kellene fűteni anódtáp nélkül?) Szóval fűt és felkapcsolom az anódtápot (lila kapcsolónak is hívhatnánk) és megjelenik a lila fény. DE HA! lekapcsolom és eltűnik és felkapcsolom és le és fel 3 ikra de van, hogy 2x ra nem jelenik meg a lila fény pedig anódáram folyik. A "pofozástól" eltűnik a lila fény, pedig áram van maradék gáz ott van, akkor miért? És ezek után már nem jelenik meg melegen többet, (elöször azt hittem elszállt a cső a kapcsolgatástól) az erősítő működik de lila nélkül... Ha teljesen kihül 15-25 fokra a cső akkor a következő indításkor van lila derengés. Azaz ez nem egyszerűen elektron ütközés a maradék gázzal, henem valami igen igen magas frekis állóhullám vagy "gerjedés" -re tippelnék. Éjjel volt brummot hallgattam, nameg én ilyen vagyok, mindent ki kell próbálni. Most kíváncsi vagyok milyen a hangzásbeli változás a lila üzem és a tiszta üzem közt, ma délután kiderül. Az anódtáp kapcsolón van 33nF ívoltó kondi azaz ki kapcsoláskor ott a kondi a kapcsoló helyett a megszakított vezetékben sorban. A 100-300 Órás csöveknél már sosincs lila fény...miért is lehet ez, mert ezek szerint nem a gáz tűnik el a getter miatt, mert nekem sikerült "kikapcsolnom" 20 órás csőnél is 300V anódtáp 75mA katódáram mellett is.
Sziasztok!
http://licho.rowerpower.org/gitara/practic2_lite.gif Ennek a gitárerősítőnek szerintetek milyen hangja lehet? Ha az Overdrive-hoz kisebb ellenállású potit teszek be, akkor nagyobb lehet a torzítása? Valamint azt hogyan lehet megoldani, hogy az 12AX7-et (ECC83) előfokként kivezessem külön? Köszi!
Hali!
Ha kisebb értékű potit teszel bele, az jobban beterheli az első fokozatot és kisebb lesz a második fokozatot maghajtó jel, tehát nem nagyon fog jobban torzítani. Csöves gitárerősítőknél, a kimenőtrafó utáni jelet szokták leosztani és egy ícés, szimmetrikus kimenettel kihozni (DI out, pl.: ENGL) Az ilyesmi jobban illik ebbe a topikba.
Hali!
Gratula! Nagyon szép lett Az enyém is hasonló kivitel Nekem 6n23p-ev meghajtóval szól a legszebben, sok egyéb közül. Kipróbáltam egy Sylvania 6080-as végcsővel is, de a hangja sehol nem volt a ruszki 6n13sz-ekhez képest. Végcső helyett inkább a csatolókondikra érdemes költeni. Nálam most Nippon Ch. 1000 µF/250V és ERO mkp 1 µF/250V -os csatolók vannak és azt hiszem ezek is maradnak.
Meghallgattam, végre nagyon jó lett. Az srpp nem jött be vagy a többi nem tudom, de most fesz erősítő és egy katódkövető és a tetróda katodkondis csak de a már bevált Siemens 220 mikro és 470 mikro párhuzamosan, és még egy fémezett papír remix c313, és 5db párt 1k a katódban.
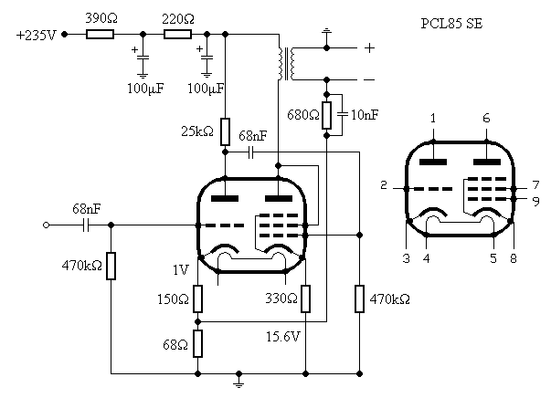
Egy samsung plazma tv tápját néztem ki. anódfesznek 190-216v meglenne áralakítás nélkül. Csak azt nem tudom a fűtésnek mennyire tetszene az egyenáram. Egy pcl85se-t szeretnék építeni. a tápban van 15v is amit fel lehetne emelni 17,5-re fűtésnek. És akár az nódfeszen is emelhetnék kb20v-ot...
Én már eléggé belemerültem a kapcsolóüzeműekbe. Nem olyan bonyolult jószágok. Át lehetne alakítani pc tápot is, de nem lenne egyszerű. Szerintem inkább tv vagy monitor tápot kéne alapul venni. az valamivel egyszerűbb és nagyobb feszültségek vannak.
Sziasztok!
Elkészültem egy JCM800 gitárerősítő másolattal de van jópár hibája, hátha tudtok segíteni: - A legnagyobb probléma: Jól csak minimális hangerővel működik, ha kicsit feljebb tekerem, recseg az egész, de nagyon, használhatatlanul - Kikapcsoláskor fütyülés szerű hangot hallat - Lett egy kis brumm is, úgy tűnik van egy állandó, és van egy a hangerő felcsavarásával megjelenő brumm, tehát valószínűleg több fokozatba is beszól valami. -Ha kocogtatom a házat, behallatszik Tudtok segíteni, hol kéne a hiba okát keresnem? Lehet ez a recsegés a végfokcső hibája? Az erősítőm belvilágáról mellékeltem is két képet
Több dolgot is felsoroltál:
A kocogtatásra " szól" cső mikrofonia hiba. Ha a végcső "szétrázodót" az is csinálhatja, ez magyarázhatja a recsegést is. A le, feltekert brumm földhurok, leggyakrabban, de ha gerjed is csinálhatja. Erre utal, hoy szük tartományba szól csak megfelelően Ezt szkóp nélkül nehezen fogod helyre tenni. Valaki ismerössel koketálj, akinek van, és gyakorlata is. Esetleg csöcserékkel is tudsz haladni Szépen megcsináltad gratula
Én is csináltam már JCM-800 és JCM-800 bass előfokot. Utóbbival a mai napig elégedett vagyok, de az előbbi nekem sem lett tökéletes. Az általad leírt módon gerjedt, brummos volt. A tápszűréssel és a visszacsatolással volna érdemes variálnod és az első és második fokotat erősítését is át kéne méretezni. Melyik JCM-800 kapcsolást csináltad?
Mivel sorba van kapcsolva a táp a hangszoróval nem szerencsés.
Ebből kifolyólag a minőségét ennek is befolyásolja az alkatrészbázis, a megépitésmódja. Csövest, meg csak nem akarsz épiten ?
Azért tévedsz a minőséggel kapcsolatban. A rádióban dolgoztunk csöves adóvevőkkel, (PYE, R/S) amikkel élő riportokat, sőt teljes műsort (csúcsforgalom, másfél órás! műsor) közvetítettünk utcasarokról. Kivágtak volna vele, ha az inverter zaj behallatszódott volna. (néha előfordult, de akkor ugrott a prémium)
Szia!
Lehet nem látom jól, de mintha a bemeneten(jackek) nem árnyékolt vezetéket alkalmaztál volna! Jól látom? Első trióda rácsán sem nagyon látom a soros ellenállást, azt egyből a foglalatra kell tenni ,amilyen közel lehet (a miller kapacitással stabilizál kicsit), mindegyik csőre érvényes a kapcsolásban. Nem látom jól ,de mi az a vezeték ami felül megy és fehér? Ha jól látom az IEC csatlakozóhoz megy??Vagy mi az, impedancia váltó? A hálózati föld le van téve a sasszira? (érintésvédelem, életvédelem, brumm ellen is baromi jó). Fűtés ki van "közepelve" 2 ellenállóval, vagy fix dc re felhúzva? Én csináltam egy hasonló jószágot, nagyobb dzsumbujjal, meg egy beiktatható plussz erősítő fokozattal, de nekem relatíve csendes. Nagy áramú dolgokat tarts távol a nagy impedanciáktól, meg a legjobb az, ha nem keresztezel táp vezetéket a jel vezetékkel. Jó ez a klón panel, tényleg nagyon gyári, de szerintem nem a legjobb megoldás. Kezd úgy, hogy a rácsokat elkezded lezárni az elő fokozatban a földre (kivéve a tone stackot meghajtó katód követőt ), sokat meg lehet tudni úgy a zaj forrásáról!Zsolti
Az a 20 V anódfesz kölönbség nem sokat számít. A fűtésnek meg kifejezetten jó az egyenáram, vannak akik direkt egyenirányítják, de jelentősen se alá, se fölé (+/- 5 %) nem érdemes fűteni, mindkettő csökkenti az élettartamot
Van szkópom, nagyjából végigmértem már a kapcsolást, igazából épp ez lenne a fő kérdésem, hogyan és mit mérnétek, hogy a hiba okára fény derüljön.
A kocogtatással kapcsolatban én is mikrofóniára gyanakodtam, ebben csak megerősítést vártam ![]() Mit lehet ellene tenni? A brummot valahogy csak levadászom majd, ki akarom próbálni, ha árnyékolom az amúgy is sodort érpáron vitt AC csőfűtővezéteket, hátha azok indukálnak be valamit valamelyik elől lévő fesz.erősítő fokozatba. Másik lehetséges ok tényleg valami földhurok lesz, a földelést úgy oldottam meg hogy maga a sasszi egy nagy csillagpont, miden földet hozzá kötöttem. Lehet ez a brumm oka? Ami viszont tényleg nem tudom mitől van az ez a felhangosíthatatlanság-recsegés. Az ECC83 csöveket cserélgettem, de azokkal nincs gond, kipróbáltam egy gyári csöves cuccban mindet, azonban EL34-ből csak ez az egy párom van, így sajnos azt nem tudom kicserélni, épp ezért gyanakodtam rá, mi van, ha velük van valami bibi. Recseghet miattuk az egész? A kapcsolás a 2204-es 50W-s modell: http://www.soriaudio.com/zboard/data/b_qna/JCM800_2204.gif
Szia!
A bemeneten közvetlenül valóban nem árnyékolt vezetőt használtam, mivel az a pár vezeték az eredetiben sem árnyékolt, elég rövid vezetékek, és nagy áramok azon a részen nem folynak, gondoltam sok mindent ott nem szedhet fel, de egy próbát tényleg megérhet kicserélni árnyékoltra. Az elsőfokozat rácsára tett soros ellenállás a nyákon van, azt teljesen az eredetiről koppintottam, azon is így oldották meg. A soros ellenállás viszont a nyákról már árnyékolt vezetékkel van a rácsra téve,az a duplaérpár a panel bal felső részén. A felső fehér vezeték a jack-ek fölött az egy földvezeték. Gyakorlatilag minden föld a sasszira van téve, a sasszit csináltam meg egy nagy közös csillagpontnak forrszemes csavaralátétekkel. A fűtés csak annyi, amennyit az előző üzenetben írt kapcsolási rajzon van, közvetlen a hálózati trafóról. A tápkábeleket megpróbáltam minél távolabb tenni mindentől, azok a fekete kábelek az erősítő jobb szélére húzva, meg persze a csőfűtést sodrott érpárral vittem. Az ilyen beindukált zajlehetőségre próbáltam figyelni, bár mint az eredmény mutatja nem teljesen sikerült
Probáltam megnézni a kuglival, de nem jött le
|
Bejelentkezés
Hirdetés |


.
No de mi a véleményed a kínai csőről? Hozza azt, mint egy "normális"? Ha van rá lehetőséged, mérd össze egy Svetlana
Nagyon de nagyon kíváncsi lennék az eredményre! Üdvözlet!
Ezért érdekelne, hogy hogy sikerült egy jó régi oroszhoz viszonyítva








