Fórum témák
» Több friss téma |
Fórum » FM rádióvevő TDA7000-rel
Rendben. Egyelőre megfelel a jelenleg használt teleszkópantenna is.
Az mondjuk eléggé zavaró, hogy még akkor is sistereg, amikor egy műsor megy a háttérben. (A térerő elég nagy, egy bolti rádióvevővel több csatorna is jól bejön.) Így szinte teljesen elnyomja a sistergés az értelmes hangokat. Egyébként bizonyos gerjedésre utaló hangokat is lehet hallani a sistergés közepette, amit szerintem zúgáshoz lehetne legjobban hasonlítani. Az nem lehet probléma, hogy a 2 oszcillátor rezgőkörében ugyanakkora induktivitású tekercs van ? Ráadásul a LED sem viselkedik úgy ahogy kellene, folyamatosan haloványan világít, függetlenül a hangolástól.
Próbáld ki úgy, hogy a sztereó-dekóder nincs rákötve, csak az erősítő. Akkor is sistereg? Leht, hogy a kis hangfrekis jelszint miatt sistereg a dekóder, ha sztereóba kapcsol.
Az átkötést gondolom úgy csináljam, hogy a 7040-es 8-as lábára érkező vezetéket kössem át az 5-ös vagy 6-os lábon távozó vezeték valamelyikére, kihagyva így a 7040-es IC-t, ugye ?
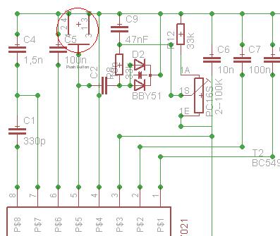
Az x-eknél szakítsd meg a folytonosságot, és a piros vonallal jelzett pontokat kösd össze.
Mivel a jelölt helyeken a vezetést a nyák biztosítja, így azt csak rövidzárral tudtam kiküszöbölni. Tehát ahol jelölted oda tettem egy vezetéket, amely a jelölt pontokban hozzáér a vezetősávokhoz, de az IC is be van kötve.
Amúgy ezzel a megoldással a sistergés eltűnt, de nem is hallok mást csak zúgást sípoló hanggal (valamilyen gerjedés lehet szerintem)
Vágd el a nyákot az x-eknél! A mostani felállással adtál a...
Így elmúlt az általános sistergés.
Alig hallható viszont az itt-ott felbukkanó műsor hangja. Ez akkor azt jelenti, hogy a PLL stereo dekódolóval van valami gond ?
Ha teljesen feltekered a hangerőszabályzó potikat, akkor is halk? Cseréld ki a 100nF-os csatolókondit egy 1µF-osra. A + lába a 7021 felé nézzen. A 7021 14-es lábára kötött 47kohm -os ellenállást és 47kohm -os trimmerpotit zárd rövidre.
Ha a 22k-okra gondolsz, akkor azok maxon vannak.
A többit, amit írtál pedig csinálom.
Amúgy azt lehet említenem kellett volna, hogy a 100k-s 7040-oldali poti tolópotméter, melynek számos kivezetése van viszont én csak a 2 kivezetést használok, ami között megvan a 0-100k.
Tehát csak 2 vezetékkel csatlakozik a nyákba. Ez nem gond ?
Rendben! Ha készen vagy, folytatjuk.
Nem gond, de egyszerűbb lenne, ha egy körpályás trimmert használnál.
Jelentősen erősödött a hangerő, és most már majdnem egész jól kivehető egy állomás műsora.
Viszont még mindig sistereg eközben, ráadásul úgy tűnik, mint hogyha kicsi lenne a sávátfogása a varicap-es potinak (szinte a teljes tartományban csak ugyanazt a műsort hallottam) Ma nem tudok sajnos vele foglalkozni többet más esti programom miatt, viszont holnap de. mindenképp folytatom. Köszönöm a segítséget eddig is! Ha ráérsz, holnap is számítanék a további tanácsodra. Köszi!
Én itt leszek!
Egy próbát megérne ha kivennéd a TDA7021 12.-13. lába közül az induktivitást és az 56pF kondit, valamint a 10K ellenállást. A 13. lábon hagyd meg a föld felé a kondit, a 12. lábra pedig a 68pF-on keresztül kösd rá az antennát. Vagy segít a vételben vagy nem.
Nem történt sajnos semmi változás, miután kiforrasztottam a jelölt alkatrészeket.
Viszont megnéztem, hogy a berakott tekercs nem 56nH hanem 56uH. Nem volt túl egyértelmű a színkódja. Ez viszont lehet hogy megmagyaráz bizonyos dolgokat. Abban segítenétek, hogy a mellékelt áramköri részletben hogyan számíthatok rezgőköri frekit, ha a bekarikázott elem jelenti a tekercset ? Az eredő (felhasználandó) kapacitásra vagyok kíváncsi, hogy mely kapacitásokat kell figyelembe vennem a közelítő Thompson képletbe.
A képletbe L értéke, C értéke = D1, D2 kapacitása paralell, + sorba C2
A rezgőköri tekercs legyen 7 menet, 3,5mm-es ármérővel, 0,3, 0,5 mm átmérőjű lakkozott rézhuzallal. A kapcsolót nem kell beépíteni, és csak egy tekercset használj.URH-vevő
Reális, hogy az eredő kapacitás 7,5pF ?
Amit a varicap induktivitására találtam karakterisztikát az azt jelenti, hogy AC esetén 1Mhz-en a legkisebb Vr feszültségen 7,5pF a kapacitása, max feszültségen pedig 2,5pF az. A vele sorba kötött kondinak pedig 10nF a kapacitása, tehát az eredő kapacitás 7,5pF lenne közelítőleg. Így viszont 56nF mellett elég nagy lesz a rezonanciafrekvencia. (kb. 222MHz) (Köszönöm a linket kadarist)
A varicapnak van ugyan induktivitása, de az csak igen nagy (1 GHz feletti) frekvenciákon kell figyelembe venni.
A két dióda párhuzamos kapacitását vedd figyelembe a hangolófeszültség min, és max értékeinél, hogy kiadja a beépített induktivitással a megfelelő min, max frekvenciákat. A soros kondinak kettős szerepe van, egyrész leválasztja az egyenfeszültségű hangolófeszültséget, másrész beállítja a pontos kapacitás (frekvencia) átfogást. Ennek megfelelően kell megválasztani az értékét, ügyelve még arra is, hogy hőmérsékletfüggése belejátszik a stabilitásba is, ezért erre a helyre is jóminőségű kerámia kondi való, amiknek a max értéke 680 pF -nál nem nagyon szokott nagyobb lenni. A fentiek miatt szokás a kapacitás dióda átfogását nagyobbra választani a szükségesnél, és ezt pontos értékűre beállítani a soros kapacitással. Ha a kiszámolt frekvenciád ilyen magas, akkor vagy az induktivitás, vagy a hangoló kapacitás komplexum értékét kell növelni. A frekvenciát mindíg ki kell számolni a sáv mindkét végére, és addíg változtatni az elemek értékét, amíg megfelelő nem lessz. A számolásnál a szórt kapacitásokat is figyelembe kellene venni, de ez elég széles tartományban szór, az építés technológiájától függően, SMD nél néhány pF, vagy légszerelés esetén akár 20 pF is lehet. mindenképpen érdemes a hangoló rendszerbe trimmereket építeni, sáv alján induktivitással hangolni (a menetek széthúzásával), a sáv felső végén a varikapokkal párhuzamos trimmerkondival. A sávátfogást a soros kondival tudod beállítani, mivel ezt hangolni nem kell, ide nem szükséges trimmer. Tudom, sok számolás, meg próbálkozás, de ez van.
Rendben, tehát akkor ki kell majd forrasszam a 10nF-os soros kondit a varicap elöl, mert ez a leírtak szerint nem megfelelő és a helyére betenni valami pF tartománybeli egyedet.
Viszont az adatlap szerint a varicap nem képes 5 pF kapacitáskülönbségnél többet adni teljes kivezérlés esetén sem, így nem tudom átfogni vele sajnos a teljes FM sávot. Orvosolná a problémát, ha párhuzamosan kötnék a varicap-pel egy 0-15 pF trimmerkondit ? ( nincs URH-s forgótárcsás trimmerem, csak az egyszerűbb légtrimmer)
Gyorsan átszámoltam a leírtak szerint, hogy hogyan is nézhetne ki a leendő (szükséges) rezgőköröm.
Ha FM sáv közepét szeretném megcélozni, akkor a 2,5-7,5pF között használható varicap-pel sorban lenne egy 22pF kerámiakondi, és a tekercs 100nH lenne. Így a Thomson képlet szerint 92-101MHz között lenne a vételi freki. Ha az FM sáv alját szeretném elérni akkor az említett kerámiakondit cserélném csak ki egy 27pF-os másikra. Így 85-92MHz-ig terjedő vételi freki adódna elméletileg. (Ezt a sávátfogást lehetne esetleg még szélesíteni egy varicap-pel párhuzamosan kötött trimmerkondival, ha szükséges.) Használhatónak tűnik az elképzelésem ?
Mindenképpen olyan diódát kellene használnod, amelynek a kapacitás átfogása nagyobb frekvencia átfogást biztosít a szükségesnél. (87.5 - 108 MHz)
A párhuzamosan kapcsolt trimmerrel, csak az átfogást tudod a frekvenciasávban "tologatni", a soros kondival a sávátfogás mértékét állíthatod.
Bocsi, hülyeség volt amit írtam, látszik, hogy késő volt akkor.
Elfelejtettem számolni azzal, hogy a kapacitások párhuzamos kapcsolás esetén adódnak össze. Viszont azt megkérdezhetem, hogy ha a sávátfogást soros kondival tudom állítani, akkor miért kell nagyobb frekiátfogású varicap? A feloldási tartományban való működés elkerülése miatt ?
Mivel hogy az sorban van, ezért csőkkenti az eredő kapacitást. Én nem számoltam utánna, azt neked kellene. Evvel is megtanulod a méretezést. Mindíg számold ki a kondenzátor komplexumot a sáv mindkét végére, és meglátod melyik kondinak milyen hatása van. Aztán meg is lehet építeni.
A sávátfogást még úgy is növelheted, hogy nem csak 1 db varikap diódát használsz, hanempárhuzamosan kötsz belőle 2-t vagy 3-at. Természetesen a legkisebb kapacitás is megnő, de ezzel együtt a maximális is, így végeredményben jóval nagyobb sávátfogást kapsz.
Talán ez a legegyszerűbb megoldás. Pl ha a varikap alapesetben 3-8 pF-od tud, akkor 2 párhuzamosan kapcsolt diódával már: 6-16 pF lesz az elérhető kapacitás. Ez az elérhető kapacitás-változást kétszeresére növeli. Annyi, hogy a soros kondi értékét számold újra, vagy csökkentsd hozzá az induktivitást.
Szia!
Nemrég én is egy kicsit belemélyedtem ebbe az IC-be, de jelenleg ott áll félbehagyva a projekt. Én még más érdekes dolgokat is tapasztaltam, de még csak félve írnám le, mert előbb valami műszerfélét akarok összeütni, hogy a gyanúmat bizonyítani tudjam. A gyanúm pedig az, hogy eléggé nem mindegy, milyen tekercset használ az ember az oszcillátorkörben, mert a nem megfelelő tekerccsel ugyan rezeghet stabilan az oszci, de az adatlapban írtaknál jóval kisebb amplitúdóval, ami véleményem szerint azt eredményezi, hogy a vétel sokkal zajosabb lesz az elvártnál. Ha valóban BBY51 van az áramkörben, akkor azt én kicserélném valami olyanra, ami nagyobb kapacitású, esetleg nagyobb átfogású. Nekem a BB833 jött be SMD-ben, kettőt párhuzamosan kötve az egész FM műsorsávot át tudom hangolni kb. 1-4V tartománnyal. Azt tudni kell, hogy az IC-ben is van egy varikap, amivel AFC-t valósít meg, emiatt nagyon jól állomáson marad még hőmérsékletváltozás esetén is (a varikapok sajnos nagyon hőérzékenyek). A beépített AFC varikap értékéről az adatlap nem ír semmit, én 5pF körülinek tapasztaltam, a számításoknál ezt is figyelembe kell venni. Pont az AFC (és a különleges FM demodulálási módszer) miatt az adatlapon megadott L értéktől (56nH) nem nagyon illik eltérni. Ha eltérsz, akkor az AFC tartomány illetve véleményem szerint az FM demodulálás karakterisztikája is megváltozik. Én a saját áramkörömben 68nH-s gyári SMD tekercset használtam (aztán próbáltam pár menetes kézi tekerésűvel is). Az oszcillátorkörben tehát a hangolható kapacitás(ok) minimumával és maximumával kiszámolt teljes, eredő kapacitásértékeknek kb. 1.5-szeres arányt kell mutatniuk ahhoz, hogy a 88-108MHz tartományt le tudd fedni: 108/88 négyzete 1.506. A légmagos tekercseket én ezzel az eszközzel számolgattam, úgy tűnt, hogy nagyjából jókat számol: Bővebben: Link
Akárhány azonos varikapot párhuzamosan kapcsolsz, az eredő minimum és maximum kapacitások aránya, ezáltal a kapacitásátfogás (rezgőkörben a frekvenciaátfogás) ugyanaz marad.
Az igaz, hogy ha a szórt (vagy egyébként is az áramkörben lévő) párhuzamos, "konstans" kapacitásokat is mellétesszük, akkor ezek a több varikap nagyobb eredője mellett egyre inkább eltörpülnek, és a varikap kapacitásátfogása fog egyre inkább dominálni. Különösen igaz ez akkor, ha egy eleve kis kapacitású varikap mellett vannak vele összemérhető nagyságrendű egyéb kapacitások, mint a lentebbi esetben.
Tényleg nem mindegy az induktivitás értéke. Az L/C viszony a rezgőkör jóságát/veszteségét befolyásolja.
Nem csak az induktivitásra gondoltam, hanem a kivitelezésre is. Úgy tűnt, hogy a tekercs jósága nagyban befolyásolja az oszcillátorfeszültséget, én akkor kezdtem normális "méretű" jelet kapni, amikor egy Videoton URH hangolómagot (sárga jelölésű, a tunermoduljaikban használták) félig becsúsztattam a légmagos tekercsbe. Igaz, hogy elhangolódott a rezonancia (nem vészesen, utána tudtam menni a varikappal), de a jelszint láthatóan megnőtt. Továbbra is azt gondolom, hogy a túl kicsi oszcillátorjel szint okozza nálam a zajos vételt, de mindenképpen vizsgálódni fogok még a témában.
|
Bejelentkezés
Hirdetés |






