Fórum témák
» Több friss téma |
Fórum » Csöves erősítő készítése
Ne feledd betartani a fórum viselkedési szabályait, és a topik megmaradásának feltételeit. [link]
A téma átmenetileg fagyasztva lett, hozzászólni nem tudsz!
Egy kis javítást eszközölnék : ez nem doboz a doboz az az amibe a sport szeletet teszik az igen !
Igen, a szasszi a hirdetések között volt, egyébként Cirok Laci műve.
Csak azért raktam oda EM80-at, hogy kezdjek valamit a középső furatal. Szívem szerint stabilizátor csövet raknék középre, de olyanom csak oktál foglalatúban van, az meg furán nézne ki. Ez a zöld szín csak ideiglenes, újra lesz festve az egész.
Azt elfelejtetted, hogy seg rácsáram is tekintélyes rángásokra képes a vezérlés függvényében.
Vagyis, a statikus állapot az osztásarányra vonatkozólag dinamikus lessz. Egyébbként én inkább lebeszéltelek a stabról. Ezt is elfejtetted ? Erre irtam, hogy én egy3. trafó berakásával kerültem meg a problémát. A bent lévő hálózati (baromira alul méretezett) csak az anódot táplálta, nagy rángatodzások közepet
A Beag Apx-be ez lemaradt az elöbb
Ne haragudj, de szeretném helyesbiteni a sokatok által használt szót: szasszi.Ilyen szó nincs, helyesen sasszi, vagy "angolosan" chassis (váz,alváz,keret)
Igen tudom, hogy lebeszéltél, nem is akarom stabilizálni.
Megpróbáltam az én megoldásommal (3k3:47k fesz osztó, osztási pontba 1µF fémezett papír és 47mikro elko), hogy az osztási pont nem direktben megy a segédrácsra, hanem 470Ohm 2W került bele, megmértem szkópon kicsit ettől túlterhelt irányba tolódott a dolog, de kibírta volna, mert amúgy is alulterhelt mp ban volt, de azért biztos ami biztos a felső 3k3 hátára raktam egy 2k2 öt (azaz 1,3:47 es osztáspont, hidegítve, és 470 Ohm sorosan 4 es lábra) Szkópon ugyanaz minden... Meghallgattam, rémes mint egy videoton ra6xxxrádióerősítő, csak kicsit rosszabb éles visítás, fémes hangú idegesítő zaj...gondoltam túlemeltem a segrácsfeszt, páka...2k2 kiszed... mintha egy pokrócot dobtam volna a hangfalakra, lusta lassu mindent eltakart semmi dinamika, de legalább nem fémesen csikorgó (azaz ezt a fémes hangot a 6p3s ek esetében a 270V nál magasabb Ug2 okozhatja 300V os tápról, azAZ AZ ANÓDHOZ 20v NÁL KÖZELEBB KERÜLT) de a 470 Ohm soros "védő" R a segédrács védő rettenetesen elnyeleti a zenét, megfojtotta a "vasat". páka...vissza eredetibe, na végre ismét kellően dinamikus, semleges, megmutatja ami ott van, nem tesz hozzá semmit főleg nem fémes csikorgást. Ismét nem egy kínzóeszköz. Marad eredetiben. A 470 Ohmon eső feszből legalább mértem amit irtál, 2V üresben, meghajtva 2,3V aztán teljesen kopogtatva 4,2V azaz rohamosan emelkedik a segédrács áram, de ekkor igen rondán kell szólni az erősítőnek, ha valaki így hallgatja úgy is olyan süket, hogy mind1... Itt kezdődik az, hogy 1-2e ft os csőnél inkább nem teszek védő R-t, ha KT88 ak lennének akkor tennék, és lehet "nem elég jól" szólna...akkor inkább egy kockázatos 6p3s munkapontot hallgatok. kockázatos?A háború előtt nem volt gyakori a védő R Azért ha gitárerősítőt építenék, zenekari, vagy bulierősítőt tuti betenném. (mielőtt félreértitek a védő ellenállás ellenességem)
Nem tartom kizártnak, hogy a proba alkatrészek minősége, nagyon befolyásolta az eredményt. Milyen kondi, ell, elko? A fémezett papir tud kegyetlen szarul szólni. Az, hogy kicsinálta, nagyon nem mindegy. Az ellenálásoknál úgyszintén. Főleg, hogy a segédrács az vezérli is a csövet.
Macera jóhangú alkatrészeket bebirtokolni.
A próba alkatrészek teljesen ugyanazok a 2W os fémrétegek amiből az egész erősítő felépül.
Az elkó 47mikro 350V ROE durung nagy a mai elkók5x öse méretben, a fémezett papír orosz MBGP, vagy OMBG, franc se tudja sokan olajpapírnak hiszik. " A fémezett papír tud kegyetlen "nem elég jól" szólni"...az tuti: Nekem ezek az oroszok csatolónak nem tetszettek, elhasználtam ide hidegíteni...amúgy még 22nF stiro is van ezen a ponton azaz 3 féle kondi hidegíti. A hang jó mert most, hogy jó most is ugyanezek vannak bent. Csak a soros 470Ohm került ki ismét, és a "fesz osztó" felső 2k2 jött le, de ugyanolyan 3k3 van ott most is.
Most esett le, lehet az egészre értetted a kérdést...
NVCS is 2W fémréteg és 680piko csillám orosz (már írtam minden, kivétel a táp CRC mert ott huzal 100Ohmok vannak) Remix C3015 csatoló (ez is fémezett papír de a waxos) Katódelkók 6p3s alatt 5-5db párh. 6n9s alatt 1-1db Siemens 86 mikro 100V ! Ezüsttantál. Elején galvanikusan 50kB poti és rács. Toroid táp csatornánként egy tekercs anódnak és egy fűtésnek, 1n4007 graetz (2db). 2x47mikro 100Ohm 470mikro a nagyanódtáp. Segédrácsot már írtam...ott is még 2 elkó...(sok sok kondi...ejnye ejnye...) Hipersil kimenő 3 réteg pri 4 réteg szek (soros-párh). Árnyékolt mazzagon jön az eleje (megpróbáltam sodrott érpárral...hát...)
Sziasztok összedobtam az asztalon egy PL36 pp-t, de iszonyuan gerjed amikor a tápfesz beáll (csöves egyen). Ha jóval az előirt 300v alá rakom a tápfeszt akkor csendes, de amikor kikapcsolom ugyan ez a gerjedés jelentkezik. Csak annyi lenne a kérdésem hogy ha találkozott valaki ilyennel, hol kezdjem a kutakodást? Bár ul-es kimenőm van és elvileg 43%nál van leválasztva a rácsfesz, de ott is ugyan annyit mértem mint az anódon. Ez normális?
A Remix, és az orosz papir, de az ezüsttantál se jött be nálam még soha hangilag.
Ettől még lehet jó valamire. Ha csatolónak nem tetszett, miért gondolod, hogy hidegiteni jó ? Szlogenem: a táp sorba van kötve a hangszoróval, és ebbe a hidegitő is benne van. A Hypersilednek kis hangerön van mélyhangja ? Ja most nézem visszacsatolásos a kütyüd, annál kicsit jobb a helyzet
Normális amit mértél hiszen a huzal nem képvisel nagy ellenállást. A rajta átfolyó nyugalmi áram és az ellenállásának a szorzatát mérted.
Terhelve mértem rá gyorsan. Igy is normális?
Hát igen minden a jelútban van.
Nem gondoltam, hogy jó lesz (azt gondoltam "nem elég jó" lesz), de megpróbáltam, és jó. Amikor hozzám került hallgathatatlan volt, sok ötlet volt sok kudarcal, mert mindig visított... Elég érzékeny kimenők ezek, ha triódába van kötve a cső akkor teljesen visszacsatolatlanul hallgattam, volt mélye tizedwattokon is, kottázható... Tetródásan kell a NVCS mert középemeléses lenne. Bár lehet a segédrács játékot is NVCS nélkül kellene meghallgatnom, amikor a legjobb akkor becsukni a hurkot, vagy be sem kellene csukni... Az ezüsttantál volt az ami úgy szólt minden zenén minden hangszóróval, és műterheléssel, fejhallhgatóval is mintha nem lenne ott a kondi, de volt erősítés... A csatolót is így választottam egy egynapos A-B-----ZS tesztel. Azaz fülre épült az erősítő, az SRPP-t is azért dobtam ki. Az orosz ból nem mmindet nem szeretem csak ami pont 500nF os az nem tetszett ebben az erősítőben, azért én nem zárom ki, sőt a triódásba majd bepróbálom... De a hangszóró is a jelútban van, és a szoba is... Pl a CIARE hw162+ht262 kit em (14l) sosem tetszett mert nem volt mélye, illetve volt, de...szóval kicsi a doboz. Aztán kivittem a konyhába monitorozni mit hogy változtatok, a légtér az 1/4 ed, huppsz mekkorát szól ott, még majdnem jobb mint a triangle zephyr a szobában (30l).. Mindeggyik bass reflex. Szóval nem mindegy mi aprítja a levegőt a végén, mert lehet egy jobb hangszórón kijönne, hogy az egész "nem elég jó". Azért amióta a triódát meghallottam...szóval tud valamit mindkét doboz, mert hallani sokmindent.
Sziasztok van egy 2 trafóm amit egy tv -ből szedtem ki és nem tudom melyiket rakjam bele az erősítőbe. és vannak csövek is
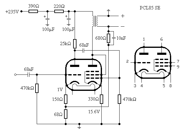
CF80; PCL 84; P36; PCL85; PY88; PL504 légyszi rakjatok fel ehhez egy kapcsolást és egy nyáktervet. Köszi előre is!
A második trafó a hangkimenő eredetileg a pcl86 hoz,
elsőre ezt lehet megépíteni.
A kép0639-en lévő az, ami erősítőbe kimenőnek jó, a másik a képkimenő fokozat trafója, nem a hangkimenőé.
Ehhez a trafóhoz PCL86 cső kell, de nem agyonhajtott, mert csalódni fogsz. A kapcsolásra vonatkozó kérdésedre volt matektanárom jut az eszembe: "Ha annyiszor esnél orra, mint ahányszor elmagyaráztam neked, akkor nem férne ki a fejed az ajtón". Ha annyiszor esnél orra, ahány kapcsolás van fent PCL 86-tal a topikban... Továbbá legrosszabb esetben kinyitsz egy könyvet és megkeresel benne egy csöves TV kapcsolását, és onnan kimásolod a hangvégfokot. Nyákot tervezni 15 alkatrészhez nem ördöngősség. Jobb esetben benyomod a képtalálatot és kiválasztasz egy kapcsolást, amiben PCL 86 nem ellenütemben van.
Magyarán itt van: Link Ja, és a légszerelés is járható út. Akár deszkamodellen is.
De még egy kérdés: van a trafó van egy vastag tekercs a felső részén abból kijön 4db vezeték van az alsó része az kisebb és 2db vezeték jön ki. Ezt hogyan és hova kössem be ?
Üdv. Nálam most egy ilyen trafó teljesít elég szépen, bár nem tudom milyen cső hajtja, mivel lekopott a felirat, de egy pcl85se kapcsolást csináltam hozzá. Elég szépen szól. Szerintem nem kellett volna ennyire szétszedned. Ha jól látom a kép szerint kell bekötnöd. A kissebb tekercs az egyik szekunder, a nagyobb tekercsnél a vastagabb "drót" a másik szekunder, a vékony pedig a primer. A bekötése értelemszerű. A priber a csőre a szekunder a hangszóróra. Én ezt a kapcsolást raktam össze, és egyenlőre a légszerelés mellett döntöttem.
Sok sikert!
Sturbi! Ezek az orosz csövek (pl a 6p3s) létezik, jogy munkapontfüggően tudnak jól szólni, és visító hangon fémes ricsajt odavágni.
Mindkét esetben lehet a szkópon alul-felül egyszerre vágásos, azaz "jó" belsőellenállású a cső a kimenőhöz-táphoz képest, mindkét esetben disszipáció alatt egy kicsivel, mindkét esetben 7W körüli hang P. De csak egy esetben illetve nagyon szűk mp variációkban szól jól! Én így vettem észre. És mielőtt nekiállnék ennek a próbálgatásnak milyen hangfalkábelt, hangfal belső vezetékeltést csináljak. Gyanakszom arra is, hogy a VanDenHul színez belülvezetékelésem az a Triangle-ben, lehet egy sima zománchuzal jobb lenne? Esetleg amit egy hálótrafóról tekertem le, érdemes felizzítani, vízbe dobva "edzeni" lágyítani (és evvel leégetni a zománcot) az 1-1,5mm es tekercselőhuzalt? Sokan emlegetik a tűzállót...de abból is a tömöret, belül még elmenne (de nem szeretem a hangszóró tartja a mazzagot dolgokat, mintha lógna egy kombináltfogó a kosáron)... Valahogy ha tovább akarok fülre lépni, pár komponensen is javítani kell. A 6sz19p, már kiértékelhetetlenül jó ezen a rendszeren...
Mesterek! 6P3SZ PP-hez elegendő kimenőnek SM102a? Vannak ilyen cuccaim egy erősítőhöz. A meghajtás 6N8SZ lenne. Ecopityu elektroncso.hu-n publikált cikke alapján. Csak még a hálótrafónak való nincs meg. Illetve van egy SU75a 188VA-es hiprszil de ez lehet, hogy kevés lesz.
Hello! De oda van írva hogy +235V tudtommal a 220V váltakozó azt mivel lehetne egyenirányítani?
Hát azt semmivel!!! Kell hozzá egy hálózati transzformátor ami előállítja az anódfeszültséget (kb 200V~) és a fűtőfeszültséget, ez lehet 6,3V vagy 13V körüli a cső tipusától függően (ECL/PCL). Na ezt a 200V körüli váltófeszültséget lehet egyenirányítódiódákkal "egyenfeszültséggé" alakítani és elektrolit kondikkal szürni, esetleg még egy két zavarszűrő taggal kiegészíve.
Egyet értek Veled. Annyival kiegészítenélek, hogy a PCL85 a 86-ossal szemben nem 14,4V-os fűtőfeszültségű, hanem 18V-os.
Bőven elég mind kimenőnek, mind az SU a hálózatinak
Helló mindenkinek. Milyen probléma történhet ha két PL504 fűtését nem sorosan, hanem párhozamosan kötöm be? Előre is köszönöm.
Ha 27V a fűtőfeszültség, akkor semmi sincs, azon kívül, hogy így 600mA-esnek kell lennie a tekercsnek.
[off]Gyere Skypera, én ott leszek.
A fűtőfesz/áram:27V/300mA csövenként-gondolom, ebben van a válasz is.
|
Bejelentkezés
Hirdetés |


CF80; PCL 84; P36; PCL85; PY88; PL504 légyszi rakjatok fel ehhez egy kapcsolást és egy nyáktervet. Köszi előre is! 









