Fórum témák
» Több friss téma |
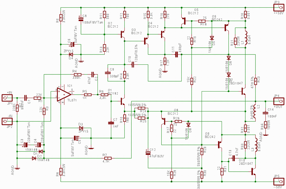
De vissza raktam. Itt a kép.
Kiforrasztott állapotban mérted a tranzisztorokat ?
Szinte 100% hogy nem jól ellenőrizted a félvezetőket , mert ha a quad -ban minden félvezető rendben van akkor ilyen DC elbillenés nem nagyon szokott előfordulni ! Lehetséges még az ellenállások szakadása is de ez nem jellemző a quad -ra de nincs kizárva . A helyedben lennék akkor az összes félvezetőt kiforrasztanám és ellenőrizném / kiforrasztott állapotban / Ha már kivannak forrasztva a félvezetők akkor minden ellenállásra is rámérnék , így ha mindent rendben találnék akkor raknám vissza csak a panelbe mindent .
mindjárt megmérem! az elkó az elenállas miatt ilyen szinü (meleg van ott)
Azt a kondit gondolkodás nélkül cseréld ki!
A kondit cserélheti de nem az lesz a gond , nekem is van ilyen kondenzátorom ez ilyen szinű alapból , az meg nem korom a végén csak a kép rossz minőségű !
kiforrasztotam az összeset 2x és kétszer kimértem öket úgy gondoltam hátha hülye vagyok! az ic a második új ami bent van!
a kimenetén (6. láb) 13,7V ez mi a s... van?
A 2 db 1K nem melegedhetne, azért melegszik mert DC van a kimeneten. A csipesz alatt lévő 22k alatti ellenállás az mekkora? Feketének is látszik el van égve? Az elvileg egy 220 ohm aminek nem kéne ottlenni.
Köszi! A dupla műszer egy Orion SM250 magnódeckben volt eredetileg. Sajnos dB skálájú de jól mutat majd. Jobb lett volna SE260 erősítőé ami tök ugyanilyen csak Watt skálával.
Cirokl-nak igaza van a kondi aranyszínű,kicsit besötétedett a meleg ellenállás miatt de a másik panelban ugyan így néz ki és az müködik! próbáltam jobb képeket csinálni.
Ezen is az látszik hogy az ott meg van égve.
Látszik , látszik de azt mondja mindent ellenőrzött és rendben talált , ami nem így van mert akkor jó lenne a panel .
Laci : még mindig azt mondom mindent ellenőrizz alaposan aztán ha ténylegesen rendben találsz mindent akkor ennek menni kell . Akár tízszer is mérj rá a dolgokra , mivel méred a félvezetőket és hogyan ?
Az IC kimenetén azért van akkora fesz, mert dc visszacsatolást kap a kimenetről, amin ugye féltápfesz van. Vedd ki a két B-osztájú tranyót és úgy nézd meg mi van a kimeneten.
AZ 210 ohm. és igen kivettem és úgy mértem.
miért nem kellene ott lennie?
multi méterrel (dióda vizsgálóval)
A két végfok és meghajtó zsír új mértem azokat is beépítés előtt.
ha kiveszem az ÖSSZES TRANYÓT akkor is -16,7v van a kimeneten. a diódákat újra cseréltem,semmi!
Ilyen ellenállás érték nincs is a quad-ban ! Ez melyik pontosan itt némi gond lehet ?
Bocsi az erösítő vagy az ic kimenetén?
Ez a 16.7V azt sugalja, hogy az IC a kampó
az amelyiket montad,hogy megéget.
a 22k ohmos alatt. de mindjárt kicserélem.
Igen annak 220 ohm -nak kéne lenni de ha csak 210 az is jó viszont ha nem jó az gond a zener nem lesz a GND -én és ez akkor hiába van a 3K3 -as ellenálláson az egész táp megy az íc -re . Az íc 4-es és 8-as lábán mértél feszültséget , a +- 15 Volt megvan ?
igen mértem. 4-es és 7-es, nem 8-as lábon! 15,5v van.
Vedd ki a 4,7k ohmos visszacsatoló ellenállást és úgy mérd meg az IC kimenetén a feszültséget. Ezzel kiszűrhető a rossz OPA.
|
Bejelentkezés
Hirdetés |








