Fórum témák
» Több friss téma |
Fórum » Motorgyújtás
nem gond...
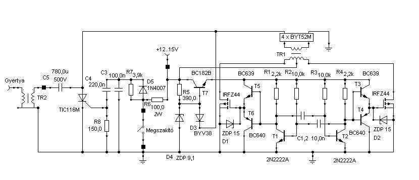
a vasmaggal ne szarakodj ..M4 es csavar azt szevasz azokon a képeken még hall jeladós cucc van .. a jeladót nem látod mert az merőlegesen van a nyákra a lendkerék alatt..... azóta átalakítottam az állórészt egy lapos H alakú csévetestet sztergáltam műanyagból amiben M4es menet van... a csava feje el van köszörülve....(hernyócsavar) TL 494 nek nem elég a kakaója, mert a fetek impulzusba sok áramot bekajálnak (legalábbis meg kell vele etetni, hogy gyors legyen) kiikapcsolási időhöz valami oszcilloszkop kellene.. mivel nincs így csak figyeltem a feteket és ahol már nem melegedtek, ott abbahagytam, de nekem 10Ks poti van benn kb középállásba (nem volt itthon 5,6K-s) nah, ha teis tutigyuszit akarsz, akkor a hall ic-t már most elfelejtheted.. az egy instabil pontja lehet a gyusznak... első verzióban voltak még a fetek helyett DB 139 vagy valami ilyen tranyók is... oda nem kell meghajtó ... nem hiszem, hogy jól műxött, mert kiselejteztem !! IR2111 vagy valami hasonló GATE DRIVER-t talász ... azis jó bele...kérdezzd meg a boltba hogy mit tud adni helyette... akármi jó ide... kapcsüzemű trafót meg le kell méretezni .... csá
Hmm, de gondolom a gyári jeladót is meg lehetne próbálni. Max ha tényleg nem jó, akkor csinálok én is egyet.
FET meghajtót meg akkor keresek. A kikapcsolási időt meg tudom nézni, van szkópom, úgyhogy ha mondod mit nézzek, akkor majd lemérem. Kapcsitápot meg csináltam már, van is egy faxa kis gyűrűmagom, amivel már próbáltam csinálni gyújtást. Annak annyi baja volt, hogy egy mérés alkalmával véletlenül sikerült kiiktatni a kapcsitáp leállító szálat, így a FET-ek átmentek füstgépbe... Köszi a tippeket, ha lesz még kérdésem akkor zaklatlak... Ja még annyit, hogy kolis vagyok, így beletelik egy kis időbe, mire megcsinálom a gyuszit.
Hi
Amúgy itt az én verzióm is, ami átment füstgépbe... A tünetek: labortápról tökéletesen működött mind asztalon, mind a motoron is (akkor még nem volt akksim). De amikor akksira rákötöttem, begerjedt, és folyamatosan szikrázott olyan 1kHz frekivel, legalábbis hallásra. Mikor ugye véletlenül kikötöttem a BYV38-as diódát, kicsit elszált a cucc... Amúgy valszeg a tiri gyújtókörében szedett össze némi zavart, és mivel ez eléggé érzékeny tirisztor, sztem begyújtott. Vagy nem tom. Lényeg az, hogy ezután nem foglalkoztam az áramkörrel. Ja és amiért írtam: az ezen lévő FET meghajtás használható a MAXIM IC helyett? (A BC639-640 páros)
Hi
Milyen kondit vegyek a gyújásba? Típus, tulajdonság, stb? Köszi
Hi
A P1 poti felső végét nem kéne felkötni + tápra? Így honnan kap tápot a tranyo? Mi a szerepe annak az 1u kondinak?
da igazad van
... P1 R17 közös pontja a tápra megy...csak egy darab 1µF kondi van benne az tárolja a töltést.. amit a tiri a gy.trafóra süt ki... nekem az egy jó nagy kondi, fekete dobozba, sárga gyanatával kiöntve, legalább 600 voltos legyen .. (nem elektrolit...) ja a fetmeghajtót használhatod (de a asstabil fokozat az nem kell bele ...) de sztem ott a T3 at meg a T4 et (T5,T6) fordítva kellett volna berakni..pnp megy a táphoz , npn meg a testhez.. D7 et ne hagyd ki mert, akkor a kondi lassan fog töltődni.. meg az R12 őt se... csá
Hi
Igen, én is úgy nézem, hogy a közös megy a tápra. Akkor ez egy monostabil kapcsolás lesz. (Le is szimulálom... )Jah, ennek az időzítőkondija is 1u a rajz szerint. A FET-meghajtó működik ebben a felállásban, azzal nem volt gond. Remélem, ezután sem lesz. A kondit már megvettem, egy nagy piros kockakondi, elvileg nem polarizált fóliakondi. Még azért megkérdezném, hogy nyáktervezéshez van-e valami tanács? Nagyfreki miatt kérdem. Pl: párhuzamos vezetősávok, spéci árnyékolás, stb...
Hi
A Primer körben lévő 150ohm-100n páros lehet SMD, vagy ott áramok is folynak?
értéke nem annyi .. azt is szkóppal kellene belőni..
snubber -kör a neve, ami a kapcsolások miatti induktív feszeket hivatott csillapítani.. szal szkópon figyelni kell a jelalakot, és amikor már teccik, akkor annyi amennyi... nekem bent sincs.. csak a védődidák vannak ott.. sztem SMD is megtenné.. de érdemes beletervezni a nyákba legfeljebb nem lesz benne... nekemis bele van tervezve csá
Hi
ok, már beleterveztem. Majd kipróbálom. A kondi értékét meg akkor kikísérletezgetem. Köszi
mielött majd beröffentenéd egy 10 -- 22W os 12 voltos autóizzót tegyél vele sorba a tápágba, ha valami gáz van akkor nem fog elfüstölni és egyből táni is fogod, hogy nem stimmel valami.. ja 300--500mA nál többet nem vehet fel üresjáratba
csá
Az előgyújtáshoz lenne két ötletem.
1:Egy bizonyos főtengely állásnál elindulna egy rezonátor, ennek a jeleit egy számláló számolná. Amikor az eléri az előre kiszámolt értéket akkor gyújtana. Az értékeket egy PIC számolhatná ki. 2:van egy háromszög jel, és egy a forbulatszámtól függő stabil feszültség. Ezeket a feszültségeket egy komparátorra vezetnénk. Amikor eggyeznének akkor keletkene a megszakítás.Ehez mellékelek egy képet. Az első pontosabb. A másodikat szerintem egyszerűb megoldani de van egy probléma.Nem lineálisan kell álitani az előgyűjtást(ehez is han egy képem)mer magasab fordulatnál egyenlő idő alatt hosszabb utat tesz meg.
Hát az előgyújtásszabályozás megvalósítása nem az áramkör bonyolultságán bukik el...(1db mikrovezérlő gyakorlatilag) Hanem azon hogy egy ilyen görbét kell találni, vagy felvenni. Persze ehhez el kell vinni olyan helyre ahol tudják mérni a motor teljesítményét fordulatszám és előgyújtás függvényében. Ha meglenne a görbe akkor már gyakorlatilag pofon egyszerű.
Csak elvinni ilyen helyre és lemérni + a hozzávaló kísérletezgetés. De annyira talán nem fontos az előgyújtásszabályozás kisköbcentis (50 ) motorokhoz.... A rometra gondolkodtam ilyenen
Hali! Én a tzmen úgy kisérleteztem ki a görbét hogy hogy megy jobban igaz igaz sokáig tartott de sokkal jobban megy mint azelőtt és kevesebbet is eszik!
én olyat tervezek, hogy a fordulatszámtartományt 12 részre (vagy 10, vagy tetszőleges részre..) osztanám fel, és manuálisan történne a gyújtás idejének a beállítása.. magyaul potikkal menet közben addig állítod a szakasz elgyújtását, amíg a legjobbat nem hozza ki a gépből...
tehát lenne 12 poti , mindegyik mellett egy led ami jelezné hogy melyik szakasz aktív (melyik potit kell tekegetni..) és ott terhelés alatt kellene belőni fullosra.. egyenlőre egy UAA 180 (LM3914) ra gondoltam ami egy monostabillra(pl 555) mindíg más-más értékű Rtimer ellenállást kapcsolna (potikat..) és a referenciajelhez mindíg hozzászámolná a monodtabil idejét, így kerülne mindíg megfelelő helyre a megfelelő időben a szikra.. a a ref.jelet meg felső holtpont elött valahol -90° köül adná egy opto vagy induktív (neaggyisten HALL jeladó )egyenlőre csak tervben létezik.. a lényeg az, hogy az elgyuszi nagyonis befolyásolja a motor tejesítményleadását... ha régebb óta meglenne a rometted, akkor te is észrevetted volna, hogy egy gyusziállítás után más fordulatokon húz jobban a gép, mint állítás elött..... talán bőven elég lenne 5 szakaszra felosztani a RPM tartományt (És nem a tökéletes a cél, mert azt nem lehet úgyse megcsinálni.. az a cél, hogy jobb legyen.. ahoz meg nem kell mindenféle futópad meg egy rakás űszer.. hallani és érezni kell a motort ez bőven elég..) sztem csá
Régóta meg van a romet
kb 10 éve, de csak autóbbi 1,5 éve rohangálok vele aktívan. De érezhető volt még a hagyományos gyújtás állításakor a különbség, és persze a hatalmas ugrás a hagyományos és a HALL-ICs FET-es gyújtás között. [off] meg akkor is nagy ugrás volt (teljesítményben és hangban) miután visszaraktam rá a gyári kipufogót a házigyártmány helyett
CSak ötletadónak irom:régebbi cross motorok (90~92)-ig bezáróan csak kétpontszabályzásúak voltak. Volt az alapérték,és volt egy másik ami 12-15 fokkal előbbre hozta a gyújtási időpontot. Ezt az egészet a jeladóbütyök hosszával állitották be. Általában az RM tipusoknál ez a váltási fordulat1700 n/min a CR-eknél pedig1800-2000 volt. Javitáskor én ezeket az alaplapokat kiépitve asztalon megpörgettem,és strobival kitűnően lehetett látni a váltást.
Helo!
Lenne egy kis problémáma a gyujtásal! Valószinűleg a gyujtótrafoja vagy valami más ami egybevan őntve hibásan műkődik. Szeretnék épiteni valamilyen gyujtást amivel ki tudnám probálni a motort, hogy kizárhasam ezt a hibát is. Ez egy Ducati Energi a gyujtás 12ezres fordulathoz tervezték és a motor is tudja ezt a fordulatot. A jelado kb 10V ot ad le a gujtás pedig 240V kőrűl van.
Szevasz. Nem forog ki,vagy még ráadásnak durrog is?
Helo! Durogni nem durrog de nem forog ki! Kis fordulaton erőtlen. 3.ban max 7000-et forog pedig edig 11500 forgott. 1 ben és 2 ben is 9000 ernél elkezd rángatozni a motor.
Ez a jelenség nem elektronika hiba. A gerjesztőtekercs kezd menetzárlatossá válni. Külön nem lehet kapni,újat kell helyette gyártani. Maga a tekercs osztott műanyag csévén helyezkedik el,ráadásul kivülről is be van öntve. A csévét nagyon nehéz sérülésmentesen megszabaditani a huzaltól,én üvegszálas lemezből szoktam késziteni újat (összepattintható kivitel),majd műgyantával kikenem,rögzitem. Ezenkivül még találkoztam a jeladótekercs kontakthibájával is,mivel a test kivezetése a tekercstest belső oldalán egy rugózó bronzlemezzel adja át a tartófülnek az áramot. Elég amatőr megoldás mindenesetre,mert hajlamos bizonytalan érintkezést produkálni. Nem árt megmozgatni a tekercset-lötyög-e? Hibaforrás még maga a mágnesgyűrű gyengülése,de ez nagyon ritka. Egyébként az oldalon találsz gyújtáskapcsolást,amiveltudsz próbát tenni. Ha azzal is ugyanazt a hibát produkálja akkor tekercs.
Nézegetem már korábban is forumot találtam is gy Ducati-t. Nem tudom hogy jó-e hozzá?
És milyen gyujtotrafot használjak hozzá mert nekem csak 12V -os van Ladáé esetleg Szuzuki motorrol 12V-os vagy trabanté 6V os. Vanmég néhány kapálogépé is de azok meg mágneses gerjesztésűek. Meg van ithon egy komplett Babetta gyujtotrafó.
Valmilyen robogótrafót használj. Nem tudom melyik Ducatira gondolsz.
Arra gondolok amit csatoltam
![]() Ha jol emlékszem ezt a rjzot is te raktad fel még valahol a forum elején. Az 5.lap közepe tályán.
Elitem egy ismerősőmhőz a tekercseket. Van neki egy menetzárlat vizsgálója, Tv sorkimenőkhőz építette, de használta már gyujtáselenőrzésre is! Megnéztűk és nincs mentetzárlat egyik tekercsben se!
Nincs véletlenűl rajzod a Ducati 32399010 boxrol is?
A csatolt rajz alkalmas,nyugodtan épitsd meg. A menetzárlatról csak annyit,soxor becsapós,godolom nem melegitettétek meg a tekercset-60-80 fokra. Apropó:a hiba melegen jön elő,vagy már hidegen is jelentkezik? A kérdéses boxról nincs rajzom.
A hiba mostmár melegen is meg hidegen is jelentkezik, de eleinte csak melegen. De néha csinál ojat hogy egyszercsak őszeszedi magát és akkor nagyon jól megy a moci de ilyet mostanában nem csinált.
Én a kondenzátorára gondoltam hogy hő hatására a kapacitása megjavul. És mostanra meg teljesen tőnkrement volna a kondija.
Helló! Szerintem inkább kontakt hiba lehet... Egyszer én is így jártam. Az egyik kábel meg volt törve és az okozta a gondokat. Beindult hol könnyen hol nehezen aztán egy darabig ment majd leállt és össze vissza alig pörgött. Aztán kicseréltem mert egy véletlen folytán jöttem rá hogy meg van törve
De nálad lehet a jeladó esetleg vmi forrasztás van "kilazulva" elengedte vagy vmi. Sztem nézz végig minden kábelt méregess rá hogy nem szakadt-e!
Helló!
Ez nem kontakt hiba de már megvizsgáltam ezt a lehetőséget is, és a hibajelenség sem hasonlitt arra amit leírtál. |
Bejelentkezés
Hirdetés |







) motorokhoz.... A rometra gondolkodtam ilyenen 







