Fórum témák
» Több friss téma |
- Ez a felület kizárólag, az elektronikában kezdők kérdéseinek van fenntartva és nem elfelejtve, hogy hobbielektronika a fórumunk!
- Ami tehát azt jelenti, hogy a nagymama bevásárlását nem itt beszéljük meg, ill. ez nem üzenőfal! - Kerülendő az olyan kérdés, amit egy másik meglévő (több mint 17000 van), témában kellene kitárgyalni! - És végül büntetés terhe mellett kerülendő az MSN és egyéb szleng, a magyar helyesírás mellőzése, beleértve a mondateleji nagybetűket is!
Szijasztok!
A kérdésem a következő lenne! Van egy kapcsolásom szimetrikus táphoz! 100n-os kondik helyett mit lehetne tenni? C3-C4-100n
220nF-os kondit. De ha nincs ott semmilyen nF-os kondi, az sem egetverő bűn.
Az elkók viszont jók legyenek főleg ha erősítőbe kell.Akkor legalább 10000µF oldalanként.
Ez tökéletes megoldás,köszi!
Sziasztok!
Tudnátok segíteni abban,hogy szeretnék pár ledet berakni a kocsiba de úgy,hogy zenére villogjon?? Tudtok mutatni valami kapcs. rajzot,vagy valami ki indulási alapot,hogy mégis mit hogyan kellene csinálnom?? Előre is köszönöm
Bővebben: Link
Itt egy ledes kivezérlésmérő, van még ezen kivül 1-2 kapcsolás hozzá.
Köszi,de én nem ilyenre gondoltam.Nekem olyan kellene,hogy a kocsiban elhelyezek mondjuk 6 ledet,különböző helyekre.Ezek mind egy színűek,és csak a mélyre villana be mindegyik.
Bocsi ha érthetetlen voltam
Nem vagyok nagy elektro zseni, de a ledeket szerintem a panelről ki lehet vezetni nyugodtan. A mély hang kérdést pedig úgy csinálnám meg, hogy egy mély szűrőt tennék a led villogtató bemenete elé, igy csak akkor kapna jelet, amikor a mély jön
De ez csak az én elméletem
Szia!
Nem lesz az olyan nehéz: az erősítő kimeneti jelét megfelelő arányban le kell osztani, utána jöhet egy RC aluláteresztő szűrő, majd ezzel a jellel egy NPN tranzisztor bázisát vezéreled, aminek a kollektorkörében ledek vannak. Szerintem elég kézenfekvő, de ha valami nem világos szívesen segítek a kapcsolás megrajzolásában is.
Üdv! szimetrikus tápnál szűréshez 100nF-os fóli vagy tantal kondenzátor kell?
Szia!
Kerámiakondenzátor kellene az elektrolitkondi mellé.
Szia!
Hát neked kézenfekvő,de én élnék a segítségeddel,ha nem olyan nagy probléma neked.Előre is köszönöm.
Összedobtam egy rajzot, nem a legtökéletesebb, de a célnak szerintem meg fog felelni. Az áramkört az erősítőd kimenetére kell kötnöd, a jelet egy 100 Kohmos potival osztjuk le. A kapcsolást úgy kell majd élesztened, hogy a poti teljesen betekert állapotban legyen, ill. olyan állásban, hogy az áramkörre egyáltalán ne jusson jel. Namost: lassan el kell kezd tekerni, addig amíg a ledek villogni kezdenek. A szűrő egy darab elektrolit kondiból lesz, nem a legjobb megoldás, de kb. a mélyebb hangokra fognak villogni a ledek. Tranzisztornak akármilyen BD típusú megfelel, a lényeg, hogy bírja majd a kollektoráramot. Tetszés szerint a ledek száma növelhető, de akkor a ledeket érdemesebb lenne párhuzamosan kapcsolni. Elég primitív kapcsolás, de kezdésnek jó lesz!
Köszi szépen a segítséget.Össze fogom majd dobni egy próbanyákon aztán meglátjuk mi lesz.
proli007:köszi neked is,esetleg egy nyák rajzod nincs hozzá??
Nincsmit, feltétlenül írj majd a fejleményekről! :whatever:
Sziasztok!
A mellékelt kondikat lehet kerámia kondival helyettesíteni? Ill. A 100V tudom, hogy mit jelent, de mi az, hogy 100V- ? Ugye az nem jelent gondot, ha egy 16V kondi helyett 35V -t teszek be?
Az hogy nagyobb feszültségű kondit raksz be semmilyen gondot nem jelet.Viszont kevesebb ne legyen
Helló!
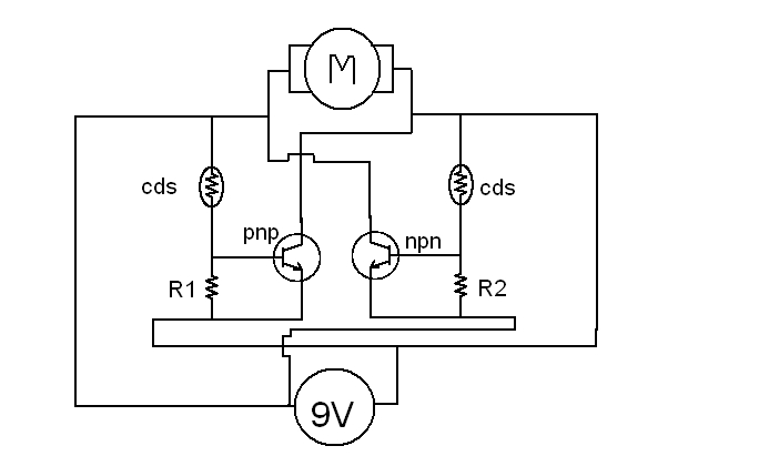
Készítgetek egy fotcellás motorvezérlő áramkört.A síma ki-be kapcsolással nem volt gondom de a forgásirányváltós megoldáshoz nagyon úgy érzem hogy be kell raknom mindkét oldalra 1-1 1N4007-es egyenirányító diódát.Mivel elég kezdő vagyok,a neten számomra logikátlan helyeken találtam bekötve.Például a tranzisztorok kollektora és emittere volt összekötve vagy egyszerűen a motorra téve az áramkörből(szerintem) kizárva.Szóval mellékelem a kapcsolásirajzom,ha valaki tudna segíteni hová tegyem a diódákat akkor kérem jelölje be rajta.
Köszi
De ahogy nézem ez nem lessz nekem jó,mert 15v-ról kell mennie.Vagy elmenni 12-13-ról is(kocsi)? köszi mégegyszer
Hello!
És szerinted hány voltra van tervezve a kapcsolás? Nyugodtan rákötheted a kocsira. Esetleg a táp bemenetére teszel egy diódát, hogy fordítva ne kösd be.. üdv! proli007
Hello ! Meghalt a laptopomon az usb, sajna csak egy volt rajta ezért azt szeretném kérdezni hogyha bedugok az egér csatijába ps2\usb átalakítót akkor oda pl ha pendrivot bedugok jó lesz ? Előre is köszi a válaszokat
Sziasztok azt szeretném megkérdezni hogy lehet ezt 1 ledesre átalakítan?Kell bele egyáltalán akkor tranyó?Köszi.Sajna nincs scannerem így csak a nyáktervet tudom feltenni de szerintem kijösztök belőle.
Próbáld ki
![]() De nekem van ilyen átalakítóm és ha akarod kipróbálom.
nekem nincs itthon, légyszíves próbáld ki köszi
Hello!
Ez a kapcsolás, legfőképpen semmire nem jó! Ha szépen megnézed a kapcsolást, és elindulsz az elem két pólusa felől, akkor láthatod (némi kerülőutakon) hogy a motor megkapja a 9V feszültséget. (Tehát állandóan forogna egy irányban) A tranyó meg csak a vezetéket zárja rövidre, ha a CDS-be érkező fény kinyitja mást nem tesz. Hát baj nem lenne belőle az biztos.. Számodra egy H-híd kapcsolás szükséges, amit a fényelemek kapcsolnak. De azt is differenciális jelleggel. (Tehát a két CDS megvilágítása közötti differencia mozgatná a motort, abban az irányban, ahonnan a fény erősebb.) Mert úgy gondolom, ez valami napkövető lenne, ha felnő.. üdv! proli007
Hello!
Ha csak tényleg egy Ledet szeretnél rákötni, akkor nem kell bele tranyó. A Led-et kötheted a tranyó bázis-emittere helyett is. (helyére) (De miért nekünk kell kitalálni a nyákrajzról, hogy mi ez? Még az IC száma sincs a rajzon. Ami persze 555-ös. Nem lett volna ésszerűbb a kapcsolási rajzot feltenni, esetleg linkelni?) üdv! proli007
Nem jó sajna :no: csak tápot kap a pendrive mást nem az egér jeleire van kivezetve.Ez csak átalakítja usb be.Lehet hogy meg lehetne oldani de ahhoz külön program kéne mindenképp.
Szia! kipróbáltad hogy működike ?
|
Bejelentkezés
Hirdetés |





De ez csak az én elméletem












