Fórum témák
» Több friss téma |
Kérdés hogy egyenirányított feszültség volt vagy a váltót tetted rá?
Mert ha nyers 30v volt azaz váltó akkor egyenirányítva az 42v ha viszont egyen 30 akkor jó. Át lett nézve a panel , nincs rajta rövidzár , elemről kipróbáltad a végfokot? Ja és mégegy dolog bárhogy is mondják a 42v sok az ic-nek nekem már repült el 40 voltról is de ez márkafüggő.
Váááááááá most olvasom a kettes lábat említetted ?
Az a visszacsaatolás az megy a kimenet féltápja felé és az ott található r-r-c tag állítja be az erősítést . Ezt akkor becsülettel letestelted ergo a kimeneti feszkót elhúztad az annyi mint a + ág felé lévő végtranyó kapta meg az egész tápfeszt , még szép hogy eldurrant.
Szia!
Jó kérdés a többiektől is, én is kiváncsi vagyok! Egyenírányítottad a feszt a trafó után? Mert ha nem, akkor ne is csodálkoz ha nem megy. Nekem az lenne még a kérdésem ha ezt az IC-t 35 voltal hajtom meg akkor leadhat olyan 22Watto, ekkor sztereóban mekkora áramot vesz fel? Mert vettem egy Graetz hidat az egyenírányító kapcsoláshoz ami 3A tud. gondolom ez kevés lesz. 7A-eset vegyek hozzá? Köszi: Isa
Jaja kell nekik vagy3-3,5-4A én a helyedbe raknék egy 10A-est az birja az erősítő táprángatását is melegedés nélkül.
Vettem gratze hidat meg 4700u puffer kondit
de nem tudom a gratz híd lábkiosztását Hogyan oldhato meg? Ja és ha 12v os tápon szeretném kiprobálni akkor kell hozzá a hid vagy csak fogom és rákötöm? Köszi
Milyen gratze hidat vettél?
Álltalában rá van rajzolva vagy meg van jelönve melyik kivezetése micsoda.
szia!
Egy graetz, négy diódából áll, pontosabban 4 PN-átmenetből. Egy ilyent kimérni nem igen nehéz. Ha találsz 2 ~ jelzést, nyert ügyed van, oda kell rákötni a trafó kimenetét, a váltóáramot. Általában egy maradék lába vagy le van sarkítva, vagy egy + jel jelzi a + pólust, a maradék a föld, GND, vagy - pólus ha úgy tetszik. Minden ilyen graetz egyértelműen jelölve van, de ha valóban hiányozna a jelölés, fogd a multimétert, tedd dióda állásba, és mérjél. Ha találsz egy olyan csatlakozást, ahonnan másik kettőre egyenként átmenetet mutat az az egyik váltóáram bemenet. A másik ilyen a másik. És ahova a kettő csatlakozástól átmenetet mutat (piros vezeték a bemeneten) az a + a másik a -. Egyébként a jelölése egy ált. GRAETZ hídnak: BxxCxx, ahol a B után a megengedett max. feszültség, és a C után a megengedett max. áram, ált. mA-ban, de nem mindig! Üdv.
Köszi!
Csak egy másik rajz rövidre zárta Onnan vettem az alapötletet, de gondolom az nem 30Vra volt kiépítve![]() Amúgy a 2-es lábra a földet kötöttem, az ha jól tom az a nem invertáló bemenet. Az 1esre a hang be és a 4es a hang ki. Az viszont normális h 12 voltra kötve, minden kondi&ellenállás nélkül ugyanez a fajta IC úgy recsegett mint egy vészmadár?
Persze hogy normális mert nincs semmi kompenzáció.
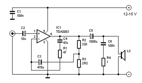
Másik meg az hogy a tda2030-at +/- tápellátásra tervezték ha szóló tápról üzemelteted a bemenetet föl kell emelni féltápra.Ha viszont fölemeled az invertálót megy vele a neminvertáló is amit te sikeresen letesteltél. Amugy meg ha tda ic-t valaki 12v-ról akar működtetni arra inkább a dta2003 a megfelelő , az szólótápos ic. Mellékelem is a rajzot. Nekem 12v-ról sokkal jobban szól mint a 2030
a tda 2003 télleg
:eek2: 4 ohmon 6W 2 ohmon 10W
Bizony-bizony annyi és ugyanannyi vagy talán olcsóbb is mint a 2030.
2030 100 ft a 2003 peddig 170ft
szerinted akkor melyik a jobb? mind 2ő mehet single 12v-ra :eek2:
Inkább a 2003.
A 2030-nak az annyit tesz mint +/-6volt az kevés a +/-18v-hoz képest nagyon gyenge lessz. Inkább a tda2003 hidd el jobban jársz.
most építettem 1 tápot és csináltam meg próbapanelen a 2030 as erősítőt...és ez elvileg 4 Ohmon 18 W
ebben elég sok levan írva..
No igen de a tda2030 be van korlátozva 1A kimeneti áramra persze egy komplementer párral ez feloldható de azért ez nem a legjobb megoldás.
Ellenben a tda2003-nak nincs korlátozva a kimeneti árama.De ne is csak így nézzük a dolgot.A tda2030-nak a tápja vagy így vagy úgy 36v aminek a fele 18v , a kimeneti áram max 1A ergo ez 18VA a legjobb esetben ami kijöhetne belőle , mivel komplementeres a végfokja de közrejátszik még a disszipáció és a veszteség így lessz 14W. A tda2003-nál ez másképp működik mert kvázi vége van és nincs áramkorlát , nála 16V táp esetén kijöhet a táp fele akár 1,5-2A-el is.
Tessék neki kihal a tda topic!
![]() Ennyire mellbevágó dolgot írtam volna ?
Szia!
Akkor ezek szerint ha én meghajtom 35 voltal (nem szimetrikus a tápom) az TDA 2030-as IC-met akkor nem fog többet kiadni csak 14 Watto? Én meg azt hittem hogy az adatlapja szerint akkor fog tudni vagy 22 Wattot. Most akkor ez nem igaz?? Pedig olyan jól szól... Hogyan tudom megmérni mennyit ad ki? Csatolok egy filet. ezzel a kaocsolással elméletileg tud 40 Watott. erre írtad azt hogy nincs értelme? Isa
Nos igen én megépítettem minden verziót.
A tranyóval kiegészített nem hangosabb egy cseppet sem a sima ic-nél csak a basszusokat erősebben viszi át, illetve ahol már az iclekezd torzítani hallhatóan ott a kiegészítettmég egy picit bírja de koránt sincs 40w, legalábbis a többi 40w-os erősítőhöz mérten úgy a 25-30w között jár valahol. Igazából aránylag jó teljesítményt a kiegészített+hídbakötött verzió tud de az drága+instabil+zabál mint a vasaló.
isamisa!
Ne kenődj el! Szerintem nyugodtan építsd meg! Nem olyan kevés az... Az első végfokom 4W-os volt! Sokat tanultam belőle!
Na ja a maga nemében nagyon jó kis hangja van az ic-nek.Az ára is megfelelő és szerintem szobai használatra első osztályú, tanuló erősítőnek pedig kiválló.
Csak egy két dologra föl kell hívnom a figyelmet amivel én is megszenvedtem. Ha az ember sztereót csinál (már mért ne azt csinálna) az ic-k hátlapja a negatív ponton van azaz ha a két ic-t egy hűtőfelületre tesszük el kell őket egymástól szigetelni mert különben földhurok alakul ki (hogy én ezzel mennyit vesződtem) magyarul búúúúúúúúúúúúg folyamatosan.
Sziasztok!
Nem kenődtem el. Már megépítettem és meg vagyok vele elégedve.Ez az első erőssítőm ugyhogy kétszeresen meg vagyok elégedve.......Magammal Edig csak egy két vezetéket forrasztottam össze és ahhoz képest könnyen ment. Én egy elég egyszerü kapcsolását valósítottam meg, Be is linkeltem az oldalt: a Zolee elektronikai fórumában találtam. Ott volt beültetési is és nyákrajz is. Igen eggyetértek egy szobába tökéletes (feltéve ha nem egy kastélyban laksz ) Én a számítógép mellé terveztem. Itthon van egy 2*55Wattos Digitális S-Master erőssítős Sony Mikrohifi és ugyanolyan szépen meghajtja a hangszórókat. Mondjuk én nem vagyok vájtfülü...Ja ja sejtetem hogy a hütöbordát akarná negatív pólusnak használni. Szerncsére egy régi procihütőt kettévágtam és azt raktam rá. Csatolok egy képet Hogy milyen lett: csak az asztalon raktam össze mert fogalmam sincs honnan szerzek nekei egy megfelelő dobozt. Jöhetnek a kritikák Isa
Azokután amiket mostanába láttam...
le a kalappal szépen megcsináltad!
Aranyos lett
.Nos ha jobb hangot akarsz kicsikarni belőle a kimenő kondit cseréld ki 2200mikróra , hidd el jobb lessz. Puffert viszont csakis 4700mikrósat használj hozzá , valamiért nekem csak azt szerette, nagyobbal puha volt a hangja. Amugy első építésre tökéletes lett gratula !
Köszi Szépen!
Bár még erőssen hiányos amint látszik.ez a próbaüzem volt. Szeretnék még egy pár kivezérlésjelzőt hozzá ,de nem találtam szép Deprez müszert sehol.
Oksa. néztem én is hogy a gyári kapcsolásban 2200µF-os van. Ki is cserélem ha már mondod.
A Graetz uttán 4700µF/50Voltos van. Azt valmi képlettel számoltam ki de ajánlgatták hogy 10000µF-osat tegyek hozzá de nem búg vagy ilyesmi igy sem
Mondjuk én általában úgy szoktam a puffert tenni hogy amperenként 1000mikró.
Műszert utóljára a condad-nál láttam egységcsomagban nem is olyan veszélyes áron , hozzáteszem nekem is jobban tetszenek mint a ledek. Hidd el elég neki a 4700mikró de ha szétvet a pénz tehetsz bele 10000mikrót is de fölösleges. Ámbátor a puffer szolgáltatja az áramot a végfoknak basszuslökésekkor ha elfogy akkor a végfok a trafót rángatja de szerintem itt nem lessz ilyen gond. Én mondjuk csak ha feltétlen kell akkor teszek nagy puffert mert ha zárlat van valahol és a bizti leold akkoris még a pufferben van rendesen anyag de a kis kondi nem tárol annyit és hamarabb kisül mint a nagy (égett már el panelem csak puffertáp túlzásbaviteltől). |
Bejelentkezés
Hirdetés |




Köszi
Onnan vettem az alapötletet, de gondolom az nem 30Vra volt kiépítve
:eek2:







