Fórum témák
» Több friss téma |
Fórum » Nagyfeszültség sorkimenő trafóval
Témaindító: (Felhasználó 1306), idő: Márc 1, 2006
A ZVS-re gondolsz? Mert én a hétvégén fogom megépíteni. Nem tudom hogy a malomkerekesre vagy a splitesre rakjam rá. Nekem sajnos csak 250-esem van hozzá.
A 250-s is jó, és a malom kerék helyet inkább splitet érdemes használni.
A régi sorkimenőd le fog égni, ha ráteszed. A splitekből is csak a nagyobbakra érdemes rátenni, mert a kisebbet ugyan úgy kivégzi.
Sziasztok! Ma megint megépítettem a ZVS drivert. Egyenlőre "malomkereket" hajtok róla. Az miért lehet, hogy a malomkerékkel kb. 4 cm-re tudom széthúzni az ívet, egy másik split kimenővel pedig csak kb. 0,5 cm tudom húzni az ívet. A sima 1 tranyós kapcsolásnál viszont pont fordítva van a dolog. Lehet átütött a split? Régi szines nagy képernyősből van split.
Én még nem zvs-t split-el, de amint lesz időm kipróbálom.
(Ja lesz, mert jövő szabadságon leszek.) Fél centi? Akkor valami balhé van azzal a splittel.
Hali! A split volt a hibás. Kipróbáltam másik split-tel és ott tökéletes volt majdnem 5 cm-t áthúzott. Amúgy 100VA 230/12V trafó kevés hozzá. Jelenleg egyutas egyenirányítást használok ruszki 18A diódával mert nincs itthon 25A diódahidam + 20000µF puffer, de így is mikor már széthúzom 3-4cm-re az ívet a feszültség 17V -ról lecsökken 14-13V ra. FET-nek BUK455-200A -t használok, tudom nem a legjobb mert az RDS(on) 0,23 ohm, induktivitásnak PC-táp szekunder oldali toroidját használom, csak a "sárga" színű zománcozott huzalt hagytam rajta nem tudom mennyi uH. Hűtésnek pedig PC-táp hűtőbordáját használom FET-ként 1-1 db. 15 perc használat után a diódán kívül mindkét FET kéz meleg volt. A dióda viszont melegedett rendesen.
A fojtótekercsre is tedd rá a kezed, mert az is melegszik, és le is éghet.
A 100W nagyon kevés, 200-250W-s tápot érdemes összerakni.
Valamint a érdemes dióda hidat, mert kisebb lesz a fesz ingadozást.
Majd meglátogatom egyik haveromat, azt mondta van neki szünetmentes tápja amiben bekakált az akku. Megpróbálom majd annak a tápjával. Collector az induktivitás 15 perc használat után meleg de még nem sütötte a kezem, lehet egy ventilátort beszerelek úgy, hogy hűtse az induktivitást is.
Idézet: „Collector az induktivitás 15 perc használat után meleg de még nem sütötte a kezem, lehet egy ventilátort beszerelek úgy, hogy hűtse az induktivitást is.” Gondolom nem nekem céloztad. De semmi baj. Pszt..., csak megsúgom, hogy a ventilátorral inkább a hűtőbordát kell hűteni. Amúgy az induktivitáson ha túl vékony a drót, ne csodálkozz, ha süt. Én először 0.7 huzal használtam, és olyan szépen füstűt, akkor váltottam 1.4-s huzalra ami már 35-40 fokra melegedett 8A-él. 40-50 menet egy 3cm-s(külső átm.) gyűrűn, kb 40-45uH Szünetmentes táp? Még nem volt alkalmam tesztelni olyasmit.
Tolómérővel mértem a huzal vastagsága 1mm. A hűtőbordák nem melegednek nagyon az induktivitás melegebb mint a borda. De nézek itthon vastagabb huzalt és áttekerem. Amúgy ebbe a ZVS driverbe be lehet rakni kapcsolóüzemű táp tranzisztorai, pl. mje13007, 2sc4242 vagy hasonlót?
Hi.
Nekem is van egy upc traszformátorom,de nemsokat lehett vele kezdeni 120v-al müködik. Arra már rájötem ,hogy: fekete,feh=120vac feh/fek=6.7vac sárga/kék=13,9vac Ha kibelezed az elektronikából,már nem olyan jo a hatásfoka mivel a feszt-nem tudod növelni.
Szia.
Nem tudok képet küldeni ,mert nem sok használat után lefüstölt... Amugy 4-6 cm-t tudott. Amig müködött...
Hol lehet bu508d-t beszerezni ?
A hq-ban és a lomexban már jártam és nem kaptam. Helyetesitö meg nem létezik egyik boltban sem. (ecg2318)
A HEstoreban lehet kapni. Nekem a szünetmentes táp az elektronikája miatt kell mert tud nagy terhelés mellett is stabil feszültséget adni. De ha a tranzisztoros sorkimenő vezérléshez kell akkor inkább MJE13007 vagy bármilyen PC táp primer oldali tranzisztorai jók, nem melegednek annyira mint a BU508.
Ott még nem jártam köszi.
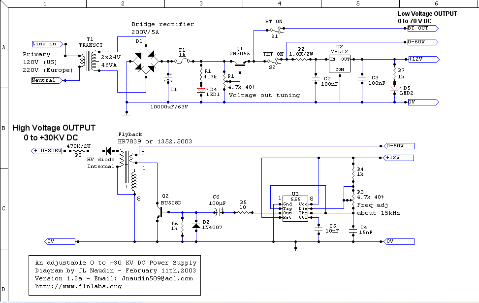
Nekem a Naudin féle technikához kell.
Terhelni azt lehet ,nem is kicsit...
1.6-s vagy nagyobbnak már nem szabad annyira melegedni-e, de függ a trafón kimenő amperektől.
A ZVS tudtommal csak FET-el működik.
Nem a vezeték melegszik, hanem a vasmag.
Hali BU326-om van ha kell ide jo csak a tokozása más.Egyépként én más megközelitést javaslok,van saját tervezésü villanypásztorom ami egy tirisztoros áramkör hajtásu semmi ic és tranzisztor tökéletesen müködik ha kell rajzot is rakok fel. Üdv Tamás
Hali.
A villanypásztor, amit építettél az impulzusüzemű? Mert tudtommal csak csipkedni-e kell a jószágokat. Ha folyamatos üzemű lenne, akkor a kialakuló ív súlyos égési sérülést okozna, sőt ha eléri a bőt alatti zsírréteget meg is tudja gyújtani.
Inpulzus üzemü és lehet 7cm ivet huzatni vele akár hálozatfüggetlen glim vagy diak süti ki a tirisztort de nem közvetlenül a trafon hanem egy meghajto tekercsen.
Idézet: „Inpulzus üzemü és lehet 7cm ivet huzatni vele...” Mégis milyen frekvencia szintről van most itt szó? Idézet: „...sőt ha eléri a bőt alatti zsírréteget meg is tudja gyújtani...” Hát igen,az tényleg fura lenne ha lángoló tehenek futkorásznának a legelőn.
Persze, nem biztos, de majd egy szalonna darabot próbálok meggyújtani.
Hi!
Inkább 2sc4769-et használok ,mert ez van ezt sikerült szereznem,mert se bu 508d,ecg2318 nincs a boltokban ,mindenhol azt kapom vissza ,hogy majd késöbb lesz.(De már 2 hete ) a h.e.store túl messze van hozzám.
kérdem én hogy a primer tekercsnek mekkora legyen a menetszáma hogyha AC áramforrást használok (12V)
Mekkora a frekije az áramnak? mert én próbáltam már 50Hz-val nyomatni de a ferritmag magasabb frekvencián kezd el rendesen működni. Én próbáltam 12 és még 24 voltal is, de ennek semmi esélye. Inkább csinálj egy egyszerű meghajtást hozzá .rakok fel párat ezek biztosan működnek és nagyon egyszerűek.
nincs olyan ami esetleg amiben kevesebb az alkatrész
és lehet DC is csak működjön
|
Bejelentkezés
Hirdetés |






) a h.e.store túl messze van hozzám.






