Fórum témák
» Több friss téma |
Sziasztok.
Lehet olyat csinálni az 555-el, hogy kb 8-9 perc késleltetéssel adjon egy 0,5 másodperces negatív jelet? Autóba lenne ezért 12- 15 voltról működne, az sem gond ha bekapcsolásnál kiadja a 0,5 mp-es negatív jelet.
Hát azt azért nem próbálnám meg, mert nem hiszem hogy az ic-k szeretnék a nem teljesen egyenáramot, ráadásul puffer kondi oda is kell. Pedig biztos vagyok benne, hogy az csinálja a problémát.
Hello!
Egy riasztóba nem tennék ilyesmit. Azt írta, hogy a mozgásérzékelő, magas szintet ad ki riasztáskor. Tehát felfutó élre kell riasztás. A kamu riasztások kiszűrése végett, inkább integrálni, majd komparálni kellene a jelet, és újraindítható monostabilt alkalmazni. Ez az "egyszerű tranyós" megoldás, zavarérzékeny lehet. Főleg, ha az érzékelő távolabb van a monostabiltól. üdv! proli007
Hello!
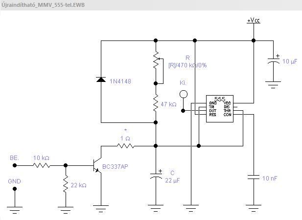
Ahogy figyelem, Te nem azt a kapcsolást, és nem arra használod, amire szeretnéd. Mert a rajzon egy újraindítható monostabil van, Te pedig a tápfeszültség megjelenésére szeretnél egy impulzust. Természetesen ha a puffer feszültsége nem omlik össze az alatt az idő alatt, amennyi ideig kikapcsoltad, akkor nincs megfelelő késleltetés. Hiszen az tárolta az energiát. Elem esetén, meg nem volt puffer kondi. Ha pedig az időzítő kondi nem sül ki időre, akkor azon lehet segíteni egy diódával, ami a tápfeszültség felé megy az időzítő kondiról, mint a képen.. (ez a töltőről való táplálás, meg az áramkör alkalmazása zavaros ügy, inkább azt fejtetted volna ki bővebben, mert szerintem így félre vezetted a segítőidet. Engem legalább is biztosan..) üdv! proli007
Szerencsére már van miből választani... A többi meg kialakul.
Szia!
Lehet hogy kicsit zavarosan fogalmaztam, de a diódás kiegészítéssel sem lehet korrekt működésre bírni az áramkört. Ez egyébként egy füstgáz hőmérséklet érzékelő lenne, ami úgy működik, hogy a füstcső hőmérsékletét figyeli egy hőérzékelő áramkör.( aminek a negatív jele leállítaná az időzítőt). De mivel annak felmelegedése időt vesz igénybe, ezért van szükség az időzítőre, aminek az időzítése a tápfesz megjelenésével indul, és a hőérzékelő áramkör jele állít le ha megmelegszik az adott idő alatt. Ha nem, akkor az időzítés letelte után kikapcsolja a kazánt és riaszt. Ez lenne, csak szivat a tápban lévő puffer kondi. Idézet: „Te nem azt a kapcsolást, és nem arra használod, amire szeretnéd.Mert a rajzon egy újraindítható monostabil van, Te pedig a tápfeszültség megjelenésére szeretnél egy impulzust.” Egyébkét pontosan azt a kapcsolást használom ami a rajzon van, és arra amire szeretném, éppen ahogyan a rajz alatti leírásban is szerepel.
Hello!
Próbáld meg így hátha jó lesz.. A 2-es lábat kösd át a 6-osra, a 7-est meg szakítsd meg. Dióda legyen benne a 6-os és a táp között. üdv! proli007
Szia!
Sajnos ahogy írtad az nem jó, mert nem tudom vezérelni a másik áramkörrel. Nincs bemenetem.
Sziasztok. Segítséget szeretnék kérni. A következő a problémám. Van egy pic által vezérelt kódzáram ami lcd kijelzőt is vezérel, de a kijelző csak 14 lábas(világítás nélküli, az enyém viszont +2 láb világítással. Azt szeretném elérni, hogy a világítás az első gomb lenyomásakor felkapcsoljon és az utolsó gomb lenyomása után pár mp után lekapcsoljon. Van egy kristály piezo a kódzáron ami minden gombnyomásnál csipog. Arra gondoltam, hogy az ebből származó jellel bekapcsolni egy timert és addig amíg nyomkodom állandóan új jelet kapna, de ha abbahagyom akkor idő után lekapcsol. Ebben kérnék segítséget, hogy hogyan lehetne ezt megvalósítani. A segítséget előre is köszönöm.
Üdv!
555 lágyindító, pl motorokhoz. A kitöltési tényezőt ugyan nem lineárisan, mint inkább logaritmikusan növeli, de egyszerű, olcsó, és van ahova ez is elég bőven. Remélem valakinek a hasznára lesz Kondi növelésével,csökkentésével lehet állítani a felfutási időt. Remélem tetszik
Hello!
Na, most mér teljesen eltévedtem. Úgy gondoltam, hogy a PNP tranyót megtartva. Tehát arra a kapcsolásra mondtam, amit megépítettél. - Ha rákapcsolod a tápot, akkor a kondiban nincs töltés, tehát abban a feszültség nulla. Ezért a kimenet ekkor magas szintű. - Ha a kondi (R*C idő alatt) feltöltődik, akkor a kimenet alacsony szintű lesz és riaszt.. - De ha a hőmérséklet érzékelő közben (r*c iső alatt) alacsony szintet ad, akkor a tranyó kisüti a kondit (nem engedi feltöltődni), így a kimenet magas szinten marad. Nem valami ilyesmit szeretnél? Egyébként a tranyó emitterével sorban nem ártana, mondjuk egy 100ohm, mert a kondi töltése megölheti a tranyót, mikor az bekapcsol. A másik, hogy nem lesz kicsit rövid az idő a termikus felmelegedési időhöz képest egy 555-el? Mert én inkább biztosan egy számlálót alkalmaznák. üdv! proli007
Egy újraindítható MMV tűnik a legjobb választásnak a problémádra. ( Lásd mellék.) Az áramkört a csipogó tápfeszültsége vezérli és magas szintet az ki a 3-as lábán az 555, amikor aktív. Késleltetési idő KB 1S - 15S között állítható.
Hf jelnél még szükség lehet egy egyenirányító kapcsolásra...
Sziasztok!
Nagyon sokféle késleltető kapcsolást láttam 555-el, de sok esetben nem tudni biztosra melyik hogy működik. Segítséget szeretnék kérni. Nekem olyanra lenne szükségem, ami késleltetve húzna meg egy kis relét. A késleltetett meghúzás kb pár s-tól akár 30 s-ig lehessen állítani. Az indító jel nem ártana, ha egy impulzus lenne. A meghúzott relé kikapcsolását gondolom a tápfesz elvételével, vagy a reset funkcióval lehetne megoldani. Tehát ilyen igényekre szeretnék megoldást találni. Köszi előre is a segítséget.
Ha lesz egy kis időd, lerajzolnád vázlatosan, hogy hová kell kötni, mert nem nagyon értem.Nem tudom az 555 lábait, hogy melyik mi. A kódzár 5v-on működik, ,de egy 7805-tel van lehozva 12v-ról
_ITT_ egy kép az elvi rajz jelölésével és a tényleges tokkivezetésekkel, felülnézetben.
Láb - Funkció. 1.: GND. ( -UT. ) 2.: Trigger bemenet. 3.: Out vagy Q kimenet. 4.: Reret, törlő bemenet. ( Alacsony aktív szinttel. ) 5.: CON vagy CV, belső feszültségosztó kivezetése. 6.: Threshold bemenet 7.: DIS vagy DS, időzítő kondenzátor kisütő kimenet. ( Nyitott kollektoros kimenet. ) 8.: Vcc ( + tápfeszültség 5V - 15V között. ) ( Vcc = 5V ) ![]() Az áramkört meg értelemszerűen kell a meglévő rendszerhez adaptálni. A kijelző világítását milyen jelszint kapcsolja be?
A háttér világítás egy sima led világítás függetlenül a kijelző elektronikájától.két érintkező egy ellenállás és egy led.
Nincs senkinek valami kedvező ötlete?
Ha lesz egy kis időm megcsinálom. de ha valaki tudna rá még ötletet akkor szívesen fogadom.
Helló.
Ami itt az oldalon van a segédprogramok között, a monostabil kapcsolás, az teljesen jól működik. Az R helyére bekötsz egy trimmert, vagy egyéb potit és máris lehet állítani az időt. (A rublikákba kísérletezd ki, hogy milyen értékek a leginkább megfelelőek.) Ha nekem is monosatabil kell, ezt szoktam megépíteni. Ez tutira jól működik. A kimenetre aztán egy max 200mA áramfelvételű relét direktbe is köthetsz, védődiódával. Aztán a relét táp felé kötöd, akkor bekapcsolás késleltetőt kapsz, ha a test felé, akkor meg kikapcsolás késleltetőt. Monostabil kapcsolás 555-el. Üdv!
Erre az invertálós megoldásra nem gondoltam.
Persze 1X High, aztán meg Low. Köszönöm szépen.
Sziasztok,
Mivel szkóp hiányában vagyok, így csak valószínűsíteni tudom, hogy az 555 rise/fall-time-ja túl hosszú, ezért a kimenetre kötött BD433 mögött lévő 3 db power led sorba kötve kis késéssel kapcsol. Úgy értem, hogy az első az időben, a második és harmadik meg szőrszálhasogató-szemmel láthatóan később. Arra gondoltam, hogy egy 40106-os ic-t tennék az 555 kimenete után, ami schmitt triggeres, így küszöbölném ki a problémát. A gond ezzel viszont az, hogy a 40106 Transition time-ja az adatlap szerint 40-80 ns, az 555-é pedig 10 ns (nem tesztelt). Az adatlapban a magas kimeneti szinthez negatív áramokat ír, amit nem nagyon értek: Hogy vezérelhetném így a BD433-at? Valakinek van ezzel kapcsolatban tapasztalata? Esetleg valakinek ötlete arra, hogy miért olyan nagy a rise-time / miért gyullad lassabban a sorban a két hátsó led? üdv, zimpee
A három led sorbakötve, és nem egy időben kapcsol be?
Hi,
igen. 12V-n vannak, bd433 tápolja őket, a sor előtt 5W1Ohm ellenállás (1200-1300 mA-re lőve be őket). Igazából a három sorból (9 LED) csak egy sornál tapasztalom ezt, és ott is csak az első led, ami 'gyorsabb', és az utána lévő kettőnél nem látok különbséget. Lehet, hogy az az 1 db led 'hibás'? Mármint, hogy a nyitófeszültsége alacsonyabb. Üdv, zimpee Idézet: „Mármint, hogy a nyitófeszültsége alacsonyabb” Biztos, hogy ez a magyarázata a jelenségnek. Az 555 fel, illetve lefutási ideje túl rövid az emberi szem számára.
Jelenleg szét van szedve a vezérlőpanel, de ha összeraktam, megnézem újra, és legfeljebb kicserélem, van tartalék szerencsére.
Hello!
Tudod Te miről beszélsz? a 1ns idő, egy milliószor rövidebb, mint az 1ms. Pedig az 1ms is már egy ezred másodperc. A szem pedig, már ezt sem tudja megkülönböztetni.. (50Hz-et is csak a szem perifériás látása találja villogásnak, pedig az 20ms. Éleslátás integrálása, még ennél is lassúbb, de nem véletlen.) Egy logikai kimenet magas szintje esetén, terhelhető a GND-hez képes. Alacsony szint esetén, pedig a tápfeszültséghez képest. Így az áram iránya a kimeneten kettő között ellenkező. Ezért a negatív előjel. Soros kapcsolásnál, az áram közös, és ez azt is jelenti, hogy egyidőben folyik. Ha valami lassú, akkor az vagy termikus jelenség, vagy van belső eletronika-kondi, amiben a töltések felhalmozódása lassabb.. üdv! proli007
Hi,
Persze, a múltkor már tisztáztuk a ns láthatóságát/nem láthatóságát. A gondom csak az volt, hogy az 555 rise/fall-time az adatlap szerint nincs tesztelve, így elég sok érték lehet, gondoltam, akár jópár ms is, ezért különbség. A választ köszönöm, zimpee
Hello!
Olyanon rágódsz (immár több alkalommal) aminek jelentősége nincs. Ha az 555 maximális frekvenciája 100kHz, akkor ha négyszögjelet szeretnénk látni a kimenetén, akkor a felfutásnak minimum 10-szer gyorsabbnak kell lennie. 100kHz, az 10us, tehát a felfutás vélhetően 1us alatt van. De semmi estre sem az 1ms tartományban van. De az egésznek akkor lenne jelentősége, ha kapcsolóüzemű tápot készítenél belőle, és nem villogót. Egyébként az 555 csak egy mezei időzítő áramkör, és nem rakéta, miért tesztelnék ns-ra a kimenetét. Az hogy elvetemült amatőrök mire használják az mindenki saját felelőssége. De egy Led-es villogó témájában a probléma felvetése is értelmetlen. üdv! proli007
Segítséget szeretnék kérni az alábbi kapcsoláshoz!
Az 555 tökéletesen működik, de az indításához 5v-ot szeretnék használni, ahol egy BC546 húzná gnd-ra a 2 lábat. Az lenne a gondom hogy a BC546 bázisellenállását pusztán megérinteni is elég már indul az időzítés. Mit kell tennem hogy stabilan kapcsoljon a tranzisztor? |
Bejelentkezés
Hirdetés |




Kondi növelésével,csökkentésével lehet állítani a felfutási időt. Remélem tetszik












