Fórum témák
» Több friss téma |
Fórum » LM1036 sztereo hangszínszabályzó áramkör
Témaindító: Krajcsooo, idő: Máj 29, 2006
Témakörök:
Kossz az infót! Olvastam itt sok üzenetet,LM1036-rol. valakinek jól müködik, valakinek kevesbé. Meg szeretném épiteni. Legtöbb helyen a búgás volt a gond. Aki megépitette, és normálisan működik, az feltenné melyik NYÁKot hasznalta? Esetleg valami plusz tanács(ha van) jól jönne.
Hali! Itt van a nyák és a leírás is.
Szia. Az alkatrészek olyanok értékűek legyenek amilyenek a rajzon is szerepelnek, még ha bontottak is. Szerintem az alább belinkeltet építsd meg. Csupán egy íc- vel és néhány passzív alkatrésszel kell hozzá több cucc, de így kétféle választható bemeneted lesz. Már többen is szenvedtek emiatt az alapkapcsolás megépítése után.
Ha kell belinkelem hozzá a nyáktervet.Bővebben: Link
Üdv!
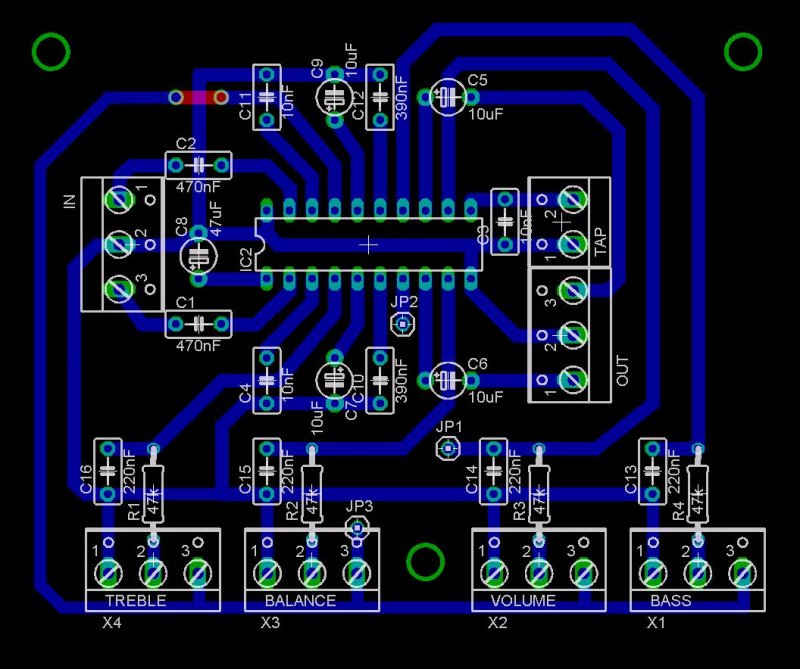
Én az IC gyári adatlapjában lévő kapcsolást építettem meg, nekem működik és nem gerjed. 50V-os műanyag MKT kondikat használtam, ezeken van egy pont az a kondi külső fegyverzetét jelöli, ezt a lábat földpotenciálhoz közelebb kell mindig bekötni zavarvédelmi okokból. Itt a nyákrajz amit én csináltam, kinyomtatás után vasalható.
Ertem. Meg csak annyi, hogy egyik ismerosom keszitett egyet, dj szabcsa nyak-al. Mukodik is neki, minden szepen, nem zug nem is recseg. csak az a baj, hogy eleg halk. Ez miert lehet?
ja, es kossz a nyak rajzot, hasznalni fogom
Szia. Volt egy hozzászólásom a kérdésedhez lehet elkerülte a figyelmedet "olvass 4 hozzászólással vissza" .Sajnos rossz válasz gombra kattintottam lehet ezért nem vetted észre. Nem akarom rád erőszakolni az általam ajánlott kapcsolást , de ezzel nem igen lehet olyan probléma mint az ismerősödnél. Sokan miután megépítették utána kínlódtak hasonló problémával. Az NE5532 IC KB 100FT a hozzá tartozó ellenállások 50 FT valamint 4 darab kondenzátor 100FT körül van és néhány négyzet centiméter panel többlettel elég sok bosszúságtól megkímélheted magadat. Bármelyik mellet döntesz azért egy IC tokot ne sajnálj .
Igen latom. Akkor feltenned nekem NYAK tervet? Meggyoztel...
Akkor feltenned nekem a NYAK tervet? fontos lenne.
Máris keresem. Gép váltás volt, előkotrom valahonnan.
Ha sprint layutot használsz akkor elküldöm abban ha neked jó.
Nem hasznalok most epp semmit, ha csak abban van meg akkor jo lesz az is, majd megoldom, ha viszont megvan normalisan, az jobb lenne.
Nem hasznalok most epp semmit, ha csak abban van meg akkor jo lesz az is, majd megoldom, ha viszont megvan normalisan, az jobb lenne.
Na végre megszületett a konvertálás is. Itt vannak. Annyit azért még hozzá tennék én mindig új és jó minőségű alkatrészekkel építettem meg. Három példány működik belőle és minden gond nélkül első bekapcsolásra indultak.
Szia! Megcsinaltam a hangszinszabalyzot, de meg se mukkan. Reccsen egyet bekapcsolaskor, es semmi tobb. Mi lehet a baj?
Megis mukodik. Elfelejtettem valamit. Most probaltam es jo volt.
Mit sikerült elfelejteni? Nekem indult elsőre, mondjuk én először fejhallgatót tettem a kimenetére, azzal jó volt, aztán erősítő elé.
Vigyázz, mert az IC-t nem erre tervezték. Én először kinyírtam egy hangszóróval még jó pár éve. A kimenetét még teszt idejére sem ajánlott leterhelni.
Nekem bírta rendesen, nem halt bele és amúgy is alacsony hangerőn próbáltam ki!
A lényeg, hogy nem lett baja! A füles gondolom 32ohmos, kis hangerőn nem annyira veszélyes. Nem olcsó IC.
Jól látod a helyzetet, 32ohmos fülessel próbáltam.
Az atkotest felejtettem el....
Szepen mukodik. Meg nem birtam normalisan probara tenni, csak annyi volt h bekapcsoltam. Nem vettem eszre rajta semmi hibat. En erosito ele teszem. Az erosito TDA7294-es IC vel van megepitve.
Helló!
Nekem az lenne a problémám, hogy meg van építve nekem egy hangszínszabályzó áramkör LM1036-al, ami működik is szépen, de amikor bekapcsolom és amikor ki, akkor a hangfalakból egy nyikkanás hallatszik, gondolom egyenfeszültség lehet a kimeneten ekkor, később működés közben nincs semmi baja, nem zúg, nem búg, csak a be-ki-kapcsolásnál. Mit tudnék ezzel csinálni? Üdv Erik!
Hali! Nekem is volt ilyen problémám, én nem tudtam ellene tenni semmit, utána csináltam egy koppanásgátlót és megoldódott a probléma. A koppanásgátlót megtalálod itt a fórumon.
Gyakorlatilag semmit nem tudsz csinálni vele ez ilyen. bekapcsolás késleltetéssel tudod kivédeni úgy hogy a hangszórót később kapcsolod rá bekapcsoláskor és azonnal lekapcsolod kikapcsoláskor.
Okkés, köszönöm szépen a válaszokat, egyébként én is egy koppanásgátló beépítésére gondoltam, csak mondom körbekérdezek, hátha van más ötlet!
Még egyszer köszi.
Üdvözlet!
Meg építettem régebben ezt a kapcsolást(LM1036 adatlapján lévő), ami működött is egy darabig, de ma nem akart beindulni. Igazán csak az érdekelne, hogy én rontottam e el valamit, vagy az IC rossz. Most az adatlapot nézem, ha jól értelmezem akkor a 11 lábon 9 max 16 volt lehet ez oké megmértem 11.4V, A 17 lábon 5.4V na ez nekem 0V. Rövidzárlat nincs a környéken elég valószínű. Az LM sem melegszik. Ötletek? |
Bejelentkezés
Hirdetés |














