Fórum témák
» Több friss téma |
- Ez a felület kizárólag, az elektronikában kezdők kérdéseinek van fenntartva és nem elfelejtve, hogy hobbielektronika a fórumunk!
- Ami tehát azt jelenti, hogy a nagymama bevásárlását nem itt beszéljük meg, ill. ez nem üzenőfal! - Kerülendő az olyan kérdés, amit egy másik meglévő (több mint 17000 van), témában kellene kitárgyalni! - És végül büntetés terhe mellett kerülendő az MSN és egyéb szleng, a magyar helyesírás mellőzése, beleértve a mondateleji nagybetűket is!
Aham, értem. Akkor mit tegyek az ónnal. Jó az a kínai, vagy nem ?
Milyen tulajdonságát ismered azon kívül, hogy kínai? Ennyi infó alapján megvennéd?
Hát nem épp. De van egy 300 FT-os, amire tegnap azt mondta Zsombi, hogy neki is olyan van, és az jó, ő is azt használja. A gond az, hogy 17 G, de így nem tudom, hogy az kevés -e nagyon..
Sziasztok!
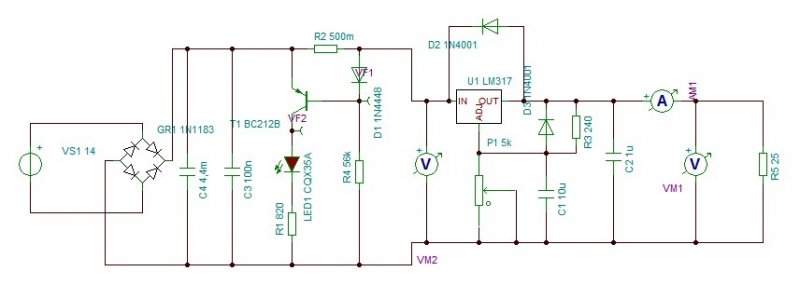
Az lm317 IC adatlapja alapján szeretnék egy kis tápot készíteni 1,2-10V max 500mA terhelés. Rajz mellékelve. Tettem bele egy visszajelzés, hogy ha a terhelés 450 mA felé megy akkor világítson a LED. (a valóságban valami hangjelzés lesz.) Szerintetek ez így mennyire működőképes a mindennapi használatban? A szimulátor szerint jól működik bár néha furcsa a viselkedése. A rajzon az R5 a terhelés próba. Ott lesz a kimenet.
Sziasztok!
Pwm-meghajtással működő ledes világítás fényerőszabályzásához lineáris vagy logaritmikus potmétert érdemes használni? Azért gondolok log-ra, mert hangerőszabályzáshoz is azt részesítik előnyben, és úgy tudom a szem fényérzékelése sem lineáris.
A másik kérdésem ezzel kapcsolatban, hogy miért változik a kimeneti feszültség a terhelés hatására.
Én az szeretném, hogy ha a p1 potival beállítok pl. 5,5V-ot akkor az terhelés alatt is 5,5V legyen. [off] Most nagyon elbizonytalanodtam.
Nem 17 gramm? Az nagyon kevés. Én ha javasolhatnám akkor legalább 1kg-osat vegyél. Igaz, hogy nem lesz olcsó de sokkal jobban megéri mivel jópár évig nem fog elfogyni és tönkremenni sem fog. Ahogy kadarist mondta több információ kellene az ónról és akkor már meg tudjuk mondani, hogy jó vagy nem jó.
Nos ahogy nézegetem, számolgatok persze, hogy elmászik a feszültség. Addig jó csak amíg kb. 500 mA terhelést el nem éri. Utána elkezd lassan esni a feszültség mert már nyitva a tranzisztor.
Jól sejtem? Másik: A BC212 adatlapján ez szerepel: Base-Emitter On Voltage min: -600 mV Typ: -620 mV Max: 720 mV Ez azt jelenti, hogy ezen feszültség hatására kezd el kinyitni a tranzisztor?
Végül semmire nem jutottam alkatrésszel kapcsolatsoan, mivel a megfelelő aljzat az erősitőhöz. A Tescoban, még megnézem...
Szia!
Az tranzisztor áramerősítési tényezőjét adják meg a betűk.
m = milli, cd = kandela.
Bocsánat, de valószínüleg elkerülte a figyelmetek az elöző kérdésem, szeretném ha válaszolna rá valaki. Előre is köszönöm!
Keress úgy a témában, hogy Deprez-műszer előtét ellenállás-számítás (feszültségméréshez) és söntellenállás-számítás (áramméréshez).
Bővebben: Link
Már látom, rosszul fogalmaztam, elnézést! Nem a szó szerinti működése érdekel, hanem az, hogy hogyan tudok vele feszültséget és áramerősséget mérni, mivel a feszültség és áremerősség is be van skálázva rajta. Tehát egy műszerben 2 műszer van. Egy kapcsoló segítségével tudok váltani, hogy éppen mit szeretnék mérni?(feszültség vagy áramerősség)
Gondolom a hátulján két kivezetés van. Így alapból nem tudsz kétféle mérést végezni. Feszültségméréshez előtét ellenállást kell rákötni (sorosan), áramméréshez söntellenállást (párhuzamosan).
Azért nem oda írtam mert nem konkrétan az adott IC-ről kérdezek hanem a feszültség, áram viszonyáról és a tranzisztor viselkedéséről.
Igen használhatsz, csak tokozásban térnek el egymástól. Kivéve a C végűt, amely CMOS fajtájú.
Sziasztok!
Valaki meg tudná mondani, hogy egy 3-as AA elemtartó kb. mekkora (szélesség,hossz, magasság)? Amíg ezt nem tudom nem tudok dobozméreteket sem. Köszi
Értem, énis hasonlóan gondoltam. Nem közölnek róla semmi adatot. Köszönöm a választ! Üdv.
Kadarist !
Akkor a lábak száma ugyanannyi mindnél csak a tokozás a más igaz?Amúgy nagyon kezdő vagyok azért kérdezem.
Sziasztok!
A csatolt alkoykapcsolón mit kéne módosítani, hogy 5V-ról működjön? És ebben a felállásban kb. hány db ledet tudna meghajtani?
Igen. SMD és furatszerelt típusok vannak, de mindegyik 8 lábú.
Sziasztok.
Ilyent szeretnék csinálni csak nem igen ír vissza senki se.Nem akarok sürgetni senkit se csak valamit ahonnan el tudnám kezdeni.Valami egyszerü kapcsolást amit már én is átt tudnék alakíttani. Köszönöm
A HEStore-ban kapható, UM 3x1 AA elemtartó méretei: 46x57x15 mm. Maga a tartó, kilógó részek nélkül (az enyémben nincsenek kilógó csatlakozók a vezetékeken kívül).
Sziasztok!
LG bluray hiba, nem kap feszültséget az optikai meghajtó. Tápegység jó alaplapra megérkeznek a feszültségek. Viszont az optikai meghajtónak a tápját ahova dugom az alaplapon már a feszültség fele mint aminek kellene lenni. ( 5 V helyett ~2.8 V érkezik, 3.3V pedig meg se érkezik) Mire utal a hiba? Köszönöm!
Sziasztok!
Keresgéltem a jóöreg googlevel hogy hogyan müködik a tv. Arra több helyen rátaláltam hogy hogyan jön létre a kép a képernyőben( ez tuti pps ) A kérésem az volna hogy valaki nem tud adni nekem 1 elméleti kapcsolósi rajzot, mert nem tudtam megállapitani hogy hogyan kapcsolódik össze a káder a vertikál,és mit is csinál az a szinkron stb. stb. ,
Szerintem a legkorrektebb ( elméleti és gyakorlati ) tudás az analóg TV-ről ( és rádióról ) itt: Bővebben: Link . Szánj rá pár napot és lapozd végig. Sajnos az analóg TV-nek meg vannak számlálva napjai.
|
Bejelentkezés
Hirdetés |








, 



