Fórum témák
» Több friss téma |
3 motron kipróbáltam, de mindig megbolondul vagy mit csinál
. Mi lehet a gond? Nem tudom sehogy levenni a jelet Pedig szerintem ez jó.
Sziasztok! nektek jó a josepino féle kapcsolás?555-ösből építettem elé jeladót,amire egy 555-ös astabilról adom a jelet,de akkor is 120-as ugrásokkal dolgozik! Ha egyetlen jelet adok neki,mindegy hogy közvetlen a 4. lábra vagy a meghajtójára,akkor is 120-at jelez! Mintha nem tudna kisebb felbontást!
Sajnos még nem jutottam elobbre, nem tudom mi lehet a probléma. A kapcsolás egyébként jó, a tesztjelet rendesen kiirja az LCD-re.(kettes és hatos láb osszekotése)
Aha értem. Pedig már várom hogy összejöjjön neked, mert én is megépítem úgy néz ki, ha sikerrel jársz.
Sziasztok!
Van egy elektronikus, de mutatós fordulatszámmérő órám. Orosz, utángyártott valami. Régi Ladából lett kiszedve még nagyon régen.A lényeg a lényeg, nem tudom hogy melyik kábel micsoda. 4 db. jön ki belőle. Az egyik a test, az szétszedés után egyértelmű volt, de a másik három (fekete, fekete-piros, zöld) egymás mellől (3 különböző pontból) származnak és fogalmam sincs hogy melyik hova mehet. (eleve + és gyújtáson kívül mi kellhet még?) A zöld kábel viszonylag hosszabb a többinél. Szerintetek mit hova kell kötni? Át lehet ezt alakítani 2 ütemű motor fordulatszámának kijelzésére (Simson)? Sőt, akár át lehetne e alakítani (LEDeket meghajtó kapcsolás kiegészítésével), hogy ne tekercset mozgasson és az pedig egy mutatót, hanem LED-sor növekedjen? // Képeket tudok küldeni ha szükséges. // Előre köszönöm a válaszokat! Anti
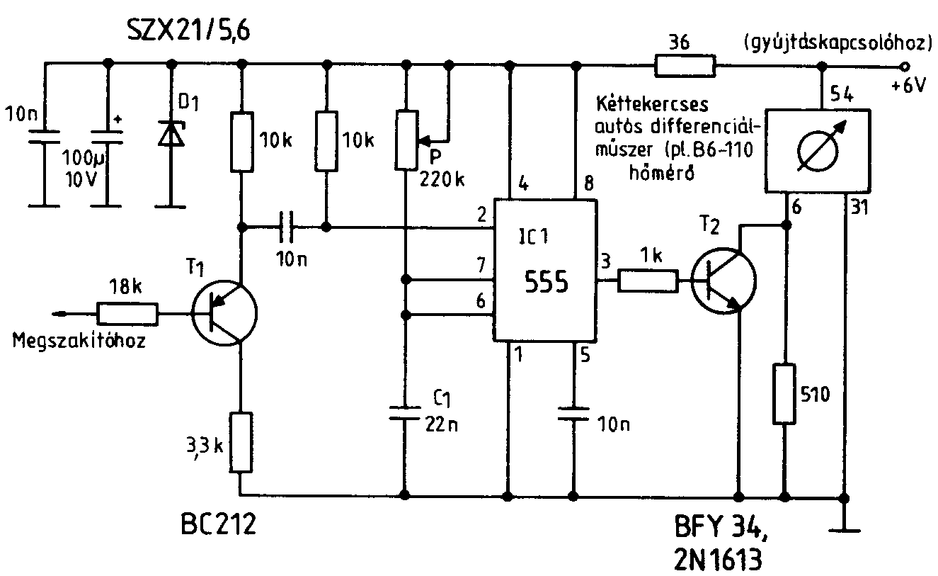
Hali!
Én a Josepino féle alapján építettem fordsz.mérőt, de kicsit megvariáltam (pl.:kijelzés tranzisztorokon keresztül)és magam (hobbie.-ás segítséggel) írtam a programot hozzá. Biztos láttál már és talán van neked is otthon ilyen kis 1500-3000 Ft-os asztali lámpád, teleszkópos fej, 20W-os izzó. Én egy ilyenről szedem a jelet (a tápot is) és tökéletesen megy (nálam 1499-1501-ig). (Vigyázz, ha táp is erről megy, akkor egyenirányítani kell azt a részét!) Próbapanelon már működik, hamarosan elkészül a működő nyák verzió is, ha minden rendben, akkor természetesen felteszem az egészet ide. Jelenleg nekem a melléklet alapján van megépítve a bemenő jel, dióda és kondi nélkül megy rendesen a lámpáról, de kocsiba lehet, hogy kéne a dióda, kondi is, erre írhatna valaki valami okosat! (Ha letestelem a dióda, kondi kombót, akkor a lámpáról nem megy a jel)! A pic lábára közvetlen ne adj jelet, mert tönkre mehet (az egész pic is)! Üdv Tices
Üdv mindenkinek! Lenne egy kérdésem,problémám. Adott peugeot 405 fordulatszámmérő. Beépítettem egy 2t motorkerékpárba. Nem tudok neki jelet varázsolni! Csináltam tekercset a gyujtókábelre de ki sem mozdul a mutató.Nem megszakítós hanem cdi gyújtásom van. A műszer működik tesztelt.Tud valaki valami ötletet adni?üdv Ottó
3-15 menet vezetékkel sem megy. Az 1-es pontra (megszakító)-ra nem mertem rákötni, amíg nem tudok biztosat (ott mégiscsak 3-400V van). Nézelődtem a neten, rádiótech. újságokban, megoldás sokféle van, de általában az 1-es pontra és rengeteg verzió. Tudna valaki adni egy tesztelt kapcsolást, amivel biztosra mehetnék a jel levételével? Csak gyújtótrafóról vagy a kábel köré tekert vezetékről, de olyan kellene, ami kivédi a hibákat és biztonságos az elektronikának, ha lehet ilyet mondani/kérni, tehát gondolok arra, hogy pl. a megszakító mellett lévő kondenzátor ad egy plusz löketet és ezt már nem kéne mérnem.
Ha hülyeséget írtam, javítsatok ki. Továbbra is kevés tudással rendelkezem elektronika terén, de igyekszem! Előre is köszönöm!
Sziasztok.
Szeretnék segítséget kérni, hogy lehetne-e pc-re fordulaszámmérő örát kötni (pc-s játékok visszajelzésére)? Előre is köszönöm.
Hello!
Ez csak vicc nem? Mert a számgép programja honnan fogja tudni Te mit kötöttél és hova? Vagy átírod a játékprogramokat? Mert akkor semmi gond üdv! proli007
Üdv!
Megépítettem a fordulatszámmérőt (már nyákon van). Trafó 1-es pontról működik, de mint sokaknak, nekem is az a problémám, hogy az alsó két digit nagyon ugrál. Két megoldást gondoltam ki, a., az utolsó két számjegyet kerekítem egészre és 5-re, b., 8 helyett több értékből átlagolok. Az a., egyszerűbb megoldás, de "csúnyább". A b., sem sokkal bonyolultabb, mert 8 értékből már átlagolok, de ez lehet, hogy kevés. Melyik lenne jobb? Mennyi értékből kellene átlagolnom, hogy jó legyen? Legkisebb, legnagyobb eldobás jó ha van, de nem szükség? Vagy a., és kész, annyi bőven elég? 10 MHz a quartz, ez az elmélet, ez alapján készült!,. Köszi előre is!
Köszönöm Tices.
Ha esetleg lenne még hasonló leírásod, esetleg USB-s megoldásr az nagyon jó lenne.
Hello!
Olyan hogy PWM fordulatmérő, olyan nincs. Szerintem PWM fordulatszabályzót és digitális fordulatszámmérőt szeretnél építeni. Ha a ventilátorról a forgással arányos impulzusok levehetők, akkor megoldható.. Mellékelek egy fordulatszámmérőt. (De szerintem egy kontrollerrel felépített ma már sokkal egyszerűbb.) Ez ugyan "csak" három digites. De hogy egy mezei ventilátorhoz miért kellene négydigites fordulatszámmérő, arról fogalmam sincs, mert még egy 10 Led-es kijelző is durva túlzás számára. (Szerintem) üdv! proli007
Igazábol elég lenne a 3 digites is. Pic-set azért nem akarok csinálni mert nem tudom hogy kell rá programot tenni.
Hm. mennyit ugrál? Nem az a probléma, amit a rákövetkező hozzászólásban írtam le?
sziasztok!
Vettem olcsón egy Derbi Fenix 50 tipusú kismotor elektronikus fordulatszámmérőjét.A műszernek 3 tűs csatlakozója van.Mivel nem ismerem a felépítését,ezért óvatosan szétszedtem.Kiderült hogy a három tűből csak kettő van bekötve.A benne levő integrált áramkör típusa LM 1819.Letöltve az adatlapját látható hogy a műszernek 3 vezeték kellene (pozitív,test,jel).Ehhez képest a műszerben csak a test és a jel van bekötve.Mivel ez a spéci ic nem kapható idehaza,így nem akarom tönkretenni véletlenül.Tudnátok segíteni hogy miként működhet ez a műszer?Vagy az alapműszert felhasználva építsek egy másik elektronikát hozzá,ami eleve három vezetékes.Köszönöm a segítő hozzászólásokat.
Még annyi hogy a műszert nem a saját motorjára akarom rászerelni,hanem egy tirisztoros gyújtású épített gépre.
Hello!
Nem ismerem ezt a műszert, de nem ajánlom hogy másik elektronikát készíts hozzá, mert ez egy kereszttekercses műszer, és az IC speciálisan ehhez van gyártva. A kapcsolásban érdekes módon a plusz tápfeszültségnek és a fordulatszám impulzusnak közös bemenete van. Erős a gyanúm, hogy nem a gyújtásról, hanem a generátorról vette a tápot és egyben a fordulatjelet is az áramkör. Szerintem ez ketté választva működni fog három lábbal. (Főleg, hogy tirisztoros gyújtásra lesz rákötve) A pirossal bekarikázott résznél a nyákot kikaparni, a zöld helyén meg átkötni. Ekkor látható a rajzon hogyan kell bekötni. Piros +táp. Kék test. Zöld gyújtásra. De a bemenetet célszerű úgy kialakítani, mint ahogy az adatlapon van. De minimálisan sorba, még egy ellenállás kell, mert a 400V körüli gyújtófeszültségtől, lehet hasmenése lesz az IC-nek. Szóval ezt azért még érdemes körbejárni. Az átalakítás úgy is elvégezhető, ha a diódát kiveszed, és egy 1N4148-al oldod meg az átkötést. üdv! proli007
Szia!
Köszi a gyors választ! Ha nem jönne össze akkor egy olyan elektronikára gondoltam amit épp itt láttam,és kereszttekercses műszerhez készült.Akkor egy Daihatsu autóba való műszerhez kért valaki segítséget,és annak is a műszere kereszttekercses.Azért tudom mert volt nálam olyan műszer javításon,de nem tudtam megjavítani.A jelet a műszerbe nem a trafóról venném,hanem a jeladó tekercsről,ami csak 0.5-1 volt körüli jelet ad.A tanácsod kipróbálom,hátha összejön.Köszönöm! Joe Ui:erre a kapcsolásra gondoltam.
szia!
Lenne még egy kérdésem. Az átvágást átkötést megcsináltam,és a műszer mutat is,de az 50 hertzes feszültségre,vagy külső jelre csak 2000-et mutat.A potméterrel állítható,de feljebb nem lehet állítani 3ezerig.Gondolom egy kondit kellene kicserélni,talán éppen azt a kerámia tárcsakondit.Ötleted van hogy növelni vagy csökkenteni kellene? Köszönöm.
Hello!
Az adatlap szerint ahogy nézem, a 6-os lábra menő kondit kellene növelni. üdv! proli007
Szevasztok kérdésem/kérésem a következő lenne:
Jelenleg egy egyedi fordulatszám mérőt készítek probléma a következő. Ezt szeretném ellátni egy ledes benzinszint és vízhőfokjelzővel amit szerintem elég speciális alakú panelre kellene valahogy ráhelyezni hogy frankón elférjen a fordulatszámmérő házban. a panel alakja és a ledek elhelyezkedése a rajzon látható módon lenne (remélem érthető a rajz). Kérdés megvalósítható-e ez ilyen formában és mik kellenek hozzá? Kérés valaki megtudná-e rajzolni nekem a NYÁK-ot?
Hello!
Ebben a kis méretben maximum felület szerelt dolgokkal lehet operálni. Ha valaki azt megtervezné, akkor el tudnád készíteni? De szerintem nem fogja senki helyetted megoldani a gondodat, ha csak nem találsz valakit akit ugyanez a dolog érdekel, és megfelelően felkészült is a feladatra. De előbb talán még a kapcsolási rajzot is létre kellene hozni. Amiben minimálisan 2db LM3914-van, vagy célszerűbben valamilyen mikroprocesszor. Ahhoz viszont programot kell írni... üdv! proli007
Íme a kapcsolási rajz és ez eredeti műszer amit át szeretnék alakítani. Plusz mellékelem az eddig elkészült fordulatszám mérő részt ami már bent van a házban. Lásd hogy hogy képzelem el a ez egészet.
|
Bejelentkezés
Hirdetés |




. Mi lehet a gond? Nem tudom sehogy levenni a jelet
Pedig szerintem
Régi Ladából lett kiszedve még nagyon régen.



















