Fórum témák
» Több friss téma |
Fórum » Labortápegység készítése
Helló!
Én arra gondoltam, amikor azt mondtam, hogy nem szeretnék tekercseket készíteni a táphoz, hogy sok táphoz (ha jól tudom a kapcsolóüzeműekhez) kell spéci trafókat tekerni/átalakítani. Én ezt akarom elkerülni. A trafó szerintem 24V -os legyen, az könnyen beszerezhető és máshol is felhasználható később, esetleg. Fesz. és áram vonatkozásában olyat szeretnék, amivel mind a kisebb, mind a nagyobb áramkörök biztonságosan, stabilan meghajthatók. Feszültségre kb. 30V -ra gondoltam, bár jó volna az 50V is, de ahhoz valószínűleg nem lesz elég a könnyen beszerezhető 24V os trafó. Továbbá jó volna, ha a beállított érték stabil volna. Áramnak szerintem 3-4A elég lenne. Hasznos volna egy rövidzárlat védelem is. Azt, hogy mire használnám pontosan, egyenlőre (mivel eléggé a dolgok elején vagyok), nem tudom megmondani.
Szia!
Mivel trafo nem csak kapcsolouzemu tapban van, jogosnak ereztem kerdesem ![]() Na akkor osszegezzunk. Szukseged lenne egy kb 30V kimeneti feszultseggel biro, 3-4A terhelhetosegu, rovidzar vedett laortapegysegre. Ajanlataim kozott szerepel akkar a Pioneer Tapegyseg Alkoto tervezesevel; de batran ajanlom Prolli007 LaborTapjatis. En az utobbit epitettem meg. De talalhatsz itt tobb kapcsolast is, melyek alkatresz igenye igazodhat esetleg a fiokod melyen rejlo ertekekhez.
Hello!!
Idézet: Komolyabb áramkörökhöz mindenféleképpen nagyobb áramerősség tartozik. „mind a kisebb, mind a nagyobb áramkörök biztonságosan, stabilan meghajthatók” Idézet: Ha ezeket a kitételeket szeretnéd, akkor szerintem neked Alkotó féle labortápegységére van szükséged. Az a tápegység 0-50V/0-5A-ig használható. Rövidzárvédett és áramkorláttal rendelkezik. Persze vannak itt egyszerűbb és kisebb teljesítményű tápegységek is. Ha visszaolvasgatsz, találsz elég sokféle változatot. De ha csak az a 24V-os trafóval szeretnél "építkezni" akkor, abból csak 30V-os tápegység készíthető. „bár jó volna az 50V is”
Szia!
Neked is köszi a választ! Jut eszembe van nekem egy 42V 400VA -es trafóm is (bár megvan egy jó ideje, még ki se próbáltam). De ahogy nézem a retoocs által közölt, Alkotó féle tápot, elég sokféle feszültséget igényel, úgyhogy egyenlőre szerintem maradok a 30V -os vonalon. ![]()
Ha 24V váltó áll rendelkezésedre, akkor, A középső rajz a nyerő
Proli mester modifikációja, nagyon jól sikerült, én is megépítettem. Stabil, agyoncsaphatatlan, a beállított értéket századvolt stabilitással képes tartani. Valószínűleg érdekel, hogy komplett nyákterv is van hozzá.
Ha elolvasod az 1 szam alatt szereplo linkelt keped BAL alul talalhato szoveget is, akkor rajohetsz, hogy hasznalhatod ehhez a 42V 400VA-s trafodat is. Csak okosan kell banni az ertekekkel
![]()
Igy igaz! En is nyuzom mar egy ideje, de.......
![]()
Sziasztok!
Engem ez a 'labor' fogalom foglalkoztat. Mitől számít egy tápegység labortápnak? De hallottam már olyat is, hogy műhelytáp, szervíztáp, labortáp, precíztáp. Mi a különbség?
Arra jutottam, hogy valószínűleg ezt építeném meg (még nem biztos rászánom magam). Szóval ezzel van (főleg az 50V -os verzióval) vannak tapasztalatok? Az IC és a tranyók is bírják a nagyobb feszt? Mekkora hűtés kell a tranzisztoroknak? (és melyeknek még) Van ehhez NYÁK? Ebben akkor a rövidzárvédelem is benne van?
![]()
Tokeletes valasztas, ez is.
De.... ahogy tanult kollegam -sorry, nem tudom melyotok ![]() okosan kell banni az ertekekkel, mert ha 50V kimeno feszultseg, es 5A-re allitott aramkorlat mellett zarod rovidre a kimenetet az 250W eldisszaipalando hot jelent!!! A tranyo birja egy ideig, de szamolni kell a homegfutas lehetosegevel is, akkor viszont nincs az a nagy borda ami megvedi a felvezeto eszkozod! Sajna gyakorlati tapasztalatom nekem ezzel a tappal nincs. ![]()
Ezt azzal egészíteném ki, hogy védelmet kell építeni a hőmérsékletre.
1. figyelni a hűtőborda hőmérsékletét és adott hőfokon pl. 80°C bekapcsolni egy ventilátort 2. Ha tovább melegszik pl. 100 °C akkor hang és fény riasztás 3. Pl.: 120 °C lekapcsolni automatikusan a kimenetet. Ha megvan ez a védelem és mégis ellövi a tápegységét akkor ![]()
Sajnos a homegfutas jelensege meg ezek mellett is megtortenhet!!! De igen, ezen megoldasok nagyban novelhetik a tapegyseged elettartamat! Bocsanat, hogy nem en irtam le ezeket, s igy felinformacioval szolgaltam e nemes kozoseg eletet.
![]() Furcsa a reakciód. Nem kell ezért bocsánatot kérni. Az igaz, hogy a hőmegfutás ellen nem véd. Csak, ha nagyon-nagyon-nagyon-...... precíz hővédelmet nem épít. De hát ez már egyéni ízlés kérdése. Ha meg annyira pöpec cuccot szeretne, de nem akar megdolgozni érte akkor vegye meg 1-2-3 százezerért. ![]()
El kell keserítselek: akár milyen profi hővédelmet építesz be egy tápba, az a hőmegfutástól nem tudja megvédeni (nem is arra való) !! Ugyanis a hőmegfutás néhány tized-század másodperc alatt jön létre, amikor a bordákon még nincs is mérhető változás, de még a tranyó tokozásán is csak langyosodást tapasztalsz, a lapka hője pedig már az egekben van.
Az IC -vel nem lesz gond, mert stabil 24V-ról jár. A tranyók már más kérdés: nekem a 2N3055-el sok gondom volt (silány, hamis? tranzisztorok), de neki amúgy is sok az a 60V, ami ilyenkor a bemenő feszültség. Ezért érdemes nagyobb fesz. tűrésűre cserélni (pl:2N3773). Ha emellett még 5A-t is akarsz, akkor a tranyók számát is növelni célszerű; készült is egy NYÁK terv 4 tranyóval is. Amúgy az eredeti verzió doksija ITT van.
A hűtéssel ne spórolj, jó nagy bordát keress ! Rövidzár védelem van benne természetesen, beállítható.
És megtaláltam végre a 4 tranyós verziót is:
Bővebben: Link
Ha valamit végképp nem találsz, érdemes engem is megkérdezni, mert néha egészen normális vagyok, és küldöm ami kell.
Üdv!
Ismételten köszönöm a válaszokat mindenkinek! Szóval az 50 V 5 A azért elég "veszélyes" ezzel a kapcsival...de természetesen hővédelem lesz. Inkább most az zavar kicsit, hogy van több negatív tapasztalat a 2N3055 -tel vagy ez csak balszerencse? ![]() ![]()
Nem lehetne esetleg IGBT(-ket) hasznalni helyettuk?
Van nagyobb teljesitmenyu is koztuk Igaz akkor megint elojon a TO3 tokozas hoatado felulete es a to220 illetve a TO-247 kozotti kulonbsegek.
Az IGBT-nek olyan vezérlés kell, mint a FET-nek, úgyhogy nem lehet csak úgy cserélgetni, ráadásul az IGBT-nek nagyobb feszültségen van létjogosultsága.
Nem vitatkozom, egy kopasz, kopasz kerdese volt
![]() Prolli baratunk tett 3at a tapegysegebe, ezert mertem erdeklodni. Gondolom itt a nagyobb feszultseg hatar csak masodlagos, itt foleg az aramerroseg turese a fontosabb megnezve egy 2n3055-el es egy irfz44el epitett kapcsolast, olyan egetvero kulonbseget nem lattam, bar nem is tudom, mit kene latnom ![]()
Elkészült az első (számomra ismert), relés előszabályzó egység. A kapcsolás Proli007 érdeme, én csak köré rajzoltam a teljes környezetet. Teljesen automatikus, akár potival, akár áramkorláttal, akár rövidzárral idézzük elő a kimeneti feszültség változását, arra reagál a szabályzó, és hozzáigazítja a AC bementi feszültséget. Minden olyan szempont szerint leteszteltem ami csak eszembe jutott, és mindenhol jól működött. Azt hiszem most már ténylegesen is kitolható a maximális feszültség értéke, a várható hőképződés ésszerű szinten tartása mellett. (Az egész fokozat kijön 500Ft-ból, a reléken kívül.)
Terveztem hozzá egy univerzális külön panelt, amit ki is próbáltam. Tökéletesen működik. A komparátoroknak köszönhetően nincs semmiféle bizonytalan átkapcsolás, mert a be és kikapcsolási szint nem azonos. Ha tudjuk biztosítani a rajz szerinti trafót, amin van U1+U1+2U1 feszültség, akkor a szabályzó ebbúl 4 fokozatot csinál (összesen két relével), ami U1 lépésben változik (Pl. 15V+15V+30V tekercsekből 15V-30V-45V-60V AC feszültség-fokozatokat "kever" ki a labortáp teljesítmény bemenetéhez.) Csupán egyetlen ellenállást kell megváltoztatnunk (R1), a maximális kimeneti feszültség függvényében. Egyenlőre csak a szabályzó részt próbáltam ki, ráadásul azt is relé nélkül, de szimuláltam a relét a valóságnak megfelelően. Kerítek majd egy labortápot, vagy egy meglévőbe kötöm be, csak ennek egyenlőre még annyi akadálya van, hogy nincs megfelelő trafóm a dologhoz. (Ha esetleg a trafónk nem pontosan "előírás szerinti", akkor is felhasználhatjuk, csak R3-R4-R5-R6 osztót hozzá kell igazítani a valós tekercsfeszültség arányokhoz.)
Sziasztok
Kérdésem lenne hozzátok A LM324-el v2.7.1 labortápot szeretném meg hajtani PC ATX táppal. Mit kel meg változtatnom a kapcsolásban? A diódák gondolom Schottky legyenek mind de, a kondikat nem tudom Remélem meg oldható
Sziasztok!
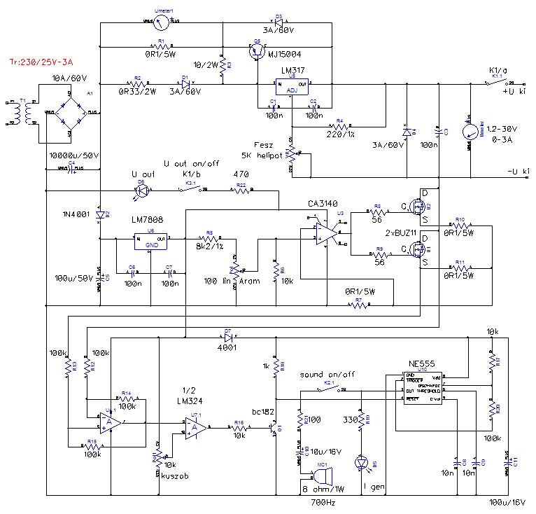
Az alábbiakban egy kitűnő minőségű rövidzárvédett egyszerű Labortápot ismertetnék. A részegységei ismerősek lehetnek sokaknak, de így egyben még nem láttam sehol. A Labortáp minősítést azért érdemelte ki mert a szabályozási jellemzői kíválóak és kompromisszum mentesek. A feszültség szabályozó rész még 10A terhelésnél is mindössze 0.001V-ot azaz 1mV-ot esik (!). Az áramgenerátor is közel ideális karakterisztikájú, határozottan -görbülés,lehajlás nélkül-tartja a beállított áramot.A transzformátor is egyszerű kivitelű egy tekercses. A készüléket már régen kb. 10 éve építettem( elfekvő anyagokból)-azóta is hibamentesen dolgozik-ezért ilyen a félvezetőkészlet.Amit talán a legjobban szeretek benne az a hangjelzéses áramhatár - természetesen kikapcsolhatóan - nagyon jó szolgálatot tud tenni egy á.k. élesztésénél. Amire talán érdemes odafigyelni az LM7808 max. bemenő feszültsége 35V, az LM317-é max.40V,ha csak lehet az MJ15004 maradjon ( BD250-el is próbáltam de nem volt ilyen stabil a kimeneti fesz), a fesz állító poti mivel igen nagy az átfogása legyen 10 menetes lin.helipot (1500Ft de megéri),aki tud válogatni G-S-re BUZ11-et annak nem kell a két 0R1 ell. a FETek source-re, a kis hangszóró bármilyen roncs zsebrádióból kitermelt darab lehet, de akár az egész egység átépíthető-elhagyható- zümmerre, az árammérőt semmiképp ne tegyük a kimenetre, mert így már nincs benne a szabályzó körben és elvész stabilitás (!), ezért a fesz állító poti alsó végét közvetlen a -Uki kimeneti kapocsra, ill. a 220 ohm 1% fémréteg ell.pedig közvetlen a +Uki kapocsra tegyük. (akár lehet távérzékeléssel is).Jelenleg épp ez az egyik problémája is miszerint beleméri a digit árammérő a kapcsolás saját áramfelvételét is nálam ez 7mA (számolva 5mA-re jön ki a 220 ohm által terhelt kimenet), ezen még nem jutottam túl, talán valamilyen eltolt nullpontos árammérővel... ?!.Elképzelhető bár még nem próbáltam hogy a kapcsolás működne 1db TL074-el is, így jelentősen egyszerűsödne az áramkör, nem tudom.Az áramkört utólag kibővítettem digit áram és feszmérővel is, amik átkapcsolható méréshatárral rendelkeznek 2A-20A és 20V-200V ill 0.3-3A áramhatár váltóval is. Nyákot a fesz és az áram részhez nem készítettem , csak a komparátoros áramgenerátor visszajelzéshez.
Elfelejtettem megemlíteni Attila86, elvitathatatlan érdemeit. Ő már jóval korábban felvázolt egy hasonló elvű előszabályzót. Köszönöm neki is a nélkülözhetetlen segítséget.
Az ATX tápot akarod felhúzni magasabb kimenő feszre vagy a tápot akarod 12v-ról járatni? Ez nem derült ki.
Szia!
Szokatlan kombináció! ![]()
Én is favorizálom ezért is építek bele egy piezót. Csak gondok vannak a hangerővel és megszólalási határ beállításával.
Szia! Így van, figyeli az egyik FET D-S lábain a fesz különbséget és amint átlép egy beállított áramküszöböt megszólal. Ja és nagyon gyors, sokkal gyorsabb mint azt a kijelzőn látni lehetne. ( készítettem egyszer egy un. szupertakarékos villogót ledekkel, talán 3V-ról ment az egész, ja és volt benne 2db 100µF kis kondi és 1.5A-es áramhatárig hallottam a villanás ütemében a kis csippanásokat, látni nem láttam,na mondom szép kis "takarékos").
![]() |
Bejelentkezés
Hirdetés |