Fórum témák
» Több friss téma |
Értem hát mindenhova lehet fóliát rakni kivéve egy helyre, oda be van jelölve a polaritás, akkor oda elco-t rakok. Köszönöm Szépen!
Ahol a polaritás jelölve van, oda is lehet fóliát rakni...csak megfelelő kapacitást nem biztos, hogy találsz bele. Meghálálja pl a táp szűrés is azt, hogy nem elkóval van szűrve, de már az is, ha az elkó esetleges induktivitása söntölve van pár száz nF el egy párhuzamos fólia személyében...de ez már egy más történet!
Értem! Hát sajnos nincs 10µF-es fólia kondi:S Amúgy tápot én is úgy szoktam hogy elkoval párhuzamosan egy fólia. Köszönöm a gyors Segítséget
Vanni van, csak nem éppen pedálbarát a mérete. Régi remixekből van jópár nagy kapacitású, de pl lomexnél is van wima 10µF/16V -os fólia, de az sem kis méretű éppen. Én még ebbe a pedálba tennék egy elkót meg egy fóliát, ahogy szoktad a power in jackre, mert ha telepről táplálod is, annak a belső ellenállása sem éppen zéró, nem árt oda egy kis AC hidegítés, adapter esetében sem fog ártani!
Oké köszönök szépen. Most hogy így nézegetem a kapcsolás és rendelgetek a hestore-ból már a második kerámia fog kelleni mert nincs 100pF vagy 220pF-es fólia. Az nagy baj?:S És amúgy az a multi layer kondi az micsoda?
Egyáltalán nem baj, sőt abban a pozícióban jobb is, ahova az kell. Nem kell ám ebből olyan irdatlan nagy ügyet csinálni, ha nincs, akkor azt kell betenni ami van. jelútban ne nagyon legyen más,mint fólia, a többi annyira nem kritikus, persze számít, de az már egy más szint, amikor ezzel kezdünk el foglalkozni...
Szia!
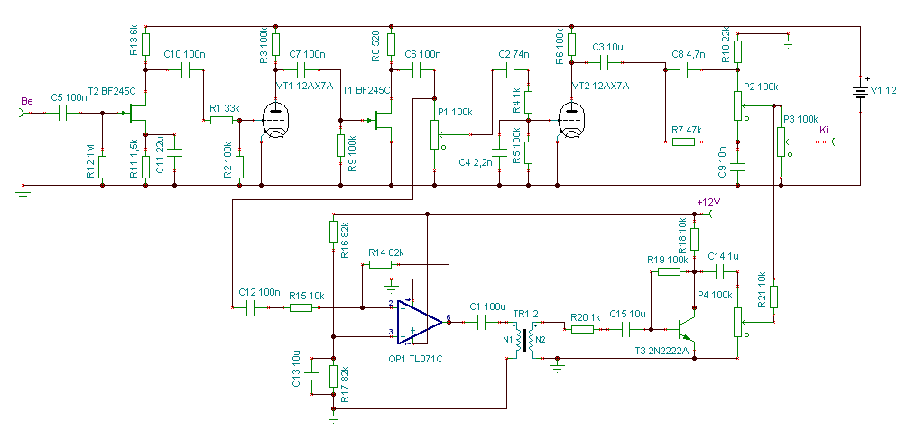
Itt egy egyszerü Wah kapcsolás. P1 és P2 dupla 50 Kohmos poti, C2 és C3 22nF. A c2 és c3 értékeinek a változtatásával lehet beállítani a
Szia!
Itt egy könnyen megépíthető Wah kapcsolás. P1 és P2 50Kohmos kettős poti, C2 és C3 22nF. A wien-hidas sávszűrőt a C2 és C3, valamint a P1 és P2 értékeinek a változtatásával lehet hangolni (i-á, u-á, o-á, i-a stb) hangzásra. A P3 trimmerrel az effektet gerjedéspontig kell állítani. Bocsi de az előbb lekapcsolt a net.
egyik
és ott layout, de érdemes elolvasni a build reportokat is, mert ott azok nyilatkoznak, akik már megépítették, alkatrész cseréről, problémák megoldásáról stb. másik és ott layout, de érdemes elolvasni a build reportokat is, mert ott azok nyilatkoznak, akik már megépítették, alkatrész cseréről, problémák megoldásáról stb
Autowah-n nem gondolkoztál?
Sziasztok!
Nem hagyott nyugodni a gondolat, hogy meg kellene próbálni csinálni valahogy egy reverb tank-ot. Találtam egy-két leírást, videót, amiből nekem az jött le, hogy utánozni lehet valamilyen szinten. Egy óra alatt összeragasztottam egy sematikus modellt, ami meg is szólalt. Találtam két 300 Ohmos fejhallgató betétet, hogy miből (mikből, mert nem egyformák) szedtem ki még annak idején nem tudom, rugót bicikli bowden szálból tekercseltem, az egészet pedig egy sörös dobozba tettem. A saját készítésű kombómba tettem be a teszt erejéig. A kapcsrajzon trafóval van jelölve a reverb tank. Megpróbálom majd kétszer ilyen hosszú rugóval, mert hallani, hogy elég rövid a lecsengése, de szerintem nem rossz. Eléggé gerjedt, ami lehet szerintem a légszerelt meghajtó-erősítő fokozattól is. Mondjuk a felvételen kivan tekerve a gain és recsegtetem is rendesen, de azért jól szól. A felvételen fokozatosan tekerem fel a reverb potit lehet, hogy érdemesebb meghallgatni az elejét majd a végét. A "műsor" azért is ilyen együgyű, hogy lehessen hallani a zengést-bongást. Vonal kimeneten lett felvéve. Ja, és szájharmónikát lehet hallani.
Helló !
EL 90 -es csőből épített már itt valaki gitárerősítőt ? Érdemes ? Vagy felejtős inkább ?
Szia!
Elvileg audio erősítőnek készítették, szóval egy próbát megér, biztos jó lesz! Zs.
Üdv Ismét! Hát megépítettem a csodát amit küldtetek
Bővebben: LinkTökéletesen működik! Kimarattam Neki egy nyákot összedobtam hamar, elég igénytelenül, csak hogy kipróbáljam hogy is működik, de most szeretném megcsinálni előerősítőként, és egy végerősítőt is szeretnék hozzá építeni. Csináltam már pár erősítőt, és őszintén szólva nem szeretnék valami csúnya hangú IC-s kapcsolást, viszont a csöves erősítőhöz még mindig kevésnek érzem magam... ![]() Tudnátok-e esetleg küldeni nekem valami jó hangú kapcsolást? Olyan 60-80W körül gondolkozok. Előre is köszönöm ![]() U.i.: A beígért hangmintát igyekszem megcsinálni!
Üdv!
Tudnál képet és hangmintát biztosítani nekünk? ![]() Egy IC-s vég is szólhat elég szépen... persze vannak határai, de saját példámmal élve merem ajánlani. Nekem egy lm3886 van, egy pár nap múlva kész lesz a kombóm véglegesen, veszek föl hangot vele. Nem muszáj nagy teljesítmény, egy jó szóróval, vagy akár többel... meg lehet valósítani a nagy hangerőt, kisebb teljesítményen. Ha bipoláris tranzisztoros véget szeretnél, ajánlanám amit én is megépítettem, több-kevesebb sikerrel Bővebben: Link Minden le van írva hozzá, teljesítményre nagyon nagy, de attól függ, honnan nézzük. ![]() A TIP35-36 helyett a BD249-250-et raktam, és sajna fordítva tettem be őket(PNP-NPN fölcserélve)Tehát erre figyelj majd! Ha nem szeretnél ekkora teljesítményt, nyugodtan betehetsz ezek helyére csak egyet-egyet ezekből, vagy akár más, kisebb teljesítményű tranzisztorból, pl.:bd243-44-ből. Zoli
Átnéztem a kapcsolást, tényleg minden egyértelműen le van írva. Viszont a hangszóróval bajba vagyok. Honnan tudnék beszerezni hozzá egy megfelelőt? HA 100Wos teljesítményt szeretnék elérni hány Wattos trafót vegyek? Előre is köszönöm!
30-maximum 50w elég gitárra egy jó hangszóró mellett, akár egy nagyobb teremben is lehet vele zenélni, nagyobb eseményeknél meg úgyis hangosítanak.
Pár oldallal előrébb már linkeltünk hangszóróval kapcsolatban.Az Eminence hangszórók Ár/Érték arányban a legjobbak, persze ez az én véleményem, neked lehet más tetszik. Érdemes beruházni egy jobb minőségű hangszóróra, igaz drágább, de nekem megérte. ![]() A hatásfokot figyelembe kell venned ilyenkor, olyan 40-50%-al nagyobb teljesítményű táp kell. Lehet kapni 140W-os 2x24VAC toroid trafót, ha szimmetrikus táp kell-> oldalanként egy-egy 10.000µF-el felpufferelve már elég jó tápod van. [OFF]Azt vedd figyelembe, hogy minél nagyobb teljesítményt szeretnél, annál nagyobb az esélye a zajok, zavarok, gerjedések kialakulásának.Ezért jobb, kis teljesítménnyel megszólalni, egy jó érzékeny hangszórón
Megtaláltam a Linket, köszönöm. Hát van áruk ezeknek a hangszóróknak az biztos
De hát biztos megéri csak azzal az a helyzet hogy akkor jóra kell megcsinálnom a dolgot... Félek nagy fába vágom a fejszémet. Amiért aggódok az a dobozolás. Jóformán nem nagyon tudok semmit ebben a témában:S Utánajárok a dolgoknak és kezdek szerintem egy kisebb teljesítménnyel inkább:S
Hali!
Én is ajánlom az LM3886-ot, nekem is az muzsikál, hibátlan hangja van, annyit mondhatok. Ha az IC-st csúnyának érzed, akkor ajánlom pl a kapcsolások között a B5-öt, KD mester tervezte, minimális visszacsatolással, minimális tranziens intermodulációval, természetesen bonyolultabb összerakni, több az alkatrész stb. Igáslónak első osztályú egy jól összerakott IC-s. Főleg gitárra, főleg torzított gitárra, ahol amúgy sem akarunk túl nagy sávszélességet átvinni, a nagyobb frekvenciák ("hifi" szempontból) csak kisebb amplitudóval vannak jelen. Egy LM3886 slew rateje 15-20V/usec is lehet, ez vastagon elég ahhoz, hogy szépen tolmácsolja az előfokozatból a hangot a hangszóróra. Nem árt egy 12-15kHz-es RC aluláteresztő a bemenetére (úgyis "kell" a nem invertáló bementtel sorban ellenállás, így már csak egy kondi...). Szerintem tanulni, sikerélményhez jutni ez bőven jó! Ahogy Csoka69 mester mondja, a hangszórón múlik ok, ekkora teljesítmény bőven elég, ami egy egy ilyen IC-ből kijön. Zs.
A dobozolásról annyit tudnék mondani, mint ami szinte mindenre igaz-> Ha magadnak tervezed, és meg is csinálod magadnak, az az igazi, és az a jó, és persze a legolcsóbb.
A kombómnak a dobozát 16-os MDF lapból csináltam, a sasszit pedig egy gáztűzhely hátuljából, a feliratozást pedig kézi gravírozóval, és így harmadáron meg is volt, már csak az "elektronika" kellett bele. [OFF]Igaz, nagyon régóta csinálgatom, de ezernyi dolgot megtanultam az építés során, minden téren.Összességében... megérte ennyi időt szánni rá
Igen ez az amire én is gondoltam hogy azóta amióta csinálgatom a dolgokat, azóta tanulok és tapasztalok. Csak az a helyzet hogy nem vagyok dugig lóvéval és úgy érzem hogy kísérletezgetni olcsón kéne, aztán majd ha minden a kisujjamban van majd akkor jöhet a nagyobb befektetés.
Amúgy köszönöm a segítséget mindkettőtöknek! Arra gondoltam csinálok először egy 50-55Wos kombót. Esetleg egy kb ekkora erősítőt és olcsóbb hangszórót tudnátok nekem linkelni? Persze csak ha nem gond. Köszönöm Szépen!
LM3886, nem nagy ügy megépíteni, max 4-5 alkatrész kell hozzá, akár a gyári adatlapon is van alapkapcsolás, elsőre szerintem azt érdemes. A hangszóró meg vaami jó eminence, az az árához képest állati jó! Jó érzékeny, hangos, dögös
Hát a cél tényleg az lenne hogy kezdésnek megússzam egy viszonylag olcsó hangszóróból:S Azt sem tudom hogy egy ilyet hogy kell rögzíteni. Meg volt ahol azt mondták, hogy az sem mindegy milyen fából készül el a doboz:S
Meg még a dobozolást illetően, minden kombó illetve hangfal elején van ilyen hangcsillapító textil azt hiszem így hívják. Vagy az más? Az a hangszóró előtti dolog az csak azért van hogy védje a hangszórót?
A hangszóró előtt már nem csillapítsák a hangot. Amit te mondasz az a desíng része és inkább a mechanikai hatásoktól védi a hangszórót (máramelyik).
Az eminence olcsó hangszóró. Azért a pénzért nagyon jó minőséget kapsz! Ha kevés pénzből kell hangszóró az más kérdés. De az drága lesz! A rosszért bármi drága! Esetleg a HSZ2000 (van belőle nekem is, kiváló a 12"os gitárhagszóró, olyan orros, greenback szerű) vagy a viktorsound, ezek mindegyike magyar, kb egy árkategória...Más ötletem nincs, esetleg valami roncs gyakorló kombót veni pár ezer forintért és akkor van dobozod is, meg hangszóró is, bár azo kkis teljesítményű 8-10"os szórók..:nemtudom:
Szia!
Természetesen nem mindegy milyen fából készül a doboz... a rezonanciát befolyásolja. Ha zárt dobozt csinálsz(a hangszóró adatlapján jelzik milyen dobozhoz ajánlják) akkor érdemes odafigyelni az építési fa anyagára. Minél tömörebb a fa, annál "magasabb" hangja lesz, egyre inkább "csilingelni" fog. Ha puhább fából építkezel, akkor mélyebb, kicsit orrhangosabb lesz a hangzás. Ha nyitott a doboz, akkor egyre kevésbé befolyásolja a hangzást az anyaga. Keményebb fa, amiből építeni szoktak, az a rétegelt fa.Erről nem tudok sokat, gyakorlati próba híján... de gyanítom magasabb lehet a hangja. A kombóm MDF-lapból van, ez kicsit puhább fa, és így puhább is a hangzás, orrhangosabb. [OFF]Engem sem dobálnak 10ezresekkel, és mivel diák is vagyok, nehezen tudtam összegyűjteni egy hangszóróra, de kis spórolással meg lehet oldani a problémát. ![]() Zoli |
Bejelentkezés
Hirdetés |














