Fórum témák
» Több friss téma |
Sziasztok!
Nekem egy olyan kérdésem lenne, hogyha megvan adva egy fázisfordító műveleti erősítő erősítése. pl.: A=100, Akkor hogyan lehet kiszámolni az áramkörben használható ellenállások értékét? Más adatot nem ismerünk. Tudna nekem valaki megoldást mondani?
Hali
Ez azert nem ilyen egyszeru. Sok tenyezotol fugg. De ha komolyan erdekel a muveleti erositok lelkivilaga, a konyvtaramban az analog szekcioban talalsz jo konyveket. Sok kerdesre valaszt kaphatsz.
Sziasztok az a kérdésem hogy a Ne5532AP műveleti erősítőt be lehet e kötni valahogy nem szimmetrikus táppal ? 12V -os a táp.
Üdv mágusok! Macerás kérdésem van!
Egy áramkör fogyasztását szeretném mérni PIC a/d átalakitójával. Alapötlet: I= U/R. Nos tehát átengedem a 12 Voltot 20db 0,5Ohmos ellenálláson, igy 10A áramfelvétel esetén 0,25Volt fog esni az ellenállásokon. Jó lenne ha pontosan tudnék mérni, ugyhogy egy differenciál erősitőre gondoltam. http://en.wikipedia.org/wiki/File:Op-Amp_Differential_Amplifier.svg Mondjuk tudnék csinálni egy olyan erősítőt ami 5xözné a különbséget. Csakhogy a pic bemenete 0-5Voltig működik, felette pukkan. Találtam itthon TL062 erősítő IC-t. Kérdésem a következő lenne: Az erősítő IC VDD-jét 5 voltra is köthetem? Nem lesz baj, hogy az invert és a nem invert bemenetei 12 volt körül lesznek? Vagy a VDDre is kössek 12 voltot, aztán egy sima fesz osztóval osszam vissza az analóg jelet úgy, hogy biztosan 5 volt alá kerüljön a két feszültség érték differenciája felerősitve? Kérlek segitsetek! Köszönöm!
Hali
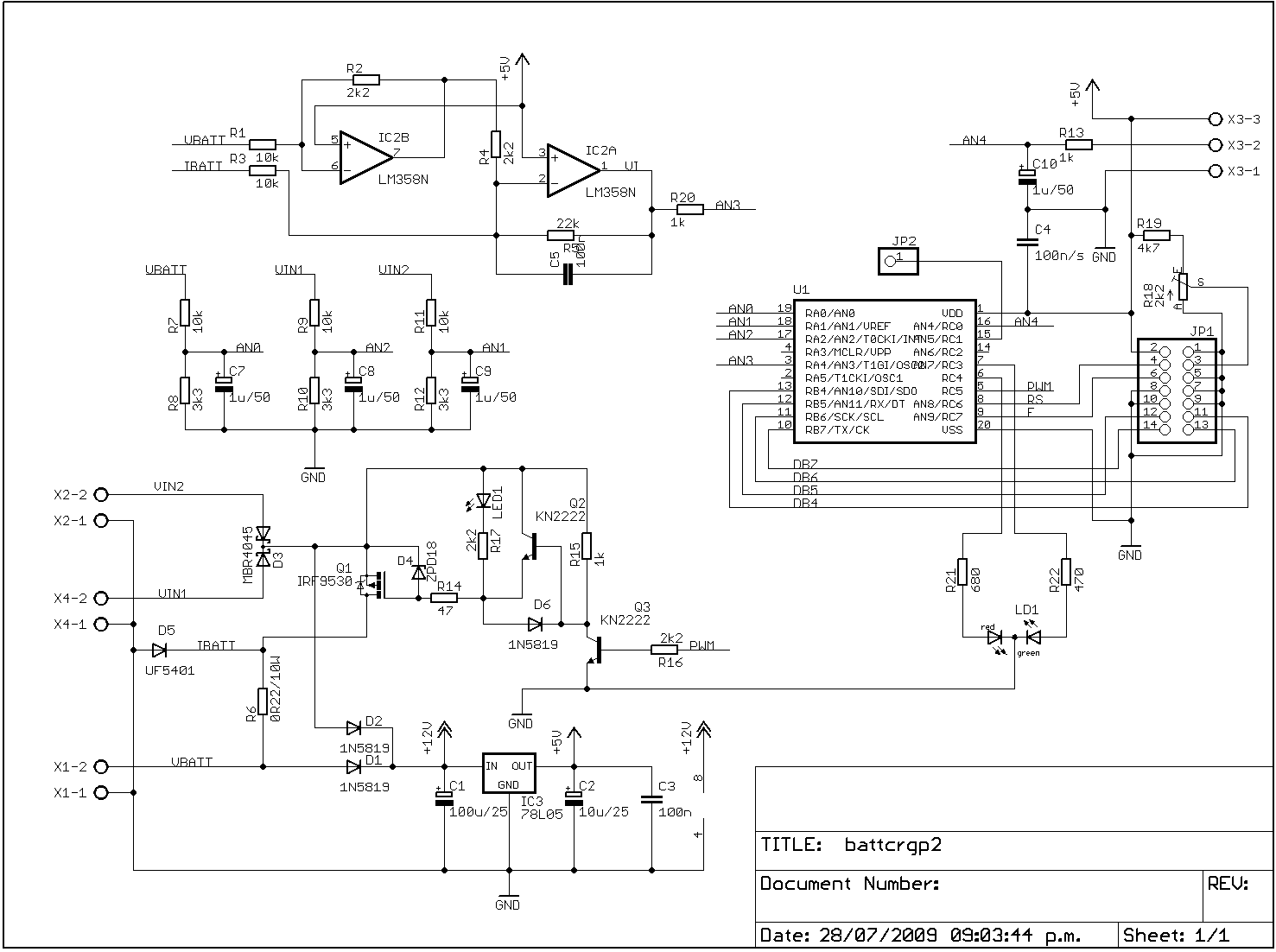
A mellekelt aramkorben az IC2 aramkore erre szolgal. A bemeneti fesz tartomanya ki van bovitve, es igy akar 20 volton is tud merni aramot. Fontos, hogy 0 ampernal a kimenofesz 5 V, es az aram novekedesevel csokken. Tehat a valos erteket 5-Uki keplettel kapod meg. Az erositest a R5/R3 viszonya adja, a kozos modusu feszultseget pedig a R1/R2 * Uref. Ajanlanam a LM358 alkalmazasat, mert a bemeneti fesz 0-tol a Vcc-1.5V lehet. A Fet bemenetuek nem teljesen ilyenek.
Sziasztok!
Terveztem egy műveleti erősítős aktív szűrőt. A dolga az lenne, hogy 30Hz-től 150-200Hz környékéig engedi tovább a hangfrekvenciás jelet. Egy alul áteresztő szűrő, és a felül áteresztő van sorba kötve. Ez az oldal segített az értékek kiszámolásában. Kipróbálva csak búg, nem is 50Hz-el, tehát nem a trafóból jön, hanem ezt állítja elő. Nem melegszik semmi. Az IC TL072, tápfeszültség pedig 12V. A feszültségosztón megjelenik 6V. Az IC megkapja a tápfeszültséget. A két föld nincs összekötve, egymástól teljesen független, mivel az egyik virtuális föld(6V). Eddig tapasztalataim során sosem a nyákkal volt a baj, hanem a kapcsolással. Ezért szeretném, ha ránéznétek, és ha észrevesztek valami triviális hibát, akkor jelezzétek ![]() Köszönöm!
Szia!
A C4-et ne az AGND-hez kösd, hanem a GND-hez. A R12 és R11 közös pontját pedig kösd egy pár µF-os kondenzátoron keresztül GND-re.
Az R3-nak is a normál gnd-re kellene csatlakoznia?
Azért az AGND-re kötöttem, mert ha rendes szimmetrikus tápról táplálnám a műv. erősítőt, akkor a C4 és R3 a GND-re csatlakozna, vagyis a + és - tápfeszültség felére.
Nem, az R3-nak a virtuális GND-re kell kapcsolódnia. A C4 egy tipp, próbáld ki. De a virtuális GND-t (AGND) mindenképpen szűrőzd meg egy elkóval úgy, mint itt.
Köszönöm a tippet, a kondi tényleg kimaradt az AGND-ről. Akkor, ha jól sejtem, ezen kívül a kapcsolásban nem látsz olyan hibát, ami egyértelművé tenné a működésképtelenségét... Majd lehet összepókolom újra az egészet, mert ennek elvileg mennie kell. A gyakorlatban persze máshogy viselkedik...
Jó reggelt! Elakadtam, segitsen valaki!
Szükségem lenne két feszültség különbségére, amit egy kivonó áramkörrel szerettem volna megoldani. Az áramkör rajzát itt találtam: Bővebben: Link A megvalósitáshoz TL062 IC-t használtam. A VCC+ra rákötöttem 12Voltot, a VCC- földön van. Maradt még 3 láb ugye a + a - és a kimenet. A két feszültség közül a pozitivabbat egy 1Kohmos ellenálláson keresztül a +ra, a negativabbat a -ra kötöttem, és ahogy az ábrán is látszik feltettem még 2db R2 ellenállást a megfelelő helyekre 5Kohm értékben. Valamiért mégsem a két feszültség különbsége jelenik meg az outon. Mit rontottam el? TL062 adatlap: Bővebben: Link A két feszültség: pozitivabb 12Volt (mint a VCC+) a másik pedig 0-3Volttal alatta. A kimeneten mégis 10 volt körüli feszültség van ![]() Köszönöm a segitséget!
Szia!
Szimmetrikus tápfeszültségről használd a műveleti erősítőt, mert csak úgy működik helyesen.
De ezt nem tudom megtenni, autóban lesz az áramkör. Mit tegyek?
Itt egy lehetséges megoldás hozzá!fesz. szimmetrizáló
Az a baj, hogy amint vitruális földet hozok létre többé nem tudom digitalizálni a fesz különbséget. Olyan kapcsolás kéne amelyik ha A ponton 12V van B ponton 11.5V akkor a kimeneten 0.5V jelentkezik.
Van erre valakinek ötlete?
esetleg offset hozzáadásával megoldható
Jó, ötlet elvetve. Elviekben megvan, hogy mit kell csinálnom, most már csak abban szorulok segitségre, hogy miként épitsek szimmetrikus tápra egy olyan műveleti erősítőt, amelyik 5xöz úgy, hogy TL062 erősitő IC-t használok. 5 lábat kell bekötnöm, VCC+5Voltra, VCC- GNDre. Eddig tuti...
Kerdesem, hogy mivel akarod feldolgozni ezt a feszultseget? Mert ha pl valami 5 voltos rendszerrel (pl PIC) akkor csinalhatsz olyat, hogy az OPA VREF 5 volt, es akkor a kimeneti "0" 5 volton lesz, es onnan fog valtozni negativba. Tehat a valos erteket a 5-Uki keplettel kapod meg. Ja meg valami: az egytapos rendszereknel probalj inkabb LM358 OPA-t hasznalni, mert az PNP bemenetu, es bemeneti feszultseg tartomanya 0 volttol, a tap-2 voltig mehet. Meg esetleg annyi, hogy ha az OPA tapja es a bemenete egyforman 12 volt, akkor inkabb mellekelt kapcsolast probald ki. Ez kb 25 volt kozos modusu feszig mukodokepes, es a R6 ellenallason eso feszt erositi az IC2 . Ez egy akkutolto arammerese lenne. A LM358 tapja kisebb mint az akku fesze. Tobbszor megepitett kapcsolas.
Sziasztok!
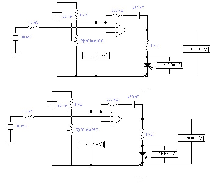
Mint amatőr teszem fel a kérdést! Keresek egy kapcsolást, melynek a következőt kellene produkálni: 30 mV egyen feszültség felett adjon ki a (műveleti erősítő) a kimenetén tápfeszültséget ami kb 12V. 30 mV alatt pedig ne. Konkrétan egy autós relét szeretnék megvezérelni vele. Ha bővebb információ kell akkor kérem, hogy írjatok! Várom a megoldást! Kisplutó
Bővebben: Link Itt van egy nagyon jó leírás. A legelső példában írja, hogy mit kell tenned. Egyik lábára 30mV-ot adsz, a másikra pedig a mérendő feszültséget. Az erősítést nem állítod be, így komparátorként fog működni. Amint az egyik feszültség nagyobb, mint a másik, át fog billenni a kimenet.
Én is még csak próbálkozok, próbáltam szimulátorral, de nem jött össze, még tanulok... Szóval én ebből indulok ki: Hővédelem hűtőbordára. A lényeg, hogy itt egy diódának a nyitófeszültsége vezérli a komparátort. Ha ez a feszültség elér egy szintet, akkor behúz a relé.
Azt hiszem, ráéreztem. Ebből indulj ki szerintem. Ha LM358-at használsz, és GND és 12V lesz a tápja, akkor GND-re fog kiülni a kimenet, ha kisebb a mérendő jel, mint 30mV. Ha nagyobb, akkor pedig 12V-ra. A 80mV-os elem helyére kell a mérendő feszültség, a 30mV-ot pedig valahogy előállítod. Pl. Tl431 és feszültségosztó, vagy 7805 és feszültség osztó, vagy ahogyan kedved van!
Köszönöm a segítséged. Sikerült a hozzáállásoddal megoldanom a feladatot. Tanulhatna tőled a sokkal több tudással rendelkező fórumozó, aki csak az észt osztja itt, de emberségből, és segítőkészségből NULLA.
Remélem észre veszik magukat akikről szó van. Még egyszer köszönöm neked. Üdv. Kisplutó
Sziasztok!
Egy nagyon láma kérdésem lenne : az OP177-es (adatlap: http://www.analog.com/static/imported-files/data_sheets/OP177.pdf)működhet rendesen úgy hogy a negatív táp GND-re, a pozitív pedig +12V-ra van kötve? A kimeneten 0 és 5V közötti jelre lenne szükségem. Mi dönti el azt, hogy kell e negatív tápfesz is? Üdv&Köszi
Hali
Ez sajnos ezzel az erositovel nem jon ossze,mert a bemeneti fesz tartomany a tap-2 volt, a kimeneti fesz tartomany pedig a terhelestol fuggo, de hasonlo. Tehat nem tud 0 voltig lemenni a kimeneted, ha a negativ tap a GND. Nem tudom mire akarod hasznalni, de a kevesbe precizios, es sokkal olcsobb LM358 pl majdnem tudja a 0 kimenofeszt. Esetleg keress valami "Rail-to-Rail" muveleti eriositot. Texas, Analog gyart ilyeneket.
Köszönöm a gyors válaszod és a segítséget. Ezt egyébként az OUTPUT VOLTAGE SWING adatból lehet megtudni?
Azért választottam az OP177et, mert relatíve olcsó és azért kellett precíziós, mert egy erőmérő cella jelét szeretném felerősíteni. De körülnézek hátha van egy másik ami megfelel.
Hali
Probald meg 5 (4.096) volt referenciaval, es a kimenet a Vreftol 0 fele megy. Kulonben se erdemes a cella jelet ennyire felerositeni. En most tervezek egy merleget, a bemenet OPA2333, utana egy MCP3551 AD, es valami PIC. Itt a hid es az erosito 4,096 voltrol fog jarni. A cellajelet a 2 volt tartomanyig fogom erositeni. Csak meg nem jott meg az alkatresz.
Kipróbáltam az OP177es icvel egy követő erősítőt, a tápfesz +12V és -8V. A negatív tápfesz NE555ös kapcsolásból származik.
A problémám, hogy ha a neminvertáló bemenetet, a földre kötöm akkor nem nulla a kimeneti feszültség, hanem 250mV körül mozog. A kimenet terheletlen, visszacsatoló ellenállás nincs. Van valakinek ötlete, hogy miért nem 0 körüli a kimenet 0 bemenet esetén?
Kaszarober4 írta neked (ugyanerre a kérdésedre):
Idézet: „Szerintem akkor neked pont egy komparátorra van szükséged! Szerintem bármelyik alapkapcsolás megteszi, ezt a feszültségértéket bármelyik műverősítő tudja. A kimenetre meg szerintem kell egy tranzisztor is, hogy be tudd húzni a relét. Rengeteg ilyen kapcsolás van a fórumon. talán ez is hasonló: Bővebben: Link” Ebből a válaszból szűrted le ezt a velős megállapítást? 3 hozzászólásod volt összesen, ebből 1 ott és 2 itt. Senki nem írt neked semmi sértőt...nem gondolod, hogy ez így ebben a formában kicsit erős? Üdv Inhouse |
Bejelentkezés
Hirdetés |













