Fórum témák
» Több friss téma |
Üdv!
Igen, össze van kötve. Szüntessem meg?
A canamp erősitő OPA 134 viszonylag elfogadható. Csak ne lenne a közelben az "etalon". Ezt le kellett irnom, hogy nyugodtan meg lehet épiteni, de szerintem az az 1000 ft inkább 3000 ft lesz doboz nélkül.
Üdv!
Szerintetek érdemes ehhez a füleshez egy CanAmpot építeni!? Néha hallgatok csak komolyzenét ill. lenne e változás a hangzásban a PC és a fejes között!? Sennheiser HD 201 fejhallgató
Ha igényesen megépited jó partnere lesz annak a fülesnek. 6 különböző ic is próbáltam, nekem az opa 134 jött be viszont ez volt a legdrágább.Még mindig felfelé tolodik a hangkép, de lehet, hogy ezt már csak én hallom.
Hello!
Megcsináltam a Canamp-ot egy lm358-al.Azzal tökéletesen ment.Most kicseréltem ne5534-re elkezdett nagyon búgni.Leföldeltem egy kicsit halkabban búgott.A BD 139-el párhuzamosan tettem még egy BD 139-est.De így is búg.Most meg csak úgy beletettem egy BD 244-est.Most jóval erősebb lett, de még mindig búg.Mit csináljak?Ja és a negatívot rátettem egy PC táp -12voltjára.Enélkül nem is szólal meg.Persze a táp nincs bekapcsolva csak be van dugva a konnektorba. Amit leírtam elég érdekesnek tűnhet.
Visszacseréltem lm358-a.Semmi baja nincs már.
Ez még csak egy prototípus.Még csak légszerelésben van.Most, hogy raktam bele + két tranzisztort sokkal erőteljesebb és tisztább lett a hangja.Csak nagy hangerőnél van egy kis torzítás amíg be nincs melegedve.Nem tudom, hogy miért van ez.
Elkeveredtem az adatlapok böngészése közben, az lm358 természetesen megy kettős tápról, bocsánat.
A melegedésre elmúló torzítás esetén a párhuzamosan kapcsolt tranzisztorok eltérő karakterisztikájára gyanakszom. Ki lehetne védeni a tranzisztorok bázisa elé kötött 100 ohm, és az emitter után kötött 1 ohm ellenállásokkal. Ha esetleg a műveleti erősítő nem tud elegendő áramot szolgáltatni a tranzisztor meghajtásához érdemes megpróbálni a két tranzisztor darlington kapcsolását.
Nem a két bd139 miatt torzít.Mondjuk csak akkor kezd el torzítani mint amikor az alap erősítő is.Pedig még van benne bőven erő.Ja és a 100Ω-os ellenálás még mindig ott van a kimenet és a - között.Enélkül még jobban recseg.
A 100ohm-ot elhagyi szerintem bátor dolog mert akkor a tranyón még nagyobb áram folyik és még tovább nőhet a torzítás. A torzitás nem lehet, hogy pont a tápfesz visszaesése miatt van?(kis trafó v. kis puffer.) Próbáld meg egy nagyobb trafóról hajtani, vagy a 100ohm-ot nagyobbra cserélni. TL071 vagy TL072-t próbáltad már?
A trafót előbb leírtam, a puffer meg 2X6600uf.De csak akkor kezd egy kicsit torzítani amikor az alapkapcsolás már teljesen ki van hajtva.
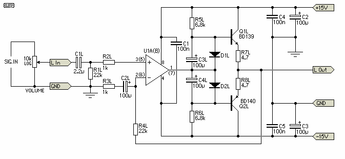
Elkészült a fejhallgató erősítőm. A transzformátor szekundere 2x9V, a műveleti erősítő TL072. Az eredeti alkatrész értékektől eltértem: C1 1uF, R2 és R3 4,7k, C2 és C3 helyett 2x2000uF.
Kipróbáltam 8 ohm -os hangfalakkal, tekintélyes hangerőt produkál, nagyon tisztán szól és teljesen zajmentes. Köszönöm Bassmester támogatását
Jól néz ki nagyon! Grat
Majd próbáld ki egy NJM 2068D-vel is! Utána biztosan nem dugod majd vissza a 072-t
Köszönöm felhajtok egyet
üdv, egy totál kezdő de annál lelkesebb tag kérne helpet. Van egy füles erősítő amiben TL071 van. Működik szépen. Gondoltam fejlesztek és vettem bele OPA134 et. Ha bekapcsolom nem szól. Ha kikapcsolom megszólal de értelem szerűen el is halkul..gondolom kisülnek a kondik..ami az érdekes hogy amennyiben a kondik kisülési ideje alatt visszakapcsolom akkor szépen működik. előre is köszi ha valaki tudna segíteni megoldani.
üdv
Helló! Bent van az NJM 2068D, nagyon tud
A TL sorozatról tök leszoktam. Eleve érzékenyek a meghajtásra, a hangjuk meg zavaróan steril, zeneiségnek nyoma sincs. NE553x messze jobb, meg az OPA pláne.
Tápfesz mekkora? kapcsolási rajz sokat segítene.
Ezek nagyon felhasználás és ízlésfüggő dolgok.
A TL 072 nagyon jól szól hangszererősítőben, főleg bassgitárhoz, a 061 az alacsony áramfelvétele miatt telepes hangszer előfokokba (onboard) nagyon jó. Hifire ezek színezettnek tűnhetnek, de van aki kifejezetten ezért szereti őket. Tehát csak olyannak érdemes bármiféle OPA-t ajánlani, ha valamelyest képben vagyunk az elképzelését és az ízlését illetően
Jó is az :yes:
Szép kiegyensúlyozott, "analógos" zeneiséggel bír. Ugye?
Nehéz jelzőket társítanom ahhoz, hogy valami jól szól, de erre rá lehet mondani: nagyon jól szól! :kalap:
üdv, stab +-15V. De más megoldodott a dolog. Ugyanis a kapcsolásban van egy 10µF os vima az IC kimenete és a végtranyo között..ezt OPA nem szereti adatlap szerint. Igy sorosan kapott egy 100ohmos ellenállást és minden rendben. Köszönet a helpért.
Üdvözletem, csöves erösitöhöz a mosfet vagy a tranzisztor ál közelebb? esetleg kapcsolási rajzot kaphatok-e?
Sziasztok, van egy 5.1-es fejhallgatóm, amihez szeretnék egy erősítőt építeni. Maradt 3db TPA1517NE típusú IC és gondoltam vele megpróbálkozom. A hangszórók benne 32 és 64 ohmosak. Mi a véleményetek ?
Az LM833 is szóba jöhet, gyakorlatilag azonos a belseje a 2068-al.
És annak az 5.1-es fejhallgatónak van 3db jack csatija is?
|
Bejelentkezés
Hirdetés |










