Fórum témák
» Több friss téma |
Fórum » Keverőpult építése, javítása
Hello!
Ez nagyon profi.Gratulálok ![]() Én kicsit alultápláltabbról is csak álmodozok jelenleg.
Igen, abba vezetném a gitárok jeleit.Végűl is az lenne a gitárok előerősitője.
ja, előerősítő lesz.
Az gyári gitár erősítő, amibe mindennek a jelét vezetni akarod?
Hello!
A rajzot egy kicsit később adom oda. Az előlapot vasból csináltam, de nincsen benne semmi extra. Csak kifúrtam és kireszeltem. A feliratozás, már érdekesebb. Elmentem a boltba venni alumínium színű papírt. Utána megterveztem az előlapot gépen, majd nagyon fontos, hogy lézernyomtatóval kinyomtattam. És van egy olyan fólia, amibe belerakod ezt a papírt és rávasalod, akkor a másik oldala öntapadós lesz. Röviden ennyi, de ha van még kérdésed, nyugodtan válaszolok rá! Sok sikert! Hello!
Nagyon tuti ez a feliratozási teknika!
kb sejtem de pontosan nem értem még... Az aluminium színü papírra nyomtattál lézernyomtatóval? [/quote]És van egy olyan fólia, amibe belerakod ezt a papírt és rávasalod, akkor a másik oldala öntapadós lesz[quote] na ezt meg tényleg nem értettem vajon mi lehet... vagy laminálást jelent????
ööö. ha jól tudom, akkor van olyan lap aminek az egyik oldala öntapadós! Így sz.tem mind1 mivel, de rányomtatod (a nemtapadós oldalára) az elölap tervét
és utánna meg csak ráragasztod... sz.tem! ez is egy megoldás lehet! Legalább is a tanárom így használta! ( mivel vannak színes nyomtatók is, így szép színes elölapot is tudol csinálni)
Köszi az infót! Ez nekem ujdonság, hogy ilyen öntapados papírt is lehet venni, mindenképp kipróbálom majd!
Nincs mit! Csak onnan tom hogy van ilyen,mert a tanár megmutatta, hogy nem kell drága elölapot készítettni, hanem így olcsón és akár "profi" minöségü elölapot is készíthetsz!
Üdv!
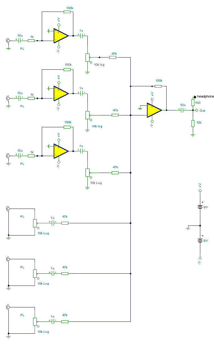
Én ezt a kapcsolást tervezem megépíteni. De pár kérdésem volna vele kapcsolatban Az IC1-D és IC1-C is felhasználható úgy mint az A és a B mert úgy tervezem hogy 4*2 be- és 1*2 kimenete lene a csodának. A 2db 9voltos elem helyett lehet alkalmazni hálózati adaptert is, de állítólag zajos. Kaptam egy kissebb kapcsolást hogy hogy is lehetne a tápot +bütykölni. Szeretném tudni egynálam jártasabb személytől hogy ez így jó-e? nálam már csak jártasabb lehet valaki ![]() Köszönöm a segítséget...
Sziasztok!
Pár éve én is összedobtam egy keverőt. Na nem egy profi munka.... Annyi volt a berendezés, hogy már nem tudtam, hogy összekötni őket, Aztán bejött még a számítógép is, + miegymás. Ezt a képet sikerült kiollóznom egy nagyobb képből. A gépről röviden annyit.: Egy 6 csatornás aktív keverő. - Csak tranzisztoros fakozatokból áll. /most már.: eredetileg a keverő fokozat csöves volt, itt meg is gyűlt a gondom a melegedéssel és földelési zajokkal. Úgyhogy lejjebb adtam kicsit a zajszint igényeket.../. Tehát minden csatorna külön tranzisztoros bemeneti fokozattal rendelkezik. Majd ezeket összegzi egy 2 tranzisztoros fokozat csatornánként. A Surround egység pár éves ötlet, ment a rengeteg HBO-s film és féláron hozzájutottam a processzorhoz, úgyhogy onnantól 4.1 be néztük a filmeket... :yes: Tartalmaz még egy előerősítőt, amely vagy mikrofon vagy egy RIAA fokozattal mágneses lemezjátszót fogad. Ami még nincs kész és nehéz rászánni magamat az az előlap mögötti panel ide mint látszik is még hiányoznak a bemenetenkénti hangszín és szintjelző egységek. Ja és a fa előlap is félbe maradt emiatt ..hát röviden ennyi , tudom nem egy profi munka de saját igényeknek megfelel.. Volt egy belső kép is de sajnos azt nem találom egyelőre..
Szia feki00!
Természetesen lehet trafórol is használni azt a keverőt, de ne azt a kapcsolást csináld meg, mert (csak két dióda van benne) és valószínüleg nagyon búgna. Egy szimetrikus táp kell neki. Vagy két ugyanolyan trafóval csinálsz tápot neki, vagy 1 olyan trafóval, amin van két ugyanolyan secunder, vagy ha nincs ilyesmid, csak egy secundered akkor pedíg felezed a feszültséget ellenállásokkal és kondival, vagy esetleg a műveleti erősítőnél variálsz. Ezen megoldások mindegyike jobb szerintem mint a két diódás táp... Előbb nézd meg milyen trafóid vannak. Írj nyugodtan, ha valami nem világos. Üdv
Üdv!
Feltúrtam mindent de csak 4-4,5-5 voltos trafók voltak 700Forintért találtam a neten pont olyat amit említettél ("2 ugyanolyan szekunder").Improvizáltam 1 tápot is gyorsan, csak hogy lássam hogy erre gondoltál-e... Ja és a trafó adatai: 4VA, 230/2x9V, 2x0,25A. Gondolom a negyed amper elég lessz a csoda beindítására.
Jól néz ki, igazán tetszetős darab.
Én a toló potikat előnyben részesítem keverő szempontból, "ízlések és pofonok", vízszintes panelen amugyis jobban néz ki a tekergetős. :yes: Gondolom sztereók
Természetesen sztereók.. sajnos mostani készültség szerint még balanszom sincs csatornánként.
Ami a potikat illeti ez ilyen előlapos keverőn sok helyet foglalna, és később a felette látható Q 405 erősítővel egyforma elejűre készülne. ...ja és ezeknek a potiknak a szerepe inkább csak a független bemenethasználat, én profi munkákat /már/ nem nagyon csinálok rajta.
Szia!
A rajz jó amit betettél, ilyenre gondoltam, csak a pufferkondikat ne hagyd le! Régebben gitárba tettem műveleti erősítős előfokot, 9voltos elemről sokáig működött. Ott feleztem a feszültséget, tehát 2x4,5 voltról ment és elég volt neki. Ha van otthon 4-5 voltos trafód 2 darab, az már megfelel, szólni fog vele. Pufferrelés után pl: 5volt x négyzetgyök2 = 7 v lesz egyik ágban és ugyanez a másikban. Ez elég neki...
Remek, köszi. Valószínü hogy tudok olcsón szeretni trafókat, mert lemértem ma a meglévőket és egyik se jó valamiért
talán azért is van a lomok közöt..Buffer kondenzátornak 10000µF eléglesz ugye? Ma sokat törtem a fejemetegy másik keverési módszeren, nem tudom hogy audió téren használ6ó-e. Esetleg fetekkel ha így nem működne. Az eredeti kapcsolás PCB-é nem tudom már meik topikba leltem rá. Ugyanis a hogy nézegettem így lehetne spórolni a toló potmétereken. 1 mono potra sztereó sáv + 1balansz poti. Kérdés hogy az optocsatoló mennyit torzítana vagy működne-e vele... Köszönöm a segítséget
Hát szerintem ez igy biztos, hogy torzítana, de nem értek az optocsatolókhoz, valaki okosabb biztos tudja konkrétan. Optocsatolóval esetleg vezérelni lehetne feszültségvezérelt előerősítőt vagy ilyesmit, de az ugyanolyan bonyolult lesz a végén, vagy még bonyolultabb.
Esetleg vannak ic-k amihez csak mono potik kellenek és sztereoban szabályozza a hangerőt balanszt magast és mélyet. Ilyet is használhatsz, de akkor csatornánként kell egy ilyen ic és pár kondi meg ilyesmi. Mondjuk ha jobb minőséget akarsz akkor inkább maradj a műveleti erősítős dolognál.
Semmi studió minőség nem kell vagy iesmi..
Utánajárok ezeknek az icknek... Ma voltam a környék 1etlen 1 elektronikai boltjába, vettem azt azt, nem volt tolópotijuk, ugyhogy marad a netes rendelés. ![]() Sajnos 1 olyan helyet setaláltam a nagy wwwn ahol lett volna kép és több infó a potikról. Ti honnan szerzitek a potikat amúgy? O_o Ja, meg így egyenlőre anyagi okok miatt ez a keverő projektem háttérbe szorul :szomoru2: ![]() Üdv
Sikerült potikhoz jutnom végre, úgyhogy nekiállok a tervezgetésnek. Ha master potmétert akarok akkor elég csak kicserélnem potira a R2 és R6 ellenálásokat, sajnos csak 10k-s potijaim vannak? Itt a kapcsolási rajz.
A potiknak nyákon kell lennie vagy lehetnek a dobozolásra erősítve? előre is köszi a segítséget
Sziasztok!
Szeretnék építeni egy sztereo 2 sávos dj keverős és legyen egy mikrofon bemenete is! Kellene a 2 csatornához külön külön mély és mags hangszín, itthoni használatra építeném, és ha már jól megy akkor vennék egy normális keverőt! Eddig programmal csináltam, de már unalmas, így is a lejátszó része program lesz, és azt is megmondhatná valaki hogy ha fülessel akarom hallgatni akkor hová kell kötni a fülest!
Ezt nagyon át kell alakítani ahoz amit leirtál!
A fülest ide kösd.( Ajánlom figyelmedbe Sipos Gyula Rádiókészülékek és hangerősítők építése című könyvét.)
azt elfelejtettem írni hogy ez a kapcsolás nem kell, valami ic-s kéne, amit csak egyszer kell megépíteni, és én csatornánként akarom külön hallgatni a zent...
Szerintem vegyél egy kétcsatornás mini keverőt használtan ami kb 5000ft és normális dobozban van még müködik is. Ennyiből az anyag sem jön ki.
Legközelebb szerintem használd a keresőt, már van keverős topik
djloui, szerintem ő építeni akar, 5000ből bőven kijön, persze csak ha nem alpine potikat akar venni peace
Hello!
Szerintem ez kell neked. Én már 1 éve építettem és még mindig megbízhatóan működik. Esetleg kiegészítheted egy kivezérlésmérővel is.
Sziasztok! ha van ilyen téma akkor ezer bocsi,de én nem láttam.Na szóval szeretnék egy keverőpultot építeni. elég lenne 3sávos is+mind a 3sávhoz külön-külön hagszínszabályzó+ erősítőt is kb 30-40Wat bőven elég+egy kivezérlés jelzőt. Az lenne a porblémám h. halvány lila gőzöm sincs h. hogyan építsem ezeket egymás után. meg kapcsolásom sincs nagyon :S kérlek szépen mindenkit h. aki tud az segítsen mert nem szeretnék fölöslegesen több alkatrészt venni...
köszi Előre is!!
Hali van egykapcsolásom, remélem jó lessz, hátrányhogy külső erősítés kell hozzá de működik. A jobb oszlopalsó képétmajd ne nézd, Mellékeltem egy egyszerű 5 ledes vu-t is ennek a NYÁK--ját megtalálod a honlapomon (névjegyemben a cím)
|
Bejelentkezés
Hirdetés |





és utánna meg csak ráragasztod... sz.tem!
ez is egy megoldás lehet! Legalább is a tanárom így használta! ( mivel vannak színes nyomtatók is, így szép színes elölapot is tudol csinálni)




talán azért is van a lomok közöt..
Utánajárok ezeknek az icknek...










