Fórum témák

» Több friss téma
Fórum » Propeller Clock
 
Témaindító: vicsys, idő: Jún 3, 2005
Lapozás: OK   225 / 489
(#) patexati válasza kovacstomi hozzászólására (») Feb 19, 2011 /
 
Ne erős fényben próbáld! Kvarc és kondenzátorai forrasztását ellenőrizd!! A zeneren mekkora a mért feszültség??
(#) kovacstomi válasza patexati hozzászólására (») Feb 19, 2011 /
 
Jó hír!
Kiírta az időt és a dátumot, de a távirányító nyomkodásával nem reagál semmire sem. Csak az időt mutassa mindig.
A fototranzisztort megint megfordítottam. Ezután idult be a világítás
(#) patexati válasza kovacstomi hozzászólására (») Feb 19, 2011 /
 
Valószínű az a 4V még nem megfelelő jobban le kéne neki esni mikor az index led felett van a fototranzisztor... Egy 22K ellenállást próbálj mega10K helyett ha van kéznél..Vagy az index led fénye kevés..
(#) patexati válasza kovacstomi hozzászólására (») Feb 19, 2011 /
 
Remek! Milyen a távirányító melyik állomány van most bent??
(#) kovacstomi válasza patexati hozzászólására (») Feb 19, 2011 /
 
Eredeti program
Még azt elfelejtettem írni hogy most már index LED-nél 0 V
mellette 4,7 Ez már jó
(#) patexati válasza kovacstomi hozzászólására (») Feb 19, 2011 /
 
Tedd bele a következő állományokat a propellerbe és a bázisba (ezeken ki van kapcsolva a címfigyelés) ezzel menni kéne a távirányításnak!
(#) kovacstomi válasza patexati hozzászólására (») Feb 19, 2011 /
 
A ki-be kapcsoló gombot megtaláltam az működik. a többi valamiért nem megy.
Egy TV távirányítóval is megy az órát 2x be tudtam kapcsolni hogy mutassa meg 3x a szöveget mutatta, de több nem megy.
(#) patexati válasza kovacstomi hozzászólására (») Feb 19, 2011 /
 
Ellenőrizd a TSOP tápját,felhúzó ellenállását.. Ha a mozgó szöveg elindult akkor elméletileg vette a parancsot.. Kéne neki működni az eredeti távirányítóval.. A távirányító ad ki jelet mind a 16 gombnál??
(#) kovacstomi válasza patexati hozzászólására (») Feb 19, 2011 /
 
A tsop-n a out-gnd 5V vs-gnd 5V, AZ eredeti távirányítóval csak a ki-be kapcsolás működik, de a számítógéppel működik mindegyik gomb
(#) patexati válasza kovacstomi hozzászólására (») Feb 19, 2011 /
 
Próbáld közelebbről távolabbról! Nem folyamatosan kell nyomni a gombot hanem nyomkodni kell mert egy impulzust küld ki egy nyomásra..
(#) kovacstomi válasza patexati hozzászólására (») Feb 20, 2011 /
 
Igen ezt tudom, de rájöttem mi a gond az index ledet pontosan kell a fototranzisztorhoz tenni, úgy működik a távirányítóval, csak nem tudom hogy lehet az analóg órát bekepcsolni a mutatósat, meg a külső 2 led se kapcsol be sehogy se. Erre van megoldás?
Másképp szuperan működik, köszönöm szépen a segítséget.
(#) patexati válasza kovacstomi hozzászólására (») Feb 20, 2011 /
 
Szia! A külső lednek kellene világítani,villogni mikor elindítod.. Ha nem megy valami gond van.. Azt írtad jók a ledek vezérlése ha az ic foglalatban tápra húzogatod őket 10k ellenálláson keresztül.. Ez a külső ledekre is igaz? Nincs valamelyik fordítva? Az ir led nagyon zavarhatja a TSOP működését le kéne a fénytől árnyékolni a TSOP alá kéne valami árnyékoló mi nem engedi át a fényt.. Van olyan mi beveszi a jelet a hátán is nagyon érzékeny valószínű a tied is ilyen lehet..
(#) kovacstomi válasza patexati hozzászólására (») Feb 20, 2011 /
 
Igen úgy működik a 2 LED, de indulásokr az nem világít és utána sem, tettem ányékolót is. De most sajna mennem kell vissza a koliba, majd csak 2 hét mulva tudom folytatni, de most nagy sikereket értem el. És köszönöm ezt neked.
(#) merlingerin válasza patexati hozzászólására (») Feb 20, 2011 /
 
Húzz egy darab fekete zsugorcsövet az IR LED-re, meg a vevőre is. Melegítsd rá, majd vágd le a felesleget. Így egy pici lyuk lesz csak, nem lesz olyan mértékben érzékeny a szórt fényre. Természetesen az adó, és a vevő oldalon nagyon pontosan kell majd találkozni a kettőnek.
(#) motoad válasza merlingerin hozzászólására (») Feb 21, 2011 /
 
Very important to prove that the RB0 interrupt is functioning. The index led and propeller photo-transistor must work together. Alignment is important. My alignment was not good. It was painful to solve the problem. I changed the program to isolate the RB0 interrupt. Then, I could flash some led without high speed rotation. This is one possible reason for a problem. If you can read and write assembly language, here is an idea or suggestion, to help you find the problem. Always make a backup of your original software before you try to make a change. This change will only execute about 14 lines of all the program. It helps to prove a possible problem with RB0. It only executes the RB0 interrupt circuit. Still, they could be other electronic problems. Good luck. Google language translation is terrible. Sorry.

Google translate:

Nagyon fontos annak bizonyítása, hogy a rb0 megszakítás működik. Az index vezette és a légcsavar fotó-tranzisztor együtt kell működniük. A jogszabályok összehangolása fontos. Az én igazítás nem volt jó. Fájt, hogy megoldja a problémát. Megváltoztattam a programot elkülöníteni a rb0 megszakítás. Aztán tudtam flash néhány vezető nélküli nagy sebességű forgás. Ez az egyik lehetséges oka az lehet a probléma. Ha el tudja olvasni és írni assembly nyelven, itt van egy ötlete vagy javaslata, hogy segítsen megtalálni a problémát. Mindig készítsen biztonsági mentést az eredeti szoftvert, mielőtt megpróbálja a változás. Ez a változás csak végre körülbelül 14 sornyi összes program. Ez segít bizonyítani egy esetleges probléma rb0. Csak akkor hajtja végre a rb0 megszakítás áramkör. Mégis, úgy kell őket az elektromos problémákat. Sok szerencsét. Google nyelvi fordítás borzalmas. Bocsánat.
(#) gabor128 hozzászólása Feb 22, 2011 /
 
Sziasztok!

Engem is érdekel a téma. Most szedem hozzá össze az infókat. A fő kérdésem az az lenne, hogy a pörgés meghajtását miből érdemes elkészíteni?
Láttam dc motoral (ez kicsit zajos lehet), pc ventilátorral, illetve HDD motorral is. Melyikből érdemes?
(#) kly válasza gabor128 hozzászólására (») Feb 23, 2011 /
 
szia

Igazából bármelyik motor alkalmas a feladatra ha jó a csapágyazása és van elég ereje ill. fordulatszáma így csak a te döntéseden múlik hogy mit használsz.

Ventilátor motor melegedhet bizonyos esetekben , cserébe könnyű működésre bírni, HDD motor minden szempontból kiváló viszont spéci vezérlő kell neki a meghajtáshoz. Videófej motor is spéci cucc de én még nem használtam , gondolom ugyanolyan jó mint a a HDD motor.
(#) patexati válasza gabor128 hozzászólására (») Feb 23, 2011 /
 
Szia! Jó mindegyik motor! Kérdés milyen méretű órát akarsz hajtani.. A könnyű kiegyensúlyozott SMD órákhoz elég a PC motor 1600-at pörög ha jól ki van súlyozva ami több mint elég.. Bírja is 2 éve megy egyik non stop üzemben a csapágyán semmi kopást nem fedeztem fel! Nem olyan biztos,hogy a golyócsapágyas jobb tapasztalataim szerint!!
(#) pinternorbert82 hozzászólása Feb 23, 2011 /
 
Sziasztok. Szereztem egy hdd motort, nem tudna valaki feltenni egy kapcsolást meg hajtásra ? Kerestem de semmit nem találok amit meg találtam nekem még kinai. Ha valaki tudna nagyon meg köszönném Az órámat szeretném meg hajtani vele és mindenki dicséri!
(#) patexati válasza pinternorbert82 hozzászólására (») Feb 23, 2011 /
 
Szia! Én most kaptam Ilyen meghajtót megy az adatlapon lévő kapcsolással minden féle motor mi három fázisú és csillagpont kivezetéses..Nehéz beszerezni mert nem gyártják de régi videófejeben ilyenek is vannak..
(#) kly válasza pinternorbert82 hozzászólására (») Feb 23, 2011 /
 
szia

TDA5144A HDD motor driver IC: Bővebben: Link

Ha érdekel ilyen IC keress privátban.

Ez már 4 Ampert tud így nagyobb mocikhoz is jó lehet.
(#) t0bi hozzászólása Feb 23, 2011 /
 
Végre befejezettnek tekinthetem az órát. Mégegyszer köszönöm a sok segítséget, a rajzokat, a programokat.
Jól mutat a falon is, csak egyszerüen be kell dugni a konnektorba és megy. Azért mégiscsak csináltam neki állványt két fatányérból, amit öntapadós fekete tapétával borítottam be. A programot sikerült átírni, 9 órával indul (minden reggel akkor lesz bekapcsolva), új szöveg, új indulási kép, ráadásul egyből demó módban indul el. Kezdetnek jó lesz
(#) patexati válasza t0bi hozzászólására (») Feb 24, 2011 /
 
Szia! Gratulálok! Nagyon igényes kivitelezés
(#) patexati hozzászólása Feb 24, 2011 /
 
Sziasztok! Összeraktam egy újabb bázist.. Az elem,RTC,TSOP,buzzer még nincs bent..
(#) merlingerin válasza patexati hozzászólására (») Feb 24, 2011 /
 


Neked ebből kellene megélned Nagyon gyönyörűek a tekercseid.. Na aztán nem félreérteni :beka2:
(#) patexati válasza merlingerin hozzászólására (») Feb 24, 2011 /
 
Szia! Én semmi nehézséget nem találok a tekercselésben pedig kézzel tekerem nincs még olyan sablon sem mit lehetne forgatni valamivel.. Jó alapanyag kell,türelem,jó szem sem árt és szépen menet a menet mellé. Én nem használok nagyítót a beültetéshez sem legyen akár 0603 SMD is csak a végén mikor ellenőrzöm. A hangszórótekercsek is szinte ilyenek egy nagyobb teljesítményű mélyben csak hosszabb és van egy alu hordozócséve de itt ez nem szükséges hiszen nincs különösebben mechanikailag terhelve
(#) merlingerin válasza patexati hozzászólására (») Feb 24, 2011 /
 
Persze, nem az elsőt csinálod. Én azért megküzdöttem, elhangzott pár :guluszem1: kifejezés Amikor megcsináltam a sablont, onnantól egyszerű volt. Aztán rájöttem, hogy a sablont betekerem 2 oldalas ragasztócsíkkal, erre tekerem a huzalt, az megfogja, nem csúszik el. Amikor meg kész volt, 2 komponenses ragacs segítségével lekentem az egészet kívülről. Utána, amikor megkötött, megmelegítettem hőlégfúvóval, ettől a 2 oldalas ragacs "megtaknyosodott" és le lehetett húzni a sablonról, denszesz meg lehozta a tekercs belsejéről Olyan atom stabil, autóval is át lehet menni rajta. A forgórészen meg a tekercs alatt rajta maradt a 2 oldalas ragacs. Azért nem csúszik le. A Tied viszont tiszta kézügyesség.

0603 nekem is megy szemmel, de alatta már szintén káromkodok, épp tegnap javítottam kézzel, pákával 0201-et. Na az a művészet
(#) t0bi válasza patexati hozzászólására (») Feb 24, 2011 /
 
Köszönöm, folytatni fogom, már vannak is ötleteim a továbbiakra.
Amiket te csinálsz, az már szinte profi "gyári" munka. Isteni ötleteket olvasok tőled és merlingerintől a tekercsek elkészítéséhez, remélem egyszer majd tudok hasonlókat alkotni. Mióta megcsináltam a PIC-es hangfelvevőt, már csak SMD-s paneleket szeretnék gyártani. A 0603 talán nekem is menne mikroszkóp nélkül
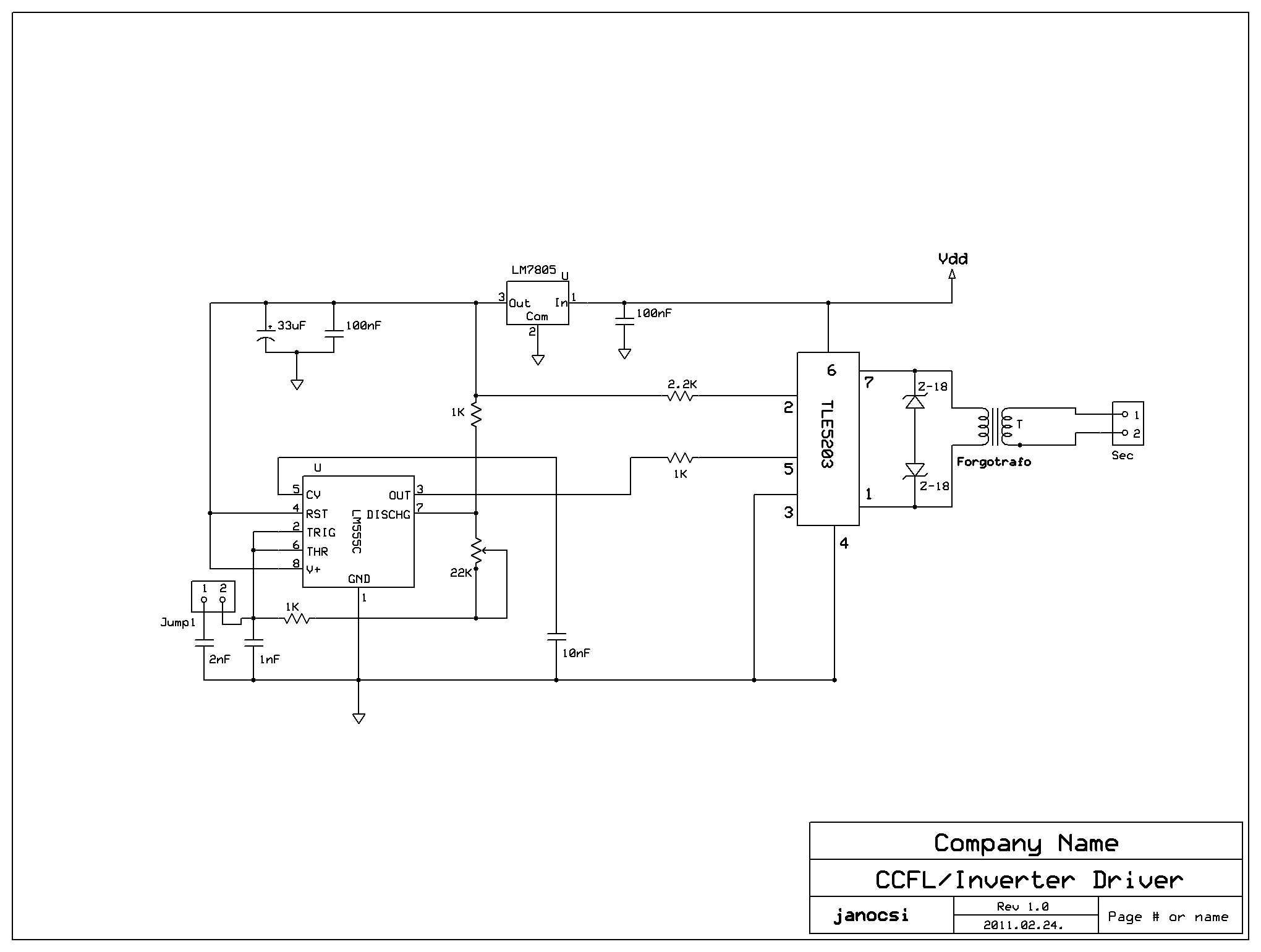
(#) janocsi hozzászólása Feb 25, 2011 /
 
Sziasztok!
Készítettem egy újabb forgótrafós meghajtó áramkört, ahol a trafó egy integrált H-hídra van kapcsolva. (Az alapötlet a Wand Clock-hoz kidolgozott tekercsmeghajtó áramkörömből származik). Ebben az áramkörben, TLE5203, MOSFET-ek kapcsolgatják a tápfesz polaritását a forgótrafó primer tekercsére, így a kisebb tápfesz, (12V!), bőven elég teljesítményt nyújt a nagyobb terhelésű propellerekhez is. Ez a kísérleti (próbapaneles) áramkör most csak a legszükségesebb elemeket tartalmazza, erről egy kapcsolási vázlatot is felrakok. Érdekessége a kapcsolásnak, hogy a szóban forgó hídáramkör logikai (5V!) szintű feszültséggel vezérelhető az egyik bemenetén, mid a másik bemenete GND-re van kötve, Szigorúan, időben egyforma négyszögjelekkel célszerű vezérelni, mert a híd mindkét irányú logikai szintnél vezet, különben ”sántít” a kimenetre jutó meghajtó feszültség kitöltése. A híd vezérlését egy 5V tápról működő 555-ös szokványos astabil alapkacsolás végzi, amely 27KHz-63KHz-es tartomány között szabályozható a legideálisabb értékre beállítva. Ez a típusú hídáramkör, (már van ettől nagyobb árammal is terhelhető SMD-ben is), kényelmesen elviseli a szükséges terheléseket, ahol először a hagyományos légmagos 100/150 menetes tekercsekkel próbáltam ki. Itt már lehet csökkenteni a menetszámon is, (inkább 0.4-0.5mm-es CuZ huzal, 50-80 menet), ha jó minőségű lesz az elkészített tekercsünk. Meg kellene oldani még a PIC bázisáramköri illesztését is ehhez a hídáramkörhöz a logikai vezérlését illetően, így már beépíthető lehetne egy korszerű propeller órában is. A TLE5203 adatlapját érdemes még tanulmányozni, vagy hasonló hídáramkörrel is megvizsgálni ezt az újabb vezérlési módot, hogyan érdemes egy konkrét, már tökéletesen működő áramkört ebből felépíteni. Végezetül néhány kép a működő áramkörről és a kapcsolási vázlatról.
(#) patexati válasza janocsi hozzászólására (») Feb 25, 2011 /
 
Szia! Itt látszik rengeteg megoldás létezik az energiaátvitelre! Én most az eredetivel kísérleteztem a legyártott nyákon mi a tekercset fogja körbe van hely kondinak a hangolt rezgőkör kialakításához.. Meg fogom próbálni a te új variációdat is! Mintha lenne nekem pár ilyen ic mit használsz
Következő: »»   225 / 489
Bejelentkezés

Belépés

Hirdetés
XDT.hu
Az oldalon sütiket használunk a helyes működéshez. Bővebb információt az adatvédelmi szabályzatban olvashatsz. Megértettem