Fórum témák

» Több friss téma
Fórum » Nagyfrekvenciás erősítő
 
Témaindító: dudikof, idő: Márc 10, 2008
Lapozás: OK   2 / 2
(#) bankimajki válasza DuMatyi hozzászólására (») Feb 15, 2011 /
 
Igen, amit most olvastam irodalmat, abban pont ezek a tények vannak amiket te is írtál. (Illetve gerjedés esetén, tranyóknál még ferritgyűrű kell arra a kiv.-re, amelyiknél megszűnik a gerjedés.) Ill. 0,25W-os fémréteg ellenállásokat javasolnak. (A parazita kapacitásokkal leszek csak bajban, de megpróbálom úgy tervezni a nyákot, hogy ez a jelenség minél kisebb értékű legyen. Igaz SMD IC esetében túl sok mindent nem tudok tenni.) De azt besüllyesztem a panelba, és nem lesz közte vezetősáv. (Már ez is javít a helyzeten szerintem.) Na akkor még egy olyan kérdés, hogy az amplitúdót hogy állítsam? Az erősítő kapcsolás erősítésével, vagy az erősítő legyen teljesen kivezérelve és a bemeneti jelszinttel. (Ami a max038-tól jön.) Ha ez utóbbi, akkor gondolom a poti kivezetéseit sem árt leárnyékolni. (Igaz alumínium dobozban lesz az egész cucc, de azért a sok különböző frekinek csak van zavaró hatása.) Gondolok itt a vezérlő működésre. (Frekiosztással mér, ill. van schmitt - triggerelt órajel kimenete is.)
(#) pucuka válasza bankimajki hozzászólására (») Feb 15, 2011 /
 
A nagy(obb) frekvenciás, és szélessávú áramkörök tervezésénél, megvalósításánál a választóvíz, a legmagasabb átvinni kívánt frekvencia hullámhossza. Amíg a fizikai méretek a hollámhossz tizedénél kissebbek, addíg alkalmazható a diszkrét elemes technika, ha már kezdik a méretek meghaladni ezt a mértéket, még alkalmazhatók a diszkrét áramköri elemek, de kompenzációkat kell alkalmazni, ami kedvezőtlen hatással lehet a (szélessávú) erősítő fázismenetére, csoportfutás idejére (impulzusátvitelére). Az ennél magasabb frekvenciákon, át kell térni az elosztott paraméteres hálózatok alkalmazására, a vezetősávok mint tápvonalak működnek. (strip-line technika) A technikaváltás kb. 300 MHz környékén van, természetesen a határok nem élesek. Tapasztalatom szerint jobb, ha a szemlélet tápvonal technikán alapul, kis frekvencián nem gond, nagyobb frekvencián pedig másképp nem is működik.
Ha vezetősávokat tápvonalnak tekinted nem lessz túl sok bajod. (lehető legrövidebb hossz, kisértékű meghajtó és terhelő impedanciák között)
A jelszint szabályozás már kb. 100 kHz felett sem (ezért szélessáv esetén sem) megoldható egyszerű potméteres megoldással. Amit lehet alkalmazni az az erősítőfokozat erősítésének egyenárammal való szabályozása, (munkapont toligázása, differenciál erősítő, 4/4 -es szorzóáramkör, tápfeszültség változtatása), vagy szimmetrikus, asszimetrikus csillapító tagok használata fokozatok esetén PI, és T csillapítók, vagy fokozatnélküli PIN diódás csillapítótag, az átfolyó egyenáram szabályozásával)
(#) bankimajki válasza pucuka hozzászólására (») Feb 15, 2011 /
 
Ebben is van sok hasznos infó köszönöm.
(#) bankimajki hozzászólása Feb 20, 2011 /
 
Már egy ideje megterveztem ezt a 2. verziójú teljesítményfokozatot, de mielőtt nyákot tervezek hozzá, kíváncsi lennék más véleményére is. (Jó ez így ahogy, van, vagy esetleg módosítsak rajta?) (A vezeték nevű 0,4 ohm-os ellenállások csak a szimuláció miatt kellettek.)
(#) pucuka válasza bankimajki hozzászólására (») Feb 21, 2011 /
 
Én azért tennék egy elválasztó-szűrő fokozatot a végfok, és az erősítők közé, mindkét tápágba. Lehetőleg széles sávút.
(#) gaben62 válasza pucuka hozzászólására (») Feb 21, 2011 /
 
Ha széles sávú fokozatot teszel be, akkor mit akarsz kiszűrni vele, talán a brummot?
(#) bankimajki válasza pucuka hozzászólására (») Feb 21, 2011 /
 
Próbálkoztam a tápfesz. változtatós erősítés szabályozással. De mindig elmászott a DC komponens. Úgyhogy marad a sima potis verzió. És ha zajos lesz, akkor meg közbeiktatok egy szabályozót. (Bár nem tudom, hogyan lehet ezt kivitelezni.) Kis frekire külön és nagy frekire külön meg tudom oldani. De ami ekkora sávszélességet átfog, arra már nem. (Mindig valaminek a rovására megy.)
(#) bankimajki válasza pucuka hozzászólására (») Feb 21, 2011 /
 
Az a 100µF és 100nF elég szépen megszűri a tápot. (Kisebb frekiken a táp bír szabályozni, nagyobb frekiken pedig a 100µF elégnek bizonyult.) Egyébként milyen szűrőre gondolsz? (LCR?)
(#) pucuka válasza bankimajki hozzászólására (») Feb 21, 2011 /
 
Igen, de az erősítőfokozatok tápját nem ártana még szűrni, egy szélessávú fojtó + kondi(k), az egymásrahatás minimalizálására. A nyáktervnél is ügyelj a fóliavastagságokra a nagyáramú végfoknál.
Hasonlóan a sok digitális IC -t tartalmazó kapcsolásokhoz csak itt nemannyira a tranziensek kialakulása a probléma, hanem a nagy amplitúdójú nagyfrekvenciás jelek folyamatos jelenléte. (négyszögjel harmonikus tartalma)
(#) bankimajki válasza pucuka hozzászólására (») Feb 21, 2011 /
 
Na átvariáltam ahogy mondtad. (LR szűrő van a 2 rész között, és a telj. tranyók táp lábai és a GND közé kondik kerültek. Így kevésbé rángatják a tápot.) Mi róla a véleményed? (Ill. egy olyan primitív kapcsolást mutathatnál, amivel nagy sávszélesség (0,3Hz-10MHz) erősítésszabályozását tudom megoldani.) Én a földelt bázisú kapcsolásokkal értem el a legjobb paramétereket. (Szimulációval.) Ill. egy A osztályú munkapont beállítású emitterkövető verzióval, amikor rengeteg kompenzálás volt benne. De az már bonyolultabb volt, mint az egész telj. fokozat. (Úgyhogy azt elvetettem.)
(#) bankimajki válasza bankimajki hozzászólására (») Feb 21, 2011 /
 
Hoppá, a kapcsi lemaradt. Illetve ha jó így a szűrés, akkor legyenek közös vasmagon az induktivitások bifillárisan tekercselve? Ha kell teszek fel a szimulációról is képet. Akkor megérted, hogy miért kérdezem.

TELJES~2.jpg
    
(#) pucuka válasza bankimajki hozzászólására (») Feb 21, 2011 /
 
Így valahogy. A szimmetrikus megoldás is jó. Azért a bejövő tápot is szűrheted.
Az erősítés szabályozásra jó példát találsz szkópok mintájára, (ott is szélessávú átvitel van) differenciál erősítőnek viszonylag könnyen lehet az erősítését szabályozni akár áramgenerátor (áramnyelő) egyenáramú szabályozásával. Ahogy egy egyszerű szorzóáramkör uA 796 is teszi.

uA796.pdf
    
(#) bankimajki válasza bankimajki hozzászólására (») Feb 25, 2011 /
 
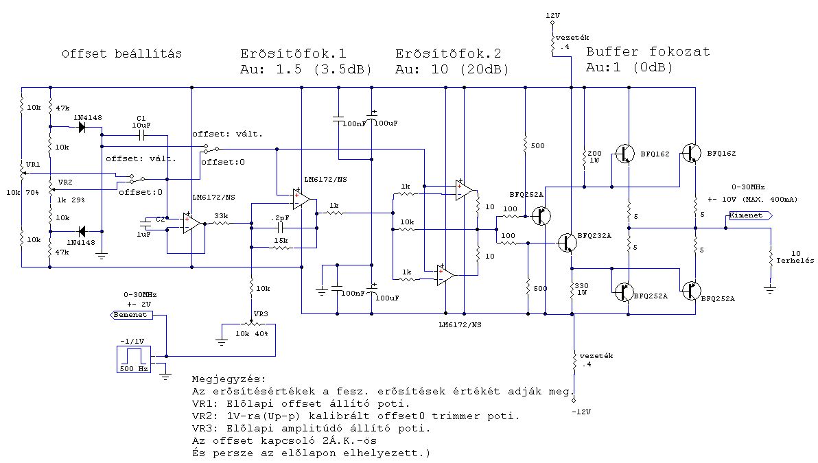
Az erősítőmre visszatérve. (Gyakorlatban hatalmas gondok vannak vele.) Iszonyatos nagy offset eltérések vannak a műveletiknél. Minden egyes műveletinél külön be kell lőni az erősítést és az offsetet, meg a kompenzálást. (Ennyit még nem szenvedtem áramkörrel.) Még jó hogy most csak dugdosós panelen van összerakva.
(#) bankimajki hozzászólása Márc 2, 2011 /
 
Felmerült még egy problémám. (Amit én szellem képnek nevezek.) Vagyis az eredetivel megegyező nagyságú jel jelentkezik a kimeneten, ami fázistolásban van az eredetihez képest.) Ami a rossz illesztések miatt van. De hogyan orvosoljam? (Szinuszjelnél ill. háromszögjelnél jelentkezik, 200kHz-től felfelé.) Íme valami ilyesmi lesz az eszközöm felépítése. (A felső határ 10MHz) Hova tegyek lezárást, és milyet? A képről az lemaradt, hogy a kimenethez vezető kábel kb. 10cm hosszú és árnyékolt. Ezen a téren is kérek szépen ötleteket. Köszönöm.

névtelen.JPG
    
(#) zltn hozzászólása Feb 6, 2012 /
 
Sziasztok!

Tanácsot szeretnék kérni egy áramerősítő megépítéséhez. Ezt az erősítőt egy AD9834 DDS IC 3mA-es kimenetére szeretném kötni, amelyből kb. 5-6 A-es és maximum 1 MHz frekvenciájú szinusz jelet szeretnék csinálni. Az erősítővel egy légmagos tekercset hajtanék meg, azért a kimeneten annak érdekében, hogy kellő nagyságú áram át tudjon folyni (nagyobb frekvencia nagyobb impedancia) kb. 40-50 V-os feszültség szükséges. Lényeges dolog, hogy a tekercs másik kivezetése a földre van kötve, így a szinuszos gerjesztő áram +/- tartomány között kell, hogy mozogjon.
Szóval ezzel kapcsolatban kérnék valamilyen kezdeti segítséget. Előre is köszönöm!

Üdv: Zoli
(#) peppe51 hozzászólása Aug 9, 2016 /
 
SEGÍTSÉG!
EGYEDI JAVÍTÁS PÉNZÉRT:
500 MHz végfok, max 100W
Hiba: "lekonyult", de működik
(#) szikorapéter hozzászólása Feb 9, 2017 /
 
Sziasztok. Funkciógenerátoromba keresek olyan kapcsolást ami max 15V-ot tud a kimenetén (15V p-p),és terhelhető ohmikus ellenállásal is (4-8-16ohm...stb,de a minimum a 4 lenne). A funkciógenerátorom max frekvenciája 2Mhz,ez lenne a probléma. Komplett erősítő ic-ből csak olyat találok ami max 60-80Khz-ig megy el. Remélem valaki ismer egy olyan kapcsolást amivel kicsit fel lehetne "turbózni" a kimenő jelet. Válaszokat előre is köszönöm.
Egyébként Erről a funkció-generátorról volna szó.
(#) pucuka válasza szikorapéter hozzászólására (») Feb 9, 2017 /
 
Biztos vagy benne, hogy ekkora fába vágtad a fejszédet?
Egyébként maga a kapcsolás pont olyan, mint bármely más hangfrekvenciás végfoké (már ha lineáris erősítőt szeretnél) csak nagyfrekvenciás teljesítmény tranzisztorokkal (fT min 150 MHz). De ez a probléma, hogy kompenzálások nélkül gerjedékeny lesz. Megfelelő műszerek nélkül nem fog menni.
(#) szikorapéter válasza pucuka hozzászólására (») Feb 9, 2017 /
 
Jelenleg csak frekvencia mérő,oszcilloszkóp,és egy kifáradt digitális multi a segítségem.
(#) (Felhasználó 58569) válasza szikorapéter hozzászólására (») Feb 9, 2017 /
 
Keresel egy olyan opa-t, ami tud 2 Mhz-et, nagyjelűen, ilyen azért van, nem is vészesen drága. Utána kötsz egy két FET-ből álló A osztályú SE végfokot. Reloop a napokban tett be ide egy rajzot. Az egyik FET egy source követő, aminek az aljában van egy áramgenerátor, a másik FET-ből. A nyákgyártásnál meg vedd figyelembe, hogy milyen alapokon terveznek kapcsolóüzemű tápot. Hidegítések, rövid hozzávezető fóliák, stb.
(#) csocsoszan hozzászólása Jún 23, 2020 /
 
Sziasztok! Vajon egy JBL GO 2 Bluetooth hangszóró valóban tudja a műszaki adatlapon megadott 180 Hz - 20 kHz tartományt? Mert a kutyák 18-20 kHz közötti hangot is hallják, tehát alkalmas ultrahangos riasztónak. Jól gondolom? Vajon a 3 W elég? Köszi!
A hozzászólás módosítva: Jún 23, 2020
(#) pucuka válasza csocsoszan hozzászólására (») Jún 23, 2020 / 1
 
Ha még jó a füled, Te is hallod, de ha nem is hallod, zavarni fog.
(#) Bakman válasza csocsoszan hozzászólására (») Jún 23, 2020 / 1
 
Itt nézz szét: Kutya macska (vad) riasztó.
(#) csocsoszan válasza pucuka hozzászólására (») Jún 29, 2020 /
 
Nem kerek. Kiraktam a 200 W-os hangfalra (AIWA NSX-F9) a telefonos app (frequency generator) analóg jelét (jack dugó), de a kutyusok vígan szaladgáltak. Valami kicsit büdös volt, úgyhogy lekapcsoltam.
(#) ferci válasza csocsoszan hozzászólására (») Jún 29, 2020 /
 
Szerintem eltölthetsz egy hetet is váltott állomány között, tesztelve különböző frekiket, alkalmazva x wattnál, 2-3 méterről.
Talán tapasztalsz annyit, hogy odanéznek, aztán játszanak tovább.
Ja, az a hangfal semmit sem jelent.. - oda spéci UH sugárzó is kellene, ami TÉNYLEG azokra a frekikre van készítve.
Talán a magas lett büdös?
A hozzászólás módosítva: Jún 29, 2020
(#) pucuka válasza csocsoszan hozzászólására (») Jún 29, 2020 /
 
Ügyesen kinyírtad a magas sugárzóidat. Azok nem ilyen terhelésre vannak méretezve. A 20 kHz meg nem is ultrahang, többet pedig egy mobiltelefon progi nem is tud előállítani.
Következő: »»   2 / 2
Bejelentkezés

Belépés

Hirdetés
XDT.hu
Az oldalon sütiket használunk a helyes működéshez. Bővebb információt az adatvédelmi szabályzatban olvashatsz. Megértettem