Fórum témák
» Több friss téma |
szerintem is jó lett
, asszem neki fogok én is...a panelrajz az méretarányos?
Helló. Én ez alapján csináltam. Naggyábol ugyan akkora
:sir: Szomorúan kell, hogy mondjam: A 35V az már sok a TDA2030-nak!
Az adatlapja szerint MAX 2*18V (-/+) vagy MAX 1*36V lehet a tápfesz! De ezt a csúcsértékű tápfeszültséget kerülni kell, mert az alkatrész tönkremehet. Ajánlott tápfeszültség értékek: 2*14V (-/+); vagy 1*28V. A TDA2030 helyett beépíthető a TDA2040! Ugyanazokkal a paraméterekkel rendelkezik, mint a kistestvére, csak nagyobb kimeneti teljesítménnyel!
Helló!
Üresjáratban legutóbb mérve 32.3V-volt a tápfesz Köszi a infót. Már csak az a kérdés hogy a meglévő kapcsolásomba belerakhatom-e ezt az Ic-t? Én nem látom át annyira..
Attól függ melyik gyártó adta ki az ic-t.
Amugy viszont 35V az puffertáp ami kivezérlés hatására csökken.Én láttam már eredeti TDA-t +/-22voltról gyárilag és semmi baja azóta sem. A gyári adatok sem teljesen mérvadóak azok is általában alá vannak írva ergo többet el bír csak ennyire specifikálták. Hozzáteszem én 24v-os trafót egyenirányítottam arra tettem rá és tökéletes.Apám azóta is azzal döngeti a régi slágereket. Az áramkörbe bele lehet tenni a 2040-est is csak ritkán lehet kapni illetve drágább szerintem nem éri meg.
Nos ? Ki hogy halad a tda-val?
Vagy mindenki abbahagyta? Esetleg elmentek pótalkatrészekért?
Én a HQ-nál néztem a 2040 duplája a 2030-nak KB olyan 300huf.
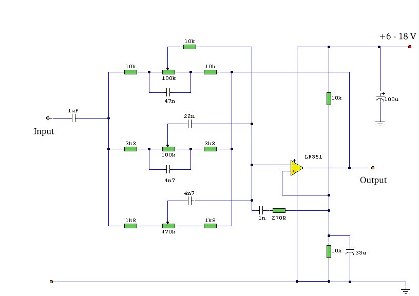
Hangszínt itt is találsz a gyüjteményekben. De adok én is eggyet:
Aham jó kis Baxandal stílusú hangszín.
Sub kimenetre egy kicsit több kellene mondjuk 2tda2030 hídbakötve a gyári szerint . Subnál nem baj ha nem 0,2 hanem 0,5 a torzítása a végfoknak úgy sem hallod. Idézet: „Attól függ melyik gyártó adta ki az ic-t” Én úgy tudom, csak egy cég csinálja a TDA2030-asokat...és ez nem más, mint az SGS-Thomson, vagyis az ST Microelectronics...melyik cég gyárt még ilyen IC-t? Aki tudja, kezeket fel és hadd lássuk
Köszi, ezt még én se gondoltam volna...
De másrészről hülye is vagyok, mert 3 hete gyógyítottam meg egy subwoofert házimoziba, és annak a vágfokjai is TDA20x0-sok voltak. (2030 és 2040 is) És egyiken se a megszokott szép ST-s felirat volt, csak a típusszám...persze az halt meg benne, szépen búgott a teljes tápfesztől a hangszóró...(csoda, hogy nem döglött meg)
Látod-látod az öreg róka sokmindent megél és megélt!
Igazából semmi különbség nincs köztük...mármint gyakorlatilag.
Egyedül az A-s és A nélküli között van egy kicsi eltérés. Az A betű a végén azt jelenti, hogy az már egy továbbfejlesztett kivitel (kicsit nagyobb teljesítmény, 18W, kisebb torzítás, stb-stb). Tehát az A-s az jobb egy csöppet. A legutolsó betű pedig CSAK a tokozást jelöli. Tehát hogy Horizontális vagy Vertikális...magyarul: állított vagy fektetett kivitel. A lényeg az A betű, meg ugye a típusszám (2030). A többi az csak halandzsa...
Nem halandzsa mert ha neked a boltos fektetettet ad álló helyett hiába az ami kell te is idegbajt kapsz nem?
Hy!
Tegnap mondta szabi83 hogy tranyókkal kiegészítve is jó lenne, de még nemtom melyik lenne jobb... eq-t biztos hogy ilyen lesz... lehet hogy szubinak 50-60W körül kellene a kakaó nem? üdv.
:no: Túl fogod akkor dübörögni a többi hangfaladat.
Szerintem egy hídbakötött verzió ugyanarról a tápról lenne a nyerő (hozzáteszem szerintem).Így nem kellene külön erősítővel és táppal vacakolni de te tudod.
Meg kell nézni, mit ad a boltosbácsi vagy boltosnéni és még helyben reklamálni
![]() A gond csak akkor kezdődik, ha egy olyn ember megy ilyet venni, aki nincs tisztában az elektroval. (Pl. egy cégtől olyan ember megy több ezer anyagért, akit nem is érdekel ez a téma...volt rá precedens a környezetemben )
Volt nálam minap egy AEG aktív sub, melybe bele volt építve az 5.1.Szép volt tetejére egy üveglap volt rácsavarozva. Designes szoba dísznek is.
7drab TDA2030 volt benne, s a sub meghajtó 2 darabból hídbakötve állt. Külön táp (külön trafó kivezetés) ment a sub végfokra meg a többi csatornára, gondolom h ne szoljon bele a basszus lüktetése. Volt benne egy 18 centis mély bandpassként dobozolva. Jól nyomta. Ha netán valaki nem talál megfelelő trafót 2030-hoz,én is tudom ajánlani a 2040-et, csináltunk régebben egy 20 as Powerrel 2 darab 2040 hídbakötve és elég jól megtudta hajtani.Bár mi a pdf-jéből való hidast építettük, de nem ajánlom mert a 2-es számú IC az 1-es kimenetéről kapja a bemenetét, s ez szerintem torzításra hajlamosabb. Inkább tegyetek elé egy fázisfordító IC-t (műveleti erősítő) vagy egy tranyót.
Akkor asszem hogy maradok a hídbakötésnél!
köszi
szubi szűrőnek jó lenne az ami a kapcsolásoknál van?
üdv.
helló
Vettem két 2200µF-os kondit de csak 25V-os és 63-voltos volt. Nem tudom elég lett vona a kisseb feszültségü is? Nem akartam szétvágni ugyhogy megvettem a 63Voltosat. felesleges volt? Drága volt, de két darabon nem akartam spórolni, még jó lesz valamira Isa
Sose bánd jó lessz a 63V-os.
Gondolj bele ha elpukkan a végfok még a kondi azt is kibírja.
jobb a nagyobb, mert a kissebb nem úgy bírja mint a nagyobb xxv-os, azaz nem volt felesleges !
úú de gyorsak vagytok, köszi
Még anyit hogy ha már igy melemerültem az építésbe akkor már bele szeretnék tenni egy kis áramkört amivel hídba üzemeltethetem az erőssítőt. A másik topicka volt belinkelve egy invertáló kapcsolás, ezzel semmi gond feltéve ha müködik, csak azt kérdezném hogy a TDA is fogja bírni igy? Ha jól értem a másik topickban akkor igy kötve egy kétszerakkora impedanciáju hangszórót köthetek hozzá? Monjuk egy 8Ohmosat vagy egy 16 ohmosat? A kapcsolás mellékelve:
Én elhiszem hogy jó ez a fázisfordító de szerintem a sima kimenőkondis erősítőhöz fázisfordítót hááááááááát nem igazán tartom nyerőnek.
Szerintem a gyári hídkapcsolást kellene kipróbálni az jobban összehangolt mint két erősítő aminél az alkatrészek szórásából is adódhat asszimetria. Másik meg az hogy én még soha sem láttam kimenő kondis erősítőt hídba kötve .Pedig nem ma kezdtem erősítőzni. De csak lehet hogy én vagyok ennyire szűk látókörű. |
Bejelentkezés
Hirdetés |




, asszem neki fogok én is...



de két darabon nem akartam spórolni, még jó lesz valamira

.




