Fórum témák
» Több friss téma |
Fórum » BD-s Erősítő
Témaindító: Mikey051104, idő: Márc 11, 2007
Témakörök:
Elnézést mindenkitől akinek a kéréseire és kérdéseire nem válaszoltam. Tudom nevetségesen hangozhat, de higyjétek el hogy sem időm sem energiám nem engedte az eltelt időben hogy elektróval foglalkozzak.
A tisztánlátás kedvéért ezúton szeretném közölni, hogy egyetlenegy KIT-et sem adtam el az ST151-ből, és nem is fogok. Amúgyis csak segítő szándékú lett volna a KIT, de látva az arrogáns reakciókat (volt, aki azt hitte ebből akarok megélni!) és átgondolva az egyéb nézőpontokat úgy döntöttem hogy nem lesz KIT. A topic megnyitása pedig nem reklámcélkokat szolgált, de ha beleolvas valaki akkor ez számára egyértelmű lesz. Részemről az ügy lezárva, ha valakit érdekel: http://sixtek.uw.hu/st151.html És hadd köszönjem meg KD M. és Vzolee lojalitását, akik rendelkeznek olyan látásmóddal hogy pillanatok alatt belátták hogy a legfőbb célom a segítség volt, és semmiféle hátsó szándék nem vezérelt. Tipikus magyar mentalitás, hogy egy önzetlenül segítő (nem, nem akarom magam fényezni de higgyétek el ráment jó pár munkaórám az ST151 ill. annak nyákjának megtervezésére - utóbbiból 7 verzió készül a fejlesztés során!) emberben már egyből a hátsó szándékot keresik. Maradok tiszteletel, Szevasztok Sixtek
Én is a te álláspontodon vagyok sixtek.Sok sikert kívánok,és gratula az ST151 továbfejlesztéséhez.
:worship: :worship: :worship:
OFF
Idézet: „Tipikus magyar mentalitás, hogy egy önzetlenül segítő (...) emberben már egyből a hátsó szándékot keresik.” Ezzel messzemenokig egyetertek. Sajnos en is ugyanezt tapasztaltam tobb eves kulfoldi tartozkodasbol hazajovet Nem tudom mikor fogja ezt a magyar tarsadalom levetkozni (tisztelet a kivetelnek!), de van egy sanda gyanum, hogy hosszu evek, esetleg evtizedek kellenek hozza...ON Sixtek, az ST151-et utolag is koszonjuk
Ha mindenki olyan okos lenne mint én, nem itt tartana az ország!
Sokkal lejjebb.. (gondoljátok most sokan) Milyen igaz!
Nekem sem jön be.
Régebben sokat olvasgattam ott is, de mostanság már egyre ritkábban nézek el oda. Itt valahogy jobban érzem magam.
Tejjesen eggyet értek SIXTEK kollégával.
Igaz még annyira nem vágom a témát, de Sixtekben már észrevettem azt hogy belőle csak úgy sugárzik a szakértelem és a segítőkészség. Mint már 1x irtam,az erősítőjét anyagi okokból nem épitem meg, de azt mondjuk szivesen olvastam volna hogy halad a fejlesztéssel. Ha a téma még mindig létezne akkor lehet, hogy Sixtek kifejlesztette volna az erősítő alacsonyabb teljesitményű váltiozatát pl. Be4vallom őszintén a kedvenc témám a VF3 után az ST151 volt, a jó hangulat miatt. Szal Szabi rosszul láttad át a helyzetet, mert a kitt csak a kezdő emberek helyzetét segiti, mert az áramkör nem egyszerű (sztem) és ezért egy kezdőnek már jobb a kész nyák. A másik meg Sixtek szivvel-lélekkel dolgozott azon, hogy itt a nagyközönségnek bemutassa az erősítőjét. Nem kötekedésnek irtam ezt, én tisztelem mindenki álláspontját, csak ezért ez mégis durva volt... A bátyám egyébként villamosmérnök, QUAD rajongó (sztem), neki pl megakartam mutatni az ST151 témát, hogy megépitse, mer gondolom ti segítettetek volna neki. Erről ennyit, ez az én véleményem. üdv
Az st151-topikot visszarakták 1 napra, aztán megint törölték. Szal ez besza..ás ami itt megy.
Egyébként ha kell én is "kifejleszthetem" az st151 kisebb teljesítményű változatát. Nem nagy dolog, lecsökkented a tápfeszt és azzal négyzetesen csökken a kimeneti teljesítmény. Ja és nemsokára fennt lessz a 60W-os olcsó (de jó ) végfokom nyákrajza is, ami remélem népszerű lessz ha már nyák rajzot is közlök hozzá.
Az én kezem nem volt egyszer se a dologban :yes:
Hát haa már nyákrajz is van, akkor az már pazar!!!
Az azért itt mindenkinek jobban tetszik KD mester! Bár nem mondom, biztos mások maguk is meg tudják csinálni, de ha már egyszer a tiéd bevált, akkor ...
Ezt meg is építheted akkor: +-30V-os tápfesszel 40W/8Ohm (RMS)
Ja a nyákról meg annyit, hogy sajnos nem voltam idáig ráérős egy univerzális-egyoldalas-mindenki számára könnyen elkészíthető nyákot tervezni ennek, de most álltam neki, már félig kész. Ennek az erősítőnek legalább 5-6 változatát közöltem, az egyik még 600W-ra is ki lett méretezve. Ez az egyszerűségét és olcsóságát a darlington tranyóknak köszönheti, de van nagyobb teljesítményű-rövidzárvédett változata, van ugyanez BD249/250 végtranyókkal is. Ez utóbbi olyasmi, mint sixtek végfoka, csak a nagyjelű feszültségerősítő fokozatban, illetve annak magasfrekvenciás belső kompenzálásaiban van eltérés.
Azt a fura bemenetet elmagyaráznád nekem, hogy miért van az úgy? Mi az az A meg a B? Meg hogy mi a célja?? Nem igazán jöttem rá!
Meg ez pl mennyi nyugalmi árammal megy? A kíváncsiság kedvéért..
Az A és B pont egy másik fórumra kellett, egy kábelezési rajzhoz. Ne vedd figyelembe!
A nyugalmi áram értékére 50mA-t javaslok. Ennyit szoktam beállítani. De ha 100mA-t állítassz be az sem baj! A 0,22Ohm-os emitter ellenállásokon ilyenkor 100-200mV feszültségnek kell esnie. Ezek az ellenállások 2W-osak legyenek! Élesztésnél ugyanaz érvénes, mint a nagyobb teljesítményű változatnál: 350W "Élesztésnél a tápfeszágakba rakjál egy-egy 10 Ohm-os ellenállatot! Ha ezeken keresztül kapja az erősítő a tápfeszt élesztésnél és valamit elszúrsz, akkor csak ezek fognak porráégni az erősítő helyett. Normális működés esetén ezek nem melegedhetnek élesztésnél! Ha füstölnek, akkor elrontottál valamit. Az 1K-s nyugalmi áram beállító trimmer 1K-s értékű legyen beültetésnél a két kivezetése között a (középső és az egyik lába közösítve van). Ennek az értékét közelítsd a nullához beállításnál, de soha ne legyen végállásban, tehát 0 Ohm értékű!" További kérdés? : A francba elírtam: A 0,22Ohm-okon 10-20mV feszültségnek kell esnie!
Hi!
Megépítettem Az ST151-et 3 pár BD245/246-al. Működik is csak kéne hozzá egy előerősítő. Milyet ajánlotok. Lényeg hogy egyszerű legyen.
Okéokéé!
Azt vágtam, hogy az magas lenne!
Szia!
Nem tudom mennyire kell hogy egyszerű legyen, én szintén egy ST151-hez az ezen az oldalon található előerősítőt építettem meg. Nagyon jól szuperál, viszont az előerősítő bemenete és a föld közé köss egy 47nF-os kondit a poti után! Potinak 1K-sat ajánlok, ennél nagyobbal aluláteresztő szűrőt alakítasz ki. A hangszínszabályzót én nem vezettem ki, trimmer potikat használtam, és kiemeltem kicsit mind a magasat mind a basszust. Nagyon szépen szól. Viszont tökéletesen akkor működött együtt az ST151-gyel ha nem használtam külön diódákkal leválasztott bemeneti földet. Üdv, Tom
Csináld meg ezt, ha megbízol a monolit műverősítő IC-kben! Szerintem sokkal jobb egy tranyós/fetes, de ez az egyéni véleményem. És amit én belinkeltem nem is sokkal bonyolultabb, viszont van benne hangszín..
Üdv, Tom
Sziasztok!
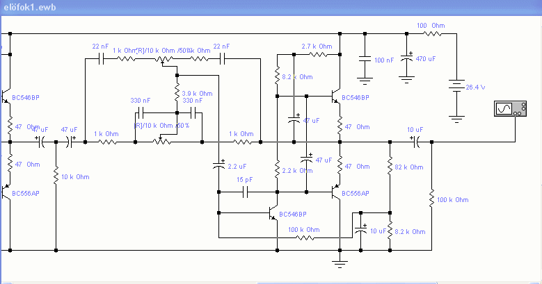
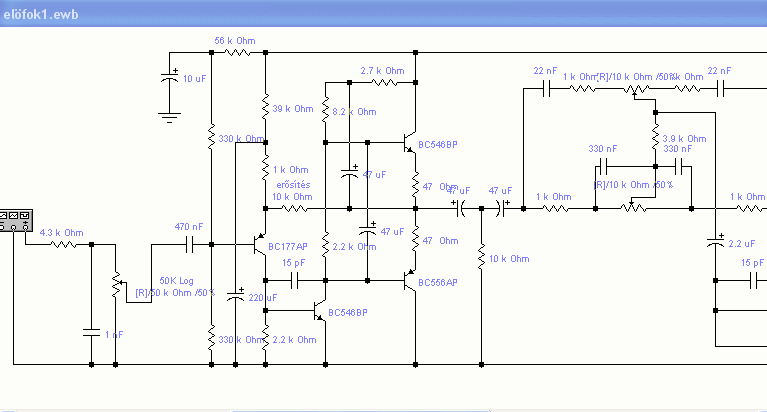
KD mester, én nagyon tisztelem erősítő-tervezésbeli jártasságod, de ezeknél a darabokban lévő ewb-screenshotoknál sok minden jobb lenne, hogy átláthassuk elsőre is a kapcsolást! Még Paint-ben is össze lehet illeszteni a darabokat, nem nagy munka, én is ezt tettem. Csatolom két általad publikált kapcsolás szerkesztett rajzát. Remélem nem veszed rossz néven a megjegyzésem. Üdv, Tom
Segítség!
Nem tudom mi lehet a baj. Összeraktam az ST151-et és működik is csak amint előerősítőt eléteszem nem szól semmi. pedig az is működik. Lehet, hogy a földeket kötöttem rosszul? Kipróbáltam előerősítő nélkül, a bemenetre egy 100k-s potméterrel és kb 3/4 -es állásig alig hangosodik majd nagyon hirtelen.
Szia!
Előerősítő az ST151-hez kapcsolásával nekem is meggyűlt a bajom. Pontosan a földek körül van a kutya elásva, ha egyikféleképpen kötöttem, eltolta a munkapontot, ha másikféleképpen, brummos volt. Bár, ígyis-úgyis szólt. Nekem a megoldást a két föld közösítése jelentette. Az, hogy egyáltalán nem szól, nekem furcsa, de próbáld ki ezt, hátha segít. Potméter: Valószínűleg logaritmikus potid van, ami a logaritmus-függvény szerint változtatja az ellenállást. (100k B) Tehát eleinte csak kicsit, aztán a végén nagyon. Ha a poti két szélső lábának bekötését megfordítod, a helyzet is pont fordított lesz. Használj lineáris potmétert, ha ez így nem tetszik. (100k A) Bár általában logaritmikusat szokás erősítőkben használni. Üdv, Tom
Nem tud valaki ajálni valami 400-800W-os erösitöhöz nyák rajzot?
Na a földeket bekötöttem ahogy kell és most működik, nem brummos, de ha tekerem a hangerőpotmétert egy bizonyos értéktől egyszercsak elkezd zsúgni mint állat, hang az meg nincs. Na ez mitől lehet?
Hello
Valaki ismeri, és esetleg épitett olyan erősitőt, amibe 4db Tda7294-es van beépitve. 2db sorba 2 db párhuzamosan, igy P összes=400w Ha van kapcsrajz rakjátok már fel + panelrajzot csinálok (ahoz) ha másnak kellene. |
Bejelentkezés
Hirdetés |




Nem tudom mikor fogja ezt a magyar tarsadalom levetkozni (tisztelet a kivetelnek!), de van egy sanda gyanum, hogy hosszu evek, esetleg evtizedek kellenek hozza...



Pont ma nézegettem én is ezt az oldalt 





Nem tudom mi lehet a baj. Összeraktam az ST151-et és működik is csak amint előerősítőt eléteszem nem szól semmi. pedig az is működik. Lehet, hogy a földeket kötöttem rosszul? Kipróbáltam előerősítő nélkül, a bemenetre egy 100k-s potméterrel és kb 3/4 -es állásig alig hangosodik majd nagyon hirtelen.




