Fórum témák
» Több friss téma |
Fórum » Kapcsolóüzemű (PWM) végfok építése
Diyaudio-n olvastam egy olyan védelemről, ami ténylegesen a kimenő tekercset használja, mégpedig úgy, hogy még egy tekercset rak rá. Ezt igazából én sem fogtam fel, hogyan működik. Akik használják, azt állítják, hogy a mag telítésének környéken ezen a szekunderen lévő feszültség megugrik.
Szimulálni nem sikerült, ők állítják, hogy működik. Ha valaki kirpóbálja és működik, az azt is elmondhatná, hogy hogyan.
Nem, mert attól, hogy rátekersz akárhány menetet, nem fog áramváltóként működni. Az továbbra is egy fojtó marad. Ennek a feszültségét kell megintegrálni, akkor kapod meg a fojtó áramát. Csak ennyire azért nem egyszerű, mert a rátekert menetektől ez egy trafó féle lesz, ami ugye nem viszi át az egyenfeszültséget. Tehát, ha pl csak az egyik félperiódusban megy el áramkorlátba, akkor akár el is mágneseződhet a fojtó és az már baj. A fojtó feszültséget közvetlenül kell megintegrálni, akkor az integrátor kimenete fogja tartalmazni az esetleges egyenáramú összetevőt is.
Szerintem, sehogy. A betelítés előtt már csökken a feszültség, nemhogy nőne. Kivéve, ha nagyon négyszögletes a vasmag hiszterézisgörbéje, mert akkor a telítésig ugyanolyan. A telítésben megszűnik az indukált fesz ( nagyjából) úgyhogy nem lesz mit feldolgozni.
Szerintem meg nem az SD lábat kellene vele izgatni. Vagyis lehet de elegánsabbnak tartom ha kikapcsolna a végfok pl egy Flip-Flop-al. Ha nem kell ilyen megoldás akkor legalább az 555 monostabil módba megcsinálni hogy egy pár másodpercig tiltson. Szerintem a be ki kapcsolgatás torzításhoz vezetne.
Akár még azt is meg lehetne csinálni hogy a bemenő jel amplitúdóját csökkentené pl mint egy dinamika kompresszor és egy pici "Protect" led villogna hozzá.
Mivel nálam teljes híd van ezért nekem elég a 2 alsó oldali fet Source-át összekötnöm és akkor ez megy a GND-re. Ugye akármilyen irányú áram folyik is a hangszórón, valamelyik feten mindig átfolyik a GND árama, szóval 1 ellenállás. Egyszer egy elektromos bicikli (BLDC motor) vezérlő elektronikáját szereltem fel ilyen áramvédelemmel és tök jó volt. (de ez egy másik történet)
Nektek félhídhoz ugye 2 ellenállat kell. Ezt a 2 védelmi részt össze lehetne közösíteni pl optocsatolóval. Valahogy így:
Azzal az 555-ös megoldással is kikapcsol a végfok párszáz ms-ra, de ez akár növelhető is.
Hát nem tudom hogy az úgy jó lesz-e, de hogy nem jutott eddig eszembe? Pont ezért jó a teljes hidas táp is. Ezekhez nekem nem kell védelem csak majd a hidalthoz. Nem is kéne másik nyákot csinálni, hanem külön egy kis nyákon lehetne a sönt az áramköreivel, onnét kapnák a negatívot az alsó fetek, és csak egy-egy kábellel kéne az SD lábra menni, amivel teljesen le lehetne állítani a végfokokat. Nem kell SMD-vel bajlódni és új nyákkal küzködni.
A kecske is jóllakik és a káposzta is megmarad.
Üdv!
Valaki kifejthetné nekem hogy mi is ez a 3 szintű PWM moduláció. Akár valami link is jó vagy app note.
A kétszintű, vagy AD moduláció az, ahol a szűrőkör bemenetén vagy a pozitív tápfeszültség jelenik meg, vagy a negatív. A 3 szintű, vagy 3 állapotú, vagy BD moduláció esetén vagy a pozitív táp, vagy a negatív táp, vagy zérus feszültség van. A zérus azt jelenti, hogy a tranyók, diódák rövidrezárják a szűrőkör bemenetét. Lapozz vissza néhány hete tettem fel egy szimulációt, meg cikk is van, meg némi szöveg is.
A 3 szintű PWM tudtommal más néven BD moduláció.
A hagyományos teljes hidasnál (AD moduláció) a két oldal jele minddig tökéletesen ellentetje egymásnak. Szóval mind a hangfrekvenciás komponens mind a vívőfrekvenciás komponens ellentétes fázisban van. Ehhez lényegében egy kompratáor kell, majd invertálgatni. A BD moduláció esetén a hengfrenveciás komponenes ellentétes, míg a vívőfrekvenciás komponens egyenfázisban van. Ezt úgy lehet elérni, hogy két komparátort alkalmazol, mind a kettőbe ugyanazt a háromszögjelet vezeted be, majd az egyikbe a normál hangfrekvenciás jelet, a másikba annak invertáltját rakod, és akkor egyik komp kimenete az egyik félhíd, a másik a másik félhíd. Így amikor az egyik kitöltési tényezője nő, akkor a másiké csökken, és fordítva. Jól látható hogy üresjáraton a két kimenet ugyanaz lesz. A két kimenet egyszerre fog lebegni, ideális esetben a vívőfreki nem jut ki. Amikor jel van, akkor pedig nagyn érdekes lesz, mert a vívőfrekvencia meg fog duplázódni. A BD modulációban így a szűrési igények nagyban csökkennek. Megvalósítása talán nehezebb, és mivel a kiment két pólusa egyszerre lebeg, (a diyaudio-n olvasottak) alapján nagyobb zavart sugároz. Ennek csökkentésére többen is flehívták a figyelmet, hogyha az egyik kimenetet földeled le, akkor nagyban csökken a zavar (persze ekkor a bementeket kell leválasztani)
Interferencia szerű zavar csökkentésére van valami jó módszer? A végfokom 50Hz-es tápról táplálva teljesen csendben van, és akkor is ha a kapcsitáp puffereiből táplálkozik csak. Ha viszont megy a táp, halkan olyan hangok jönnek a hangszóróból mint amikor egy AM rádiót hangolgat valaki. Néha magától is abbahagyja, vagy ha megfogom a bemenetet utána pár másodpercre abbamarad de aztán lassan megint kezdi. Nem komoly, csak közelről hallani de idegesít.
Dobozolás, vezetékek átnézése (minél rövidebb, hurkok elkerülése), árnyékolt vezetékek használata. Amikor nekem zajom volt ezek mindig beváltak.
Kapcsitáp és a végfok akkor okozhat jelentős interferenciát ha a hettő frekvenciája közel azonos, (vagy mondjuk egymás harmonikusai közel azonosak). A tápközösa rá van kötve a hálózati védőföldre vagy lebeg?
Üdv!
Sokat változott az erölködőm. Ha emelem a feszültséget a Full Bridge tápját akkor a zene elkezd farsul szólni mint ha nagy lenne a dead time. Közbe ez szkópon nem látszik. 4 ic van benne ebből az egyik CD4081BE Texas instruments. Elképzelhető hogy e miatt lenne hogy nem elég gyors? Ha lejjebb veszem a kapcsolófrekit akkor kitisztul olyan 100Khz körül. (Rossz tapasztalatom a HEF(NXP) és a CD(Texas) 40106 között!!! Ugyan azokkal az időzítőelemekkel (RC) fele frekis 3szög jött! Elvileg ennyivel lassabb)
Én csak HEF-eket használok. Jóval gyorsabb.
Értem. Közbe megoldódott a problémám. Kicseréltem a pc táp EE magot (légrés nélkül volt) 2xEFD25-re gyári légréssel. Tökéletes lett. Egy problémája még a kimeneti alapzaj. (Kicsit AM vevő). Amin nem is csodálkozom mert próbapanelen lóg az egész....
![]() A kimeneten bemeneti jel nélkül 4Vpp szinuszt látok. Ezt meddig érdemes lecsökkenteni mert gondolom szűrő méretezéssel lehet csökkenteni.
A kimeneti szűrőt érdemes több szállal tekerni vagy elég egy vastagabbal? (persze csúcsáramra méretezetten)
Több szál ajánlott, így elsősorban az üresjárati melegedés fog nagy mértékben csökkenni (ugyanis üresjáratban csak nagyfrekvenciás komponensmegy rajta).
A házi tekercseimnél 0,4-es drótokból szoktam a szükséges menyiséget összefogni, amit meg csináltatok ott 0,2-es drótból van nagyon sok. Könyebb is tekerni mint 1,5-2mm-es huzalokat. A kimeneti zajod meg meg fog oldódni, ahogy berakod dobozba, a jelvezetékeknek árnyékolt vezetkeket használsz, valamint rákötöd rendesen a hálózati védőföldre.
Nekem ez nem nagyon sikerült. Ha csúcsáramra tekerném az E magba el sem nagyon férne, de a gyűrű is úgy nézne ki mint egy golyó. Lehet nagyobb magot választani de akkor meg ronda lesz az egész.
2db EFD25ös van rajta nem egyen van megtekerve a 2 induktivitás
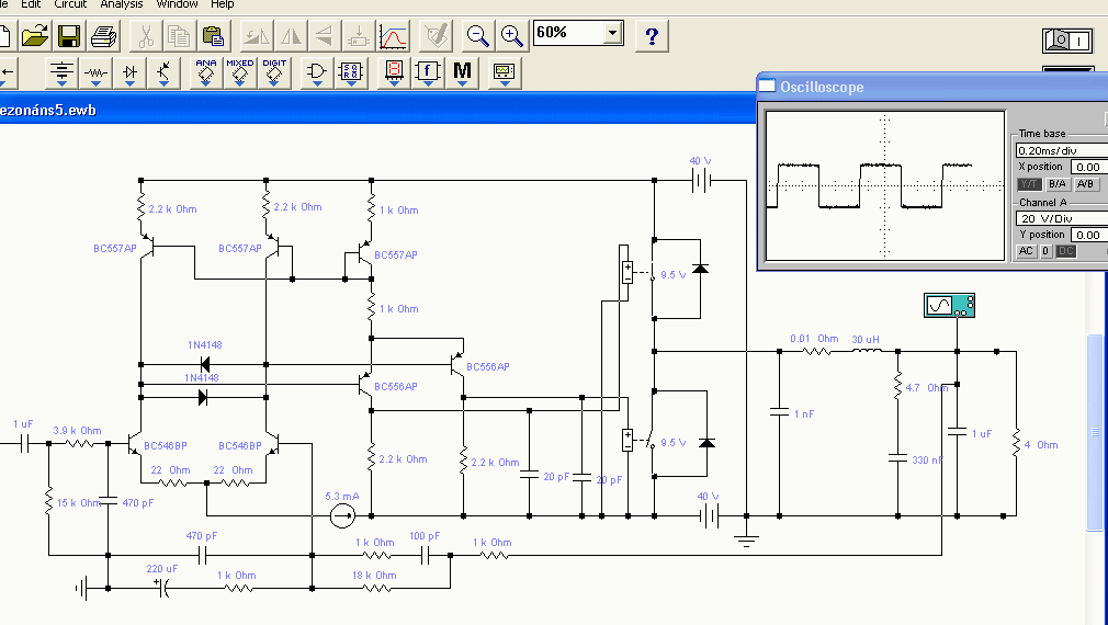
Itt a végfokom szimuláció közben. Van pár alkatrész, ami a valódi alkatrészek átmeneti ellenállását és kapacitását utánozza csak. A valódi kapcsolásban egy IR2110 fetmeghajtó IC és 2 FDP3652 fet van:
Tranyós fokozatok áramán nem variáltál? Azért kérdezem hogy javul esetleg romlik e tőle a végeredmény.
Az LM311 az eredeti rajzon 20mA körüli tápáramot kap, nem tudom miért. Ezt felére csökkentve kevesebb zajom lett és a zéner és az előtétje is kevésbé fűt. Talán jövő héten megjön a kedvem összedrótozni és meghallgatni.
De, azt optimális értékre próbáltam úgy beállítani, hogy a bemeneti fokozat lineáris üzemben maradjon. A komparátor fokozat áramán sem érdemes változtatni. Nagyobb áramon túlságosan melegedni fognak a tranzisztorok és a legrövidebb impulzushossz lemehet az IR szempontjából kritikus 100ns alá. Kisebb áramnál meg túl lassú lesz. Szerintem ne nagyon változtass rajta. Egy BC tranzisztor viszont elhagyható az áramtükörből. Csak illemből van benne, igazából nem feltétlen kell bele. Marad a két 1K-s ellenállás. A kieső feszültséget meg az 5,3mA-es áramgenerátor 6mA-re növelésével lehet ellensúlyozni. Az elkészült végfokból ki is hagytam ezt a tranyót.
Feltennél egy olyan képet a szimulációról, amin a szkópon látszik a bemenő jel is és a kimenő jel is? Mert ezt képet amit feltettél nem igazán értem.
Ezen csak a kimenő jel látszik. 50%-ra van kivezérelve a végfok egy négyszögjellel. Egyébként a szimulátor csinál az időléptékben hülyeségeket, ami miatt zaj van a kimeneten és fáziszaj a vivőben. Szerencsére ez a szimulátor hülyesége, a valóságban nincs. Ettől eltekintve viszonylag korrekt a szimuláció.
Tessék, itt van egy be és kimeneti jel. A véletlenszerű tüskék a kimeneti jelben a szimulátor hülyeségei.
Köszönöm, de az igazán jó az lenne, ha a rajz is látszana, meg az, hogy honnan vannak a jelalakok. Igazából az érdekel, hogy a második differősítő utáni integrátor be és kimenetén milyen a jelalak.
A differősítő után nincs integrátor. Azok csak parazita kapacitások, amik a fetmeghajtó IC bemenetén vannak. Itt enyhén trapéz alakú négyszög impulzusok vannak. Közvetlenül nem is lehet megmérni, mert a szkópkábel bemeneti kapacitása elcseszi a mért jelalakot.
Az előbbi jelalakok az erősítő bemeneti és kimeneti jelalakjai. Tehát simán a generátor jele, meg a végfok kimeneti jele. A kimeneti jelen a "bunda" a szimulátor miatti időlépték hülyeség miatt van. A valóságban ez csak egy szinuszos vivőmaradék, tehát nem ilyen ronda, nincsenek benne tüskék sem.
A kapcsolók be és kimenetén a jelalak?
|
Bejelentkezés
Hirdetés |













