Fórum témák

» Több friss téma
Fórum » Csöves erősítő készítése
 
Témaindító: seedz, idő: Márc 31, 2006
Témakörök:
Ne feledd betartani a fórum viselkedési szabályait, és a topik megmaradásának feltételeit. [link]
A téma átmenetileg fagyasztva lett, hozzászólni nem tudsz!
Lapozás: OK   1180 / 2208
(#) hangszoros hozzászólása Márc 5, 2011
Csőmérőmhöz néhány adapter.

Egyidejüleg 4 cső karakterisztikáját 5 dekád logosan felrajzolja a szkópra
(#) joepapa válasza hgy hozzászólására (») Márc 5, 2011
Az egybe történet a "quad2" nek:

Vett haver két monoblokkot, amit az eladó QUAD2 nek írt, és kis réztáblákon is QUAD2 felirat díszeleg.

A csőkészlete 6p3s-e (kt66 helyett
6p6s
és ef86 ok elöl.

Lehet a 6p6s tápban van?

Szétszedni nem engedi.

A quad 2 re a gugli haver is 6p6s nélkül hozza az eredeti quad2 őt.

Viszont a hangja jó, és után kellene építeni.
Nem tudom az előző PP je milyen kapcsolás volt de az nem tetszett.

Az előző csőkészlete EL34 ek (mik helyett 6p3s eket tettünk akkor már hallgathatóbb lett de nme tetszett) előtt ECC83 ak és legelöl ef86.

Egyszóval a quad 2 esében a 6p6s lehet csak ott van...bár minden beleszól a hangba, én is kapcsolást akarok, szét kéne szedni visszarajzolni.
(#) joepapa hozzászólása Márc 5, 2011
6E5P "FAN"-ok!

Milyen körítésbe próbálkozzak elsőre, valami kiindulási alap kellene egyszem fesz erősítő fokozatnak:
Rk, Ra,Ut,Rg2 (ezt simán fel tápra?), vagy kössem triódának?

most 6sz19p meghajtásra kellene ecc83 srpp kiváltására.

Bár már így látatlanba belegondolva is nem fog annyit erősíteni mint egy ecc83 srpp. Azaz kevés egyszem meghajtócsőnek. 30as meredekség...tuti kis MU vel párosul.
Az ECC83 sem "görbül" jelenlegi 6sz19p se kondíció előtt, csak egy kis erősítés kellene még a tökéleteshez (szabványközeli élményhez), mert a csöves CD-m a Behringer SRC2496 kimenőszintje pont elég, azaz fél potiállásnál (B-s poti) túl képes vezérelni csúcsokban egy hangosabb szám, de standard CD kimenet (szabvány) ról hallgatva csak koppanásig tekerve képes erre, azaz majdnem teljes csúszkavégig ki lehet tekerni halkabb részeken.

Egy 2x es fesz már elég is lenne.

Lehet elsőre nem is bontom meg az erősítőt csak deszkán lepróbálok egy 6e5p-t mekkorát erősít, és hogyan bírja a terhelést.
(#) hangszoros válasza joepapa hozzászólására (») Márc 5, 2011
Ha valóban után akarod épiteni, akkor a katódkörbe kell tekercs, a kimenön.
Ettől függetlenül, baromira érzi a alkatrészeket.
PL Egy katód elkóval " sikerült" tranzisztororosra degradálni. A pufferja is pótolhatatlan.
Sok irka van a neten, ha egerésszel találsz.
A konfluziójuk, úgy jó ahogy van
(#) joepapa válasza hangszoros hozzászólására (») Márc 5, 2011
Túl sok strapa ezekszerint, quad 2 kilőve érv eddig 1db. Köszi.

6E5P körítésre ötleted?
Rk
Ra
G2 vel mit csináljak?

csak egy sima fesz erősítő fokozat ami 50k terhelést viseljen el, vagy 20k-t? hm...nem tudom nem mértem még meg mit kell tudnia.

Mint egy ecc83 srpp nek.
(#) NHGY válasza joepapa hozzászólására (») Márc 5, 2011
Idézet:
„6E5P körítésre ötleted? Rk Ra G2 vel mit csináljak?”
Két ötlet, de van itt a fórumon több is, ha visszaolvasol.
(#) joepapa válasza NHGY hozzászólására (») Márc 5, 2011
Köszi.
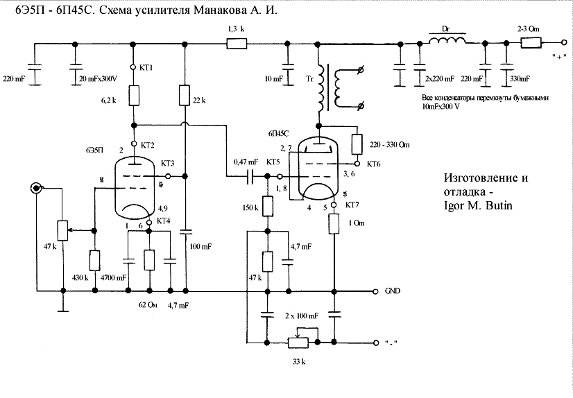
Közben ezt találtam svédül, gugli röhögős fordítója kicsit segít, bár egy rajzon a Rg2 mintha lemaradt volna a 6p45c előtt:
http://www.goodsoundclub.com/pdf/6E5P_Swedish.pdf
De sok ötlet van benn, nagyon szimpi ez alapján a cső.
(#) totya694 válasza Syn7h37ic hozzászólására (») Márc 5, 2011
Hali
Esetleg tudnátok-e nekem segíteni OT100-hoz keresek SE kapcsolást.
(#) joepapa válasza joepapa hozzászólására (») Márc 5, 2011
A nagy próbléma a 6e5p vel a 6sz19p elé szánva az Ua max 150V (igaz lehetne 220V is és teljesen zárva 500V is, de akkor túl kicsi az áram)
Azaz ez nem tudom kihajtja-e a 6sz19p se-met.
Hiába van elég erősítés és kis kimeneti impedanciája az előfokozatnak, ha amplitúdóban 50V ot megy PP...

...hacsak nem 6e5p SRPP...de az megint plussz 2 csőfoglalat, és fűtés, és stb...
Annyiból az ecc83 srpp helyett e88cc srpp és elé ef86 szerencsésebb, vagy nem.

Azért megvallatok egy fokozatot a jövő héten.
(#) Rockmenyét hozzászólása Márc 5, 2011
Sziasztok!

Újabb amatőr kérdésem lenne: van egy orosz zöld trafóm, az a teljesen kiöntött fajta

A kivezetései a következők:
primer: 70 ohm, 226V
szekunderek: 187 ohm 84V, 249 ohm 103V, 3.5 ohm 24.4V, 3.5 ohm 24.4V, 1.7 ohm 9V, 1.1 ohm 9V, 8 ohm 15.4V

A kérdés az, hogyan tudnám meghatározni az egyes tekercsek terhelhetőségét? Ok, hogy pl. aminek kisebb az 1 voltra eső ellenállása valószínűleg vastagabb drótból van tekerve, de mégis Ti hogy állapítanátok meg?
Hogy ne legyen annyira off: valamelyik kisfeszültségű szekundert fűtőtekercsnek szeretném használni
(#) NHGY válasza joepapa hozzászólására (») Márc 5, 2011
Idézet:
„bár egy rajzon a Rg2 mintha lemaradt volna a 6p45c előtt”


Az eredeti változaton ott van (mellékelve).
(#) fleta válasza Rockmenyét hozzászólására (») Márc 5, 2011
Valószínű hogy a trafónak van egy sorszáma, keressél rá, lehet hogy találni fogsz egy táblázatot róla. Egy próbát megér!
(#) joepapa hozzászólása Márc 5, 2011
6E5P-t valaki végcsőnek SE ben egyszem csővel próbálta? Mekora teljesítményt lehet kiszedni belőle?

triódáskén5k ra mintha láttam volna rajzot, ezekszerint tetrodaként ha 10k a primer (és nekem van ilyen, ha 8 Ohm van a szekunderen) ki lehetne hozni 2-3W ot? Pda 8W a katalógus szerint.

6P3S re is 500 órát irt az eredeti cetli nekem 500 óra után nem is változott a hangja az első 100 óra utánihoz képest.
Az első 10 órában viszont sokat.
(#) JZoli válasza Rockmenyét hozzászólására (») Márc 5, 2011
Annak a zöld trafónak van száma is! A szám alapján meg lehet találni a neten a paramétereit!
(#) Rockmenyét válasza JZoli hozzászólására (») Márc 5, 2011
Van, de nem a szokásos és sajnos elolvasni sem tudom pontosan...
Találtam egy orosz oldalt ahol fenn vannak, de ehhez hasonló számú sincs.
Orosz trafók

trafo.jpg
    
(#) fater0827 válasza joepapa hozzászólására (») Márc 6, 2011
Üdv joepapa
Találtam pár Pár QWAD II rajz. Nem kell mindjárt feladni a nett tele rajzokkal .
Edison se tudta mit csinál - de Míííí követjük .! Pontosabban az Ö találmányá(t)val Építünk erősítőt .
Üdv
(#) hangszoros válasza fater0827 hozzászólására (») Márc 6, 2011
Olvasd el #938724
(#) joco63 hozzászólása Márc 6, 2011
Sziasztok!
Az ügyben várnék segítséget, hogy PV200/600-as csővel készítenék egyenirányítást, kb 400V és 130-150mA egyenfeszültség kell a kimeneten. Meg tudná e nekem valaki mondani, hogy milyen hálózati trafó feszültség kellene hogy ezek a paraméterek jöjjenek ki belőle.
Előre is köszi!
(#) joepapa válasza fater0827 hozzászólására (») Márc 6, 2011
Köszi.
6P3S-E vel akatram quad2 őt építeni, mert volt 10db ilyen csővem, de 4 et elvittek a maradék 6 ból nem építek.

Ha valamit építek, valamivel kísérletezem azt szeretem ha van 5-10 garnitúra NOS cső hozzá.

Most 6E5P-t akarom faggatni, lehet se végcsőnek is.

30as meredekség és 30 körüli MU miatt tertodaként.
(ez A 30 KÖRÜLI MU LEHET NEM IGAZ, VALAHOL OLVASTAM)
(#) mayky válasza joco63 hozzászólására (») Márc 6, 2011
2x 360 - 370 V legyen a szekunder, és minimum 2x 60-70 ohm DC ellenállású. A cső után max 33 µF legyen én a fojtó után sem tennél nagyobbat. min. 500 V-os kondik kellenek vagy marad az emeletes kondi.
Nekem 2x360 V-os szekunderrel és 80 mA-el terhelve állt be 400 V-ra az egyenfesz.
(#) joco63 válasza mayky hozzászólására (») Márc 6, 2011
Köszi! Gondolom ellenállást nem téttél be, mert én nem szeretnék. A kondikat óvatosan fogom kezelni ahogy írtad. Nem lesz brummos ilyen kevés kondival egy SE erősítő szerinted? PP-t már csináltam csöves egyenirányítással és oda elég volt ennyi kondi, de az SE az más.
Ja és még valami. Gondolom ha két kondit kötök sorba, akkor kondinként kell ellenállás is. Az milyen értékű legyen?
(#) mayky válasza joco63 hozzászólására (») Márc 6, 2011
Hát én is PP-vel próbáltam, 22 µF fojtó 50 µF az nem volt brummos. Hát az SE az más kérdés. Jó fojtót kell csinálni hozzá.
De ha megnézed a AN Neiro rajzát, ott Kondo mesten nem nagyon foglakozott a csőadatlapokkal, annyi kondit rakott bele, hogy egy tranyósba is elég lenne

NEIRO

Én kötöttem be még egy 15 ohmos ellenállást, a cső védelme érdekében.
(#) joco63 válasza mayky hozzászólására (») Márc 6, 2011
Látod ez érdekes, és ezek szerint működik ez a megoldás is. Lehet hogy olyan kondikat választott amiknek valamilyen paramétere lehetővé tesz nagyobb értékek használatát is? A fojtó ügyben ezek szerint tekercseltetni kell egyet. A PP-ben sima 11W-os fénycső fojtót alkalmaztam és ezzel is renben van. EZ81 után 66mikró, fojtó és 100mikró. Viszont a trafó ellenállására nem igazán figyeltem, az lehet hogy kicsi.
(#) mayky válasza joco63 hozzászólására (») Márc 6, 2011
Ami esetleg okot ad a kapacitás növelhetőségére, hogy (a rajz szerint) csak 2x250 V megy a csőre.
(#) joepapa hozzászólása Márc 6, 2011
6e5p minimalista PP kapcsolás, a svéd doksi végefelé (csatoltam), ez az ötlet működhet?

A második csövet a kimenőtrafó szekunderen lévő jel vezérli, azaz az első csőhöz, jelhez képest pozitív visszacsatolásként hat, míg önmagának negatív visszacsatolás ha jól tipplek mert PP azaz ellenütemű.

Ez ilyen egyszerűen megszólalhat?
Mekkora primer impedanciával?
(#) 6C4C válasza Syn7h37ic hozzászólására (») Márc 6, 2011
Tetródánál, pentódánál, ha nem elérhető a gyári ajánlás, vagy attól eltérő munkapontban szeretnénk üzemeltetni a csövet, ki lehet így számítani a terhelőimpedanciát.

Triódák esetében azonban más a helyzet: a belsőellenállás 2-5-szörösével szokás terhelni a csövet. A terhelőimpedancia növelése a kimenőteljesítményt ugyan csökkenti, de a torzítás is kedvezőbben alakul
(#) Syn7h37ic válasza 6C4C hozzászólására (») Márc 6, 2011
Ok. Köszi a választ. Azt sejtettem, hogy nagyobb terhelő impedancia kedvezőbb torzítást okoz.
Akkor is a belső ellenállás többszörösével kell számolni, ha a tetródát vagy a pentódát triódának kötöm?
(#) 6C4C válasza Syn7h37ic hozzászólására (») Márc 6, 2011
Igen. Legjobb esetben megadják az Ri-t triódakapcsolásban is, vagy legalább a karakterisztikát, amiből már könnyen meg lehet határozni a belsőellenállást...
(#) fater0827 válasza hangszoros hozzászólására (») Márc 6, 2011
Üdv hangszoros
Kösz , hogy felhívtad figyelmem , .Valóban a konkrét készülékrajzát akarja kikoppintani .Boltost megértem (telógyárban kesztyűben fogtuk a panelokat is "Vegyszer új lenyomat") .Remélem segítettem a rajzokkal másoknak is ...
Üdv
(#) fater0827 válasza joepapa hozzászólására (») Márc 7, 2011
Üdv joepapa
Én most egy E/PCL 86 csővel akarok deszkamodellt építeni , egy TV rajz alapján . Abban érdekes , hogy a két ANÓD közé tettek egy 5-10 p Farádos kondit .A kimenőt kiveszem avval nem kell bajlódnom .Indok a TV hangja szép volt annak ellenére , hogy mono. Trafó 270V~ helyszűke miatt Si Graetz stb . A TV rajz és itt a fórumban talált rajzok nagyon hasonlók .
Üdv
Következő: »»   1180 / 2208
Bejelentkezés

Belépés

Hirdetés
XDT.hu
Az oldalon sütiket használunk a helyes működéshez. Bővebb információt az adatvédelmi szabályzatban olvashatsz. Megértettem