Fórum témák
» Több friss téma |
nem nemhiszem ,de elég fura a beállítása.
de megpróbálom újrakötni.
de a víznek egy idő után ki kell száradnia nem?
De ha oda ment ahol nem szárd ki az hol van?
Sziasztok fórumozók .! Tudna nekem valaki segiteni az alábbi témában.!? Van egy tilisztoros simsonom teljesen jól működik, amig fel nem kapcsolom a világitást. Akkor viszont rángat és nem megy. (Amire magamtól is rájöttem az, hogy az alaplap nem gyári és trafó sem tilisztorosé.) Lehet ez az oka ???
Lehet. Valószínűleg a világítás felkapcsolásával megterheled a rendszert, valahol kisebb lesz a tápfeszültség és ezért bizonytalankodik a gyújtás. Egyébként: tirisztor :yes:
Köszönöm szépen , holnap ki is próbálom.
Testelési hiba, esetleg túl alacsony alapjárat, vagy nagyon elállított előgyújtás, de lehet még gyengélkedő gyújtótekercs is.
Testelési hiba: blokk-váz között, illetve lámpa-váz között.
Találtam egy nagyon jó oldalt, ahol kivesézik a Simson gyújtás hibáit, talán másoknak is hasznos:
Bővebben: Link
Sziasztok valaki tudna adni egy épkézláb és tesztelt működő kapcsit babettagyújtáshoz ? előre is köszi
Hello mindenki
Tudna valaki egy komplett elektronikus gyújtást simora nyák és kapcsrajzzal? Azt nagyon megköszönném
Helló! Tessék
Hali
Nekem egy 12v-os simsonom van és erre szeretnék trisztoros gyújtást, de nem tudom hol áljak neki Még kezdő vagyok a témába ezért előre is köszönöm a segítséget
Nagyon szépen köszönöm
Hello
Nekem az lenne a kérdésem, hogy az én simsonom csak 1 champion gyertyával hajlandó elindulni. Tudjátok mi lehet ? Előre is kösz.
Hello
Ma újra megnéztem az egyik gyertya nem jó belerakom a másikat az jó, megy vele egy kicsit aztán ettől sem indulbe, ugyan azt csinálja mint az elöző (és hol van szikra hol nincs ,hol keveset szikrázik) . Megnéztem mindent. Újrakötöttem megnéztem a földeléseket új kondi új világító, gyújtó tekercs új gyertyát is vettem bele, amit szerintem tönkre vágott! Nem tudom mi a baja ezzel nyüglődök egy jó ideje, nem gyújtáskapcsolós hanem egy sima kapcsoló van benne. Ha tudtok akkor segítsetek. Előre is kösz.
Mekkora gyertyahézagot használsz? 0.4-nél ne legyen nagyobb. Az új gyertya gyárilag 0.7 azt összébb kell ütni.
A gyári hézagra volt állítva 0.4
Ez állt a dobozán is.
Ellenőrizd le. Sosem vettem még olyan gyertyát amin 0.4 lett volna a hézag.
Megnéztem persze.
Minden gyertyámat 0.4-re állítok
A gyertyapipa ellenállását is mérted?
Azt is cseréltem ,de mérni nem tudom.
Nincs egy multimétered? Nem olyan nagy dolog megmérni. Ha nincs kérj kölcsön vagy vegyél. Mérni pedig úgy kell, hogy letekered a kábelről. A gyertya helyére az egyik mérőcsúcs a kábel helyére a másik. Már nem emlékszem pontosan, de tán 1K Ohm körül kell hogy legyen.
Még valami hibalehetőség amit nem vehettem észre?
Nem könnyű így motor nélkül találgatni. Megszakító hézag, meg néha nem érintkezik rendesen az új megszakító (gondolom vala mi lakk van rajta) ezért polírpapírral megszoktam csiszolni. Zárt megszakító pogácsái között kettéhajtott polírpapírt kell huzigálni. Előgyújtás jó?
Ezeket is megnéztem, mindent ami létezik.
Üdv!
Tudna valaki abban segíteni, hogy mivel célszerű helyettesíteni a simson tirisztoros jeladót. Van egyáltalán olyan megoldás ami jó, vagy csere. Köszi
Egy új alaplap valóban borsos árú, lehet érdemesebb használtat beszerezni. De még az új alaplap is jobban megéri, mint alternatív megoldásokkal kísérletezni.
Viszont akkor már van értelme, ha a lendkerékkel is probléma van, vagy nincs is lendkerék. Én megszakítós lendkerékkel és Hall jeladóval összeházasított gyújtást használok. Van még optojeladós lehetőség is, de a piszkolódás réme fenyeget (extrém körülmények között előfordulhat).
Hogy pontosan mivel lehet helyettesíteni nem tudom, de én autóból veszem az ötletet.
Így a tervezet: Vagyis a lendkerékre egy sok fogas jeladó "lemez" felhelyezése, és egy 12V os autó fordulatszám jeladó a házra. Ez mellett egy 1 fogas felső holtpont jeladó lemez elhelyezése, szintén fordulatszám jeladóval. Aztán kis mikrovezérlős elektronika, ami fordulatszám alapján határozza meg, hogy mikor gyújtson a felső holtponthoz képest. A kérdésedre a válasz szerintem egy autós fordulatszám jeladó, már ha 12V os a simsonod. Azok 60 jelet vesznek le fordulatonként vagyis a simson 1 jel per fordulatot kényelmesen tudják teljesíteni. Viszont azok indukciós jeladók vagyis kell egy vas lemez "fog"as kerék a lendkerékre, úgy elhelyezve irányban mint ahonnan most veszi le a jelet.
Üdv
Én is ilyen megoldásra gondoltam. Van tirisztoros lendkerekem alaplappal, meg sima megszakítós is. 12 voltos a rendszerem. Láttam valahol, hogy a lendkerékre erősítenek fel egy kis mágnest és az alaplapra meg egy vevőt, lehet ez után nézek majd.
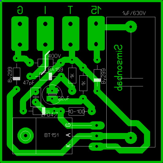
Sziasztok!
Tudna nekem valaki segíteni, hogy a képen látható elektronika mire való a gyújtáson kívül, mert egy rakat vezeték megy rá, de nemtudom mi célt szolgál, és hogy melyik lábnak mi a szerepe! Mellékeltem a képet róla!
Ez nem egy gyári elektronika, abban gondolom egyetértünk.
Olyan sok vezeték megy rá, hogy ez valami kombinált fesszab/gyújtáselektronika lehet, de nem a bonyolult fajtából, mert túl sok alkatrész nincs a nyákon (hacsak nem smd-vel kombinált, és a másik oldalon egy 100 lábas TQFN tok lapul meg )Ha nem működik az elektromos rendszer emiatt a motorban, a következő a teendő: - szépen lerajzolod a kapcsolást, és megmutatod itt valahol, a tünetekkel együtt, vagy magad megjavítod - kidobod a fenébe, mert az ilyen akksis tranyós gyújtás nem túl életképes egy Simsonban, a hiányt gyári elektronikákkal pótolod (lehet egyszerűt utánépíteni is). |
Bejelentkezés
Hirdetés |







