Fórum témák

» Több friss téma
Fórum » Propeller Clock
 
Témaindító: vicsys, idő: Jún 3, 2005
Lapozás: OK   230 / 489
(#) Hp41C válasza colosseum hozzászólására (») Márc 10, 2011 /
 
Szia!

Egy kis összefoglaló.
(#) patexati válasza janocsi hozzászólására (») Márc 10, 2011 /
 
Szia! Örülök,hogy te is elvégezted a kísérleteket Nagyon jó tud lenni egy ilyen tekercs ha megfelelően van beállítva! Nem kell szkóp sem egy sima izzóval ki lehet "lámpázni" a helyes bekötést.. Sima nyákból készített hűtő bőven elég a 886 órához szinte csak langyos az is.. A fetet még kipróbálom cserélni de szerintem a bent lévő 530-as elég jó de még azon is lehet turbózni na meg a tápfeszültség 18-20Voltra emelésével is javul a hatásfok.. Én ezt a megoldást javasolni tudnám az összes propeller órához melyekben híd egyenirányít hiszen helyette különösebb átalakítás nélkül is használható egy schottky dióda és egy 100µF puffer is megteszi a lényege legyen inkább 25voltos és ha lehet LOW ESR kivitel.. Nem kell az a nagy 1000µF hacyak nem kell súlynak! A 15Voltos Zenerrel necces is a 16Voltos kondi a 25Voltos jelentősen tovább fogja bírni.. Én 24 órás üzemben járatom ezeket az órákat nem csak néha kapcsolom be ezt hozzáteszem!!
(#) Hp41C válasza patexati hozzászólására (») Márc 10, 2011 /
 
Szia!

- A primer tekercs és a kondenzátor egy rezgőkört alkot, így többször átmágneseződik a tekercs. Az első mágneses tér a legnagyobb.
- A greatz hídak 50 - 60 Hz -re méretezett, lassú diódákból állnak. Ebben az áramkörben 50 - 60 kHz -es jelet kellene egyenirányítaniuk. Jelentősen javítható az átvitel gyors (ultrafast UF400x) vagy Schottky diódával. Az energia jelentős része a primer tekercsben felépített mágneses tér első összeomlásakor indukálódik a szekunder tekercsben - elég ennek az impulzus egyenirányítása.
- A szűrőkapacitás csökkenésével a nem stabil tápról működő led-ed (főleg ahol 3 db sorba van kapcsolva) fényereje lüktethet, de 470.. 220µF -ig biztosan levihető.
(#) patexati válasza Hp41C hozzászólására (») Márc 10, 2011 /
 
Szia! Érdekes ez a dolog mert én próbáltam négy schottky-val és ott is van veszteség egyszerűen nem szereti a hidat.. Néztem én a puffert szkópn leterhelve a szofitával atom sima volt.. Lehet tenni nagyobb kondit is nem azért írtam de megy a 100µF (2x47uF) a 886 órámban egy schottky-val nem vettem észre semmi problémát.. Lehet csoportos lednél lehetne probléma ebben igazad van Az új pc ventibe való bázisok normális tápot igényelnek legjobb egy kapcsolóüzemű azzal jó tapasztalataim vannak lomizáskor,családban sok ilyen "szemét" akad
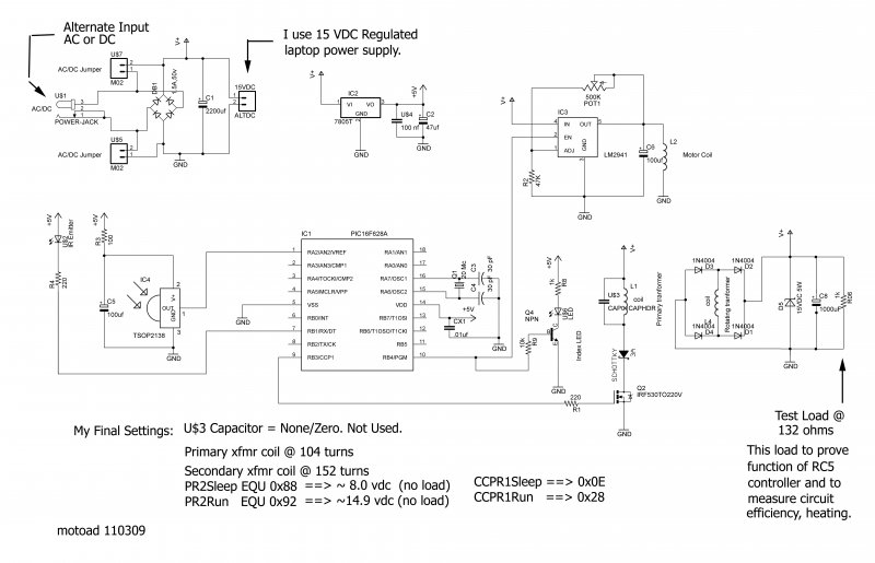
(#) motoad válasza janocsi hozzászólására (») Márc 11, 2011 /
 
For your information. I have many hours of experimentation with the original 100/150 turns propeller transformer. I tried many values of capacitor in parallel with the primary coil @ PR2RUN EQU 0x3D. These were helpful from 12 to 30 nF. Then I tried many values of PR2RUN. See attached photo. I finally used PR@RUN EQU 0x92. Yes. Yes. PR2RUN EQU 0x92. Tuning is perfect. No heating. 0x92 is very different from 0x3D. DANGER. I changed PR2RUN in small steps, or small increments. Currents greater than 1000ma can occur before you see a resonant circuit. My measurements were posted in message (# 922778). Bővebben: Link

Google Translate==>>

Tájékoztatásul közöljük. Én sok órányi kísérletezés az eredeti 100/150 fordul légcsavar transzformátor. Próbáltam sok értéke kondenzátor párhuzamosan a primer tekercs @ PR2RUN EQU 0x3D. Ezek voltak hasznosak 12-30 nF. Aztán próbáltam sok értékeit PR2RUN. Lásd a mellékelt fotó. Végre használható PR @ RUN EQU 0x92. Igen. Igen. PR2RUN EQU 0x92. Tuning tökéletes. Nincs fűtés. 0x92 nagyon különbözik a 0x3D. VESZÉLY. Megváltoztattam PR2RUN kis lépésekben, vagy kis lépésekben. Áram nagyobb, mint 1000mA is előfordulhat, mielőtt megjelenik egy rezgőkör. Saját mérések írt üzenetére (# 922778). Bővebben: Link
(#) patexati válasza motoad hozzászólására (») Márc 11, 2011 /
 
Hi! Schottky diode is a piece of the secondary side! Bridge is not very good! Coil polarity can try to change!

Szia! Egy darab Schottky dióda legyen a szekunder oldalon! Híd nem nagyon jó! Tekercs polaritást is próbáld változtatni!
(#) janocsi válasza Prome hozzászólására (») Márc 11, 2011 /
 
Szia Prome!
Kicsit figyelmesebben kellene olvasnod, mert szerintem el vagy tévedve, (a topik címe is sokat elárul, milyen tevékenység zajlik ott), és a szöveget sem árt pontosabban értelmezni, mert sehol sem szerepelt abban 60Hz? 60KHz már igen, és ez nagyon nem mindegy. Lehet, hogy jópofa dolognak tűnik itt ostoba kérdéseket feltenni, de ez nem működik ebben a topikban. Lényeg, egyenáramú trafót eddig még senkinek sem sikerült készíteni, mindegyikhez kell valamilyen váltófesz... Javasolnám, inkább egy ilyen "inercia rendszerű" topikban próbálj meg érdeklődni, ott bizonyára tudnak ehhez megfelelő segítséget nyújtani.
(#) janocsi válasza patexati hozzászólására (») Márc 11, 2011 /
 
Szia!
Megvizsgáltam én is ultra gyors dióda híddal, de sokkal rosszabb eredményeket kaptam. Ennek oka az, hogy egyáltalán nem szimmetrikus impulzusok jelennek meg a szekunder áramkörben, és ez okozhatja ekkora mértékben a teljesítmény-átviteli veszteségeket. Így lehetséges az is, hogy "polaritása" lesz a szekunder tekercsen megjelenő feszültségnek.
(#) patexati válasza janocsi hozzászólására (») Márc 11, 2011 /
 
Szia! Egyszerűen nem jó legyen is bármilyen a híd! Valószínű a diódák parazita kapacitása vagy Zener effektusa miatt alakul ki egy parazita rezgőkör ha híd van bent vagy az egy diódás verzióban a dióda nem jól érzi magát ellenkező tekercsbekötés mellett (4 amperes dióda felmelegszik akkor valami csak van ott).. Én ezt nem tudom pontosan megmondani de tény egy sima Schottky diódánál nincs jobb megoldás és jól működik! És ez a lényeg
(#) janocsi válasza (») Márc 11, 2011 /
 
Szia Prome!

Tényleg nem tudom, mit is kellene ehhez hozzáfűzni még, valóban csak a magam nevében írom. ”Azokat a vonatkoztatási rendszereket, amelyekben a testek mozgásállapota csak más test hatására változik meg, inerciarendszereknak nevezzük.” Csak azt nem tudom, honnan a csudából szeded, hogy még csak nem is hallottam mi is ez a fizikai fogalom. (Kb 33 évig voltam vele szorosabb kapcsolatban, de úgy látom semmit nem változtat a lényegen.)
- Ha pedig kérdést teszel fel, annak legyen is valami valóságtartalma a témával kapcsolatban.
Üdv.
(#) janocsi válasza patexati hozzászólására (») Márc 11, 2011 /
 
Szia!
Elindítottam a legújabb fejlesztésű bázisáramkört gyári NYÁK felhasználásával. Már minden lehetséges módon ki is próbáltam, tökéletesen működik az újabb kísérletek eredményeinek beépítésével. Néhány felvételben a szerkezetről.
(#) vicsys válasza janocsi hozzászólására (») Márc 11, 2011 /
 
Nagggyon zorga lett az a fekete nyák. Gratula!
(#) janocsi válasza vicsys hozzászólására (») Márc 11, 2011 /
 
Szia Vicsys!

Ez a nyákterv is Patexati fórumtársunk munkája, valóban profi kivitelezésben készült. Gratula hozzá neki is! Nem tudok "jobb képet" csinálni róla.
- Nagyon gyorsan össze lehet dobálni, ha minden alkatrész megvan hozzá.
(#) patexati válasza janocsi hozzászólására (») Márc 12, 2011 /
 
Szia! Ha van esetleg egy buzzered kipróbálhatnád,hogy ebben a verzióban jól működik e mert azt az egyet nem tudtam még tesztelni.. A legelső prototípusban nem megy mert zavarja valószínűleg a PWM de ez a nyák már úgy lett áttervezve,hogy felül is a nyák felület nagy része GND fóliás alul meg maga a hűtő,hátlap árnyékol.. Ha most sem menne akkor Hp41C ötlete szerint nem magnetikus hanem piezo buzzert kell alkalmazni mi nem érzékeny ezekre a zavarokra de én reménykedem bent,hogy megy a simával is már!
(#) janocsi válasza patexati hozzászólására (») Márc 12, 2011 /
 
Szia!
Kicsit elsiettem az egész összeállítást, mert hiba van a PC venti motorjával, leghamarabb ezt orvosolnám. Az új ventinél nem lesz körben levágva a palástja, az nem akadálya a panel beszerelésének. Vettem egy Buzzert, de furcsa módon, mire hazaértem vele már csak recsegett mint egy hangszóró. Hétfőn hozok egy másikat, de azt már ott kipróbálom. A PC venti ”gyári" hibás motorjáról készült képet csatolom, nem árt azt is alaposan átnézni, mielőtt felhasználjuk.
(#) patexati válasza janocsi hozzászólására (») Márc 12, 2011 /
 
Szia! Igen vigyázni kell a csavarfejek nehogy elszakítsák a tekercset! A csapágyat kicsit ki kell ütni és kész.. Ha sokat ki van ütve az sem jó mert gyenge lesz a motor vagy el sem indul mert a hall nem kap rendes jelet..
(#) pinternorbert82 hozzászólása Márc 14, 2011 /
 
Hello Kedves Fórumtársak a kérdésem az lenne hogy a másodperc csikot meg lehetne-e jeleniteni mondjuk a külsö körön a két leden mit kellene változtatni a forrásban ? megoldhato lenne szerintetek?Szerintem tök jol nézne ki csak nem vagyok egy profi. A következö ,meg hogy a táv és prop forrásban hol keressem a cim kiosztást hogy összhangba hozzam őket?
(#) Hp41C válasza pinternorbert82 hozzászólására (») Márc 14, 2011 /
 
Szia!

A bázis és a rotor programjában a keys.asm -ben:
  1. RemoteAddr      EQU     0x1D

A távirányítóéban az rc5send.h ban:
  1. #define SUBCODE         29 //Geräte Code für Lichtanwendungen
(#) patexati válasza pinternorbert82 hozzászólására (») Márc 14, 2011 /
 
Szia! Ez a külső körön jeleníti meg a másodpercet..
(#) pinternorbert82 hozzászólása Márc 15, 2011 /
 
A mp mutatós részét nem lehetne bele épiteni ebbe a forrásba mert ez tökéletessen müködik

prop628_1.asm
    
(#) pinternorbert82 hozzászólása Márc 15, 2011 /
 
Erre a forrásra nem reagál a távirányitóm szerintem ha átt lenne cimezve amit nem tudok De meg köszönném ha valaki segitene felrakom a három forrást amira reagál a távom meg azt amire kellene hogy reagáljon. A prop sec megy müködik csak a távot nem veszi
(#) Hp41C válasza pinternorbert82 hozzászólására (») Márc 15, 2011 /
 
Szia!

Van RTC a rotorodon?
- Ha van, akkor a két program nem kompatibilis.
- Ha nincs, és a TSOP kimenete a RA2 -re megy, akkor a prop_sec használható. A cím ellenőrzése ki van benne kapcsolva.
- A prop_sec.asm nem fordulhat le a feltöltött keys628.asm és Chargen628.asm állományokkal, mert a keys.asm és Chargen.asm állományokra hivatkozik. Ha a fenti két állományt lemásolod a jó névre és a keys.asm -be az alábbi sort beteszed, akkor lefordul:
  1. DM                      EQU     ASTRSK  ;Demo Mode


- Sajnos a prop_sec.asm még hordozza a két év alatt megtalált hibákat...
(#) pinternorbert82 válasza Hp41C hozzászólására (») Márc 15, 2011 /
 
Hát sajna van rajta rtc. Bele tettem a prop sec-et a rotorba megy is, jól néz ki csak a 3x16-os táv nem viszi
(#) pinternorbert82 válasza Hp41C hozzászólására (») Márc 15, 2011 /
 
Átt neveztem a jo névre csak nem tudom bele tenni 1.
DM EQU ASTRSK ;Demo Mode
Meg nem tudom le forditani mert mindig hibát ir ki Meg tudnád nekem csinálni hogy jo legyen?
(#) Hp41C válasza pinternorbert82 hozzászólására (») Márc 15, 2011 /
 
Szia!

Még egyszer:
A prop_sec.asm a cikkben leírt, a Soubry Henk féle 1.06 verziójú rotor -hoz való, az ott közölt nyomtatási tervekhez. Azokon a 16F628(A)-s paneleken, amiken RTC is van, ez a verzió nem használható. Más kivezetésre került a TSOP kimenete - mégpedig a RA5 / MCLR kivezetésre. A MCLR a konfigurációban ki van kapcsolva, de nem erről a bemenetről várja a RC5 infra vevő jelét a prop_sec.asm. Az RTC -s rotorokon a RA2 és RA4 a I2C busz SCL és SDA jele. A prop_sec nem is kezeli az RTC-t, nincs benne számos bővítés, módosítás viszont számos hiba benne van még.

Sajnos a prop628.asm 2.27 verziójában nincs már annyi hely, hogy az RTC kezelés mellett elférjen a kért módosítás.
(#) kly hozzászólása Márc 15, 2011 /
 
sziasztok

Ma felhasználásra került az external EEPROM. Egyből beleraktam egy háziállatot

windows hyper terminal segítségével XMODEM-en keresztül bármilyen animáció tölthető bele. ez a lovas kb 60Kbyte


Bővebben: Link
(#) vicsys válasza kly hozzászólására (») Márc 15, 2011 /
 
Nagyon szép!
(#) janocsi válasza kly hozzászólására (») Márc 15, 2011 /
 
Szia Kly!

Ennek a paripának a patkója is csak úgy ”veri a szikrát”. Élvezetes látvány, jó lenne rajta ülni... Gratula!
(#) janocsi válasza pinternorbert82 hozzászólására (») Márc 15, 2011 /
 
Szia Norbi!
A Keys.asm program tartalmazza a távi parancsok végrehatásának kódjait.
Pl. A MUTE EQU 0x0D parancsra kellene átváltani a körkörös másodperc mutatására, de ez csak az analóg módban lehetséges.

;Toggle dot/arc second hand mode
TSecMode EQU MUTE

Tehát, a távin a "0D" parancs kiadására kellene működni ennél a verziónál.
Ez mind már "benne" van a prop628(A) v2.27 lefordított programjában. (Korábbi csatolmány neked.)
Ha mégsem megy, annak lehet hardveres oka is a megfelelő LED működésében.
(#) Prome válasza kly hozzászólására (») Márc 15, 2011 1 /
 
ennek a hozzászólásnak a futófény topicban van a helye!!!
Következő: »»   230 / 489
Bejelentkezés

Belépés

Hirdetés
XDT.hu
Az oldalon sütiket használunk a helyes működéshez. Bővebb információt az adatvédelmi szabályzatban olvashatsz. Megértettem