Fórum témák
» Több friss téma |
Köszönöm remélem jó is lesz
A freki mérővel elég, ha IC 5. 6 lábaknál mérek?
Szia
Az a nagy vastag zománc piton az 40 szál 0.25mm van készítve meg sodorva
Profinak könnyű....
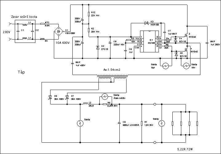
Próbáltam jó-pár menet-arányt de midegyiknél melegedett a 200V-os szupresszor és hibásan is üzemelt.39pr.-6/6sz.-t nem de 37-6/6-ot igen azzal sem volt jó. Végül is kb:10 áttekercselés után ethosz2 mester ajánlata volt a nyerő de az is csak a 300V-os tranyóval.(mondjuk az nem melegedik egy cseppet sem de most már nem cserélem ki diódára így marad) Legközelebb már biztos könnyebben fog menni!
Köszönöm.
Milyen frekimérőd van? Kézi, elemről működő?
Ha élesben 230V-ról próbálgatod és nincs leválasztva, akkor óvatosan méricskélj. Nekem Maxwell MX 25-306 van, azzal simán rá szoktam mérni a primerre.
Szia
Az IC 6 lábon mértem 63Khz így is jó ? ? Saját készítés elemről is megy Ha elemről hajtom, akkor mérhetek?
Hogyne lenne jó. A frekit úgy is meg lehet határozni.
Azért ne örülj, mennyit bír a BF459 disszipációra?
Én ezt a típust audióra szeretem. Asszimmetrikus VAS fokozatban marha jó a hangja. Nincs ilyened eladó?
Bírja ez, 4-6W-os és nem melegszik egyáltalán.A tápot járattam vagy 4 órát folyamatosan 140W-al.Fel sem ment 40°C fölé.
Telefunken TV-ből szedtem ki,csak 3 volt benne gondolom az RGB-nek valamilye, aranyozott lábú egyébként.
Akkor lehet, hogy a nagyon szoros csatolás hozta meg az eredményt. A tranyó ugyanannyira melegedne, mint a supressor, csak a tranyót lehet hűteni.
Valószínűleg igen. Mindenesetre jó lett és,hogy fog majd örülni ennek az a négy db.eredeti STK0029.
Sziasztok
Rezonáns tápot lehet készíteni olyan verzióban, hogy 12VDC hajtom 230VAC helyet ?
Persze!
Nézz át a kapcsolóüzeműtáp autóba hifi-hez topikaba.
A Tali BT elérhetőségét tudja valaki? (Vennék ezt-azt.)
A honlapjukon lévőt le se sz..ják, mert oda írtam 3 e-mail-t. Semmi válasz. Kössz
Hali, Cimó mester!
ETD 59 kiváltására milyen gyűrűmagot tudnál ajánlani? A 42mm-es M2TN-C -nek van valami nagytesója? Ez jól bevált, ilyen kéne nagyobban.
Tali listáját érdemes végignézni, vannak ott nagyobb magok is,
többen emlegetik a "mester" jelzőt, elhiszem hogy teljesen jóindulatból, de akkor sem tetszik a dolog több okból kifolyólag, egyrészt ez egy fórum és felesleges bármiféle megkülönböztetésre utaló jelző, másrészt amúgy is teljesen felesleges nem tartom magam annak és amúgy is vannak itt nálam jóval tapasztaltabb emberek akiket inkább megilletne ez a jelző. Úgyhogy mielőtt még ragályos lenne a dolog most szólok. üdv
Értettem.
Átnézem a listát. Légyszi üzenj majd a legközelebbi Tali Bt-s beszerző túra közeledtekor, persze csak ha megoldható úgy mint a múltkor. Köszi.
Mihez kell egyébként akkora mag?
Mert ETD59-nek megfelelő az már hatalmas.
1500-as PWM-hez. Az ETD 59 elég drága és toroiddal kisebb nyákot lehet tervezni, könnyebb megcsinálni.
Arra még elég lenne a 42-es mag.
Frekvenciát nem tudod feljebb vinni? A jobb anyagú magok (mondjuk N87, N98) 300kHz-ig lazán elmennek, és akkor nem kell ekkora mag.
Az IR21531-et én speciel 140kHz-en lazán használtam már, azon ETD44 maggal is átvihető lenne a 1,5kW. Persze az egész mag csurig lesz tekerve kvázilitzével, Keleni fog jó FET (mondjuk egy STP20NM50, amit én 200ft/db-ért láttam, oda még a komplementer tranzisztorpár se nagyon fog kelleni) én tudtommal ez a totem-pole, azok után hogy a diyaudio mindig ezt modnták arra ha az IR2110 vagy IRS2092 után volt egy komplementár tanzisztorpár az áram bebikázására
Hol láttad ennyiért ezt a FET-et?
Hali!
Az jó kis fet... hol láttad 200-ért? 40-es Qg mellett tényleg nem kéne tranyós hajtás.
Sziasztok transformátor erősitése lehetséges tranzistoral ?
Inkább ITT kérdezz ilyeneket.
Rendben köszönöm
Az tényleg király fet. Gondolom a Tungli-tól vetted. (Azért hagyjatok nekem is, mert még akarok venni.)
Csak nem bírok a tápommal. Akár hogy csinálom, mindig van a szekunder feszültségen, és áramon egy nagy tüske. Mivel lehet azt ki nyírni? A tápom már el szállt tőle.
Tegyek a szekündeer tekercsel párhuzamosan egy záneres snubbert? Sorban egy ellenállással? Mi lenne a megoldás? Itt is az számít, hogy mekkora a trafó áttétele? Vagy miért alakul ez ki? Mégis csináljak rezonáns tápot belőle? Légyszi aki tud segítsen. Kössz.
Régebben vettem tőlük 60x30x20-as gyűrűt, akkor 928Ft volt nettóban.
Hello.Egy olyan nem túl bonyolult de mégis megbízható kapcsolás érdekelne ami 2x35V-ot ad nekem.250-300W-os összeteljesítménnyel.Sajnos komolyabb műszereim:skóp stb nincsenek.
Ha valaki tud egy ilyen kapcsolást és megosztaná velem is azt megköszönném. |
Bejelentkezés
Hirdetés |












