Fórum témák
» Több friss téma |
Mielőtt kérdezel, a következő két dolgot ellenőrizd!
I. A helyes tápfeszültségek megléte.
II. A kimeneten van-e egyenfeszültség.
Élesztés.
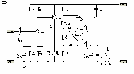
Mellesleg akit erdekel ezt a kapcsolast csinaltam meg.
Sziasztok!
Van egy tda 2030-assal összerakott végerősítőm. A kérdésem az lenne: megvan hogy hol kap tápot, hol van a bemenő jel, kimenő jel. Viszont a hangerőszabályzót nem tudom hová kell kötni, a másik pedig hogy van hozzá egy tápom, ami +/-16V váltófeszt ad le, szimmetrikus. a tápfeszültsége egyen vagy váltó legyen? ha egyen akkor azt hogyan egyenirányítsam? előre is köszi
Kapcsolási rajz beültetési rajzod van?Tedd fel
A hangerő szabájzást a bemenetre tegyel egy 100K-s porméterts anyi
Szia.
Mikor trafó primer ill secunder adatairól beszélsz ott soha nincs +illetve -... váltakozó feszültség jön ki a trafóból (a váltakozó feszültségnek van csak olyan sajátossága h azt lehet transzformálni, ezt hosszadalmas lenne leírni meg nem is akarok neked erről előadást tartani) Fázis illetve nulla ahol te a váltó feszt mérted. Tettem fel neked szimetrikus egyenirányítási módszerről képet, Én a végfokomba a látottakat alkalmaztam! Nyílván neked csak ebből a +- egyenirányítási rész lesz a lényeges. Ha nincs hangerő potid, az logaritmikus legyen, és úgy illeszd azt a végmodulhoz, hogy az "impodencia függő legyen a bemeneti érzékenységhez"Tehát a közös csillagpont-hoz (Gnd) képest kösd majd be. Így a bemenő impodenciád nem fog elmenni. Ez fontos. Remélem a kép segített! Jó építgetést
Eztet épitettem meg 2x1panelra szerintetek hüttőnek megteszi egy 11x13x3cm-es borda pc ventilátoral?
Sziasztok.
Szert tettem pár darab TDA7575B ICvel szerelt autos erősitőre. Az lenne a kérdésem ezzel kapcsolatban, hogy ha az A és a B lábra 2.5Volt megy akkor onnantól csak magas szintű jellel lehet kivezérelni az erősitőt? Tehát pl az autos rádió hangszóró kimenetéről? Csatoltam az adatlapját. 8. oldalon található a táblázatban.
Hű! Nekem is egy ilyen végfok kéne kb85-90VDC-re. Nem tudsz esetleg olyat?
Szia.
Amiket mellékeltem az mind fetes. Eredeti ágota rajz, a másik pedig egy kiforrotabb kapcsolás., qsc 1600as rajz lényegében.. Van saját tervezésü is, de az egyenlőre nem publikus, ráadásul még a servo része nincs kész, pozitív visszacsatolású lex , a buffer részt majd darlington hajtja. Ha nem értesz valamit a kapcsolásokon majd szólj., de elég kiforrott rajzok, és működnek :yes:
Sziasztok, gondoltam megosztom veletek, hogy nagynehezen elkészült a PA300 panelem!
Tökéletesen működik! Semmilyen bugás nincs, kristálytisztán szól! Ez életem első erősítője és sikerült! Köszönöm mindenkinek aki segített! Ha lesz időm hamarosan elkezdem majd a 2. panelt is...
Szia.
Gratulálok és remélem sokat okultál az építés során. Én az enyémből kidobáltam az 5534-eket és tettem bele régi bontott Philips TL071-eket.Az eredmény igencsak meglepő
Ezen már én is gondolkodtam ,ha pa 300 -at építenék nem az NE ict raknám hanem TL -t. Az 5534_ nek jobb a jel -zaj viszonya ,de a jó kis Jfetes TL nem olyan gerjedékeny.
Hát én annyira a nullárol kezdtem, hogy azt sem tudtam mi az az egyenáram, váltóáram, mi az a polaritás, mi az a tranzisztor, dióda, stb.
Nagyon sokat tanultam az elektrotechnikárol az építés közben. Nemrég egyébként csináltam egy poloskát is és az is műkődik!
Szia.
Ja,egyébként megépítettem az STK kapcsit amit javasoltál.Cseppet sem túloztál amikor azt mondtad,hogy ez egy elég jó minőségű végfok sőt,nálam eddig Nr2.
És egyébként semmi mást nem kell csinálni csak egyik IC ki és a másik pedig be?
Lábkiosztás ugyan az. Nincs vele tapasztalatom ,kérdezd Sarahat ,de mennie kell.
Olyanra gondoltam, hogy nem e kell kicserélni vmi ellenállást másra vagy ilyesmi...
És mi van az első helyen? Gratula amúgy. Vigyázni kell a rövidzárral mert ezek nagyon jó ic -k de villámgyorsan megadják magukat. Volt két különböző hitachi erősítőm ,mindkettőben STK dolgozott de amelyikre kevésbé vigyáztam kétszer is kellett ic -t cserélni benne
. Most látom Te aztán nem ismersz tréfát a hűtésben . PWM saját ygártmány? Tényleg szupi.
Az a kompenzálás? (most nem néztem meg csak gondolom)
Gondoltam rá, de nem tudom mi a fenét csináljak vele mert nagyon féltem annyira jó hangú.Valószínűleg teszek a kimenetére egy olvadó biztosítékot,ha más nem jut eszembe...
A Nr.1 már nincs meg...eladtam,egyébként LM4702+2sk1058,2sj162 páros.Nemsokára csinálok még egyet csak nehéz beszerzni az "A" végűt.
Ok. Majd a második panelt így csinálom akkor meg és megnézem ugy a különbséget.
A most kaphatóakkal szerintem ne próbálkozz ,ha így tetszik.Olyan régi Philips-et már csak bontani lehet...
Olyan kérdéssel fordulok hozátok, hogy megépitettem ezt az itt szerellő hangszinezőt az erősítőmhőz és azt irja hogy +- 9-12V és megbir-e 13at? Ugyanis anyi nekem a trafo feszültsége a dioda hid után. A 8.oldalon van.
Nem értem ha egy 12Vos laptop töltöt teszek tápnak akkor megy a hangszin ha pc tápot vagy trafot pl amit az előbb emlitettem akkor nem megy. MI lehet a baj?
Jól kötöttél be mindent? Elég érdekes dolog ez.Megvan a megfelelő feszültség a hangszínszabályzón?
Mondjuk ez tényleg érdekes. A PC táp-ot önmagában használod,vagy bennevan a számítógépben?
|
Bejelentkezés
Hirdetés |








Tökéletesen működik! Semmilyen bugás nincs, kristálytisztán szól! Ez életem első erősítője és sikerült! Köszönöm mindenkinek aki segített! Ha lesz időm hamarosan elkezdem majd a 2. panelt is... 
Nagyon sokat tanultam az elektrotechnikárol az építés közben. Nemrég egyébként csináltam egy poloskát is és az is műkődik!
. Most látom Te aztán nem ismersz tréfát a hűtésben





