Fórum témák
» Több friss téma |
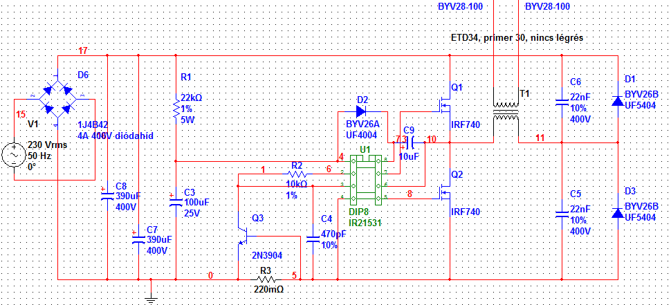
Ilyen eszméletlen kicsi szórási induktivitás esetén gyakorlatilag nem lesz rezonáns működésed! Szóval ez így lényegében egy hard-switched táp. A számolások alpaján 8kW a kimenő teljesítmény, és a rövidzári FET áram 144 A.
Ilyen esetben rövidzárvédelem külön kell, mert az így nincsen. Ha több kondit raksz a szekunderre, a bekapcsoláskor lvéő töltődésük is tönkrevághatja...
Ahogy számolgatom 100kHz-nél 3mH primer induktivitásnál, és 1200ns holtidőnél, 300V primernél 440pF körül van a ZVS kapacitás értéke. Az IRF740-nek a kimeneti kapacitás 220pF szóval ha a frekvenciát kicsit állítgatod, akkor nagyjából jó lesz, és elég kicsi ZVS kondi kell majd bele.
Két megoldás van:
1, a freki csökkentése + ezzel összhangban a rezonáns kondik növelése. 2. trafó primer menetszám csökkentése (+ ezzel összhangban a szekuinder is ha kell) A pontos rezonancia freki beállítható: 1, az áram hullámformája alapján. 2, névlegeshez közeli terheléssel akár a kimenő fesz maximumának megkeresésével is. Ha nagyon pontosan akarod belőni, akkor a hatásfok maximuma úgy érhető el, hogy a már beállított és leterhelt tápon a félhíd feszt méred szkóppal. Itt a freki finombeállításával olyan álapotot próbálsz elérni, hogy minél jobban hasonlítson az üresjárásban mért trapézos hullámformához. Vagyis a rezonáns tag ne legyen sem kapacitív sem induktív jellegű - ill. ha ez nem megy akkor inkább enyhén induktív legyen mint kapacitív.
Tulajdonképpen van egy harmadik megoldás is: egy külön tekercssel is biztosíthatod a kellő mágnesezőáramot.
Mellesleg tettem már toroidba is légrést: el kell törni és összeragasztani. A ragasztás nagyjából elegendő légrést visz be.
Nagyjából egyetértünk, de szerencsés esetben, ha a rezonáns kör elemei (és a szekunder oldal is) kicsi veszteségüek, akkor lehet valamennyire szinusz szerü az áram hullámformája. Perszevalóban csak szinuszhoz hasonló lehet, de adott esetben ez is jelenthet jobb hatásfokot, a "keményen kapcsoló" táphoz képest.
Ha a primer körben van lágyindítás (NTC vagy más megoldás) akkor az a szekunder oldali áramlökést is korlátozza valamennyire. Tehát jó eséllyel nem szál el a táp, de mindenképpen sokkal kevésbé lesz üzembiztos mint egy "rendesen méretezett" rezonáns táp.
Többszöri indítást elviselt már, 2-3000u van tekercsenként rajta. (NTC van), 70V/0,5A terhelés mellett. Hosszabb idő alatt sem melegedtek a fetek, de a vasmag kb.50 fokra hevült. Nagyobb terheléssel még nem mertem próbálni.
Ez a védelem könnyen hozzáépíthető. Szerintetek elegendő lenne?
Q3 tranyónak azért kellene egy soros bázis-ellenállás is, ami a max. bázisáramot korlátozza (100...200ohm)
Hogy elegendő védelmet nyújt-e, azt nehéz megmondani - mert alkatrészek sok egyéb, nem specifikált tulajdonságától is függhet. Azt mondanám, hogy ki kellene próbálni, de ugye ez némiképpen rizikós dolog..... Sokkal hatékonyabb lenne egy soros tekercset (is) csinálni, hogy a rezonáns táp, a fetek max árama alá korlátozza a zárlati áramot... (nem csak a trafó szórása lehet az áramkorlát ill. rezonáns elem, hanem lehet akár külön tekercs is)
Te az ilyen praktikákról, mérésekről, beállítási módokról nem akarsz cikket írni? Tök jó lenne.
Ott van cimopata cikke, valamint ott van Skory oldala. Amit itt mondok annka 70%-a ott van és 95%-a abból levezethető. Amíg ezeknél sokkal többet nem tudok nyújtani, addig felesleges cikket írni. Mivel az IRS27951-et nem lehet kapni ezért gondolkoztam a stabilizált kimenetű rezonáns tápon IR2153-mal, van is egy ötletletem, de szeretném kipróbálni, mielőtt kiderül hogy hülyeséget mondok -e.
Igen. Olvastam mind a kettő írást. Viszont olyan jó olyanokról olvasni, hogy a jelalakokból mikre lehet következtetni, mire mi a gyógyír.
"...stabilizált kimenetű rezonáns táp..."
Kicsit megfésülöm, aztán felteszem ide. Szimulátorban szépen megy, de nagy ára van annak, hogy kicsi a kapcsolási veszteség.
Nekem az az ötletem támadt, hogy beraknék egy optót úgy, hogy az IR2153 RT-jével párhuzamban legyen egyy másik ellenállással sorba kötve. Ha a szekunder oldai feszültség egy értéken túl megy, akkor folyamatosan bekapcsolja az optót, ami folyamatosan ráküld még egy ellenállást az Rt-re párhuzamosan, így magasabb frekvenciára hangolja az oszcillátort, amin jobban érvényesül a szórási induktivitás hatása, így csökken a kimeneti fesz.
Az alapötlet ez, lényegében az IRS27951 is ezt csinálja, csak annak más az elrendezése.
Igen, de ez nem lesz igazán stabilizált, bár nagyon sok helyen elég.
Én egy kicsit máshogy gondoltam. Az egyik megoldás lehet az, hogy egy tranyó bekapcsolása elindít egy szinuszos áramlengést. Az áram a félperiódus végén nem áll le, hanem átlendül és a tranyó melletti diódán folyik tovább, egész addig, míg zérusra nem csökken. A rezgőköri kondi legyen sorbakötve a fojtóval, ekkor a kondi feszültsége ( félhídban ) a nulláról a teljes betáp értékét eléri, aztán a diódás vezetés végén lecsökken zérusra. Ezután lehet várakozni ( ekkor lehet szabályozni, vagyis itt jön a kitöltési tényező ) és bekapcsolni a másik tranyót. Ekkor a másik irányba megy az áramlengés és ennek a tranyónak a diódáján megy vissza az áram nulláig. A kondi meg ellenkező irányba lendül, tehát, terheletlenül a +/- betápfesz lesz a kondin a szinusz csúcsértéke. A kondira kell tenni a trafót, aztán diódák, fojtó, kondi. Tehát, a szabályozás FM-ben történik. Holnap megkeresem a szimulációját. Nagyon régen csináltam így tápot, a szinusz frekvenciája 250 kHz volt és kb. 100kHz frekiig lehetett elvinni a szabályozás során a tényleges működési frekvenciát. 900W-os volt, IRG4PC30UD-vel ment. Sajnos, ennek is nagy hibája, hogy sokkal nagyobb áramú tranyó kell, mint egy hardswitch-be, vagy egy rendesebb ZVS-be. 1 kW-ig ez nem gond, fölötte már nagyon drága a FET, a rezgőköri kondi, stb. Ezért is nem nagyon foglalkozom már csak ZVS-sel.
Valóban nem lesz tökéletesen stabilizált, de a IRS27951 application note-ban lévő mintkapacoslás paraméterei nekem megfelelőek lennének. eddig midnenki 10%-nál nagyobb feszütlségessésről számolt be (nekem is) terheletlen és terhelt állapot között, ezzel ez kb 2%-ra csökkenthető kb, ami már szerintem tök jó.
Ezt így még nem fogom fel, majd kapcsolással, de így nekem hasonílt erre a leírásra: http://schmidt-walter.eit.h-da.de/snt/snt_eng/snteng4b.pdf Itt fix pulzusokat küld és lényegében a DT-t variálja, vagy hogyan fogalmazzunk. Ez mondjuk ZCS. De egy ilyen vezérlés megvalósítása eléggé bonyolult.
Holnap megnézem azt, amit becsatoltál. Igen, fix impulzusokkal vannak vezérelve a tranyók. Hát, DT-nek is nevezhetjük, de pl. üresjárásban egész alacsony frekivel megy, aztán teljes terhelésnél meg mondjuk 100 kHz-en. Szóval, ez igazi FM.
Nem bonyolult a vezérlése, egyrészt meg lehet oldani az UC3865-tel ( ha jól emlékszem a típusra ) vagy a VCO, meg a hibaerősítő lehet egy CD4046-os PLL ic, az vezérel egy monostabilt. Ez két tok, fillérekért. ( hát, még valami gatemeghajtás azért kell bele... ) Egyébként, nekem az a véleményem, hogy mire egy tápban minden meg van rendesen csinálva, akkorra már nem az számít, hogy a tényleges táprészben 2 ic-vel, meg 20 apró alkatrésszel több van, vagy kevesebb. Ezeken kívül kell annyi járulékos dolog, hogy az előbbiek nem sokat számítanak.
Totál rossz az egész!
A szórt induktivitást konkrét előre megtervezett értékre kell beállítani! Az rohadtul nem úgy van, hogy ahogy esik, úgy puffan! Küld el, hogy milyen frekit akarsz használni (gondolom arra, meg a vas gerjesztésére mértetezted a primer menetszámot) és milyen a félhidat alkotó két feted típusa. Abból megaszondom, hogy mekkora legyen a szórt induktivitásod és a kondér a rezgőkörben úgy, hogy a rövidzárat is elviselje (két dióda a kondérokkal párhuzamosan elég, meg jó hűtés a feteknek, (ha egyszerűbe nyomod, később lehet elegánsabban is). Ha akarsz ZVS módot, akkor azt is kiokumlálhatom szimulátorba, de akkor mindenképpen a 0,6us DT-s IC-t kell használni, ami drágább.
Elhiszem, hogy rossz, de még működik. Terheléssel 100W-ig elmentem, nincs melegedés és feszültségesés 3% körül volt. Elfogadom, hogy hosszútávon nem lehet, nem lesz stabil. IRF740 van benne, képen láthatod a hűtését, szerintem elegendő, még langyosnak sem volt mondható, ferrit melegebb volt hosszabb járatást követően. Három szek. tekercs külön egyenirányítással , diódák hűtve.
Frekit és a kondit táblázat alapján határoztam meg a szórt induktivitáshoz. Szoros csatolást tudatosan választottam, mivel fentebb olvastam többek próbálkozását és meglehetősen nagy fesz.esésről számoltak be terhelés hatására (10% vagy felette) , ezért gondoltam, hogy szorosabb csatolással próbálkozom. Tervezem másik trafóval is kipróbálni, vas van (PC mag). Várom a javaslatod.
Persze, hogy működik (egyenlőre, amíg nagyobb puffert nem raksz rá).
A 3% feszültségesést nem tudom, hogy mérted, gondolom az nem a terhelt, ami egy ilyen szabályzás nélküli inverternél (mert ez most csak az, nem tápegység) eléri az 50%-ot is. Vagy most van benne szabályzás? Rezonancián van benne a kondi a szórt induktivitással 100Khz-en? Ha a ferrit nagyon melegszik, akkor túlgerjesztetted (vagy a veszteségei már magasak). Nagyobb menetszám kellhet esetleg, ha a túlgerjesztés lépett fel...
Na szóval 100Khz-re IRF740-hez 50uH szórt induktivitás és két 25nF-os kondér (velük párhuzamosan két SF28 v. 38), kell. Elvileg a rövid zárási áram csúcsértéke kb 10A a feteken, amit ki kell bírniuk mindenképpen (persze ha hűtve vannak. Esetleg nagyobb szórtat is használhatsz kisebb kondival, akkor még kisebb lesz a fetekre jutó áram rövidzáráskor.
(A diódák fogják meg a rezgőkört, nem engedik a feszültségrezonanciát bizonyos határ fölé, ezzel korlátozzák az áramot.)
Elko rajta van, több nem is lesz, pl. 70V-ra 2680u van, ezzel számtalanszor indítottam. 1,5A terhelésnél mértem a fesz. esését. Szabályozás, védelem nincs benne. Ferrit enyhén meleg kb. 50 C (1/2 órai járatás).
Ezt értem , de fentebb több ilyen beállítás mellett, nagy feszültség esést mértek, terhelés hatására. Nem gond egy ilyen szórású trafót összedobni (még könnyebb is), meg is próbálom, csak félek, hogy nagyobbat fog csökkenni a feszültsége mint a jelenlegi trafóval.
A szabályozást a rezgőkör látja el, ezért van benne. Kérdés, hogy mennyire jól valósítottad meg. Maximális terhelésen a 10% esés elfogadható. Nálad gondolom az 1,5A közel sem a névleges érték, ezért ne hasonlítsd azokhoz a mérésekhez, ahol szinte maximális terhelésen mértek 10%-os eséseket. Elsősorban a 230V oldali pufferek menyisége határozza, meg, hogy mekkorát esik a terhelt tápfeszed. Mindenesetre próbáld ki, korrekt normális működésmódban ezt a fajta tápot. A laza csatolás óriási előnye, hogy a primer tekercs messze lehet a szekundertől (pl torroidon) ezért nagyon kicsi a kettő közötti kapacitás, elhanyagolhatóak a vezetett zavarok. A másik: audiofil készülékbe én nem tenném ZVS nélkül a tápot.
Kipróbálom javaslatod szerint . Jelenlegi trafóval is megpróbálom névleges terhelés mellett is, ez + 1A a már próbálthoz képest, 2,5A amit tudni kéne. Eddig óvatos voltam, mivel jósoltátok, hogy nem fogja bírni. Véleményem szerint nem lesz 10% esés.
Sziasztok! Kaptam egy tápot, nem tudom miben volt. A panelra az van írva hogy J617A-PW. A kapcsolótranzisztorja az 2sc4237 Vcbo= 1200V Vceo=800V Ic=3A, a diódája az D4L20U 200V/4A. A kimenti feszültsége az 24V, a kimeneti csatlakozó közelében van egy 24V 1W zéner egy 470 ohm 1W ellenállással párhuzamosan. Ha kiszedem a zénert és az ellenállást nem fog tönkremenni a táp, kíváncsi vagyok rá, hogy mennyi feszültséget ad ki zéner nélkül, a kondi az 3300µF 35V.1200V-os Kapcsolótranzisztornak minek ebbe a tápba? Mellékelem a képeket.
ha a zéner a kimeneten van akkor védelemnek van, ha túlfesz van vagy megfogja, vagy átmegy zárlatba, így a tövábbi elektronikák megmaradnak
a 470ohm előterhelésnek van.ha a zéner a visszaszabályozási korben van akkor ne vedd ki, a kimeneti pufferek eldurranhatnak
Helló
Nekem szükségem lenne egy 12 voltos és legalább 1,5 amperes kapcsolóüzemű tápegység kapcsolási rajzára. Lehetőleg minél egyszerűbb rajzot keresek mert találtam 1-2őt de azok eléggé túl voltak bonyolítva szerintem. Előre is köszönöm a segítséget.
Megnéztem jobban a panelt és a zénertől megy egy vezetősáv az optocsatoló anódjára úgyhogy inkább nem bántom.
Vegyél egy spot előtétet, akkora mint egy pilóta keksz, és 50w-ot tud. 12v 4A
Hát én inkább megépíteni szeretném mer úgy sztem ingyen meg tudnám oldani. Nem igazán akarok költeni rá. Nekem itt meg nincs spot előtétem amit lekoppinthatnék, de ha tudsz hozzá dobni 1 kapcsrajzot az nekem tökéletes lenne. De egyébként kösz az infót.
|
Bejelentkezés
Hirdetés |







a 470ohm előterhelésnek van.




