Fórum témák
» Több friss téma |
Szerintem semmi akadájak a táp közösítésének, hisz a relé galvanikus leválasztást biztosít. Én is közös tápról hajtom a szabályozó áramkört és a ventilátort. A ventilátorokkal biztos, hogy nem lehet gond a közös táppal. A szabályozó áramköröket is megprobálhatód közös tápról hajtani, elvileg nem lehet gubanc. De ha mégis azlenne, ráérsz utánna készíteni külön tápot. De azért mégis jobb a békesség, nehogy összevesszenek. Én úgy csinálnám, hogy 2 táprészt alakítanák ki. Az egyik táprészről menne az egyik szabályozó áramkör és a hozzá tartozó ventilátorok, a másik táprészről pedig a másik szabályozó panel és a hozzá tartozó ventilátorok. Itt nem kellenek komoly egyenírányítók és feszültségszabályozók, hisz a ventilátorok pár 100mA-es tartományokban dolgoznak. Tehát egyenírányító hídból elég pár A-es, stabilizátornak meg tökéletesen megfelel a 78xx -es sorozat. Ventilátorod függvényében értelemszerűen. (12V-os ventilátornak pl. 7812). Pufferelés se kell annyira komolyra venni. Pár 1000 µF elegendő neki. Továbbá tegyél a pufferkondik után egy 100nF-os fólia kondit hidegítés céljából.
Szia!
Értem köszi szépen! Stabilizátor mindenképp kell vagy elhagyható? Igazából ez már tökéletes is lenne nekem hogy közös a tép a ventinek meg a szabályzónak oldalanként már 2 tápegységet meg is spóroltam! Válaszod köszönöm szépen előre is!
Még annyi lenne hogy mennyire kell a biztosítékokkal elszállni?
Elég a trafó elé vagy a pozitív és negatív tápágba is kell?
Hello!
A feszültség stabilizálás az a megtáplálás (tápfeszültség) nagyságáttól függ. Tehát ha mondjuk 15V-os a tápfeszültséged, az még belefér stabilizátor nélkül a 12V-os ventilátor esetén. A ventilátor vezérlő panelén van feszültség stabilizálás (7812), tehát az fix 12V-ot előállít magának. A stabilizálást az a ventilátorokhoz értettem. Tehát, hogy azok ne kapjanak túl magas tápfeszültséget, mert az hosszútávon a tönkremenetelüket jelentené. A ventilátorok a rájuk írt feszültségnél 2-3V -al többet gond nélkül elviselnek. Természetesen a nagyon magas tápfeszültség a ventilátorok azonnali tönkremenetelét jelentené. Erre a legjobb példa a saját rendszerem. Nekem muszálj feszültséget stabilizálnom, mert nekem 20V-os trafó táplálja az áramkört. Tehát, ha nem tennék be 7812-t akkor elég nagy valószínűséggel tönkremenne a ventilátorom. Remélem eddig érthető amit kifejtettem. Biztosíték ügyileg nem kell annyira elszállni. Ha akarsz védelemt az áramkörnek, akkor tehetsz a primer oldalon a fázisra vagy a nullára, továbbá tehetsz közvetlenűl a szekunder tekercs valamelyik oldalára, vagy egyenírányítás után a táp pozitív oldalára. Szimpla egyszeres tápnál felesleges a negatív oldalt biztosítani. Annak kettős tápnál van fontos szerepe. Ízlés válogatja de mind a 3 helyre amit írtam felesleges. Lényeg, ha biztosítót akarsz akkor legyen egy-egy a priemr oldalon és a szekunder oldalon is.
Szia!
Köszönöm szépen igen érthető volt! Mivel úgy fogom tekertetni a trafót ezért igazából nem lenne szükségem rá! Bizti ügyileg akkor teszek a primer oldalra mind a 2 ágba aztán kész! Köszi szépen a segítséget!
Elkészítettem neked gyorsan Tinával, hogy hova és hogyan kössd be a biztosítékot, illetve hova tegyél kapcsolót az áramkörbe. A tisztánlátás végett, így már biztosan érthető lesz.
Szia!
Értem köszönöm szépen a fáradozásod! Már csak azt kellene megtudnom hogy mekkora teljesítményű trafó kellene a 2 szabályzóhoz + a 4 ventihez! Mert abból tudnék számolni hogy hány amperes legyen a biztosíték!
Hello!!
A trafó mérete igazándiból a ventilátorok áramfelvételének függvénye. Mert a szabályozó áramkör áramfelvétele csekély. De nem kell itt nagy trafóra gondolni, szerintem 20-40 VA bőven elegendő lesz. A biztosíték nagyságának meghatározását ne számolással végezd. A biztosíték nagyságának meghatározása: sorosan bekötött árammérő segítségével egyszerűen elvégezhető. Megméred majd az elkészült trafón, a primer illetve a szekunder oldalon maximálisan átfolyó áramot. Tehát gyakorlatilag a lenedő biztosítékaid helyére sorosan árammérőt kötsz. A mért érték feletti biztosítékot tegyél be.
Szia!
Értem, köszönöm szépen a segítséget!
Sziasztok!
Nekiálltam nyákot tervezni a táp résznek a szabályzóhoz és a ventikhez! Igazából semmi extra greatz híd pufferelés hidegítés! Kérlek titeket hogy vessetek rá egy pillantást hogy jó-e vagy ha kellene még valami bele akkor mi lenne az!
Hello!
Ez így teljesen jó. Bár a puffer kondik értéke nem tudom mekkora, de ha egy darabot raknál 4 helyet, akkor panelt is, és helyet is sporolnál. A panel végére tegyél még 2 furathelyet a kivezetésnek (gondolom nyákcsokit raksz) és akkor lesz teljesen tökéletes.
Szia!
Mivel pontosan nem tudom hogy mekkora pufferelés kellene ahhoz hogy 2 ventilátor és 1 szabályzó áramkört kielégítsen egy tápegység! 12 voltos trafóval szeretném hajtani a kondik értékével kapcsolatban 1000 µF-ra gondoltam tehát így 4000 µF lenne szerintem ennyi elég lenne hozzá bár szólj nyugodtan ha nem jól gondolom!
Ha a trafó megfelelő teljesítményű, akkor bőven elgendő lesz. Nem kell túl komoly pufferelés, hisz az össz áramfelvétel pár 100 mA lesz. Nekem egy darab 4700 µF-os kondi pufferel, és egy 150n fólia kondi hidegít. Ezekből van itthon bőven, azért ezeket tettem bele.
Értem köszi szépen a segítséget!
Sziasztok!
Volt egy kis időm és kicseréltem a panelon az alkatrészeket és MŰKÖDIK! 55C-fokon kapcsol be és 40C-fok környékén ki! Már csak annyi lenne a kérdésem hozzátok hogy ti mennyire állítottátok a bekapcsolási és kikapcsolási hőmérsékletet mivel én annyira nem tudom hogy mi az a határ amikor már jó ha belép a ventilátor is és hogy meddig kell hogy hűtse a bordát! És köszönöm szépen a segítséget mindenkinek!
Hello!
Ezekszerint jólett, az nagyon jó . Igazából, az, hogy mikor kapcsoljon be - illetve ki az attól függ, hogy mihez használod. Erősítőkben ha van hővédelem, akkor az 130 fok felett kapcsolja ki. De azért ennyire ne kínozzuk ha nem muszáj. 100 fok fölé ne vugyük ha nem muszáj. Nekem erről egy bimetál gondoskodik, ami 100 fokon egyszerűen kikapcsolja a tápot. Nekem a ventilátor 70 fok körül kapcsol be, és 50 fok körül ki. Annyira hajszálpontos méréseket nem végeztem, de körülbelülre mérve, ebbe a tartományba dolgozik. Ha becsülettel hajtod az erősítőt (például) és eléri a ventilátor a kapcsolási hőmérsékletet, akkor bekapcsol és nem 2 perc alatt fog lehűlni tőle a kikapcsolási hőfokra. Lehet, hogy akár 10-20 percbe is beletellik. Én azt mondom, hogy 70 foknál már azért lépjen be a ventilátor, mert onnan már hamar elérheti azt a hőfokot, ahol már baj lehet. Ezt szerintem célszerű megnézni, megmérni, tapasztalni egy adott dolognál, amit. Én úgy vagyok vele, hogy mindent túlméretezek, főleg a hűtőbordát. Nagyon ritka nálam ,hogy elérje a bekapcsolási hőfokot a ventilátor. Talán majd nyáron nagy melegben többször is elő fog fordulni, de ez már a jövő zenéje...
Szia!
Én sem szeretem elaprózni a dolgot de ez egy hidalt tda7294-hez készül ami köztudottan szeret fűteni! A borda elég nagy és még a 2 ventilátor is ott lesz ha szükség lenne rá! Akkor beállítom 70 fok környékére és akkor 50 fok környékén fog kikapcsolni! Bár mondjuk ezt majd élesben tapasztalom hogy megfelelő-e! Köszönöm szépen a segítséget nagyon hálás vagyok érte!
Én a napokban állítottam be egy kapcsolást. Akkor kapcsol be a venti, ha langyos a borda, ekkor minimumon forog, pont akkora feszültséget kap, hogy éppen elindul, és azon a hőmérsékleten forog maxon a venti, ahol az ujjam már nem bírja fogni a bordát. Tehát 40foknál be, és kb. 60fok körül max fordulatszámmal.
Ezt a kapcsolást fejlesztgetem.
A lényege: Az MBR20100 diódán kb. 50mV feszültség változás van, mikor langyos, és forró. Ezt erősítem fel 50x-esen, így lesz belőle 0-2.5V-ig feszültség. És lesz negatív feszültség is, mert mikor hideg a dióda, akkor a 240mV-hoz képest negatív a különbség, és ezt erősítem 50X-esen. Ezt hozzáadom az 1.84V-hoz, ugyanis 1.9V-on már pörögnek a ventijeim. Mikor hideg a dióda, kb. 1.6V van a ventiken, mikor forró, akkor 5V. Felspékeltem még azzal, hogy mikor az 50x-es műv. erősítő kimenetén negatív feszültség van (tehát hideg a dióda), akkor kb. -12V-ot ad az összegző bemenetére, tehát a tranzisztor le fog zárni, ventik nem pörögnek. Amint ez a negatív feszültség nagyobb, mint 0V, akkor a műv. erősítő pozitív tápot ad ki, amit ha megkapna az összegző rész, azonnal maxon forognának a ventik, amíg le nem égnek a 12V-tól. Ezért a kimenetre került egy dióda, ami nem enged pozitív feszültséget az összegzőre. A diódán esik feszültség, és az LM358 sem 0V-ot ad ki a kimenetén, ezt ki lehet küszöbölni az 1.84V feljebb állításával. Mi a véleményetek?
Sziasztok!
Érdeklődni szeretnék hogy szerintetek egy ekkora trafó elegendő lesz-e 2 ventilátor vezérlő áramkör és 4 ventilátor meghajtásához! Természetesen megfelelő puffereléssel!
Attól függ mekkorák azok a ventilátorok. Ha megírod, akkor megmondom
amúgy ez rettenetesen drága, ha teheted probáld meg használtan beszerezni. Én ilyen árért használtan 400VA-es trafót vettem. Szerintem ne kapkodd el a trafó vásárlást.
Szia!
80X80-ok lesznek! Hát lehet igazad van kicsit még körülnézek a piacon hátha találok valamit!
Akkor bőven elegendő lesz!
Értem köszi szépen a segítséget!
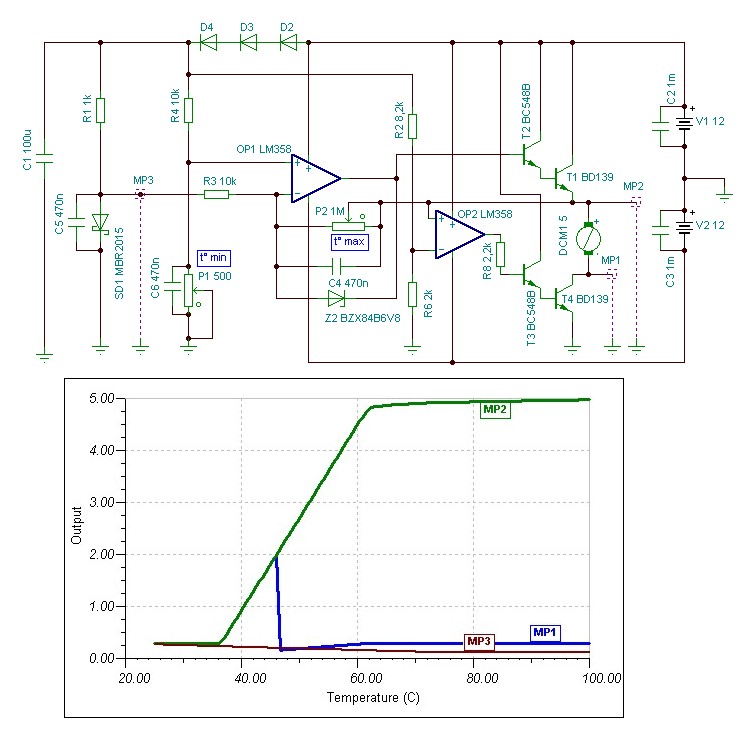
Mit szólsz egy ilyen kapcsoláshoz?
A ventillátor indulási hőmérsékletét a P1 -gyel, a max. fordulathoz tartozó hőmérsékletet pedig a P2-vel állítod be. A max. kimenő feszültséget (a max. hőmérséklethez tartozó feszültséget a ventillátoron) a Z2 -es zéner értékének változtatásával állíthatod be. Most 5V -ra van állítva. [6,2V - 1,2V (a két tranzisztor B-E átmenete)] Az áramkört Tinában teszteltem, a diagramon a piros görbe a Schottky dióda feszültségének változását mutatja(Out1), a zöld görbe pedig a ventillátoron lévő feszültség változását(Out2) a hőmérséklet változásának függvényében.
Jól néz ki nagyon!
Kicsit tanulmányoztam. Érdekesség számomra: nem a tranzisztor emitteréről csatolod vissza a műveleti erősítőt, mert ebben a kapcsolásban 1-nél kicsivel kevesebbet erősít T1 és T2, tehát szinte ugyan az a feszültség lesz T1 emitterén, mint OP1 kimenetén. T2 emittere és GND közé nem kell egy minimális terhelő ellenállás? Zener diódát még nem láttam ilyen helyen, kicsit át kell majd gondolnom a működését! Lenne ötleted arra, hogy a ventik ne kapjanak 1.9V-nál kisebb feszültséget? Mert ez alatt csak remegnek, 1.9V-nál simán elindulnak. Egyébként összedobtam a kapcsolásom, ami feljebb van, és részenként leteszteltem építés közben. Az elvárásaimat tökéletesen teljesítette, meg is lepődtem. A beállításhoz kicsit számolgatni kell, de mivel én terveztem, tudom, hogy hol mit kell mérni. Most kicsit pihen a szekrényben, mert mikor szerettem volna megmutatni barátnőmnek, fordított tápfeszültséget adtam az áramkörnek, és gőzölgött mindkét IC. Pedig olyan büszke voltam A nők elveszik az ember figyelmét...
Jól értelmezem, hogy amíg az OP1 kimenet és az invertáló bemenet között nincs 6.2V, addig mintha ott sem lenne a zener, úgy működik. Viszont amint nagyobb lesz, mint 6.2V, söntölve lesz a poti, tehát 1x-es erősítésű lesz az OP1, de csak addig, amíg a feszültségkülönbség 6.2V-nál nagyobb. Tehát folyamatosan "rezeg" kimenet mondjuk 6.1 és 6.2V körül, maximum hőfokon. Mivel nincs 5.6V-os zener, csak 6.2V-os, ezért kell a T2, hogy rajta is essen 0.6V. Ötletes! Gondolkodtam, hogy lehetne megoldani, hogy 1.9V alatt ne legyen feszültség a ventiken, talán ez is megoldható lenne zenerrel... Pont van 2.7V-os (1.2V-os eséssel számolva, pont 1.9V jelenne meg T1-en), ezt sorba kötve a T2 bázisával, vajon működne?
Azért ez egyszerűbb, mint a te kapcsolásod.
Kb. 20 perc alatt dobtam össze, nem is figyeltem erre az 1,9 V -os küszöbfeszültségre. Szerintem van 5,6 -os zener, elég egy tranzisztor is akkor. Inkább azért tettem be, hogy ha nagyobb áramú terhelésre kellene dolgozni az áramkörnek, akkor is bírja. Nem fontos a t2 emitterére ellenállás, de tényleg, érdemes oda tenni egyet, hogy amíg nincs elég feszültség az ic kimenetén addig a lezárt T2 miatt ne lógjon a T1 bázisa a "levegőben". A zéner a kimeneti feszültség határolása miatt van az ic körébe téve, jól látod, leszabályozza az ic erősítését a névleges feszültségénél. Nem jó a bázissal sorbakötött zéner, mert csak azt éred el vele, hogy 3,9 V-os ic kimenőfeszültségtől fog indulni a T1 emitterén a feszültség, de ugyanúgy 0V -ról. Itt azt kell megoldani, hogy ha van pozitív kimenő feszültség az ic kimenetén, akkor 1,9V -ra ugorjon egyből a kimenet, és onnan kövesse lineárisan a bemenő feszültségváltozást, vagy azt, hogy 1,9V kimenőfeszültségig ne legyen a ventillátoron semmi. Inkább a második lesz egyszerűbben megoldható, a két tranzisztor között lehet kapcsolni a feszültség függvényében a kimenetet. Megcsinálom a módosítást neked a jövő héten, most sajnos rohanásban vagyok,mert el kell utaznom pár napra.
Szia!
Igen, van 5.6V-os zener. Köszönöm a 20percnyi gondolkodást! "ha van pozitív kimenő feszültség az ic kimenetén, akkor 1,9V -ra ugorjon egyből a kimenet, és onnan kövesse lineárisan a bemenő feszültségváltozást" - plusz két komparátorral megoldható. Egy összeadó kapcsolás, egyik bemenet az OPA kimenete, a másik pedig vagy 1.9V, vagy 0V-at ad az összeadó bemenetére, attól függően, hogy pozitív-e a kimenet, vagy nem. "1,9V kimenőfeszültségig ne legyen a ventilátoron semmi" - plusz egy tranzisztorral megoldható, viszont én a tranzisztort is komparátorral vezérelném, akkor biztos lenne a váltás két állapot között... A bázissal sorba kötött zenert úgy látszik, nem gondoltam át teljesen. Ha van időd, és kedved, írj, nem sürgős a kapcsolás, majd én is gondolkodok rajta, hogy lehetne a legegyszerűbben megoldani!
Elég plusz egy műveleti erősítő komparátorként bekötve az áramkörbe.
Itt a rajz, csatoltam. A hőmérséklet változásra csak az egész áramkört tudtam analizálni Tinában, tehát a diagramm arra vonatkozik, mintha az egész áramkör hőmérséklete változna, nem csak a Schottky diódáé. De szerintem lényeges eltérés nem lesz, a trimmerekkel be tudod majd állítani a kezdő -és végpontokat. Ha még mindíg lassú lenne az 1,9V -nál kapcsolás felfutása, és mocorogna a ventillátor továbbra is az 1,9 V -os kapcsolási pont környékén, akkor a motor GND ágát ne tranzisztorral kapcsold, hanem relével. Az LM358 kb. 25-30mA áramot tud, lehet, hogy egy kis relé meghajtásához elég is. |
Bejelentkezés
Hirdetés |








Pedig olyan büszke voltam






