Fórum témák
» Több friss téma |
Fórum » Akkumulátor töltő
Sziasztok
Szeretnék egy egyszerű akkutöltőt építeni, nincsenek extrák alapján nagy igények. Amit szeretnék, hogy 10A körüli áramot tudjon, ill 14,4V-nál följebb ne menjen a fesz. Ki is néztem az alábbi kapcsolást. Az lenne a kérdés, hogy működőképes az áramkör így rajz alapján, érdemes megépíteni? Tirisztort nagyobbra kell cserélni az biztos. Ill még egy kérdés, hogy meg lehet-e oldani rajta az áramszabályzást? Köszi
Helló!
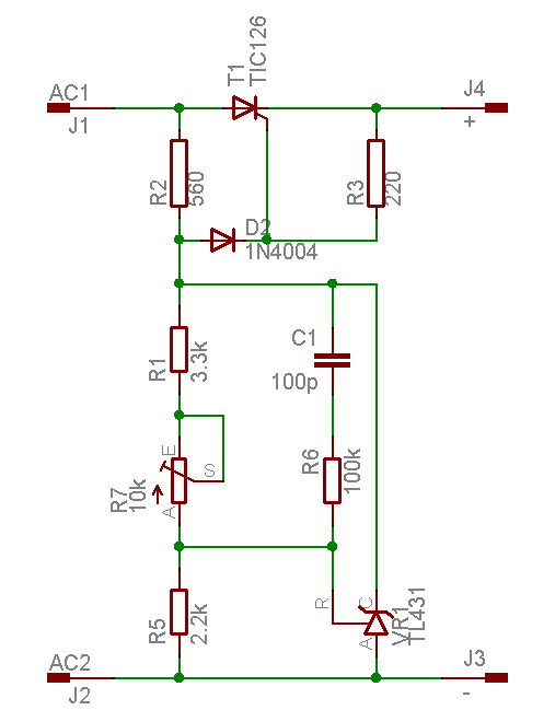
Régen beszéltünk már... Én inkább a csatolt kapcsolást ajánlanám, nekem bevált, többet is építettem már belőle (illetve jelenleg is félbe van hagyva egy a sok motorszerelési munka miatt). Ekkora töltőáramhoz megfelelő tirisztor kell, elé egy 60/55W-os izzó (a két izzószál párhuzamosan kötve), trafónak 24V-os szekunder feszültségűt javasolnék (illetve 18V-tól már megfelelő), a trafó elé pedig egy fázishasításos fényerőszabályzó, mint itt: Bővebben: Link. Ez utóbbival meg lesz oldva a töltőáram szabályzása, a töltési végfeszültséget pedig a töltő 10k-s potijával tudod beállítani.
Hello!
Én egyszer csináltam PC tápból egész egyszerűen egy akkumlátor töltőt,de valamiért sajnos bedöglött. Amikor beindítom ,csak "zizegő" hangot ad ki és nem ad le feszültséget, se semmi. Valamit ki kell cserélni,vagy halott a táp?
Köszönöm szépen! Akkor veszek kettőt mert elvileg a másik is az volt, és kipróbálom ha működik örök hálám érte
Üdv McDeath
Helló
Valóban régen beszéltünk, már akartam is kérdezni, hogy mi van veled!? De ezt majd privibe! Az a helyzet, hogy ezek az izzós áramkorlátozások sohasem tetszettek, az nélkül nem megy?
Ha ezt épited meg és tökéletesen megy légy oly kedves közöld velem is akkor én is megépitem
Az impulzusos töltőre gondolsz, amit Krisz03 ajánlott?
Megy az izzó nélkül is, de vele szerintem biztonságosabb. Úgy a rövidzárat is elviseli. Mellesleg nem az izzóval állítod a töltőáramot, hanem a fényerőszabályzóval.
Majd talán holnap mesélek kicsit, sok a munka, fáradt vagyok.
Fényerőszabályozóm úgyis van készen, azzal akkor már nem kell foglalkoznom.
Nyáktervet csináltál a töltőrészhez?
Csatoltam.
Köszi szépen!
Körülnézek holnap itthon, hogy vannak-e hozzá cuccaim, aztán lehet hogy meg is csinálom! Hali
Nekem tulajdonképen egy 12V-os savas aksihoz kelene a töltő. Lehetőleg legyen kisütő funkció is rajta. Ezt szeretném megépiteni csak még nem kaptam egy jó kapcsolást. Olyan kelene amit már valaki megépitett és tudja hogy megy biztosra. Valaki segieni???
Este csatoltam egy egyszerű töltőt, építsd meg nyugodtan. De miért is kellene savas akkuhoz kisütő funkció? Ha mindenképpen ezt akarod, akkor a kimenetre tegyél párhuzamosan egy megfelelő értékű és teljesítményű ellenállást vagy izzót (az eredeti RT-s kapcsolásban ellenállás van). Persze figyelő elektronika hiányában neked kell szemmel tartanod az akku feszültségét.
Szia!
Köszi a kapcsolást! Megcsináltam, remekül működik! Mégegyszer hálás köszönet érte!
Ez a kapcsolás bármilyen akksis géphez jó, vagy méreteznem kell rajta valamit, ha mondjuk egy 14,4V akksitöltőhöz szeretném beiktatni?
Figyelő elektronikának itt van a proli007 által rajzolt kapcsolás.http://www.hobbielektronika.hu/forum/files/94/94a0819f044e5f19810ecae5bfb53848.png
Ha egy kicsit tanulmányozta volna a kapcsolást, akkor rájött volna, hogy az Y20100DN egy dual közös katódú shotcky dióda amit MBR20200CT (20A 200V) LEHET HELYETTESÍTENI!
A 2SK 2312 HELYETT SPP80N06S2L-11 (55V 80A) Az 1 és 3 láb közé két katódjával szembekötött ZPD 9v1 zener diódát kell kötni védelemnek.
Tavaly január óta hátha rájött...
Üdv Inhouse
Ez a töltéshez van, én viszont a kisütésre gondoltam. A töltés figyelése az általam feltett kapcsolásban is meg van oldva.
Hello!
A diódát, mindenképpen a töltőáram nagyságához kell méretezni, a Led-el soros ellenállást meg a Led-áramához és az aksi feszültségéhez. (De vízibiciklivel elég nehéz a hegymenet..) üdv! proli007
Nem egészen. Kisütésnél ki is kapcsolhatja a terhelésre menő feszültséget egy relén keresztül. Így védve az akkut a mély kisüléstől.
Üdv mindenkinek!
Hallomásból tudom, hogy léteznek olyan akksitöltők amik 3h-alatt fel lehet tölteni az akksit.Ezek valamilyen impulzussal müködnek .Ilyet szeretnék csinálni ezért ötleteket várok hogy oldható meg, hogy kell müködnie esetleg ha van kapcsolási rajza valakinek és feltenné annak örülnék. Köszönettel:Józsi
Nem tudom honnan helyezték át a felvetésedet, de ez a NiMh akksiknál jellemző inkább.
Autóakksiknál ennek nincs jelentősége hisz az autóban töltéskor sem finomkodnak az áramerősséggel, ott is csak arra vigyáznak hogy ne menjen az akkufesz 14 vagy 14.4 volt fölé. ( az újabbaknál már ez is máshogy van)
Nyitottam egy új témát és a moderátor úr idedobta pedig semmi köze az autókhoz.Nem autóba kellene tölteni.Most már utána érdeklődtem létezik ilyenek szervizek használják 1h töltés nagy áramú impulzusokkal,1h pihentetés 1h töltés megint,csak a hőmérsékletre kell nagyon vigyázni nehogy a lemezek deformálódjanak.Ezek sima savas aksik és nekem gyorsan kéne tölteni őket, ja és jót tesz az aksinak, olyan mintha regenerálnád, felújítanád.
Idézet: „az újabbaknál már ez is máshogy van” Ezt kifejtenéd bővebben? Nagyon érdekelne.
Sziasztok!
Van egy zseblámpából bontott 6V-os akkumlátorom. Hogy hány Ah-s, azt nem tudom megmondani, mivel kínai betűk vannak csak rajta. Egy olyan kapcsolásra lenne szükségem, ami kikapcsol, ha feltölti az aksit. Konkrétan egy riasztóhoz szeretném használni. Így elkerülném a túltöltést. A mért töltőáram: 250mA. (6,6V-ról) Ha valaki tud segíteni, akkor azt megköszönöm! Üdv: Balázs
Riasztókhoz nem szokás olyan töltőt készíteni, ami "ha kész van kikapcsol", hanem konstans feszültséggel töltve, puffer üzemben kell használni az akkut. Tehát semmi másra nincs szükséged, csak egy feszültségstabilizáló áramkörre, ami fix 7V-ot ad.
Szia!
Először is köszönöm a válaszodat! Köszi: Balázs
Ez azt jelenti, hogy folyamatosan töltve van, illetve folyamatosan megy róla a fogyasztó is. Tipikus példa erre a riasztó.
Van még a ciklikus üzem, ami azt jelenti, hogy feltöltöd, lemeríted, stb. Így van használva pl egy zseblámpa. |
Bejelentkezés
Hirdetés |






Mégegyszer hálás köszönet érte!






