Fórum témák
» Több friss téma |
De lehet mert a ventilátor belsejében nem kevés alakatrész van az alaplapon.
Sziasztok
Szeretném megépíteni ezt a kapcsolást számítógép venti vezérlésére. Sajnos annyira nem értek hozzá mint szeretnék ezért kérdésem lenne, mielőtt megvásárolom az alkatrészeket, és megtervezem a nyákot. Az LM741-nek a rajzon csak 5 lába van bekötve, a 2 táp, a 2 bemenet és a kimenet, a maradék 3 lábból 2-vel mit kell tegyek? maradjon üresen? Az offset lábakról van szó amik az 1-es és 5-ös lábon vannak. A másik kérdés hogy az LM741 helyett használható e más műveleti erősítő, pl olyan amiben a tokban több is van, és nem rendelkezik offset lábakkal, pl erre, vagy erre gondoltam. Előre is köszönöm a segítséget
Köszönöm a gyors választ :worship:
Azét lett az a 2 linkelve mert ezeket találtam név alapján a hestore-ban amiben egy tokban több műveleti erősítő is van, de látom az adatlapokból, hogy azokban is több van amit Te írtál. Így valószínű ezekből építem majd meg. Ha elkészül és működik a kész nyáktervet felteszem majd, hátha másnak is jól jön.
Lenne még egy kérdésem, a KTY11 helyet használhatom e ezt?, mert a hestorban nem találtam KTY11-et, az adatlapok alapján az ellenállása hasonló.
Üdv a Fórumtársaknak!
Lenne egy kérdésem a nálam sokkal okosabbakhoz! Adot egy procihűtő venti,ami 12V tápot kap és 0.05A-es. Nos ezt a ventit kellene szabályozni valahogyan úgy,hogy csak 50 Celsiusnál kapcsoljon be,az alatt álljon. Hogyan tudom én ezt megoldani? Aki tud,segítsen!
Köszi,majd nála érdeklődöm! :yes:
Üdv! Hasonló problémám van, és mindenképpen így szeretném megoldani, mert ehhez van itthon minden alkatrészem. Valaki tud segíteni hogy, hogyan tudom megoldani hogy körülbelül ekkora ellenállás változás legyen?
Sziasztok!
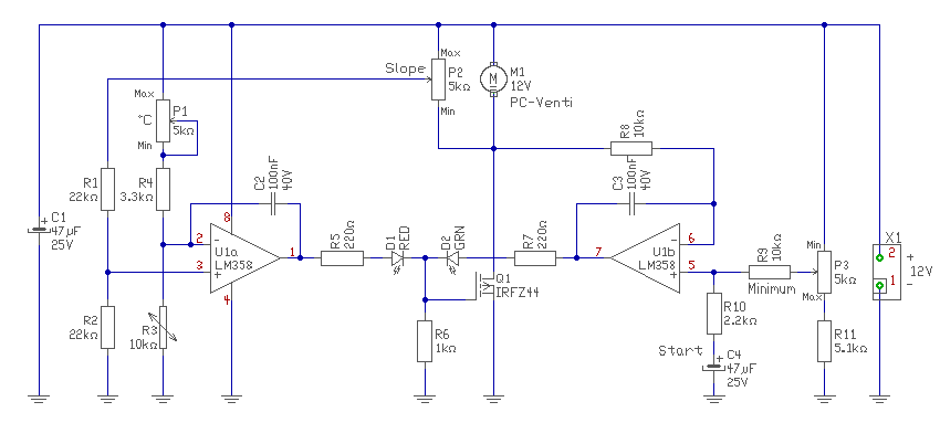
Hamarosan (nyáron, ősszel) egy sörkollektor építésébe kezdek (erről bővebben itt) amihez szeretnék egy olyan ventillátor vezérlést építeni, ami 30°C -on indítja a ventillátort és 1°C -onként 10% -emeli a fordulatszámot (tehát 40°C -nál lesz maximumon). Egy autó fűtés ventillátorát akarom majd vezérelni, ami kb. 12V -ot és 9-12A -t vesz fel. Hálózatról lenne táplálva rendszer. Jó lenne ha azért lehetne állítani az minimális (indulási) hőfokot ill. azt amikor a ventinek el kéne érni a maximális fordulatot. Milyen megoldást, kapcsolást tudnátok ajánlani? Köszi!!!
Nem akartam új témát nyitni, ezért írom ide.
Van egy kivénhedt laptop aminek megsérült a hűtőventilátor tápellátását biztosító ága/része. A ventilátor hibátlan, de a szabályzó rész nem szolgáltat tápfeszültséget. Minden más működik megfelelően. Az volna a kérdésem, hogy tudnátok-e egy végtelenül egyszerű kapcsolást javasolni, ami képes 12V tápfeszről ellátni a szabályzást automatikusan? Olyanra gondolok, hogy a heatpipe bordái között lenne egy NTK ellenállás, mint érzékelő. Ez szabályozná az áramkört. Lenne ugye egy alapjárata mindig és hőmérséklet függvényében az alapjárat és a maximális fordulatszám között változtatná a ventilátorra jutó feszültséget. A ventilátor 12V-os. Véleményem szerint nincs szükség PWM szabályzásra, bőven jó lenne ha 5-12V között változtatná hőmérséklet függvényében a feszültség értékét (lineárisan). Nem tudom mennyire lenne macerás még olyan részt beiktatni, amivel az érzékenységét lehetne állítani az egésznek. Tehát ha ugrik 5C fokot, akkor ne max. fordulaton daráljon egyből a ventilátor. Úgy emlékszem 5V-os feszültségről már elindult probléma mentesen a ventilátor magától, de gondolom nem lehet probléma beállítani majd azt sem, hogy alapjáraton ne 5, hanem 6V-t kapjon.
Szia!
Itt egy igen egyszerű felépítésű áramkör a HE kapcsolások között.
Köszi!
Hello!
Vicces gyerek vagy.. "végtelenül egyszerű" és három dolgot szeretnél szabályozni. Nos megrajzoltam, aztán döntsd el, neked ez mennyire egyszerű vagy sem. üdv! proli007
Fogalmazhattam volna úgy is, hogy a lehető legegyszerűbb. Igazad van.
Kipróbálom a Schottky diódás verziót, az hogyan működik. Köszi a rajzot, elraktam.
Sziasztok!
Érdeklődnék, tud e valaki egy olyan kapcsit amivel nagy teljesítményű (csúcsokban kb. 15A) 12V -os venti hőmérsékletfüggő vezérlését lehetne megoldani, gazdaságosan. (tehát nem fogyaszt/fűt feleslegesen semmi) Lehetőleg minél több állítási lehetőséggel. Néztem a témamegoldó hozzászólás kapcsiját, de nekem lévén sokkal nagyobb terhelésre kell, nem hiszem hogy jó lenne.
Hello!
Számodra csak egy PWM szabályzó lehet a megoldás. Esetleg nézd meg ezt a kapcsolást, természetesen mivel itt motort fog működtetni, védődióda és egyéb védelemre, kajakosabb Fet-re lesz szükséged. De ezt is elolvashatod. De felénk a "minél több állítási lehetőség" nem fizikai paraméter.. ![]() üdv! proli007
Sziasztok. Az lenne a kérdésem hogy lehetne e építeni egy olyan ventilátoros hűtést végfokba ami hőmérséglettől függően szabályozza a ventilátor fordulatát sőt nagyon hideg bordánál ki is kapcsol pl 30 foknál meg lassan elindul és kb 50 foknál meg teljes fordulaton pörög? Valahol olvastam ilyen kapcsolásról csak nem tudom hogy hol
segítséget előre is köszönöm szépen.
Szia
Feltettem neked egy teljesen megbízható, hót egyszerű kis kapcsolást. Egy egyszerű kis feszültség szabályozós kapcsolás, ami a darlington tranyó hőtermikus béta változására alapul. Darlington tranyó van a bordán, elszigetelve ez fontos! A trimerrel tudod majd bekalibrálni a kimeneti feszt(fordulatot). Nekem ez van jó pár végfokomba. Teszi a dolgát már évek óta . Remélem tudtam segíteni vele.
Szia! Köszönöm szépen a segítséget elgondolkozom rajta, de leginkább én olyan automata kapcsolást szeretnék
Ami automatán vezérli a bekapcsolást és a fordulatot hőmérséklettől függően.
Aha
Akkor leírom még 1x. Noh, ezt a kis egyszerű áramkört én pont e célra terveztem. Lényege tehát, hogy egy trimerel betudod kalibrálni az adott borda hőmérsékletére eső kimeneti ventilátor feszültséget. Tehát ha 25C fokos a bordád (nyugalmi helyzetben mondjuk) akkor betudod a trimerrel lőni, hogy alig épphogy forogjon (2-3V feszültség essen a ventiden) Majd ahogy melegszik a borda onnantól fokozatosan a hőmérséklet függvényében kezd el magasabb feszültséget adni a ventilátornak. 85C nál már szinte a bemeneti teljes tápfeszt engedi ki. Értelemszerűen ha hűl vissza a borda akkor azzal egyenesen arányosan csökkenti majd a kimeti feszültséget (fordulatot). Még egyszer tehát,a trimmer azért van hogy betudd vele állítani az Úgynevezett "nyugalmi- alapjárati" fordulatot. Jah és a bekapcsolását meg egy segédtápegység kapcsolásával akár késletetni is tudod
Bocsás meg Már este van számomra
még egyszer bocsánat és köszönöm Akkor ez olyan ami kell nekem
Még annyi hogy pontosan milyen Darlington tranyó kell nekem ehez ?
Tökéletesen megfelel egy ilyen: http://www.hqelektronik.hu/info/hu/tip127.html
De bármely TO220-as tokozású darlington tranyó is jó helyette (SI-P), akár BD szériás is lehet! Sok sikert hozzá.
Megépítettem a vezérlést ,de Tip 127-et nem kaptam ezért tip35c próbálkoztam ,de a venti csak pörög még hidegen is :S
Persze, hogy pörög
, tip 35c Az NPN tranyó! Neked PNP átmenetű kell. Tehát mondjuk tip36c az már jónak hangzik!
Az is csak pörgöt aszt is kötöttem
bár a lábakat nem néztem lehet a miatt.
Figyusz, Felrajzoltam a lábosztását azon a képen amit akkor még mellékeltem neked!
A kapcsolást már vagy 3 erősítőbe beépítettem! többek közt a sajátomba is. Légyszíves figyelmesen kösd be az alkatrészek lábkiosztását mert bármennyire is meglepő lesz de működni fog ha minden a helyén van Még egyszer hangsúlyozom a trimmerrel szabályosan majd csak úgy fogsz tudni (alapjárati feszt állítani a ventinek) ha az bordán van , és szilikon, vagy minimum csillámmal elszigetelve.
Aszt én nem mondtam hogy nem jó , csak nekem nem jön össze. Csak Tip tranyó jó ? BD139 vagy 140 az nem ugye?
|
Bejelentkezés
Hirdetés |







még egyszer bocsánat és köszönöm
, tip 35c Az NPN tranyó! Neked PNP átmenetű kell. Tehát mondjuk




