Fórum témák
» Több friss téma |
Szia!
Segít a Google: Bővebben: Link
Üdv mindenkinek!
Hosszas olvasgatás után se jöttem rá h hogyan lehetne hidalni ezeket az ICket esetleg van valakinek valami ötlete , vagy épített ilyet valaki? Előre is köszönöm a válaszokat!
Fázisfordítani kell az egyik csatornát, műveleti erősítővel megoldható. Keress rá a fórumban!
Sziasztok!
Ezt magam is megtaláltam de ennyi elegendő? olvastam olyasmit hogy gerjedhet a 2 végfok mit kell tenni annak érdekében hogy hidalásnál ne legyen gond? Köszi a válaszokat!
Kétszeres terhelőimpedanciával hajtod, és ennyi. Ha jól van kivitelezve, akkor nem fog gerjedni, ha egyébként sem gerjedt. Bár én az STK-val nem szórakoznék, elég érzékeny, könnyen ki lehet nyírni. Inkább TDA7294 hidalva, párhuzamosítva, vagy VF2, vagy ha nagyobb teljesítmény kell, akkor egy új erősítő. Az STK ilyen célra nem nagyon szokták használni...
Én sem játszadoznék az stk-val.
Nagyon sok időd és pénzed fogja bánni. Ahogy az előző hozzászóló is mondta nagyon érzékenyek ezek a mostani nem eredeti Sanyo STK-k. Ha nincs tuti kapcsolási rajzod akkor egy párat el fogsz égetni mire véghez viszed a terved. Sajnos tuti megoldást nem tudok én sem erre. Mekkora teljesítmény is kellene neked? Vagy valami más gondod van?
Szia!
Van a BBS-en, itt, a végfokok hidkapcsolása címen egy rajz és dokumentum. Ezt olvasd el, (talán már láttad is), de ez sem garantálja az STK-k biztonságát az alkalmazásánál. (Nagyon gerjedékeny, és valóban érzékeny áramkörök azok).
Sziasztok!
Huuhh először is elnézést a késői válaszért de csak most kerültem gépközelbe kb. úgy 4-500 watt környékén kéne h tudjon 8Ohm-os terhelésel de nem találok semmilyen értelmes kapcsolást ami nem FET-es. Köszönöm szépen a segytséget ha elakednék vagy fejlemény van az ügyben megosztom veletek További szép estét mindenkinek!
Érdekes eddig a Velence de Luxomból nem kellet kiszedni sose csövet... pedig volt hogy elég kemény hardcore technot is nyomattunk már rólla ami nem gyengén tulvezérelt.
Haha! Kicsit megkéstél!
Amúgy ilyen bűnt elkövetni egy öreg csövessel??!!! :wow3:
Sziasztok nekem Olyan kérdésem volna hogy van egy sharp sm 1144 -es erösitöm és táp kellene hozzá miet ajánlotok és elszállt benne az stk 463 ic és nagyobbra cserélném benne mondjuk stk 465 re vagy nagyobbra stk 4241 re kellen ehhez valamit átalakitani az erösitömön?
Választ Elöre is köszönöm.
Szia!
Építsd be a STK465-öt.
Sziasztok!
Egy kérdésem lenne, hogy szerintetek az SKT 4048-as erősítő tápjához 80 vagy 70 V os trafót használjak? (Mert ugye 80V ból 56.5V lesz, a 70 V ból pedig 49.5V lesz, és nekünk 55V kell. Nem tudom melyik tesz neki rosszabbat, ha egy picivel több vagy kevesebb fezsültséget kap.) Ti mit használtatok, vagy tud valaki olyan helyet ahol csinálnak 78V-os trafót? Előre is köszönöm a választ! Idézet: „Mert ugye 80V ból 56.5V lesz, a 70 V ból pedig 49.5V lesz” Ezt nem értem ?
Ezt én sem!
mert ügye 80V-ból max. kb113V lehet és azt mindenki tudja ,hogy hogy.
Hát ha egy pl. 80V os trafóból kijövő áramot egyenirányítjuk akkor az +-56.5V lesz, mert ugye az előző hozzászólásomban csatolt kapcsolási rajzon is az van hogy +-55V kell. Remélam aki tudja a választ az úgyis érti mire gondolok, csak az előző hozzászólásnál lemaradt a +-
80V-ból nem, de 2 x 40Vac-ból lesz +-54VDC.
Üdv!
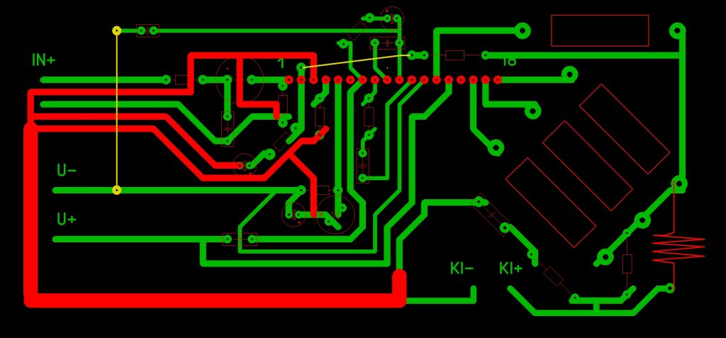
Nekem is lenne kérdésem, mégpedig, az alább linkelt kapcsolási rajzhoz csináltam egy nyáktervet, ha valakinek lenne rá egy pici ideje, átnézné nekem, hogy jól csináltam-e rajta mindent?
Üdv! Jó, csak nagyon nem tetszik :no:
Abból indulj ki, hogy a 12, 14 lábak rövid és lehetőleg széles vezetősávval kapjanak betápot. A szűrő és kompenzáló tagokat helyezd el az IC előtt, a lábkiosztás adja magát. Például a 10-12 lábak közötti 100pF helyben lerendezhető volna, nálad kint van a bal-felső sarokban. Az 1,2 lábakhoz közvetve, a 3-ashoz közvetlenül csatlakozó testnek épített ága-bogas csillagpont teljesen felesleges, csak a zavart gyűjti a hosszú vezetősávokkal. Az IC mögé nem tennék alkatrészt, ott eljöhet a visszacsatolás a kimenetről. Sziszifuszi munka a nyáktervezés, de a helyes vezetősáv kialakítás és az esztétikus alkatrész-elrendezés meghálálja a beleölt munkát
Köszönöm! akkor mihelyst lesz időm újracsinálom az egészet.
Nincs mit. Itt kaphatsz hathatós segítséget.
Előbb cselekedtem, aztán gondolkodtam
Tehát hol tudnék venni STK 4048 ic-t? Mert csak STK 4048II-t találtam. Vagy az is ugyanazt tudja?
Szemre elég egyformák. Bővebben: Link
Sziasztok Én ajánlanám a 4048II-t
Tapasztalatból, ezek a Sanyo másolatok már nem bírják annyira a strapát 4048II 4-8ohm bír a V és IX csak 8ohm Én láttam belűről is sajna ezeket és egy eredeti Sanyo-t is hát a mostaniak sokkal silányabbak, mintha egy tokba betettek volna egy nyáklapot rossz minőségű smd alkatrészekkel és ocsmány forrasztással! Én a http://www.hornos.hu/ -n rendeltem.
A harmonikus torzítási értékek is változnak a római számok jelölése szerint. Minél magasabbak annál alacsonyabb a torzítás, de a 4048-ast csak II & V végződéssel gyártotta a Szénio. Anno a katalógusunkba is feltettem.
|
Bejelentkezés
Hirdetés |





Amúgy ilyen bűnt elkövetni egy öreg csövessel??!!! :wow3: 







