Fórum témák
» Több friss téma |
Mielőtt kérdezel, a következő két dolgot ellenőrizd!
I. A helyes tápfeszültségek megléte.
II. A kimeneten van-e egyenfeszültség.
Élesztés.
Ha 4 Ohm -os hangszórókkal akarod hallgatni, akkor az összteljesítmény kb. 200 W lesz. Ahhoz bizony kell legalább 30.000 uF, meg kb 400VA -es trafó.
Értem, hát az nagyon sok, lehet talonba kerül a projekt, közben találtam egy megoldást, nekem a kocsiban ugyanilyen végfok van a cd ben, megmérem annak az áramfelvételét, hogy pontosan mennyi. Aztán majd lesz ami lesz.
Sima áramméréssel, maximumra kihajtva a végfokokat, csak az effektív áramot tudod majd mérni.
A csúcsáramok ettől nagyobbak, kb. másfél-kétszeres értékkel számolj, arra kell méretezni a tápot. Valószínűleg azonos eredményt kapsz, mint amit írtam. A nagy pufferelés kell, mert nagy árammal dolgozik a négy végfok együttesen, a teljesítmény meg kell, hogy meglegyen a trafónál. Az aksinál nem gond, az nyomja az Ampereket, nem gond neki. A felvett csúcsáram max. kivezérlésnél kb. 20 A lesz.
Hello
Sikerült beállítanom az erősítőt, és szereztem egy ugyanilyen típust. A szerzett példány egy "szerelőnél" volt, és működik, de minden össze-vissza van forrasztva, meg vezetékelve=gányolva, de ezt majd megszépítem. Észrevételem az lenne, hogy az általam javított erősítő sokkal jobban torzít, mint az újonnan beszerzett. Kérdésem az lenne, hogy mi okozhatja? Főleg a mély hangszórok búgnak. Lehet a végtranzisztorok miatt, de mint korábban írtam a service manuals szerint használhatók az általam választott tranzisztorok. Illetve hogy lehet összeválógatni a tranzisztorokat, gondolom az erősítési tényező alapján, de ugyanolyan típus esetén miket kell figyelni? Előre is Köszönöm!
Hali! Nem azért kérdem, hanem azért mert van itthon 5db egyforma bontott IRF634A Fetem és szeretnék egy "bontott" erősítőt csinálni de nem A osztályút. Sajnos a komplementerét nem találtam sehol, de azért még szétnézek a cuccaim között nincs e véletlenül J-fet.
Esetleg átterveznéd a kedvemért? Mert
vagyok a tervezéshez.
Gratulálok!
Elsőre nem is rossz eredmény. A torzítás valószínűleg valóban az összeválogatatlan tranyók miatt van. De nem biztos. Lehet, hogy a "búgást" hallod torzításnak a moduláció miatt? Búgás két esetben van: - az árnyékolás, vagy a vezetékezés topológiája nem megfelelő (ez a Te esetedben nem valószínű, mert gyári erősítőről van szó) - a pufferkondenzátor, vagy szűrőkondenzátor(ok) kiszáradtak, vagy meghibásodtak. A pontosabb diagnózist "távjavítással" nem tudok mondani. A párbaválogatás sem egyszerű dolog végtranzsiztorok esetén: - kellene sok tranzisztor, amiből össze lehet válogatni a közel azonos bétájút. Egy tranyóból ugye nehéz válogatni... - A tranyókat megfelelő munkapontban kellene vizsgálni, kb. 50-100mA Ice mellett. A kézi multiméterek "béta mérő" állása erre alkalmatlan. Erre megfelelő célműszer kell. Gyakorlatilag csak a bétára kell(ene) figyelni. A torzítás csökken, ha növeled a nyugalmi áramot?Mert lehet, hogy nem is itt van a hiba...
Sziasztok ! Segítségeteket kérném ehez a kapcsoláshoz :http://www.hobbielektronika.hu/forum/files/7c/7c4e18fc9f5efccdb632c94dafbe7169.jpg
Az egyik csatornáját már megcsináltam , most a másikat akarom megcsinálni de kicsit zsugorítottam a nyákon. Tud valamilyen zavarokat okozni ha a hídkapcsolásban lévő végfokok tranzisztorjai közel vannak egymáshoz ? Pontosabban a két pnp tranzisztor , ami az egyik végfoknál van közel szeretném elhelyezni a másik végfok pnp tranzisztorjához amiknek a kimenete alkotja ezt a hidat . Válaszotokat megköszönném .
Sziasztok,
Még mindig PA300ban utazok. Most szenvedek a dobozolással és a kérdésem az lenne, ha a képen látható módon 2cm-re lenne a panel a toroidtol az okozhat-e valamilyen gerjedést nekem? Ha igen milyen módon tudom leárnyékolni?
Nem jellemző, de próbáld ki először lengő vezetékezéssel nem stabilan bekötni a trafót. Ha problem lesz, akkor próbáld elforgatni, van amikor ez is segít. Ha nem, akkor árnyékolást kell alkalmazni. 50Hz-re a 0,75mm-es vaslemez már megfelelő védelmet ad.
Ok. Valóban a puding próbája az evés és majd kiderül ha összeraktam teljesen. Ha nem lesz jó valahol csináltatok egy vaslemez burkolatot neki. Köszi
Helló! Nagyon érdekelne mire fogsz jutni, hasonló cipőben járok.
Ha nincs közel a bemenethez szerintem nem lesz gondod.
Szerintem felejtsd el ezt a kapcsolást, ha cserélni akarod az elején a feteket bipoláris tranzisztorokra. Jóval rosszabb paraméterekkel rendelkezik a differenciális bemenő fokozat bipoláris tranzisztorokkal. Kipróbáltam több munkaponti értékkel, de nem volt jó egyik sem.
Sziasztok!
Olyan kérdésem lenne hogy van egy autós erősítőm (class a/b) 4 ohm stabil hogy lehetne megoldani hogy 2 ohm vagy 1 ohm stabil legyen ? Elegendő lenne e csak nagyobb amperes tranyokat betenni vagy egyéb dolgokat is kéne cserélni ?
Azért köszi a fáradozást.
Szia! Én is most építettem össze az erősítőmet, a csatolt képen látod az elrendezését, ha ez valamit segít. Teljes hangerő mellett szinte nulla lett az alapzaj!
A bemenetet ugy akarom megcsinálni, hogy direktben menne a hangerő potikhoz, utánna onnan kifele egy nyákra rátenném a 4x10K ellenállást (bal, jobb ) és egyik fele oldalnként megy a PA300 panelhez a másik pedig a VU metehez. Ez így jó véleménetek szerint?
Minek ez a sok ellenállás? Ha terhel a mérőegység, akkor is elég csak neki berakni.
Igazábol Köbzoli javasolta, hogy így csináljam.:
Bővebben: Link Most akkor kell tenni ellenállásokat vagy nem? Összezavarodtam már ebben az ügyben. ![]() A linkelést pedig így csináld. Action2K
Sziasztok.
Szeretnék építeni egy erősítőt. Nem vagyok valami profi e téren, de megpróbálkoznék vele. Egy KIT116A -ból szeretném felépíteni. Esetleg kérhetek valami tanácsot így építés előtt? Köszi: Jingoo
Sziasztok!
Az lenne a problémám amiben a segítségeteket szeretném kérni hogy van egy mac audio z2200-as sztereó erősítőm aminek szól mind két oldala,de az egyik kimenetén sistergés,pattogás hallatszik (mint ha rádiót tekergetnél) úgy hogy a bemenetre nincsen rákötve semmi. Hibakeresésben addig jutottam ha lekötöm a végfoknak a meghajtó áramkörét akkor néma csend van,előerősítőt megpróbáltam leválasztani hátha onnan jön valami,de így nagyon elkezd gerjedni a meghajtó áramkör. Kérdésem az lenne hogyan tovább?
Ha leválasztod az előerősítőt, és a bemenetet rövidre zárod, akkor némításra kerül a végerősítő. Ha akkor is sistereg, akkor abban lesz a hiba.
Lerajzoltan hogy gondoltam. A testhez ha jól tudom nem kell ellenállás. Köbzoli azért nézz rá a rajzra légyszives és véleményezd.
Úgy néz ki sajnos csak hétvégén tudok vele foglalkozni
Megpróbálom,köszi!!!
Sziasztok! Tudna valaki esetleg segiteni? Van egy erősítőm és van benne 2 féle végfok az egyik féle az 2sd845 a másik meg 2sb755! A kérdésem a következő lenne! hol tudnék beszerezni 2-2 ilyen végfokot? Mert, ahonnan veszem az elektronikához a cucokat ott nincs ilyen! (egyiksem)
Azt tudnám tanácsolni, hogy olyan kittet keress, ami rendelhető.
Sziasztok!
Lenne egy kérdésem van egy ilyen erősítőmBővebben: Link 2 db TDA1514-el és egy TDA 8421-es hangprocesszorral. Az erősítőt bekötöttem úgy hogy csak a végfokoknak adok áramot, az erősítő kimenetét lekötöttem a hangprocessorról. Az a gond hogy nagyon halk, de semmilyen hangerőszabályzót nem használtam. Tanácstalan vagyok, segítséget kérnék, hogy működjön!
Az előzményeket nem ismerem, arról nem is nyilatkoznék.
A rajz, amit feltettél finoman szólva szokatlan. A "hangzó" hang útjába nem szokás tenni semmit, ha csak kimondottan nem indokolja azt valami. Itt egy soros ellenállásról van szó, aminek semmi értelme, hiszen két független be, és két független kimenet van. Csak egy dolgot eredményez, csökkenti a jel nagyságát. Pl. akkor szokás ilyet csinálni, ha mondjuk van két független kimeneted, amit "össze akarsz adni" egyetlen bemenet számára. Vagy másik értelmes indok lehet, ha a kimenetek olyan magas ellenállásúak, amit megterhelne a bemenet, ilyenkor lehetne a helyzetet javítani ellenállással. Csakhogy ez elég fura lenne, mert a kimenetek éppen kicsi ellenállásúak szoktak lenni (így jól terhelhetőek), a bemenetek meg jó nagyok szoktak lenni (így nem terhelik a kimeneteket). A kivezérlésmérő elé hasonló okból kerülhet ellenállás, vagy közösítünk vele, vagy csökkentjük a terhelést. De amit rajzoltál, az indokolatlan.
Sziasztok!
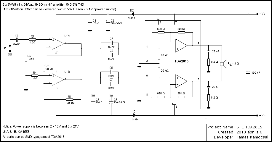
Gondoltam közkincsé teszem a BTL TDA2615 projectem kapcsolási rajzát. Hátha erre lesz igény, vagy valaki fantáziát lát benne. Ki tudja?! Válaszokat, véleményeket, ötleteket szívesen várok a kapcsolást illetően. |
Bejelentkezés
Hirdetés |




vagyok a tervezéshez.
Most szenvedek a dobozolással és a kérdésem az lenne, ha a képen látható módon 2cm-re lenne a panel a toroidtol az okozhat-e valamilyen gerjedést nekem? Ha igen milyen módon tudom leárnyékolni? 






Megpróbálom,köszi!!!

