Fórum témák
» Több friss téma |
- Ez a felület kizárólag, az elektronikában kezdők kérdéseinek van fenntartva és nem elfelejtve, hogy hobbielektronika a fórumunk!
- Ami tehát azt jelenti, hogy a nagymama bevásárlását nem itt beszéljük meg, ill. ez nem üzenőfal! - Kerülendő az olyan kérdés, amit egy másik meglévő (több mint 17000 van), témában kellene kitárgyalni! - És végül büntetés terhe mellett kerülendő az MSN és egyéb szleng, a magyar helyesírás mellőzése, beleértve a mondateleji nagybetűket is!
Ha nincs lakkba áztatva, egy áttekerést ki fog bírni.
Lakkozva nincs de soronkénti szigetelés ragasztva van.
Próba szerencse. Letekerésnél látod, vissza tudod-e tekerni. Ha nem, kell egy kis drót a második primerhez. Hidd el ennél jobb megoldás nem igen van.
Figyelj,én úgy csináltam,hogy néztem a kapcsolási rajzot,és szépen egyesével beletettem egy alkatrészt,beforrasztottam és így haladtam."Forrsávokat" pedig az alkatrészlábakból,amiket levágnék abból alakítottam ki.Így sokkal kevesebb ónt használtam.Ha van egy Nyugodt órád,könnyen összetudod rakni,csak ne kapkodj és legyél türelmes.
Sziasztok!
Van egy dolog amit nem értek, 6 sávos ellenállásoknál honnan lehet tudni hogy melyik a teteje, honnan kell nézni,mert teljesen szimmetrikus??
Szép napot!
Lenne egy gyors kérdésem:Szeretném megépíteni ezt a tápegységet,viszont akadt egy problémám: UF4004-es helyett csak 1N5819-et tudok beszerezni,viszont ez nem bírja a nagyfeszültséget (40V van az adatlapban).Esetleg próbálkozhatok TV feszültségsokszorozó diódájával?(BVY26 a helyettesítő,de az 400Ft-ba kerül és egy diódáért sokallom.) Köszönettel:Máté.
Szia!
Hol láttad te ezt a 400 Ft-os árat? A színes tévék tápegységénél lévő sortápfeszültséget egyenirányító dióda lesz jó oda. A sorvégfok diódái nem biztos, hogy elég gyorsak.
Szervusz!
Köszönöm! Megyek is a pincébe,kutakodok a TV paneleim között! [OFF]Maszek 'kisbolt',ráadásul ők is csak rendelésre tudnák.
Gyors vagyok,mint a villám,már itt is vagyok! (Tulajdonképp itt van a dobozomban
)Amit találtam:BY294;BY399;BY159;BY158;BY157.Ezek közül melyik lenne a legmegfelelőbb?Köszönettel:Máté.
A BY294 után milyen szám van írva a tokon?
600. Ez jelentené a maximális feszültséget?
Igen, azt. És a sebessége (150ns) is elég jó.
Köszi szépen ténylég nagyon hasznos, de némelyik ellenállás teljesen szimmetrikus, nem? Akkor mivan, hogy kell nézni?
Sziasztok !
Fejembe vettem, hogy építek egy labortápot, méghozzá egy kicsit, teszteléshez. Van egy trafóm, ami antenna jel-erősítőben volt. Jugoszláv, békebeli Iskra gyártmány. Ez a trafó egy huszonpár voltos, aminek a stabilságára egy 24V-os stabilizátor vigyáz. 4 diódával van egyenirányítva. Van benne egy szűrőkondi, meg egy kis tekercs, meg 2 kisebb kondi. 0.20 A-os, ezt írja a hátulján. Na, én úgy akarom megépíteni, hogy kiveszem a trafót, és a régi panelban lévő diódával egyenirányítani, meg azt a stabilizátort belerakni. Két potival állítanám a feszültséget, meg az áramot. 47k-val az áramot, 100k-val a feszültséget. Na, most a feszültség és áram kijelzését pedig digitálisan szeretném kimutatni. Azt hogyan oldjam meg egyszerűen, ledes kijelzővel? :yes: Totális kivitelezési ötletet várok, hogy mit hogyan, legegyszerűbben. Remélem érthető voltam.
Köszi, de nekem ez nem jó!
Nekem olyan kéne, hogy csak egy két alkatrész menne bele , pl kondi, ellenállás, semmi extra nem kéne.
* ja, mondjuk műveleti erősítőm van itthon TL071. Esetleg TDA 2003. Láttam TDA-s tápot.
Kijelzést meg valamilyen kínaiságból kivett kijelzővel nem lehet megoldani?
Sziasztok!
mik és mekkorák kellenek ahhoz, hogy 3db 1.2V-os akkumulátorból 4.5V legyen. Válaszokat előre is köszi
Ha fent említett kapcsolás nem jó neked akkor vagy ne állj neki vagy labortápot csinálj.
Szerintem nem igen érted magad sem, hogy mit akarsz. Az általad leírt alkatrészekből meg nem valószínű, hogy megépíted. Főleg, ha még Z diódád és teljesítmény tranzitorod sincs.
Hát okés, csak meglévő alkatrészből akartam csinálni.
Hé, ha csinálok egy 555 -os multivibit, akkor ha két zümmert kötök be, azok zümmögnek majd?
Sziasztok!
Tudtok dobni valami infót arról, hogy ezeket a dugókat, aljzatokat hogyan kell bekötni? Egy hosszabbítót szeretnék készíteni... Előre is köszi!
Hello!
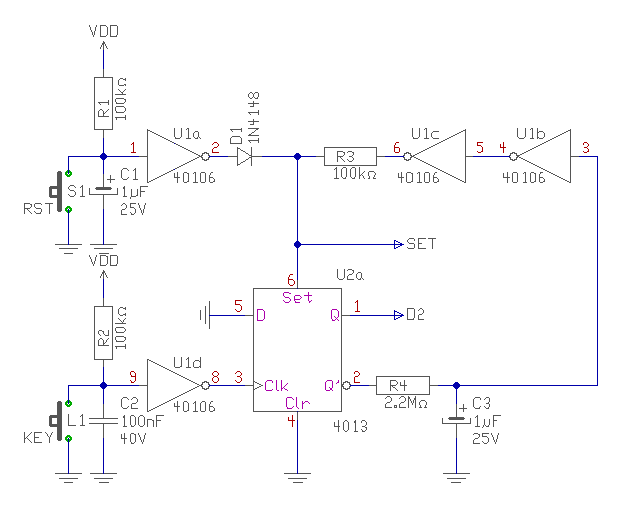
Alapvetően nincs. De kicsit lerajzoltam, mire gondoltam. Kicsit a működésről. - Bekapcsoláskor, minden kondi kisütött állapotban van. Az alapbeállítást C1 biztosítja. - Ha C1 feszültsége nulla, akkor U1a kimenete magas szintű. Így a tárolók D1 diódán keresztül SET jelet kapnak. - Erre minden tároló Q kimenete magas szintre vált. - A Q' kimenet alacsony szintű. Így C3 kisütött állapotban marad, és U1b kimenete magas, U1c kimenete alacsony szinten van. - Amikor C1 feltöltődik R1-en keresztül (kb. 0,1sec) U1a kimenete alacsony szintű lesz, és megszűnik a SET jel. (tárolók előző állapotban maradnak Q=H Q'=L) - Ha megnyomjuk az L1 gombot, akkor a tároló bemásolja a Q kimenetre a D bemenet állapotát. Tehát Q kimenet L szintű, míg Q' kimenet H szintű lesz. (Ekkor tovább billenthetők a többi tárolók, L1..L9 nyomógombokkal.) - A C3 elkezd töltődni R4 ellenálláson keresztül. Ha C3 feltöltődéséig nem nyitottuk ki a zárat (kb. t=R4*C3), akkor U1b bemenete magas szintre ér. U1b kimenete alacsony szintű, míg U1c kimenete magas szintű lesz. - R3 ellenálláson keresztül így a tárolók SET jelet kapnak, tehát vissza áll a kezdeti alapállapot. Vagy is törlődik az eddigi nyitási parancsaink.. - Ekkor a Q' kimenet ismét alacsony szintű lesz. C3 kondi kisül, és t idő múlva megszűnik a SET jel. Kezdődhet az új próbálkozás. -Természetesen ha nyitás alatt valamelyik RST gombot megnyomják, az alapállapot ismét beáll. - Az L és RST nyomógombok egyszerűen párhuzamosan köthetők. (Az előző hozzászólásomban kis hazárd volt, mert nem biztosított, hogy a SET jelre, minden tároló beíródik. De itt a 40106 hiszterézise miatt ez megoldódik, hiszen a SET jel "hosszan" fenn áll. üdv! proli007
Helló!
Holnap megemésztem amit írtál (ma már IQ- vagyok) és hétfőn kipróbálom. Sajnos nincs itthon 40106IC így rendelnem kellett. Szeretném ezt a kapcsolást 'atom' biztosra építeni. A számlálók működnek csak az időzítés van hátra. üdv.: blackdog
Nos megerőltettem magam és sikerült felfogni.
Annyit kell majd módosítanom, hogy a 6db fake gomb megnyomása ne befolyásolja a nyitott zárat. Ha jól értelmezem akkor, ha sikerült a feloldás, de bárki rányom egy fake gombra akkor lényegében deaktiv lesz a zár vagyis elindul a riasztó figyelő szeme és mivel a helységben vagyok be is kapcsol. Így külön kell vennem a fake gombokat és kell egy rejtett RST ami valójában a riasztó aktiváló gombja is egyben. |
Bejelentkezés
Hirdetés |




)Amit találtam:BY294;






