Fórum témák
» Több friss téma |
Csak óvatosan a minusz fesszel, mert nagyon gyorsan tönkremegy az ic.
Én speciel szimpla tekercsre és feszültségkétszerezős egyeniráynításra gondoltam, ami így csinál kettős tápot (jó lenne az mgé másra is akár). A diódás megoldás is megfordult a fejemben, de akkor gondolom érdemes lenne csak a TL494 negatív tápját megemelni, különben diódában lenne szép kis disszipáció.
Sajnos nincs, én is próbáltam. Mindegy, majd meglesz.
Köszi!
Igazából a TLnek lehet külön tápot adni, túl nagy áramot nem az vesz fel hanem a FETmeghajtó. A Cimopata féle tápban az az egy szem 1n4148 látja el táppal a fetmeghajtót is, az sem egy túl izmos dióda. A feszkétszerezőt úgy gondoltad hogy egy fordítptt diódát betenni, ugye? Így tényleg eléggé megugorhat a negatív fesz a DT lábon. Esetleg egy kis schottky-t betenni, az 0.2V körül megfogja. Egyedül a felső oldali megható amit picit macerásnak tartok. Vagy is megoldható két tranzisztorból csak én bonyolítom túl?Valahol még van megmaradt IR2112-m az biztos jó lesz. Jó lenne tudni hogy kb mekkora frekvenciáig mehetek ezekkel fel. Tud erre valaki valami számítási módot?
Nem az enyémet keresed esetleg?
Sziasztok 1000µF 80-100V LOW ESR kondit keresem hol lehet vásárolni?
63V-nál nagyobb feszültségű LOW-ESR kondikat nem nagyon lehet kapni. Amúgy nézd meg TME-nél vagy a Farnellnél, de valószínűlegjó drágák is lesznek. Mivel a feszültség nagyobb, azonos telejsítménynél arányosan kisebb áramok folynak, így általában jó megoldás ha nem low-esr, de több kissebb kondit használsz, és mindegyikhez raksz még egy-egy kerámia kondit, közvetlenül alá.
Szia
Találtam 100V kondit, de ahogy írtad nagyon drága Akkor marad a kisebb kapacitás, de sima kondik A 470µF kondi jó szerinted ? A táp igény ahová kel +-72V 1200W A kerámia kondi jó 100nF értékben?
Kapcsolóüzemű tápot szeretnék magamnak építeni, 300W max. teljesítményre, +-35V -os táphoz.
Nézegettem a rajzokat, az IR2153 -hoz való rajzok szimpatikusak, de nem találtam szabályzott tápegység rajzot ezzel az IC -vel. A kérdésem az lenne, hogy az IC katalógusában feltüntetett shutdown kapcsoló (az időzítő kondit söntöli) helyére szabályzókör köthető-e a szokásos módon? (opto, kapcsoló tranzisztor..)
Mivel a frekvencia ezerszerese, így kb ezred akkor kapacitású kondi kell szűrés szempontjából, mint egy lineáris tápba.
De ha a kondi feladata egyben pufferelés is (csúcsokban nagyobb áramfelvétel, mint amennyit a táp tud szolgáltatni), akkor lehet bele többet is rakni. De ha eszerint raksz be kellő mennyiségű kondit, akkor meg egyáltalán nem számít, mert ilyen nagy kapacitásnál biztos bírja a búgóáramot. Kerámia kondi értéke lényégebn mindegy, de jó ha minél nagyobb. Ennek a célja a felhangoknál (meg a kapcsolási zajoknál) a szűrés, ahol az elko már nem tud rendesen csillapítani. Én 1u-sookat szoktam bepakolni, de a 100n is jó lesz.
A rezonáns támokból stabilat kialakítani nehéz. Közel stabilat lehet készíteni frekvenciamodulációval.
Ha shutdown-t kapcsolgatotd az nem túl jó megoldás, azt csak védelemre érdmes használni, ugyanis úgy marha zajos lesz a cucc. Azonban lehetőség van a szabályázsra, ha az Rt-fel páhruzamosan kötsz még egy ellenállsát és azt egy optóval vezérled. Én részben most ezen is dolgozok, de közben beszerezhető lett az IRS27951, ami speckó erre való. Azonban egyikkel sem olehet tökéletesen szabályzott tápot csinálni, szükség van egy minimális terhelésre, mert különben az üresjárati frekvenciának végtelenbe kellene mennie. Ha mindenképpen szabályzott kell akkor érdemes például TL494-el PWM tápot építeni, a maga előnyeivel és hátrányaival.
TL494 -gyel a két trafó miatt nem akarom megépíteni, a fetek meghajtásánál még egy trafót látok a rajzokon.
Olyan ellenütemű push-pull tápot, mint amik az autós erősítőkben vannak, miért nem használnak hálózati tápegységeknél? A nagy feszültségek miatt?
Üdv!
Egy félhidas tápban a C1,C2 értékét mi alapján határozzák meg?
Döntően a szükséges áram ill. teljesítményigény alapján. Van erről alapos leírás angolul, talán itt a fórumon is volt már linkelve.
Megpróbálom előkeresni. Ha esetleg véletlenül belebotlanál légyszives küld el. A kis kapacitás gondolom egyértelműen határokat szab de hasracsapva nagy érték is jelenthet gondot. Amit ma reggeli angol guglizasom után kaptam az mindenről szólt félhidas tápok terén csak épp ezekről a kondenzátorokról nem. Esetleg van valami megszokott, bevált körülbebüli szabály mint pl. az amperenkénti X µF tápszűrésnél vagy hasonlók?
Nekem megvan valahol de most nem találom. A gyakorlatban 0,5-2µF/W-ot szoktak használni.
Köszönöm. Azért ha 100W-okkal számolunk akkor jó nagy különbségek jöhetnek ki (50µF-200uF). Ha nagyobb érték kerül be az gond? Egyelőre csak ismerkedés a cél és nem 90%-os hatásfok elérése.
Hasonló ez is mint egy egyszerű puffer méretezés. Ha megnézed a PC tápot az is lehet egy kiindulási alap (220-470µF a 2-300W-hoz). Függ attól is mi a fogyasztód. Egy ohmos terhelés konstans áramfelvételt jelent, míg pl. egy végfok nem.
A hatásfokod egyébként nem attól függ hogy mennyi puffert raksz a primer oldalra.
Ok, köszönöm. Puffernél a nagy érték csak előny de itt nem tudom.
Sziasztok!
Találtam egy számomra nagyon optimális kapcsolást, csak az a problémám vele, hogy a transzformátoráról nem találok konkrét adatokat (menetszámok). Sajnos nem vagyok otthon a témában, úgyhogy fogalmam sincs, hogy ki lehet-e számolni, illetve, hogyan lehet, ha lehet... Szóval egy kis segítség kellene! Köszi! Bővebben: Link
Ez egy flyback rendszerű táp. Ilyen tápokhoz trafókat készen lehet kapni a soselectronic-nál (MYRRA a gyártó), valamint a következő oldalon található számoló segítségével ki is tudod számolni magad:
Schmidt-walter SMPS site
Köszi, jó kis oldalnak tűnik, csak nem vagyok előrébb vele.
Mint mondtam nem vágom az SMPS -ek világát. A méretező progi, amit linkeltél 2db tekercset számol ki, az én rajzomon meg három van... Nem látom a párhuzamot sajna. Ez elég amatőr mi? Hát ez van... Egy kicsit akkor még utánaolvasok a témának!
A harmadik tekercs az a segédtekercs, ami az IC-t látja el az indulás után árrammal, azt olyan 12-18V közé szokták méretezni.
De ha ennyire nem okés, akkor itt Myrra ETD34 trafó tudsz venni egész jó áron kész trafót. Ennek az adatlapjáben benne van az öszes tekercs bekötése. A szekunderen van 5 és 12V-os leágaázás is, szóval elég univerzális.
Nagyon köszönöm, így sokkal kerekebb lett a történet!!!
Neki is látok, majd írok, hogy mi van.
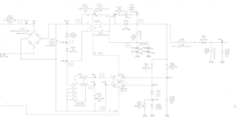
Sziasztok!
Adott egy flayback táp.Kapcsolási rajz mellékelve.Jelenleg 12 volt a kimenet de átalakitottam 34 voltosra.Az átalakítás után hangos sípolo hang hallható.Az eredeti trafo 79 menet primer(2x0.2) és 10 menet szekunder.Átalakítás után primer változatlan,szekunder 30 menet(1x0.5).Légrés kb 0.2mm.Melegvizben szedtem szét.11 voltos zéner helyett 33 voltos.Elkok is cserélve nagyobb feszültségűre.Ha megterhelem 100 ohm-mal kb 5 perc után leolvad a ráforrasztott vezeték az ellenállásról..A tápban semmi sem meleg,még nem is langyos.BP/M lábon lévő kondi 10µF elkóra cserélve.PI tervező szoftvere ezt javasolta. Mitól jöhet a sípoló hang?
Szia,
ügyeltél a menetirányokra,nem csak a menetszám fontos!
Szia,
Igen,figyeltem arra.
Idézet: „100 Ω-mal kb 5 perc után leolvad a ráforrasztott vezeték az ellenállásról” Ha egy ellenállást terhelünk akkor az általában melegszik. Ha nagyobb teljesítménnyel mint a megengedett akkor melegebb lesz mint 150 fok.... Azért sípol mert üresben nincs elegendő terhelés. |
Bejelentkezés
Hirdetés |











