Fórum témák
» Több friss téma |
Fórum » Sztereó DAC
Témaindító: meszattila, idő: Ápr 10, 2007
Témakörök:
Megpróbálhatjuk.
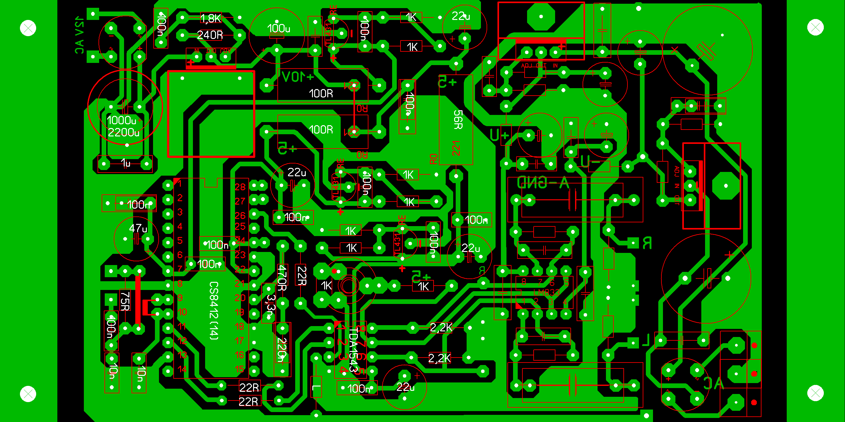
Melyik, TDA1541 vagy TDA1543 IC-vel tervezed? Szerintem tegnapi I/V ellenállás értéke is a két különböző IC miatt volt félreérthető, mert az 1k TDA1543-hoz megfelelő lehet.
TDA1541 után szeretném. Az 1k-s ellenállást tényleg benéztem az a 1543 után volt. De 100 ohm-ot tuti, hogy láttam már. Akkor az a csöves vonalerősítő abszolút nem lesz jó a 1541-hez?
Szia.
Igazság szerint én is egy usb da-n dolgozom jelenleg (pcm2706pjt + tda1543 + opa és passzív LRC filter), ill. a projek vége felé járok lassan. Tervezetem egy egyszerű da-t dir9001+ pcm1971 ickkel, de a nyákot még nem gyártattam le sajnos. Nincs jegelve az dolog és a komolyabbik változata sem, csak jelenleg a processzoros vezérlésén ügyködöm.
Még 100 ohm is sok szerintem, próbáld ki.
Mérőlemezről hajtsd meg 1KHz és mérjél szkóppal az I/V ellenállásokon Trafó áttétele meghatározza, egyszerűbb is lehet.
Kipróbálom. Ha lesznek trafó magok akkor majd kereslek. Köszönöm az eddigi segítséget!
Szívesen.
Érdemes méregetni, meglátod az eredményekből, ha nagyobb az I/V ellenállás értéke (100 ohm felett), akkor jól látható torzítás keletkezik.
Amúgy én nagyon ki vagyok békülve ezekkel a BB usb-s DA-kal.Sokan panaszkodnak rá...nem tudom miért szerintem nagyon jó kis cucc.
Csináltam én is 2706pjt-vel és nekem néha keverte a funkciókat.Főleg a léptetéseket.A procis vezérlés nem egyszerű dolog, sok sikert.Majd,ha lepróbáltad a 1791+9001 panelt remélem megosztod majd velünk a nyákrajzot.
Trafó nélkül, TDA1543 / 6N6P.
Húúú,Zoli ez egy remek munka.
Köszönöm.
Már hallgattam. Kísérleteztem már sokat ezzel az IC-vel, mivel olcsó, könnyen kis méretben megépíthető. Próbáltam sima passzív I/V-vel és műveleti erősítőkkel is, eddig ez a változat veri az előzőket. Levegősebb részletezőbb, analógosabb hangzás.
Chz úr!
Ezt a kapcsolást lehetne dir 9001-el is ?
Itt a kapcsolás, ez lehet az alap. Hol kapható DIR901?
Köszi, digit részét már többször ebben a kivitelben csináltam, csak a csöves részét terveztem hozzá most.
A megszokott minőség..., nagyon pofás darab!
Személy szerint a digit résznek is nagyon örülök, végre egy jó terv CS8412/TDA1543-hoz. A csöves rész számomra még csak álom...
Ez cső nélkül , OPA I/V. Kapcsolás megegyezik a TDA1543 doksi ajánlásával, táp is rajta van, csak AC kell...
Szép munka! Sajnos a CS8412-őt szinte lehetetlen beszerezni. Vagy horror áron. Így hát marad a SONY CD lejátszó amiben 1541-van. Azt próbálom csövesíteni.
Az elmúlt két évben magam is kisérletezgettem csöves IV fokozatokkal. Legjobb eredményt zselés akksis fűtéssel értem el... A 1543-as DAC-ba TL780-05-ös stabilizátorral oldottam meg az IC-k tápellátását, a később épült PCM67U-ban egy 7809-es előstabilizátor után kötött TL431-es söntstabokkal... Természetesen ezek is az akksiról üzemelnek
TDA1543 nekem is csővel hozta a legjobb hangot.
Sima DC és az AC fűtés közül neked melyik tetszett jobban, (gondolom ezeket is próbáltad)? Jelenleg ezzel a táppal próbálkozom, csöves rész 2x C-R-C szűrés, előszűrés 15V, ebből 10V, majd TL431-es sönt stabok, (3db) .
Kezdetben AC-ról fűtöttem, csak az akksis DC fűtést próbáltam ki... Így csak egyetlen egyenirányító működik a szerkezetben, ennek minden előnyével és hátrányával
Tetszik a tápegységed, meg a DAC is, tökéletes koncepció!
Köszönöm.
Még csak AC fűtéssel méregettem, de DC lesz belőle, mivel mérhető a kimeneten 10mV p-p zaj amit egyértelműen a fűtés hoz be. Csövek szórása is nagy, találtam olyan csövet aminél 30mV felett jelentkezett. E88CC csövek sokkal jobbak ilyen tekintetben, talán a kisebb fűtő áramuk miatt. 6N6P kisebb erősítése és alacsonyabb belső ellenállása miatt, szerintem ideálisabb mégis ide.
CHZ!
Ne haragudj, de lenne egy észrevételem... A két panel közé érdemes lehet betenni egy vaslemezt... A PCM-es DAC-om második verzióját eleve külső táppal valósítottam meg...
Köszi, gondoltam rá, még próbáltam is egy mérés erejéig.
Igaz semmi változást nem hozott, de már levágtam méretre a lemezt, így belefogatom. Már DC-ről fűtőm így, megszűnt a probléma, 2mV p-p zaj még mindig látható, ez már nem Hz tartományban.
Szia 6C4C.Arról a PCM DA-ról lehet tudni valamit?Teszel fel képeket?Melyik chip-et használtad,DA receivert mivel oldottad meg?Én már régóta szeretnék összehozni egyet.Van itthon jó pár DIR 9001-em meg 1793,94,95,98-am,de bátorság az nincs...USB DA-m van egy rakással.
Sziasztok,
én PC-hez szeretnék dac-ot építeni. Spdif-ből sztereó rca. Tudtok ajánlani valami egyszerű kapcsolást kezdetnek amihez beszerezhető az IC?
Minden IC beszerezhető
A DIR9001 + PCM1793 páros elég korrekt cucc… |
Bejelentkezés
Hirdetés |














