Fórum témák
» Több friss téma |
Hello!
Oké, csak nem tudtam, melyik megoldásra gondoltál, így lerajzoltam mind kettőt. (Természetesen ha az egyik kell, a másik nem.) üdv! proli007
Szia!
Köszönöm a rajzokat, megpróbálom értelmezni.Mindenképpen a második rajz a nyerő/már a hőmérséklet átkapcsolása is elegánsabb mint nálam.../ Tehát a fűrészgen kiadja a 0,3Hz jelet, ami után GND szintről indul a számlálás, hogy ne maradjon feszültség, ami eltolja a hőmérőt.Itt a tizedik jelnél átbillen, és a hőmérsékletet fogja mutatni.Majd ismét a tizedik jelnél visszabillen, és megy a főrészjel, stb... Ha a fűrészgen.frekvenciáját meg akarom változtatni, akkor az alábbi képlet szerint kell: f=(Vcc-2,7)/(CxRxVpp) Létezik hogy nem tudom 0,3 alá vinni /lassítani a felfutást /, vagy valamit én számoltam el? Itt is kell az R nagyobb-egyenlő 1K? Sajnos nem találtam 4017-est, így csak a jövő héten fogom tudni megcsinálni,de nagyon köszönöm a segítségedet! Üdv: Csupasz Ja, és bocs, még annyit hogy a 4017 3. lábáról közvetlenül mehetek a 4066-ra, ugye?
Hello!
Bocs elrontottam a Reset gomb helyét. De ha már így van, akkor szinkronizálhatjuk a fűrészjelet is hozzá. A kérdéseidre, majd este válaszolok.. üdv! proli007
Hello!
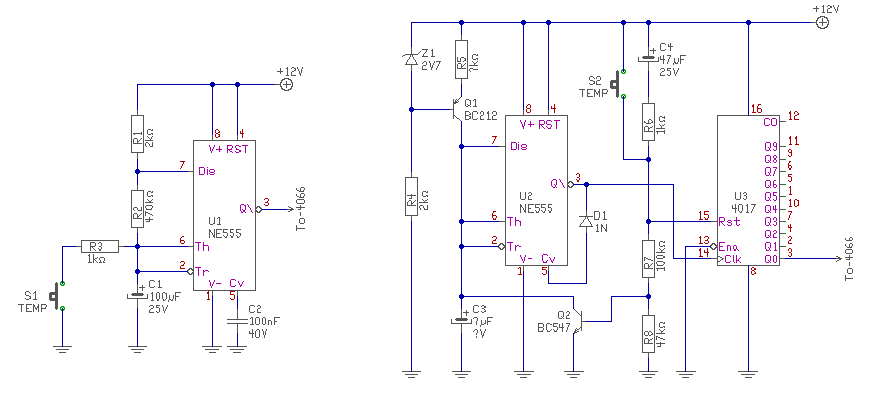
Látom, nem érted a működését a dolognak.. - Ennél a kapcsolásnál, egy áramgenerátor tölt egy kondenzátort. Ha az feltöltődött az 555 küszöbszintjére, akkor a kisütő DIS tranyó kisüti a kondit, és kezdődik elölről a dolog. - Az időzítéshez, egy kondenzátor töltéstároló képességét használja. - A kondiban tárolt töltés nagyságát, a kapacitás és a feszültség szorzata adja: Q=C*U (ez a népszerű "kucu" képlet) - A töltésmennyiség, az áram és az idő szorzata. (vagy is mekkora áram folyt, mennyi ideig) Q=I*t - Ha ezt behelyettesítjük, akkor I*T=C*U képletet kapunk. - Ha a képéletet a kondi feszültségére rendezzük, akkor a U=I*t/C összefüggést kapjuk. Vagy is egy adott kondenzátoron létrejött feszültség, a töltőáramtól és az eltelt időtől függ. Vagy is ha állandó árammal töltjük a kondit, akkor egy időegységre eső feszültség növekedés állandó. Vagy is időben lineárisan nő a kondiban a feszültség. dU=I*dt/C (Természetesen a kondi kapacitása állandó értékű) - Így ha tudjuk, hogy a kondit mekkora feszültségre (vagy mekkora feszültségről, mekkora feszültségre) szeretnénk tölteni egy adott idő alatt, akkor ahhoz a töltőáram kiszámítható. I=C*U/t Mint említettem, ha lineáris feszültségváltozást szeretnénk, akkor az áramnak állandónak kell leni! Nézzük a töltési feszültséget: - Az 555-ben a küszöbfeszültség szintjeit, három egyforma (5kohm) ellenállás adja. Tehát a felső küszöbérték, a tápfeszültség kétharmada, az alsó pedig a tápfeszültség egyharmada. Vagy is 12V tápfeszültség esetén, ez 8 és 4V. (Ha sima Astabil kapcsolásban üzemel az 555, akkor az ellenállások erre a két értékre töltik-sütik ki a kondit.) - A kapcsolásnál a felső küszöbérték, 8V marad. Viszont az alsó, közel nulla Volt lesz, mert kisütés alatt, az 5.lábat (a kivezetett felső küszöbfeszültség pontját) a kimenet, közel nulla Voltra húzza le a diódán keresztül. Így az alsó küszöbérték, kb. 0,5V-ra módosul, az eredeti 4V helyett. - Tehát a kondi ezen két érték között fog töltődni-kisülni. Vagy is a kondi feszültség változása, kb. U=7,5V lesz - A szükséges töltési időt már meghatároztad, t=0,3sec-ban. A konditnak meg önkényesen választunk egy értéket. Legyen pld. C=10uF. Most már a szükséges töltőáram kiszámítható. I=C*U/t=10uF*7,5V/0,3s=0,25mA Az áramgenerátor áramát erre az értékre kell beállítani, akkor 0,3sec alatt, a kondi0,5V-ról 8V-ra töltődik fel. Az áramgenerátor: - Alapvetően ez egy elég egyszerű áramgenerátor. Az alapja egy referencia feszültség forrás, amit a 2,7V-os zéner testesít meg. - Ezt a feszültséget kapja meg a PNP tranyó bázisa. - Az emitter ellenállás felől nézve a kapcsolás, egy emitterkövetőt képez. Vagy is az emitter feszültsége, mindig követi a bázis feszültséget. Így az emitter feszültsége 2,7V lenne, (Most a feszültség értékeket, a plusz tápfeszültséghez képest vizsgáljuk, nem a GND-hez képest!) de nem annyi, hiszen a bázis-emitter dióda nyitásához a tranzisztornak kb. 0,65V feszültség szükséges. Vagy is a követő, mindig ezzel a feszültségkülönbség levonásával követi a bázis feszültségét. - Így az emitter ellenálláson mindig a 2,7V-0,65V=2,05V feszültség lesz. És ez ráadásul független a kollektor feszültség változásától. (Míg a kollektor feszültség nem lesz azonos értékű az emitter feszültséggel!) - Az OHM törvény alapján (I=U/R) könnyen belátható, hogy ha egy ellenálláson a feszültség állandó, akkor azon átfolyó áram is állandó értékű. Vagy is az emitterben folyó áramot a "referencia feszültség" (2,05V) és az ellenállás értéke fogja meghatározni. De mivel a kollektoráram közel azonos az emitteráram értékével, a kollektor körében is állandó értékű áram fog folyni. (Az emitteráram, csak a bázisáram értékével több, de ha az áramerősítési tényező pld. 400, akkor ez 1/400-ad része a kollektoráramnak, vagy is lehanyagolható) Most már a szükséges emitter ellenállás értéke kiszámítható. Mert ismert az ellenálláson eső 2,05V feszültség, és a beállítandó 0,25mA értékű áram. R=U/I=2,05V/0,25mA=8,2kohm. Vagy is, az emitterbe 8,2kohm-os ellenállást kell kötni, hogy az áramgenerátor 0,25mA áramot szolgáltasson. Nos így már kész is vagyunk a fűrészgenerátor számításával. Az ominózus 1kohm ellenállás amit emlegettél, egészen más tészta.. Azért mondják ökölszabályként ezt az értéket, mert amikor a kisütő tranyó bekapcsol, azt az ellenállást húzza le a GND-re. 12V tápfeszültség esetén, ekkor kb. 12mA áram folyik az 1kohm-on. És a kisütő tranzisztos kollektoráramát nem jó, ha 20mA fölé méretezzük. Ezért nem célszerű az ellenállást (ami a táp és a 7-es láb között van) kisebbre választani. A valóságban azért a tranyó kollektor árama sokkal több, hiszen ki kell sütnie a kondit is, amit ha végtelen rövid idő alatt ki tudnánk sütni, az áram végtelen nagy lenne. (Lásd a Q=C*U képlet alapján.) A tranyónak az áramerősítési tényezője nem végtelen nagy, és bázisáram sem az, így a valóságban egy 100µF-os kondi kisütésére sem hibásodik meg a belső tranzisztor.. Itt alapszabályként azt állapíthatnánk meg, hogy az áramgenerátor töltőárama ne haladja meg a 20mA-t. De ez esetünkben csak 0,25mA lesz. Áramgenerátor esetén, azt kel figyelembe venni, hogy a kondit 2/3-ad tápfeszültségre (jelen esetben 8V-ra) fel kell töltenünk. Vagy is a referencia feszültséget nem választhatjuk úgy meg, hogy (12V tápfeszültség mellett) az 4V-nál több legyen az emitter ellenálláson. Mert a tranyó, ha maximálisan ki is nyit, a kollektor feszültsége nem tud feljebb menni, mint az emitter feszültsége. Ha az nagyobb lenne mint 4V, akkor a kollektor soha nem érné el, a 8V-os szintet. Vagy is az oszcilláció nem jönne létre.. Egyébiránt referenciának itt felesleges egy zénert választani. Mert ha egy egyszerű ellenállással állítjuk be a bázis feszültséget, akkor a tápfeszültség változására, a bázisfeszültség, ezzel együtt az áramgenerátor árama is változik. De ugyan akkora mértékben változna az IC 8V-os küszöbfeszültsége is. Tehát a a frekvencia állandó maradna. De figyelembe kell venni a tranzisztor bázis-emitter diódájának hőfokfüggését is, sőt a használt alkatrészek toleranciáját. Ami az elkónál lesz a legkritikusabb. Vagy is ez nem egy precíziós - pontos háromszög generátor kapcsolás. Remélem ez már érthető, és ez alapján ki tudod számolni a bármely időzítést. És ez a válaszom arra, hogy hogyan lehet az időt 0,3sec alá vinni. Könnyen.. A 4017 működése: - A generátor, minden kondi kisütésnél (ami igen gyorsan fog létrejönni) generál az 555 kimenetén egy lefutó "tüske" jelet. Ez lépteti a számlálót. - Tápfeszültség bekapcsolásnál, a kondi segítségével a számláló nullázódik. ezért a Q0 kimenet lesz magas szintű. (Vagy is bekapcsolásnál, mindig hőfokot mutat a mérő.) Ha a törlőjel megszűnt (t=R*C=100kohm*47µF kb. 5sec) elindul a háromszög generátor, és lépteti a számlálót. Az minden 10. ciklusnál a Q0-hoz ér, és a 4066 átkapcsolja "seprésről hőfokra" a kijelzést. - Ha megnyomjuk a TEMP (RESET) gombot, akkor a számláló azonnal nullára vált, és a hőfok kijelzés lesz. Ha elengedjük a gombot, akkor a Reset jelig, és az első háromszög felfutási idejéig a kijelzőn a hőmérséklet marad. - Igen a 4017 kimenete mehet közvetlen a kapcsoló 4066 áramkörére. Ami az inverter miatt, olyan mint egy kétállású váltó kapcsoló. Tehát vagy a hőfokkal arányos feszültséget, vagy a háromszög feszültségét kapcsolja a kijelzésre. De ha jól működik, akkor tök mindegy, éppen hol áll a háromszög jel pillanatnyi feszültsége.. Remélem ez már érthető, és ez alapján ki tudod számolni a bármely időzítést. És ez a válaszom arra, hogy hogyan lehet az időt 0,3sec alá vinni. Könnyen.. üdv! proli007
Szia!
Köszönöm a részletes leírást,értettem a működését, de még néhányszor átolvasom, és teljesen megvilágosodik...Persze néhány dolgot még át kell gondolnom a leírtak szerint. Azt még nem értem, hogy a 4017-nek a fűrész GND-je közelében kellene átkapcsolni, mert azt beszéltük, hogy a fűrész utolsó pozícióját viszi át a hőmérőre, és attól csúszik el a kijelzés.Ez hogy történik? A CD4017 teljesen sötét nekem, erre még rá fogok keresni!! Köszönöm mégegyszer a segítséged! Üdv: Csupasz
Hello!
Az, hogy a fűrész feszültsége "átmegy" a kapcsolón a hőfok állásában, az egy hiba! De ez azt jelzi, hogy hiába írtam le, hogy hogyan kellene a hibát felderíteni - mérni, nem tettél semmit.. Mert ha igen, már tudnád mi a baj. Tehát teljesen mind egynek kellene lenni, mikor kapcsol át. Egyszer a fűrészfeszültsége, egyszer a hőmérséklettel arányos feszültségnek kell a kijelzőre menni. És a kettőnek semmi köze egymáshoz. A 4017 egy egyszerű lelkületű jószág. Az órajel ütemére lépdel körbe a 10-es számláló. Úgy, hogy mindig csak egy kimenete magas szintű. Magas szintű Reset jelre, a számlánc törlődik, így ez alatt a Q0 kimenet szintje lesz magas. Majd ezt követően minden 10. lépésnél. üdv! proli007
Szia!
Igen, mértem, és azon kívül hogy mindkét jel rámegy a 4066 egyes és négyes lábára,egyidőben, a kimeneten mindig csak az a jel mérhető, amit a kapcsoló átenged./Lehet hogy szkóppal látnék mást is, de az nincs/, a multiméter viszont nem azt mutatja, hogy mindkét feszültség megjelenne a kimeneten! Egyébként azért akarok 0,3 Hz frekit beállítani / nem 0,3 sec ! / mert a csőnek kb. 1 sec a felfutása, és ettől vmivel gyorsabban esik vissza.Tehát ez a maradék feszültség kerülhet rá a hőmérőre. De ezt multival nem tudom mérni. Ezért kellene az átváltást vagy a fűrészgen GND szintjén csinálni,vagy átváltáskor a kapcsolást kb. 1sec. késleltetni. Ha rosszul gondolom,javíts ki, de méréssel nem tudok különbséget tenni. De ha a kondi kisülése vezérli a 4017 kimenetét, akkor elvileg még mindig lesz 0,5V-om, de szerintem az már nem zavar be. Üdv: Csupasz
Hello!
- De jó, hogy ezt említetted, mert nekem fogalmam sincs mi is ez a cső. (De valószínűleg nem is lesz, mert még nem láttam.) Azt látom, hogy árammal van vezérelve, de ennyi az egész. Ezek szerint nem is az áramkörrel van baj, hanem a kijelzés tehetetlenségével? - A 0,3Hz és a 0,3sec között oly nagy különbség nincs, hiszen f=1/t. Vagy is a 0,3Hz, az 0,33333..sec - Tekintve, hogy a háromszög generátor úgy működik, hogy ha küszöbértékig feltöltődik a kondi, akkor megkezdődik a kisütés. Ekkor a kimenet alacsony szintre vált. Amikor befejeződött a kisütés, (a kondi kb. a 0,5V-on van) akkor újból elkezdődik a töltés. Ekkor a kimenet magas szintre vált. De mivel a 4017 órajel bemenete felfutó élre lép, pont ekkor fog váltani az analóg kapcsoló.. Tehát gyakorlatilag, valóban a fűrész GND szintjén jön létre a váltás. De ha azt mondod, hogy 1sec a cső felfutása, akkor a 0,333sec idő alatt, nem fogja mutatni a hőfokot, csak "elindul" a kijelezendő érték felé. Úgy gondolom ezen még filózni kell nem? üdv! proli007
Bocsáss meg,0,1 hz-et akartam.Ebbe már egyszer belezavarodtam,akkor az azt jelenti, hogy 5sec alatt fut fel.Jól mondom?
Üdv: Csupasz
Hello!
Felénk az 1/0,1 az tízre szokott kijönni.. Szerintem azért kevered, mert a periódus idő, két félperiódusból áll. Itt meg a felfutási idővel egyenlő, mert a kondi kisütése, csak egy pillanat a 10sec-hez képest.. üdv! proli007
Szia
Igazad van, összekevertem a szezont a fazonnal.... Most már a képleteid alapján mindent ki tudok számolni... Köszönöm az eddigi segítséged, és ha összehoztam, újra jelentkezem. Üdv: Csupasz
Szia!
Na, délután nekiálltam, de több rosszat csináltam mint jót... Tehát a felfutási időnek 5 sec kellene, és a tápfeszt is levettem 9V-ra, mert akkor kb. 5,5V jelenik meg a kimeneten. Kiszámoltam mindent, de valamit elrontottam, mert először a zenert kellett cserélnem, most meg az 555 melegszik.Nem tudom hogy a számítás, vagy technikai hiba-e, mert ráadásul a forrasztópákám is megadta magát.Ha van időd, légyszíves a fenti paraméterekhez megadni nekem az "R" és a "C" értékét.Holnap ismét nekiállok, és végig keresem, de jó lenne tudni, hogy a számítást rontottam el, vagy a próbapanelon van valami hiba. Köszönöm segítséged Üdv: Csupasz
Hali, összeraktam ezt dugaszon ma, de nem igazán működik. Mármint csak akkor működik, ha gyors egymásutánban le, ill. felkapcsolom rá a tápfeszt. R1 nek én 15k használok, más most nem volt otthon ekkora, de mivel ez astabil módja az 555-nek, így igazából nem hogy lassítaná, hanem gyorsítaná a villogást, de csak az történik, hogy egy led világít. Ha táp le, fel, akkor a következő. Ha ezt gyorsan, akkor futófény.
Őtlet, mitől lehet ez? Tápfesz 4,5v, ha valakit érdekelne. Köszi
Affranc, elfelejtettem, hogy BSS-ről nem lehet linkelni, itt a cikk sorszáma: 214
Hello!
- Ha a zéner melegszik, akkor nincs előtét ellenállása, vagy nagyon kicsi. (Nagy a zéneráram) - Ha az 555 melegszik, akkor vagy túl van terhelve a kimenete (zárlat), vagy nincs időzítő kondi, vagy fordítva van a tápfesz. - A számításban nem lehet hiba, legfeljebb nem annyi az idő. Kivéve, ha nagyságrendeket tévedsz. (Mert ugye a tíz hatványaival kell számolni, Ohm-ban Amper-ben Farád-ban.) - Kb. 5sec időhöz, pld. 47µF és 39kohm szükséges (emitter ellenállás) üdv! proli007
Hello!
- Nem megy az 555 astabil. Ellenőrizd le a kapcsolásod, valamit nem jól kötöttél be. - Nincs összekötve a 4017 14-as lába az 555 3-as lábával. - Nincs GND- re lehúzva a 4017 13-as lába. - Tegyél egy soros ellenállással Led-et, az 555 kimenetére. Addig ne lép tovább, míg az nem villog. üdv! proli007
Szia!
Átnéztem. Nem astabil az 555, de nem tudom miért. Átnéztem, de nem találtam elkötést. A kimenetre kötött LED állandóan ég (vagy csak az 1µF miatt tűnik úgy, és közben marha gyorsan villog). Viszont a probléma még mindig fenn áll. Ha nem jövök rá, megszaggatom a kimenetet egy másik 555-tel. Jobb ötletem nincs sajnos.
Hello!
Köszönöm a válaszod, de közben kiderült, hogy egy rossz forrasztás szívatott. / a próbapanelom már eléggé megviselt.../ Amint tudok venni 4017-et,azt is összerakom. Üdv: Csupasz
HEllo!
Ha úgy gondolod, hogy túl gyors a villogás és ezért nem látod, akkor cseréld ki a kondit 10..100µF-ra. Akkor biztos látni fogod. De szerintem nem oszcillál, mert akkor vagy égne halványan a 4017-re kötött Led-ek, vagy azon látni kellene a villogást, hiszen az már lassabb fekivel jár. Mérd meg a kondin a feszültséget mennyi. Ha az közel nulla, akkor nem tölti az ellenállás. Mérd meg az 5. láb feszültségét, annak 2/3-ad tápfeszen kell leni. De biztos hibás a kötés valahol.. üdv! proli007
Igen, kicseréltem már korábban, de nem villogott.
Csak égett. Valamit félreérthettél, a Led ég, csak nem lépteti a 4017-es. Csak akkor, ha a tápfeszt elveszem és visszaadom. Ha segít, csinálhatok videót is róla! Mindjárt lemérem, pillanat.
Hello!
Teljesen felesleges videó. Ha ég, nem működik az oszcilláció. Ha a kimenet magas szintű, akkor ez azt jelenti, hogy a 2/6 bemenet, alacsony szinten van (vagy volt). Inkább mérjél, és nézd meg, hogy a 2-es láb össze van-e kötve a 6-os lábbal. (Mind kettő a kondira megy) Ha a tápfeszt elveszed és vissza adod, azért ég másik-másik kimenet, mert nincs a 4017-nek RESET áramköre (itt nem is kell). Így a számláló, gyakorlatilag oda áll be ahova éppen sikerül. A 3-as kimeneten a Led-nek villognia kell... üdv! proli007
Szia!
5-ös lábon és a kondin is 2,95 volt esik. Kettes hatos összekötve, megnéztem. Ha több ötleted nem lesz, akkor reggel, kipihenten átnézem majd az átkötéseket, ott kell legyen a bibi. Az is lehet, hogy csinálok neki egy nyákot, jobban átlátni, mint a sok áthidalást. Mindenesetre köszi!
Hello!
Ha a két lábon azonos feszültség van, akkor ott vagy zárlat van, vagy olyan nagy a kondit töltő ellenállás értéke, hogy a feszültség nem tud tovább nőni. (Mert ekkor nyitna ki a 6-os lábon a tranyó, csak a plusz bázisáramot már nem tudja ellátni a töltőkör. Ekkor a feszültség itt "megáll", de nem billen át az 555. De ez ritka eset.) üdv! proli007
Berakok egy másik 555-öst. Forrasztva nem volt, hogyan nyírhattam volna ki? Gyári hiba?
Hello!
Egy IC gyári hibája a leg ritkább eset 1:1000-nél kisebb. De ha kiveszed, mérjél rá a 2-6-os lábra, felmegy-e úgy a kondi feszültsége. (5-ös meg lóg-e a levegőben) üdv! proli007
Ez most nem tiszta: ha kivettem, mérjek rá a 2-6 os lábakra, hogy tölt e a kondi?
Beraktam egy másikat, a kondira 0,2 volt esik így.
Hello!
Miért nem tiszta. Ha kiveszed az IC-t, akkor az IC-ről feszültség, nem kerülhet vissza sehova. Viszont a két ellenálláson keresztül a kondi a tápfeszültségig fel tud töltődni. Led nem éghet. Ezzel lehet ellenőrizni, hogy ott van-e hiba. Az 5, láb meg ilyenkor lóg a levegőben, tehát azt mérve akár a plusz, akár a mínusz táphoz képest nem lehet feszültség rajta. Akkor nem vezet át az 5-6 láb között semmi. üdv! proli007 |
Bejelentkezés
Hirdetés |











