Fórum témák
» Több friss téma |
Fórum » LED-es kivezérlésjelzők
Témaindító: KeserűCukor, idő: Márc 27, 2006
Témakörök:
LM3914-15, és két LED-et nem kötsz be. Én ezt ajánlom.
Szép jó napot
Kicsit szégyenlem magam egy ilyen kérdés miadt de nem akarom elrontani az első igazi nem próbapanelra épített értelmes kapcsolásomat. Valaki be tudná nekem rajzolni a mellékleten hogy mit hova kell kötni mert nem igazán tiszta és még sosem építettem ilyet, valamint ,hogy hová kell kötni a jelet a PC kimenetére vagy az erősítőm kimenetére vagy hova?Előre is köszönöm a választ.
Közben kicsit mélyebben belemerültem a témába és megtaláltam a kérdésemre a választ. Elnézést kérek és ha lehet megkérhetnék egy moderátort hogy a két hozzászólásomat törölje. Köszönöm.
A katalógusban megtalálod UAA 170 16 led meghajtására alkalmas.
Hello!
Építettem egy lm3915ös kiv. jelzőt, működik jól csak a potival nem tudom szabályozni, hogy leginkább a mélyre ugráljon illetve az utolsó 2 led nemigen akar ugrálni. Működik mind, mert ha nincs benne jel, mindegyik világít szépen, ha valaki tudja mit kéne csinálnom, megköszönném a segítségét.Bővebben: Link
Hello!
- Nem tudom milyen jelforrásra kötötted a bemenetét, mert ha az utolsó kettő nem működik, akkor kicsi a jelszint. De a legkisebb jelet akkor "kívánja", mikor az R2 poti rövidzárban van. Ekkor 1,2V csúcsértékre jelez az utolsó Led. Ha ez nem elég, akkor egy előerősítő vagy csúcsegyenirányító a legjobb megoldás hozzá. - Viszont az, hogy bemeneti jel nélkül minden bemenet világít, az nem pozitív, hanem hiba. Mert ha a bemeneten nincs egy ellenállás (GND és 5. láb között) akkor minden Led ég. Ugyan is nem lehet a bemeneten szakadás. - De rossz rajzot választottál, mert ez csak egy sematikus ábra az IC-hez. És a megértést célozza. Nézd meg az adatlap többi kapcsolását is. De így kellett volna elkészíteni.. üdv! proli007
hello!
bocsi hogy ilyen hülye kérdést teszek fel de nem tudom hogy ezen a kapcs. rajzon hova kell kötni az áram pozitív és negatík pólusát
V+ és V- pontokra. (Legalábbis a tápfeszültséget oda.)
Hello!
Mint említettem ez csak egy sematikus rajz, legalább egy tápfesz szűrő (10..100uF) kondit és egy ellenállást érdemes a bemenetre tenni. üdv! proli007
Szia ezt a kapcsolást tettem fel ide erre a topikra és ezt a nevet adtam neki és gondolom akkor hogy tőlem mentetted le ezert gondoltam elmondom a tapasztalataimat mert nekem elsőre ment !A pozitív az megvan jelölve nagy + jellel a negatív pedig azis be van rajzolva egy kis téglalap ami kine'bb log lefele a kapcsolásnál a legegyszerűbb a tranzisztorok Emittere're csatlakozik a ledeknel !Ha ennyi ledet teszel rá akkor 12 V kell neki ha többet akkor kell emelni a feszültséget! A jel pedig a kapcsolás bal oldalán jön be az árnyékolt kábelnek a burkolt szála a vékonyabbik az megy be a potiba és a másik a vastag burkolattlan pedig a testre ! Jelet direktbe dughatod a PC kimenetebe vagy az erősítőbe ha külön szeretned megépíteni akkor csinálj vagy vegyél egy Jack elosztot vagy amit igényel a PC Jo építést!
Üdv Levente
Sziasztok,
egy bemenet választót építek és mivel van itthon egy marék led gondoltam felhasználom azokat is. Csak egy egyszerű mono kivezérlés jelzőt szeretnék, nem hangszóró elé, hanem vonal szintű kimenetre. De olyan sokan írtok sokfélét... LM3915 pl. szimpi, de akkor most melyik kapcsolást építsem?
Hello!
Szerintem ezt építsd meg. Nem érdemes néhány alkatrész miatt kihagyni a csúcs-egyenirányítót a kapcsolásból.. üdv! proli007
Üdv!
Még új vagyok errefelé, és amúgy az elektronika világában is. Egy könnyed feladattal kezdtem a "karrieremet": http://www.hobbielektronika.hu/kapcsolasok/kivezerlesjelzo.html Egy aprócska kérdésem lenne ezzel kapcsolatban: Baj, ha mindenhova 547B-s tranzisztort rakok? (Vagyis az 549C helyett is 547B lesz)
Nem. Nekem pl. BC 182-vel remekül működik. De úgy gondolom, hogy bármilyen NPN tranzisztorral jó lesz.
Köszi a választ, az a bajom, hogy a boltban az eladó mondta, hogy valszeg jó lesz. És most megnéztem a katalógust és abban mind a kettő npn típusú.
Hello!
És akkor mi a gond? Minden tranyó NPN, olyan amilyen kell.. üdv! proli007
Csak annyi a probléma, hogy a kapcsolásba mindenhova 547B-t raktam, de nem működik így.
Na de mindegy holnap elgurulok a boltba aztán veszek...
Látatlanban attól tartok, nem e miatt nem működik. A típuskeveredés aligha számít, amíg a polaritás rendben van.
Igaz, tegnap megépítettem még egyszer és most már hibátlanul működik BC183 van mindenhol. Az előzőben meg keresem a hibát csak előtte csinálok egy mérési jegyzőkönyvet, legyen mihez hasonlítani.
Sziasztok!
Én egy olyan kivezérlés jelzőt szeretnék építeni ami rövid időre megjegyzi az értékét. Ha jól tudom "peak hold"-nak hívják. Itt van róla egy videó
Ha nem találsz cél IC-t akkor két hagyományosból összehozhatod. A két IC közös LED sorra dolgozik, az egyik sáv üzemmódban, a másik pontban, "belassítva"
tehát mondjuk 2db lm3915 és az egyik dot módba...a lassítást azt hogyan érem el?
Egy kondenzátorral a bemenetén...(avagy RC-taggal)
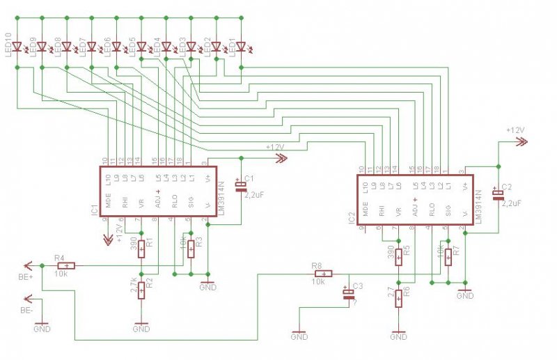
Összedobtam a kapcsolást!
Erre gondoltál? A kondenzátor milyen értékű legyen? Sorosan vagy párhuzamosan kapcsoljam? a képen párhuzamos(C3)
A kondenzátort így gondoltam, de a LEDek meghajtásához kellene "leválasztó" dióda, amely leválasztja az épp nem működő IC kimenetét. Sajna régen láttam a kapcsolást, már nem egészen emlékszem, hogy hogyan volt és milyen értékekkel.
Sziasztok!
Most ismerkedem az elektronikával, s ezt a kapcsolást szeretném megpéíteni. Mivel még a rajzról nem ismerem az összes alkatrész nevét, megtenné valaki hogy leírja őket? Bővebben: Link
Szia!
Parancsolj! És itt van néhány link ahol bővebben olvashatsz róluk: Ellenállás Kondenzátor Tranzisztor Dióda |
Bejelentkezés
Hirdetés |














