Fórum témák

» Több friss téma
Fórum » Elektronikában kezdők kérdései
- Ez a felület kizárólag, az elektronikában kezdők kérdéseinek van fenntartva és nem elfelejtve, hogy hobbielektronika a fórumunk!
- Ami tehát azt jelenti, hogy a nagymama bevásárlását nem itt beszéljük meg, ill. ez nem üzenőfal!
- Kerülendő az olyan kérdés, amit egy másik meglévő (több mint 17000 van), témában kellene kitárgyalni!
- És végül büntetés terhe mellett kerülendő az MSN és egyéb szleng, a magyar helyesírás mellőzése, beleértve a mondateleji nagybetűket is!
Lapozás: OK   1326 / 4061
(#) galzotya válasza kadarist hozzászólására (») Máj 11, 2011 /
 
Köszi!
(#) drakula84 hozzászólása Máj 11, 2011 /
 
sziasztok. Nekem az lenne a kérdésem hogy egy subládát szeretnék be kötni két meglévő hangfalamhoz aminek 2 csatornás erősítője van a subláda erősítője 1 csatornás. Kell hozzá hang váltót bekötni a subládának? Mert elvileg az erősítő 30-150 Hz szűri. De valahogy nem akar működni.
(#) blackdog hozzászólása Máj 11, 2011 /
 
Sziasztok!

Azt hittem már tudok valamit, de mégsem.
Kísérletezgetek a logikai kapukkal. Elsőre egy 4081 AND IC-vel.
7.láb GND; 14.láb +5VDC.
Input1 tápon, Input2 "sehol" és a kimeneten 2,5 VDC van. De miért?
Ennek nem úgy kellene működnie, hogy ha inp1 és inp2 is H vagyis 5VDC akkor out1 is H vagyis 5VDC egyéb esetben nulla a kimenet? Hogyan kerül oda a 2,5VDC?

És akármekkorára állítom a tápfeszt annak a fele lesz a kimeneten amikor 'szerintem' ott 0V kellene, hogy legyen.
(#) pucuka válasza blackdog hozzászólására (») Máj 11, 2011 /
 
A logikai kapuk bemeneteire mindíg korrekt logikai szintet kell adni. Mindíg mindegyikre.
(#) blackdog válasza pucuka hozzászólására (») Máj 11, 2011 /
 
Nem igazán értem amit írsz.
Sehol sem láttam, hogy a bemeneteket külön húzkodják GND és táp között.
Amit én próbáltam:
555 IC monostabil módban.
Az AND kapu in1 lábára megy az 555 kimenete az in2-re pedig egy kapcsoló. Én azt szerettem/szeretném volna elérni, hogy ha az 555 épp magas szintet ad ki tehát 5V és megnyomom a kapcsolót ami az in2 lábon van akkor a kimeneten is 5V jelenjen meg. Ez megy is, de akkor amikor L szint kellene, hogy legyen a kimeneten mert vagy az 555 kimenetén nincs H vagy a kapcsolót nem nyomtam meg akkor is 2,5V van a kimeneten ami szerintem nem normális.
(#) storm válasza blackdog hozzászólására (») Máj 11, 2011 /
 
És ha a kimenetet húznád le a földre mondjuk 100K-val?
(#) airsound válasza blackdog hozzászólására (») Máj 11, 2011 /
 
Szia!
Logikai áramköröknél nincs olyan, hogy "sehol", vagyis
sehova nem kötöd be. Van a "H", és az"L" jel.
A "H"-ra kötöd a lábat, akkor az rákötöd a + tápra, vagy
"felhúzod" egy ellenállással a "+"-ra. Ez az ellenálás ne legyen nagyobb 1-2Kohm-nál! Ha "L"-re kötöd a lábat, akkor az legyen vagy összekötve a testel, vagy esetleg
párszáz ohm-os ellenálláson keresztül vezetve (húzva) a
testre, "0"-ra. Ha szabadon (bekötés) nélkül hagysz egy lábat, azt az IC álltalában nem tudja értelmezni, vagy "H"-ra kötésnek veszi. (esetleg megzavarodik)
Mindig minden lábat köss valahova, vagy "'H"-ra, vagy"L"-re, és ne hagyd szabadon. Ha segíthetek írj! üdv tibi
(#) granpa válasza David.zsombor hozzászólására (») Máj 11, 2011 /
 
1cm3 víz=1gr-, előhívó anyag fs.x víz. Akármilyen (gyógyszeres) mérőedénnyel(ha lé). Szilárd anyag: szakácskönyv szerint. :yes:
(#) pucuka válasza blackdog hozzászólására (») Máj 11, 2011 /
 
Az és kapu egyik bemenetét az 555 "húzkodja" GND és a táp között. a másik bemenetét az és kapunak egy 1 k ellenállással felhúzod tápra, és ezt húzod le a GND re a nyomógomboddal.
(#) AZA válasza blackdog hozzászólására (») Máj 11, 2011 /
 
Üdv!
A C-MOS ic-k áramkimenetűek,terhelés nélkül L logikai szinten is tudsz feszültséget mérni.Terheld le a kimenetet,vagy köss rá egy ledet,ugy láthatod a kimenőjelet is.
(#) haczi hozzászólása Máj 12, 2011 /
 
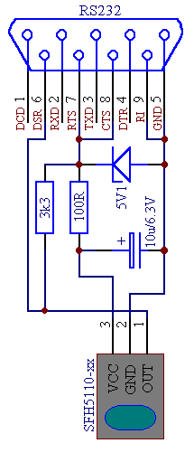
Üdv!
Szeretném megcsinálni a mellékelt ábrán látható áramkört.
Megvettem az infra vevőt hozzá (SFH5110-30) és a zacskón amibe benne volt az van ráírva, h 4,7µF 50V (smd 105°C). A kérdésem az lenne, h a kapcsolásban egy 10µF-os kondi van és ahelyett 4,7-eset kellene beraknom vagy jó a 10µF-os?

gschem2.png
    
(#) storm válasza haczi hozzászólására (») Máj 12, 2011 /
 
Szerintem jó lesz az is.
(#) knobor hozzászólása Máj 12, 2011 /
 
Üdv!

Az lenne a kérdésem, hogy kell ellenállás helyére potmétert kötni? A poti melyik lábára mit kell kötni?
(#) zolika60 válasza knobor hozzászólására (») Máj 12, 2011 /
 
A csúszkát össze kötöd az egyik végével, és innen már gondolom egyértelmű.
(#) knobor válasza zolika60 hozzászólására (») Máj 12, 2011 /
 
Bocsi de nagyon amatőr vagyok!
(#) storm válasza knobor hozzászólására (») Máj 12, 2011 /
 
Azt szeretnéd, hogy tudd állítani az ellenállás értékét, vagy fix értékre van szükséged?
(#) proli007 válasza AZA hozzászólására (») Máj 12, 2011 /
 
Hello!
Ez erős tévedés. A CMOS IC kimenete egy komplementer MOS tranyó, ami terheletlen és L szintű kimenet mellett, igen közel 0V feszültségen van. Ugyan így Terheletlen H szint esetén, majdnem tápfeszültség van a kimenetén.
Azért van az, hogy áramkimenetűnek gondolod, mert a nyitott meghajtó Fet-eknek van csatorna ellenállása (tehát nem nulla), és az korlátozza a kimeneti áramot. De nem ez a normál logikai működése.
üdv! proli007
(#) knobor hozzászólása Máj 12, 2011 /
 
Ezt szeretném megcsinálni!

Névtelen.png
    
(#) proli007 válasza knobor hozzászólására (») Máj 12, 2011 /
 
Hello!
Ebből aztán nem sok dolog derül ki.. Mi is ez valójában?
üdv! proli007
(#) knobor hozzászólása Máj 12, 2011 /
 
Így néz ki a teljes rajz!

Névtelen.png
    
(#) storm válasza knobor hozzászólására (») Máj 12, 2011 /
 
Így kösd be. A két láb ami pirossal van összekötve az egy szál dróttal kösd össze, hogy máshoz ne tudjanak hozzáérni, A feketével jelölt pedig megy az ellenállás helyére.

bekötés.PNG
    
(#) knobor válasza storm hozzászólására (») Máj 12, 2011 /
 
Köszönöm szépen mindenkinek a válaszokat!
Hétvégén meg is építem!
(#) haczi válasza storm hozzászólására (») Máj 12, 2011 /
 
Köszönöm, akkor 10µF-ossal csinálom.
Remélem jó lesz.
(#) putr4 hozzászólása Máj 12, 2011 /
 
Sziasztok!

Ezt a tápegységet szeretném megépíteni:
Bővebben: Link

Van egy 2x24V-os trafóm (max 1,2A leadott árammal szekunderenként) és arra gondoltam, hogy megépítem kétszer mindkét szekunderhez ezt a tápot. Viszont azt nem tudom, hogy a táp kimeneteit sorbaköthetem-e. Úgy értem, hogy közös földpontnak vehetem-e az egyik kimenő ágát és a másik bemenő ágát. Így szabályozható +/- szimmetrikus feszültséget állítana elő, maximálisan 2,4A-t leadva.
(#) Mybuster hozzászólása Máj 12, 2011 /
 
Van egy rejtélyes problémám egy 2 digites számlálóval me itt van tudnátok nekem tippeket adni mi lehet a probléma!!???
(#) kadarist válasza Mybuster hozzászólására (») Máj 12, 2011 /
 
Hiányzik még egy drót a nyákról.
(#) Mybuster válasza kadarist hozzászólására (») Máj 12, 2011 /
 
honnnan nekem az a problémám hogy valamikor a G segment aktv valamikor meg nem? próbanyákon megéptettem ott jó volt most pedig nem Kérlek segííts
(#) kadarist válasza Mybuster hozzászólására (») Máj 12, 2011 /
 
Annyira nem vágom a témát, de biztosan valami hiányzik. Rajz van?
(#) Mybuster válasza kadarist hozzászólására (») Máj 12, 2011 /
 
őő igen adok!!
(#) Mybuster válasza kadarist hozzászólására (») Máj 12, 2011 /
 
mindent átnéztem már érintkezési helyeket megnéztem nem érnek össze a forrasztások sem viszton multiméterrel megnéztem és a G kimeneten mindg van jell!! Foggalmam nincs mi lehet a baj.......
Következő: »»   1326 / 4061
Bejelentkezés

Belépés

Hirdetés
XDT.hu
Az oldalon sütiket használunk a helyes működéshez. Bővebb információt az adatvédelmi szabályzatban olvashatsz. Megértettem