Fórum témák
» Több friss téma |
Fórum » Tina
Eléggé figyelmetlen voltam mert szinte teljesen nem ugyan az a rajz mint a feladatban.
Most már azt hiszem boldogulni fogok vele.
Sziasztok. Tina 7-ben nem találom a TDA IC-ket. Pontosan a TDA 2030-as kéne nekem. Hol található?
Hali!
Én tegnap kerestem a 8asban. Ott sincs, szerintem egyáltalán nincs benne
Még azt bírom a Tinában hogy a nyáktervező és az ahoz kapcsolódó 3D-s megjelenítő nem ismeri az 555-ös IC-t sem. De miért ilyen alap dolgokat hagytak ki belőle? :wilting:
A pcb részét nem ismerem/nem használom, Sprint layoutot használok inkább.
De sajnos én is sok hiányosságot tapasztalok a Tina-ban. Jó, erre kaptam válaszul, hogy használjak proteust (egyik politikusunk mondása jut eszembe: ha nem tetszik, el lehet menni... ).De ha egyszer csak ez van, ezzel kell beérni.
Hali.
A proteusban nem tapasztaltam efféle hibákat pedig a nyáktervezőjét és kapcsolási rajz szerkesztőjét is használtam. A szimulátora is használható. Vannak benne PIC és AVR procik és lehet fejleszteni. Szerintem jobb lett mint a tina.
Sajnos a Tina nyáktervezőjével nekem is csak negatív tapasztaim vannak. Tényleg nagyon alap dolgok hiányoznak. Beleértve a TDA-k sincsenek benne. Minap egy pic-hez akartam vele nyákot készíteni, de nem sikerült, nem ismerte a nyáktervezője. Pedig, ha nem lennének alapvető hiányosságok, elég jó kis program lenne. Nekem példáúl nagyon tetszenek benne a 3D-s alkatrészmegjelenítések (már amelyikből van) továbbá a PCB 3D-s megjelenítése is elég látványos. Szimuláció része viszont nagyon sokoldalú, elég sokféle felhasználási módót tesz lehetővé és viszonylag jól áttekinthető és logikus felépítésű.
Eagle-t használok nyáktervezésre, abban percek alatt meg lehet csinálni egy új alkatrészt, ami nincs benne az adatbázisában. A Tina-ban nem lehet uj alkatrészt létrehozni? Bár tény hogy az Eagle drágább mint a Tina (már ha igyekszünk jogtiszta változatot használni), és a Tinát- eddig kizárólag csak szimulációra haszáltam, de elgondolkoztam, hogy a nyáktervezőjlét is kipróbálom. Bár a negatív tapasztalatok miatt lehet, hogy maradok az Eagle-nél.
Hello!
Minden programnak megvannak a maga sajátosságai, amiben a legjobb. A Tina a szimulációs részében viszonylag elfogadhatóan teljesít. Igazából ez a program erre lett kitalálva. Található benne nyáktervező is, ami eléggé kezdetleges. Remélhetőleg a következő kiadott verziókban, ezeket a hiányosságokat javítják, és lesz egy tökéletes program. Amivel megrajzolunk egy kapcsolási rajzot, leszimuláljuk (megnézzük, hogy hogyan müködik) és tervezünk hozzá egy elég jó nyákot. Én személy szerint nagyon örülnék ha mindezt meg lehetne vele csinálni. Az Eagléhez nem leeht hasonlítani a nyáktervező részét... ég és föld a kettő közötti külömbség. De viszont az Eagle, a Tinával ellenben nem tud szimulációt végezni. Ezért lenne jó mindkettőt elsajátíttani. A Tinával már nagyjából kijövök, de az Eagle az bonyolultabb, de már azt is nekiálltam tanulgatni, ahogy időm engedi.
Üdv mindenkinek lenne egy olyan kérdésem hogy elméletileg ha egy kondit rakok sorba a bejövő jelemmel akkor annak le kellene választani az egyen feszültségű komponenst igaz? Azonban tinában összeraktam egy kis kapcsolást ha az oszcilloszkópot átteszem ac állásba akkor az offset feszültséget szépen kiszűri és szép szimmetrikus szinuszt kapok viszont ha csak dc ben van és elötte van egy kondi akkor nem akarja levágni az offset feszültséget , elméletileg pedig az oszci ac bemenete is így működik nem ?
Segítséget előre is köszi.
Hello!
Persze, csak egy kondi csak akkor működik "leválasztóként" (felüláteresztő szűrőként, differenciálótagként) , ha van utána egy ellenállás is amin keresztül feltöltődhet. Mert ugye a TINA nem műszer, csak számológép.. üdv! proli007
Használd az OPA 544-t helyette, csak írd át a makróban a max 3,5A-re.
köszi a segítséget esetleg tudnál segíteni hogy mekkora kondit meg ellenállást tegyek be ?
Üdv
Azt szeretném kérdezni hogy ha tinába megcsináltam egy kapcsolási rajzot azt hogy lehet megterveztetni velé pcb be? Vagy hogy kell? Köszönöm előre is!
Hello!
Fogalmam sincs, mert az csak Te tudod, mi az a minimális alsó határfrekvencia amit át szeretnél még vinni. De képlete a következő: fa=1/(2*Pi*R*C) Ez az alsó határfrekvencia -3dB-es pontját fogja megadni. üdv! proli007
Hello!
A címsorban a legutolsó PCB ikonra kattintava (2D/3D nézet mellett), meg tudod terveztetni a programmal. Ott találni fogsz automatikus huzalozás opciót. De igazándiból a Tinaa nyáktervezésbennem kimondottan jó, ezt ugyis tapasztalni fogod. Szimulációban jobban teljesít, arra tökéletes. Üdv.: Kistotti
Sziasztok!
Feltenne-e nekem valaki olyan Tina tsc fájlt, amiben komplementer darlington tranzisztorok vannak a mezőn? Az sem kell, hogy áramkörbe legyenek kapcsolva, csak legyenek ráhúzva a mezőre és elmentve tsc fájl-ba. Valahogyan eltűntek az alkatrészeim közül. Rájöttem, hogy ezen a módon lehet a könyvtárat bővíteni, most már csak az kell, hogy kapjak ilyen mezőt, amin van pár féle. Nagyon szükségem lenne rá.
Hello!
megoldottam, íme nektek is átadom, pár darlington makró. Ctrl-c, Ctrl-v és máris használható. Senkinek ne legyen lelkiismeret furdalása, mert ez így legális, mivel nem könyvtárat kaptok, hanem létrehozott fálj-t. Jó munkát.
Sziasztok!
Tinában szeretném áttervezni a kapcsolások közt található spektrum analizátor II vezérlését, hogy 12 oszlopot tudjak működtetni 10 helyett, ehhez pedig 4017-es johnson counter helyett 4040-est kell (szerk: illetve szeretnék használni) használnom. Mindegy, nem is ez a lényeg... A lényeg az, hogy "Operating point not found" hibaüzenetet kapok, mikor DC analízist indítok. Mellékelem cuccot (Tina 8 industrial). Remélem van itt valaki aki látja azt amit én nem, és magyarázatot is tud fűzni, hogy miért ellenkezik velem majdhogynem rendszeresen a program az Operating point nem találása miatt.
Kérem elküldené nekem a Tina 8 ipari változatát?
Eddig is azon dolgoztam, de fatális hiba miatt-a másolattal együtt elveszett. Magamról-nyugdijas mérnök-tanár vagyok- egyetlen elfoglaltságom elektronikai áramkörök tervezése építése analizálása.Ha érdekli más program rendelkezésére állok Tisztelettel Sz.Dezső -80 éves vagyok.
Sziasztok!
Kaptam egy feladatot még pedig a követekező Gray-Aiken kódoló 0-9-ig. Megoldottam megcsináltam a függvényeket csak az baj hogy tinában nem tudom megcsinálni mert az utolsó függvényem úgy jött ki hogy egy 5 bemenetű NAND kapu kellene hozzá és iylet a tina nem tartalmaz.Szóval ebben kérnék segítséget ezt hogyan lehetne megoldani. Köszönöm! Ameddig eljutottam azt a fájlt csatoltam
Hi!
De 8 bemenetű van (7430) Köss össze 4 bemenetet, és kész az 5-ös NAND. Vagy tévedek?
Sziasztok!
Valaki használta már a Tinában Tools/Logic Desing-részét?Arra lennék kíváncsi itt hogy ahol be lehet írni a fögvényt ott tagadást mivel jelölöm??
Hello!
Mivel folyamatosan tapasztalom a Tina-ban, hogy az analóg analízis függvényeket nem tudom normálisan optimalizálni és emiatt teljesen összevissza torzítási adatokat ad eredményül a Fourier analízise, - ezért szintetizáltam egy nagyon egyszerű torzításmérőt. Lényegében egy pontosan 1kHz-re hangolt lyukszűrőről van szó, amiből kettőt egymás után alkalmazva nyílik lehetőség -120dB torzítás ábrázolására és mérésére a virtuál szkópon. Na ez legalább pontos. Mellékelem a kapcsolást, ami élőben is megépíthető és használható erre a célra.
Milyen kezdő időpontot szoktál megadni az analízishez?
Úgy kell beállítani az analízis kezdő időpontját, hogy akkorra a bekapcsolási tranziensek eltűnjenek. Ha elkók is vannak a kapcsolásban, akkor ez lehet akár 500ms is. Legalábbis én ezt tapasztaltam...
Ez vagy a Tina hülyesége, vagy a 14040 -es makró hibája szerintem, de javítsanak ki mások, akik profik a Tinában.
Traziens szimulációban megy, persze átalakítva a kapcsolást, mert a számláló kimenetek nem tudnak árammal meghajtani ledeket (katalógus szerint Iout 6V Vcc -nél 0,36 mA) DC szimulációban csak akkor megy a counter IC, ha semelyik lába nincs bekötve, mind a levegőben van. Ha már csak a reset lábat lekötöd GND -re, egyből hibaüzenetet kapsz, próbáld meg. Én ugyanígy jártam az 555 -ös makrókkal. Van 3, abból eggyel tud tranziens szimulációt, a másik kettőnél hasonló hibákat kapok. Meg kellene próbálni egy másik 4040 -es counter makrót beszerezni és azzal megnézni.
Én is addig szoktam ezt növelni, amíg hihető eredmény jön ki, de van amikor több száz százalékot számol.
Amikor nagy a fázistolás, akkor is irreális eredmények jönnek ki, pl egy RIAA-nál. Ez a lyukszűrős megold mindent. Viszont csinálhatnál egy makrót belőle, a köz javára, én nem tudom hogyan kell.
Sajnos, makrót nem tudok készíteni, nem vagyok Tina Guru...
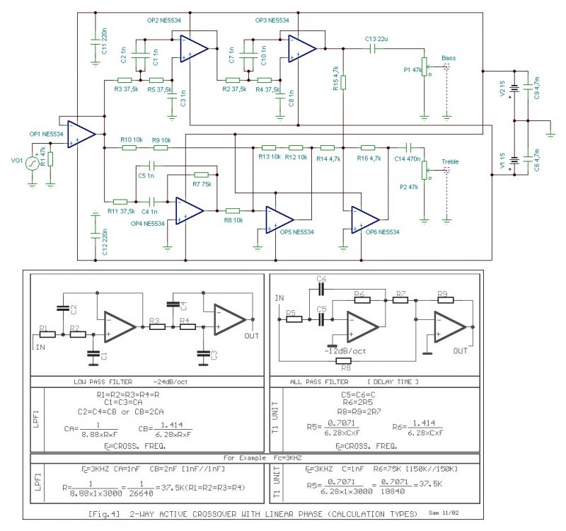
Szerintem mégiscsak az lesz a gond, hogy meg kell várni, míg lecsengenek a trnziensek. Példának itt van egy crossower kapcsolás. A THD szimulációt 1kHz -en végeztem. A galibát a Bass channel kimenetén lévő 22µF -os kicsatoló kondi okozza. Amíg az fel nem töltődik, addig a kimeneten a jel egyenszintje folyamatosan változik, közelít a 0V felé, emiatt ez mérési hibát okoz. Csatoltam a képeket, meg a Tina fájlt, teszteld le. 10ms -nál nagyobb kezdőpontot megadva már jó értéket kapsz, ugyanis addigra már feltöltődik a kicsatoló kondi. Érdemes ennek ellenére minél nagyobb kezdő időpontot megadni, pontosan a kondenzátorok feltöltődéséhez szükséges idők miatt. A tesztben 500ms -os kezdőpontot választottam, a képen látható.
Az erősítős topicban megkezdett témára:
Pedig a Texas honlapján és mindenhol egyértelműen azt írják, hogy exportálható a wav, sőt a megjelenítő ablak exportjában van is ilyen opció, csak nem akar sehogy sem működni. Már megpróbáltam monó jellel, félcsatornával, beilleszthető wav-el, mindenhogyan. Közben megcsináltam, egy 1 FET-es végfok szimulációját is ugyanarra a részletre. Hát működik és tényleg hasonlóan szól, mint a valóságban.
Igen, az export ablakban van ilyen opció, de érdekes módon a Tina Helpjében már nem szerepel az exportálási módoknál. Lehet, hogy külön kell megvásárolni valami beépülő modult, vagy plug-int hozzá?
Állítottam az analízis paramétereken, kisebbre vettem a lépéseket, így most jónak tűnik a wav analízis. Csinálok majd néhány erősítő kapcsolással szimulációt és belinkelem a végeredményeket. De a JLH akkor is magashiányos. Csak az a bajom, hogy nem túl izmos a gépem, amin a Tina fut nálam, és az általad belinkelt 50 mp -es wav fájlt is sokáig tart szimulációban végigfuttatni. Tettem a wav fájl elejébe egy 2 sample időtartamú, -6 dB -es négyszögimpulzust, ami abban segítség, hogy az utólag lejátszott és felvett szimulációs görbéknél a bal és jobb csatorna jelét pontosan össze lehessen illeszteni. |
Bejelentkezés
Hirdetés |




).




