Fórum témák

» Több friss téma
Fórum » FM adó kapcsolások kérdések
Lapozás: OK   71 / 107
(#) globesteve79 válasza Medve hozzászólására (») Máj 6, 2011 /
 
Köszi!
De, a rádió állomások is stereoba sugározzák a műsort, és ott nem hall az ember semmijen pilot jelet.
Vagy tévedek?
(#) Medve válasza globesteve79 hozzászólására (») Máj 6, 2011 /
 
Igen, egy műsorszóró adó is sugároz pilotjelet, viszont azt lehet hallani. Legalábbis én hallom (hallottam), ez csak érzékszerv és koncentráció kérdése. Ha ezek nincsenek, de van spektrumanalizátor szoftver, azon viszont kiválóan lehet látni azt a púpot 19kHz-nél. Úgy valószínűsítem, hogy az adód csekély műszaki színvonala (vagy a vevőd alacsony pilotjel elnyomása) miatt lehet hallani a pilotjelet, ha egyáltalán az a hiba.
(#) havranarpi hozzászólása Máj 8, 2011 /
 
Sziasztok srácok!
Én a kapcsolások között fellelhető:
Sztereó, CCIR FM rádióadó kapcsolásába kezdtem bele.
Antennának egy 10Cm-es vezetékdarabot ír és ez kb 10Métert hidal a leírás szerint.
Az lenne a kérdésem ,hogy mennyivel növelhetem maximálisan az antenna hosszát?
(#) gg630504 válasza havranarpi hozzászólására (») Máj 8, 2011 /
 
Bármennyivel, de célszerű legfeljebb negyed hullámúra kiegészíteni.
Negyed hullámhossz [ méteR ]= 75 / f [ mhZ ], körülbelül 75 cM.
(#) pucuka válasza havranarpi hozzászólására (») Máj 8, 2011 /
 
[OFF]Biztos jó kis gumiból van az a 10 Cm -es vezetékdarab, ha 10Métert át tud hidalni
(#) havranarpi válasza gg630504 hozzászólására (») Máj 8, 2011 /
 
okés köszi akkor olyan kb 70 cm-es darabot teszek rá.
(#) gaben62 válasza globesteve79 hozzászólására (») Máj 8, 2011 /
 
Normálisan működő jól behangolt tunerrel nem lehet hallani a pilot jelet, azt ugyanis kiszűrik L-c szűrőkkel.
Net rádiót hallgatsz ott pedig nincs pilotjel.
(#) deadlyroberta hozzászólása Máj 12, 2011 /
 
Üdv. Van egy osc-m de az erősítő része ami külön volt az nem működik, valaki tudna-e segíteni? kb 2-300 mW-ra van szükségem.
(#) globesteve79 válasza gaben62 hozzászólására (») Máj 14, 2011 /
 
Köszi szépen az informácókat mindenkinek!

De a probléma nem gondolom, hogy a vevő oldalon lenne. Mivel egy gyári Sony autos rádió a vevő és az adások tisztán szólnak raja. A gondom az, hogy csak az fm transzmitteremről érkező adásban hallani az a magasfrekvenciájú sípoló alaphangot.
(#) gaben62 válasza globesteve79 hozzászólására (») Máj 14, 2011 /
 
Az adó oldalon van a gond szerintem is.
Lehet hogy gagyi olcsó az a transzmitter, erős a pilot jel, ezt hallod a vevőben.
Én nem vettem volna meg, sem olcsón sem.
(#) globesteve79 válasza gaben62 hozzászólására (») Máj 14, 2011 /
 
Lehet valahogy orvosolni ezt? Ha van valami ötlet jól jönne!
(#) szendi001 válasza globesteve79 hozzászólására (») Máj 15, 2011 /
 
Tegyél fel képet a belsejéről, meg a nyák oldalról. Jó lenne, ha éles lenne hogy lássuk miből áll a szekér. Lehet hogy egy jó helyre tett 10nF segít.

Üdv Joe
(#) gaben62 válasza globesteve79 hozzászólására (») Máj 15, 2011 /
 
Nem hiszem, ezekből a 3-4ezer ft.os smd.transzmitterből kispórolják az alkatrészeket.
Egyszerűbb egy jó adót készíteni BA sorozatú Ic vel, Novák kolléga többet is gyártott belőle.
Neki nagyon bevált, egyszerű és jó minőségű beszerezhető alkatrészekkel.
(#) szendi001 válasza gaben62 hozzászólására (») Máj 15, 2011 /
 
Igen, de elég kiváncsi vagyok arra mit adtak el. pl van e benne hangolt kör vagy hasonló. Valószínű egyszerűbb építeni egy jobbat.
(#) kormoran hozzászólása Máj 21, 2011 /
 
Sziasztok!
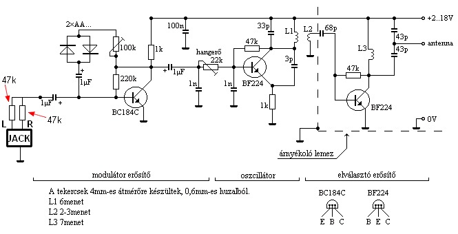
Tavaly megépítettem a segítségetekkel a mellékelt képen látható adót. Nagyon jól működött, most ugyanezt szeretném újra összerakni, csak mikrofon helyett egy jack aljzatot (vagy jack dugós vezetéket) szeretnék rárakni, hogy pl. egy mp3 lejátszó jelét is rá lehessen kötni. Ehhez kell valamit változtatni a kapcsolási rajzon?
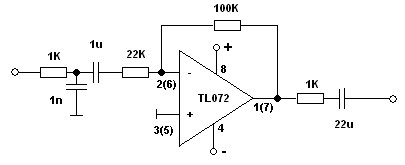
(#) gg630504 válasza kormoran hozzászólására (») Máj 21, 2011 / 1
 
Mikrofonék feletti 3,3 kiloohMos ellenállékot el kell hagyni és a mikrofonék utáni 1 mikrofaraDos kondenzékot meg kell fordítani. Nyéket nem érintő változás.
A stereo jel bal és jobb csatornáját egy-egy 1 .. 47 kiloohMos ( egyforma 2 darab ) ellenállékkal kell közösíteni, monósítani, és a közös pontot kell az 1 mifrofaraDos kondenzékre kötni.
(#) szendi001 válasza kormoran hozzászólására (») Máj 21, 2011 / 1
 
Lehet hogy osztani is kell a jelet, hogy nem vezérelje túl az első fokozatot. ha 470 nano körüli kondikat használsz nem kell agyalni a polaritáson a bementet körül. GG 63 kiválóan leírta a megoldást.
(#) kemenygolya hozzászólása Máj 22, 2011 /
 
Sziasztok
Egy kis segítséget szeretnék kérni.
Van egy Fm adóm, és szeretnék hozzá egy olyan eszközt, amit összedugok géppel, és a rádiók kijelzőén futna a szöveg (már hogy ha képes kezelni a vevő egység pl. autókban)
Köszönöm előre is a segítséget
(#) gg630504 válasza kemenygolya hozzászólására (») Máj 22, 2011 / 1
 
(#) _BiG_ válasza kemenygolya hozzászólására (») Máj 22, 2011 / 1
 
Általánosságban ezt az RDS szabvány írja le (ennek nézz utána a neten), ehhez kell a kódert elkészíteni, mert a vevők így várják az adatot.
Üdv!
(#) kemenygolya hozzászólása Máj 22, 2011 /
 
köszönöm szépen a segítségeteket
(#) kormoran válasza gg630504 hozzászólására (») Máj 22, 2011 /
 
Átrajzoltam a kapcsolási rajzot, így jó lesz?
(#) gg630504 válasza kormoran hozzászólására (») Máj 22, 2011 / 1
 
Nem teljesen. A 2 darab 47 kiloohM és az 1 mikrofaraD közös pontjához semmi mást nem kell kapcsolni. Azaz a 3,3 kiloohM-os ellenállékot szakadással kell helyettesíteni, nem rövidzárral, ahogyan tetted.
(#) kormoran válasza gg630504 hozzászólására (») Máj 23, 2011 /
 
Így gondoltad?
(#) gg630504 válasza kormoran hozzászólására (») Máj 23, 2011 / 1
 
Nyert.
(#) kormoran válasza gg630504 hozzászólására (») Máj 23, 2011 /
 
Köszönöm!
Átrajzoltam a nyákrajznak az elejét, remélem ebben már nem vétettem hibát .
(#) gg630504 válasza kormoran hozzászólására (») Máj 23, 2011 / 1
 
Jó. Csak én vagy vinnék egy föld tüskét az L R tüskékhez, vagy lefordítanám lefelé, hogy a föld közelébe kerüljenek ( a kondenzék fent ). Árnyékolt vezetéket könnyebb lenne bekötni.
(#) kormoran válasza gg630504 hozzászólására (») Máj 23, 2011 /
 
Inkább lefordítottam, megyek csinálni a nyákot .
(#) kormoran válasza kormoran hozzászólására (») Máj 27, 2011 /
 
Üdv!
Összeraktam az adót: a hangerővel van probléma (nagyon halkan szól), illetve mozgatásra elkezd recsegni, sercegni az adás. Próbáltam a bemenő jel után a két 47kohm-os ellenállás helyett 15k, 10k illetve 1kohm-ot rakni, de nem segített a problémán. Van valami ötletetek, hogy min kellene változtatni?
(#) havranarpi válasza kormoran hozzászólására (») Máj 27, 2011 /
 
lehet ,hogy hülyeség , de egy kis előfok megoldhatja a problémád.
Következő: »»   71 / 107
Bejelentkezés

Belépés

Hirdetés
XDT.hu
Az oldalon sütiket használunk a helyes működéshez. Bővebb információt az adatvédelmi szabályzatban olvashatsz. Megértettem